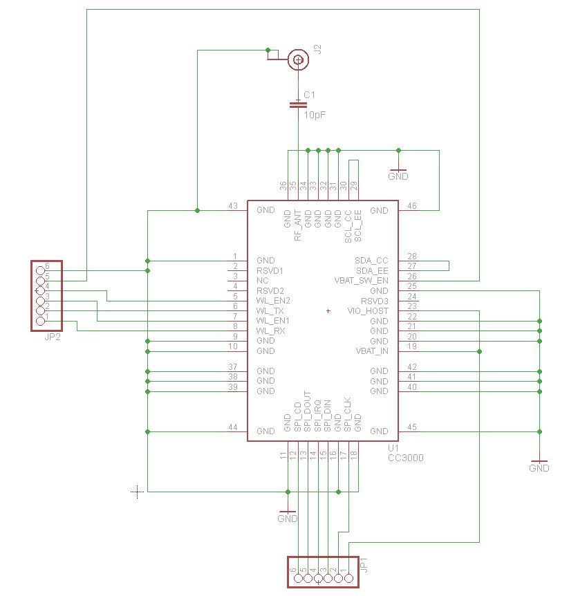
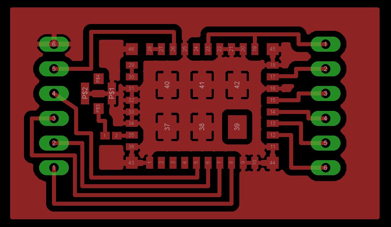
Hallo zusammen, ich probiere gerade verzweifelt, das WLAN-Modul cc3000 von TI zum laufen zu bekommen. Ich habe ein Board von Adafruit bestellt (https://learn.adafruit.com/system/assets/assets/000/017/835/original/adafruit_products_cc3000v2.png?1404405830), welches einwandfrei läuft. Mein Layout und meine Anschlüsse stimmen auch mit denen des Adafruit-Layouts überein (siehe Anhang). Lediglich auf Pegelwandler und 3.3 Volt-Stabilisator habe ich verzichtet, da meine ganze Schaltung schon auf 3.3 Volt läuft. Mein eigenes Layout habe ich auch schon mehrfach auf Kurzschlüsse etc. überprüft, bisher nichts zu finden. Zusätzlich habe ich MISO und MOSI Pins mal mit einem Logic-Analyzer betrachtet. Hier sieht es so aus, als wenn noch anfänglicher Kommunikation die Verbindung einfach abbricht. Im Anhang seht ihr ein Bild von 4 Kanälen. 2 davon sind das Abbild der funktionierenden Version (mit Adafruit - Breakout) und 2 davon sind das Abbild der nicht funktionierenden Version (mit eigenem Breakout). Hat jemand eine Idee, was ich noch tun könnte? Danke euch.
Christoph Kind schrieb: > Mein Layout und meine Anschlüsse stimmen auch > mit denen des Adafruit-Layouts überein (siehe Anhang). Ähm, nein? (so ein WLAN Modul ist kein 0815 Mikrocontroller, da kommts auf jede Kleinigkeit an)
Welche Kleinigkeit hab ich denn vergessen? Natürlich kann man die Platine noch HF-technisch optimieren, allerdings glaube ich nicht, dass das Modul nicht arbeitet, nur weil ich kein HF-optimiertes Design habe, dafür ist der Fehler zu grundlegend.
Du hast zb schon mal keinen einzigen Kondensator dran, oder?! Weiß ja nicht, wie groß die Sendeleistung ist, aber wohl sobald das Teil startet, bricht evtl die Spannung ein...
vielleicht liegt es am fehlenden Abblock C. Oder an deinem Code.
Die Abblock-Kondensatoren sind im Breadboard direkt zwischen VCC und Masse. Wie gesagt, der Code ist der gleiche, der bei dem fertigen Adafruit-Board funktioniert. Die Spannung ist des weiteren durch einen 220uF stabilisiert.
Layout sieht nicht gerade sehr sauber aus... vor allem bei wlan bei höheren frequenzen wichtig. siehe auch keine filter... das ding wird so manchmal und manchmal auch nicht funktionieren zu viel noise auf den leitungen
> Die Abblock-Kondensatoren sind im Breadboard direkt > zwischen VCC und Masse. DA bringen die fast nix. Der CC3000 zieht viel Energie (gepulsed) - da muss ein großer (10µF++) KERAMIK C so nah wie möglich dran zusätzlich zu den normalen Abblock Cs mit 100 - 1000nF. Und breite Versorgungsleitungen... Dann - einseitige Platine... ah ne... da ist eh nix mit HF zu retten. Aber das verhagelt Dir auch bei schnellen SPI Schnittstellen die Signalintegrität. Und dann Signale direkt neben der Antennenleitung lang gelegt... ;-) Ne ne so wird das nix.
Hmm, ich hab mir gerade noch einmal genau angeguckt, was der Code macht und es sieht so aus als wenn das ganze schon bei der Init-Sequenz hängen würde. Das ist das erste "Hallo", was der ATMEGA zum CC3000 sendet. Zu dieser Zeit ist der HF-Part des WLan-Moduls noch gar nicht in Betrieb. Wie soll er dann bereits Störungen verursachen? Ich würde sonst als nächstes einen Test machen, bei dem ich den Antennen-Pin nicht nach außen führe, um zu sehen, ob es wirklich an HF-Störeinflüssen liegt. Was haltet ihr davon? Für weitere Tips (gerade für Tips die nichts mit HF-Layout zu tun haben) währe ich ebenfalls dankbar. Gruß Christoph
Bitte melde dich an um einen Beitrag zu schreiben. Anmeldung ist kostenlos und dauert nur eine Minute.
Bestehender Account
Schon ein Account bei Google/GoogleMail? Keine Anmeldung erforderlich!
Mit Google-Account einloggen
Mit Google-Account einloggen
Noch kein Account? Hier anmelden.


