Hallo, habe mir einen Mono Audioverstärker gebaut mit dem TDA7231A. Bisher mit 5V Ub betrieben. rauschte auch etwas. Jetzt mit 12V und rauscht er mehr. Wird mit Batterie betrieben und einen StepUp DC-DCD Wandler. http://www.ebay.de/itm/2PCS-MT3608-DC-DC-Step-Up-Power-Apply-Module-Booster-Power-Module-G-/351098607366?ssPageName=ADME:X:RTQ:DE:1123 Musik kommt von einem mp3 Player der mit Klinkenkabel angeschlossen ist. Mein Problem ist, wenn das Ding liegt, ist das rauschen vernachlässigbar. Fasse ich jedoch das Klinkenkabel an oder berühre mit dem Finger die Klinkenbuchse, rauscht und fiept es deutlich lauter. Jetzt weis ich nicht warum. Sollte das nicht der Eingangskondensator C6 filtern? Das Stereosignal auf Mono gelegt und über ein Poti R1, was extern angebaut ist zur Lautstärkereglung zum TDA geleitet. Am C3 hängt ist dann verlängert ein Lautsprecher dran. LP1 - LP3 sind nur Lötkontakte, woran ich ein geschirmtes Klinkenkabel intern von der Buchse zur Leiterplatte angeschlossen ist. Ist C6 defekt? Zu klein? Das ist ein Kondensator in so ein dreckigen gelben eckigen schmalen Plastegehäuse. Sollte ein Folienkondensator sein.
Wo hast du denn C1 und C2 (siehe Standardschaltung im Datenblatt) versteckt?
Hallo, ein großer Pufferelko sitzt mit drauf, fehlt im Schaltplan. Der puffert doch aber nur die Ub. Das rauscht und fiebt aber auch wenn keine Musik spielt. Spielt doch für das Problem jetzt keine Rolle. ???
Veit-Devil schrieb: > ein großer Pufferelko sitzt mit drauf, fehlt im Schaltplan. Der puffert > doch aber nur die Ub. Das rauscht und fiebt aber auch wenn keine Musik > spielt. Spielt doch für das Problem jetzt keine Rolle. ??? Doch, und der DC/DC-Wandler macht das noch problematischer. Versorg den Chip doch testhalber mal aus einem klassischen Netzteil mit Eisenkerntrafo.
Hallo, war gerade im Keller und habs probiert. Das rauschen ist immer noch da. Vorher konnte ich auf die Drähte vom Poti fassen und es änderte sich nichts. Die Berührung des Klinkenkabel machte Unterschiede. Jetzt ist es umgekehrt gewesen. Kann das Poti Müll sein? Denn wenn ich damit die Lautstärke erhöhe, wird das rauschen/fiepen mit lauter. Oder es wird ein Masseproblem verstärkt. ??? Die Platine ist geätzt mit breiten Massebahnen, die auch noch verzinnt sind. Der DC-DC Wandler arbeitet doch mit einer sehr viel höheren Frequenz. Der dürfte doch gar nicht stören, oder? Der war jetzt auch nicht angeschlossen.
Veit-Devil schrieb: > Oder es wird ein > Masseproblem verstärkt. ??? Die Platine ist geätzt mit breiten > Massebahnen, die auch noch verzinnt sind. Zeigen! > Der DC-DC Wandler arbeitet doch mit einer sehr viel höheren Frequenz. > Der dürfte doch gar nicht stören, oder? Doch, der kann das. > Der war jetzt auch nicht > angeschlossen. Auch eingangsseitig?
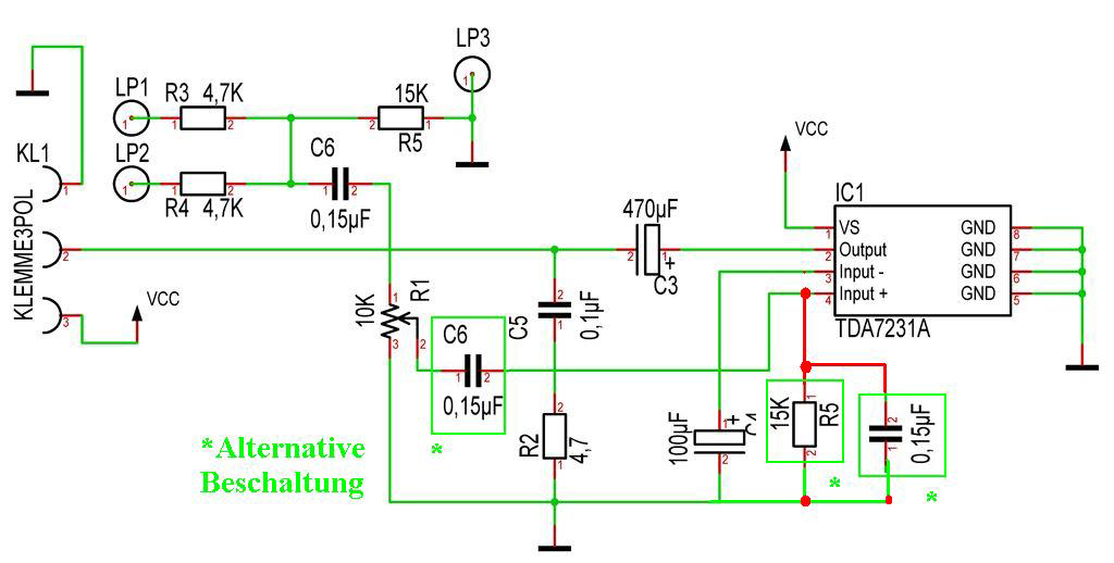
Servus Veit. Um das Rauschen zu minimieren, soltest Du am IC-IN der NF direkt einen 15 Kohm-Widerstand nach Masse einfügen. Und oder auch zusätzlich 1 nF Keramik. Dieser IC ist dafür bekannt, dass die Eigenschingungen sehr schnell auftreten und sich in "rosa"-Rauschen äußern. Die benannte Maßnahme schafft Abhilfe. * siehe beiliegender Änderungsvorschlag für C 6 und eingeramte ZUSATZ-Beschaltung wie erwähnt. Gruß
Hallo, an der Platine war er abgeklemmt und eingangsseitig war der Stecker von der Batterie nicht dran und der Zwischenschalter war auch aus. Der war damit komplett lahm gelegt. Verzinnt ist da doch nichts, dann war das bei der alten Platine. Sorry. Ich muß das Beste aus der jetzigen Platine rausholen. Geht nicht anders. Nicht wundern. Vorher war da ein SMD DC-DC drauf der mir stabile 5V gemacht hat. Der ist runtergelötet wegen dem externen DC-DC. Die Versorgungsleitung ist mit einem flachgedrückten Kupferdrahtstück gebrückt. Wo ist der letzte Beitrag mit der Schaltungsmodifikations hin?
Ich würde folgesdes versuchen: Das Kabel fürs Eingangssignal kürzen, sodaß es nit über der Platine liegen kann. Dann das übriggebliebene Stück zum kürzestmöglichen (abgeschirmten) Anschluß des Poti verwenden. Außerdem überprüfen, ob mit einem besseren Elko (ich mein den schwarzen) das Rauschen geringer wird. Ist dessen ESR zu hoch, kann das ganze instabil werden. Falls du Dämpfungsperlen hast, versuchsweise ein paar auf die Plus-Leitungen von Versorgung und Lautsprecher schieben.
Hallo, hab die Kabel gekürzt, wobei der gelbe Draht vom Poti fast zu kurz ist. Den einen dicken schwarzen Elko habe ich getauscht. Der ist wie der kleine liegende als Spannungsversorgungspuffer da. Die 3 dicken sind alles low ESR Typen. Am Ausgang vom DC-DC habe ich auch noch einen 330µF low ESR Kondi angedockt. Das Kabel vom Poti konnte ich nicht wechseln, komme an das Poti nicht mehr ran. Das ist eingeklebt. Habe mit Litze eine Art Schirmung drumgewickelt und mit auf Masse gelegt. In der Nähe war die Klinkenbuchse-Eingangssignalmasse, habs mit drauf gelegt. Zusätzlich habe ich versucht einen weiteren Filterkondi einzubauen. Den roten am gelben Draht. Im aktualisierten Schaltplan ist das C7. Da rauscht jetzt nichts mehr. Allerdings kommt auch kein Audio-Signal durch. ??? Wenn ich den brücke kommt wieder Ton. Der macht doch eigentlich das gleiche wie C6. Warum kommt kein Audiosignal mehr durch? Sind 0,22µF. Wenn C7 gebrückt ist, bleibt das rauschen konstant, egal wie ich am Poti drehe. Das ist schon einmal eine Besserung. Damit könnte ich Leben.
Hallo Helfter, nun mußte ich ohne Deinen Schaltplan basteln. Danke für den neu verfügbaren Schaltplan. Habe ich für C7 den falschen Kondensatortyp drin? Muß der 0,15µF unten rechts auch ein bestimmter Typ sein? Die RC Kombi stellt bestimmt eine Art Frequenzweiche? Edit: Vielleicht wurde es gelöscht weil der Schaltplan in .jpg war und kein .png? Habe meinen letzten aktuellen Schaltplan und Deinen gleich nochmal als .png hochgeladen. Wobei das eigentlich egal ist ob .jpg oder .png. Hauptsache man erkennt was.
Hallo, ich hab das schon verstanden das der Mod alles gelöscht hat und nicht Du. Danke für die vielen Info's. Überfordert mich gerade etwas. Ich dachte man soll/muß immer Folienkondensatoren nehmen in der Audiowelt? Habe ich hier in einer Art kleinen Wiki gelesen. Mein roter C7 scheint ein Wickelkondensator zu sein. Beitrag "Welche Kondensatoren für Audio" http://www.thel-audioworld.de/bauteile/audiocap/audiocap.htm Irgendwas hast Du leider überlesen. Mit C7 kommt kein Ton raus. Wenn ich den brücke, kommt wieder Ton. Wenn ich C6 brücke bleibt alles stumm. Jetzt weis ich nicht warum ich C6 rausnehmen soll und warum mit C7 das Ding stumm bleibt? Der Effekt ist, wenn ich C7 brücke, kommt verzögert der Ton wieder. Nehme ich die Brücke weg, spielt der Ton noch paar Sekunden weiter und geht das wieder weg. Alle Kondensatoren die ich jetzt noch benötige, muß ich frisch beschaffen. Wäre kein Problem. Conrad ist nicht gar so weit weg. Folienkondensator beschaffen oder Tantal? Wobei mein Wima demnach richtig wäre. Nur warum funktioniert der nicht? Kann der kaputt gegangen sein beim einlöten? Was hat dessen Kapazität für einen Einfluss? Mein C7 ist ja 0,22µF und keine 0,15µF. Hab mal meinen Schaltplan und Dein Vorschlag zusammengewürfelt. Für den besseren Überblick. Was hat das RC Glied 15k + 0,15µF für eine Trennfrequenz?
Veit Devil schrieb: > Hallo, > > ich hab das schon verstanden das der Mod alles gelöscht hat und nicht > Du. > Danke für die vielen Info's. Überfordert mich gerade etwas. > Ops - sorry, wollte Dich nich überfordern damit. Sorry. Nein, den C6 MUSST Du weglassen! Anstelle von C 6 (!!) den C 7 (!!) in der Schaltung eingefügt lassen! Ich habs grad vor mir liegen und gebe Deiner "Efefekt"-Schaltungsbeschreibung siehe zuvor Recht! Nimm den C 6 ganz weg und lass dafür den C 7 HINTER dem Schleifer des Potis wie in gezeigter Schaltung drin. Du kannst, falls es Probleme gibt, den Wert des C 7 auch vergrößern bis auf 220 nf (KEINEN Elko nehmen!!). Benutze einen Styroflex - Folie-Kondensator oder besser: einen TANTAL-Elko 0,22 µF bis 1 µF maximal. Ich hab das hier auf nem Steckbrett ausprobiert! Bei mir funktionierts einwandfrei! Es könnte höchstens sein, dass bei DEINER Schaltung - woher Du das Audio-Signal abgreifst, bereits noch ein Elko oder ein Keramik-Kondensator im Signalweg ist. DEN solltest in diesem Fall natürlich durch eine Brücke, oder 1 Kohm-Widerstand als "Brücke" ersetzen. 2 (oder gar mehr)Kondensatoren hintereinander in Reihe - am Ende auch gegenphasig womöglich drin - geht natürlich nicht. Achte bei den TANTAL-ELKOS ebenfalls AUF die POLUNG! Der + - Pol dieser TANTALis sind meist IMMER mit einem + gekennzeichnet! (Beim Elko ists bei normalen Typen immer das MINUS!) ALSO: -> Das PLUS des Tantal-Elkos MUSS in RICHTUNG NF-EINGANG des IC zeigen! Andersrum gepolt "Verschluckt" sich das IC. Was hat das RC Glied 15k + 0,15µF für eine > Trennfrequenz? die ist unerheblich.. ist reine Störaussende-Unterdrückung. Den Kondensator 0,15 µ ersetze mal mit nem Foliekondensator 220 nF (224) Dann gehts bestens. Hab das so aufgebaut und mein MP3-Layer spielt sehr gut mit diesem IC nach der Schaltung Hilft DAS dir?
Hallo, okay, dass hilft schon weiter. Mach ich dann morgen. Tantalelko müßte ich einen da haben der max. 1µF hat. Dessen (+) Pol zum TDA Eingang und (-) Pol zum Poti zeigend? Das Signal kommt auch bei mir von einem kleinen mp3 Player. Danke erstmal für Deine schnelle Hilfe und Testaufbau. Morgen weis ich mehr.
Hallo, war nochmal im Keller kramen. Irgendwo mußte noch ein Rest sein. Hab 2 Fotos gemacht. Sind das alles Tantalkondensatoren? Nur der rote rechts ist Folie. Laut Tüte Wima MKS.
Lass dich bei der Sortenwahl der C nicht verrückt machen. Deine sind schon i.O. - Der C6 ist für ein 10K-Pot zu klein. Besser ist 1-4,7µ. Sollte drin sein, es geht auch ein Elyt. - C7, nimm einen Standardwert 100n, 220n, ... - Den R6 bitte wie im Datenblatt angegeben -->10K. - Und lass den C8 weg. Wo kommt der her? Und es ist keine Gegenkopplung. Er teilt dir nur deine NF um die Hälfte. Deine Geräusche kommen sicher von dem Schaltregler.
'Nabend. Ha . Jetzt meldet sich von denen niemand zu Wort, die genug Erfahrung mitbringen würden, die Sache mit drei Sätzen aufzuklären. Ich halte mich auch raus. Denn auch ich habe keine Lust, mich beleidigen zu lassen. Gut ich bin kein Moderator. Aber wer weiss... Aber: am Dielektrikum der NF-Koppel-Cs liegts nun mit Sicherheit nicht. Da kannst Du nehmen, was Du gerade da hast.
Hallo, @ Schimanski: ruhig Blut, es ist nichts passiert, außer einer Beitragslöschung @ all + Michael: R6 + C8 gibts in der Standardbeschaltung nicht. Das wäre die ganz oben. R6 + C8 hat Helfter empfohlen gegen rauschen. Nur warum funktioniert das nicht mehr seitdem C7 drin ist? Oder muß dann der R6 gegen Masse rein, wenn C7 drin ist? Zur Zeit ist die Schaltung so wie auf dem letzten Schaltplan nur ohne R6 und ohne C8. C6 und C7 zu klein bedeutet, zu geringe Filterung von Gleichspannung?
Veit Devil schrieb: > R6 + C8 gibts in der Standardbeschaltung nicht. Das wäre die ganz oben. R6 ist im Datenblatt!!! Veit Devil schrieb: > Oder muß dann > der R6 gegen Masse rein, wenn C7 drin ist? Das muß sein. Es ist der Gleichstrompfad des TDA-Einganges. C7 richtet sich nach dem Eingangswiderstand des TDA und geht so. Doch nicht, wenn ich den 10K R nach Masse sehe. Also auch 1-4,7µ. Eigentlich sollte das Poti noch niederohmiger sein. Etwa 1K. C6 richtet sich nach dem R des Poti. Bei 1K würde ich 22µ nehmen.
Hallo, jetzt weis ich wieder wo R6 hin ist. In der Bsp. Beschaltung im Datenblatt ist das ja der R1 mit 10k. Ich habe den R1 durch ein 10k Poti ersetzt, Zwecks Pegelanpassung für unterschiedliche NF Eingangsquellen. Jetzt denke ich mir, durch die Modifikation mit C7, feht ein Widerstand danach, sonst arbeitet die Schaltung nicht mehr und es bleibt deswegen stumm. C7 kann sich nicht entladen. Richtig? Warum soll mein Poti niederohmiger sein? Ich dachte, Eingangswiderstände sollen hoch sein, damit die Quelle nicht belastet wird? Solche großen Kapazitäten habe ich jetzt nicht da. Kann ich für C6 und C7 erstmal je 0,47µF nehmen und noch einen 10k an Pin 4 des TDA gegen Masse einbauen. Und Du meinst C6 kann drin bleiben? Beide in Reihe verringert doch die Kapazität? Sollte C6 nicht doch raus und C7 bleibt drin? Edit: Schaltplan erstmal aktualisiert, damit wir noch wissen wovon wir reden
Veit Devil schrieb: > > Warum soll mein Poti niederohmiger sein? Ich dachte, Eingangswiderstände > sollen hoch sein, damit die Quelle nicht belastet wird? > In Konsumergeräten geht man gerne mit den Eingangswiderständen so hoch, dass auch ein schlechtes Gerät davorgeschaltet werden kann. In der Studiotechnik arbeitet man eher in Richtung Anpassung. Hier sind 600 Ohm bis 1 K übliche Werte für den Ausgang und den Eingang. Bei solch einer Leistungsanpassung sind Rauschen und Fremdeinstrahlung gering. mfg klaus.
Hallo, also kann ich trotz mp3 Player vom Wühltisch auf 1k runtergehen? Damit hätte ich weniger Verluste? Kann ich den auch im Besten Fall ganz rausnehmen? Da ich nun eine höhere Ub für den TDA habe, komme ich sicherlich nicht so schnell ins Klipping.
Veit Devil schrieb: > Ich habe den R1 durch ein 10k Poti > ersetzt, Zwecks Pegelanpassung für unterschiedliche NF Eingangsquellen. Geht nicht. Mit dem Schleifer würdest du den Wert von 10K - 0 Ohm verändern. Veit Devil schrieb: > Jetzt denke ich mir, durch die Modifikation mit C7, feht ein Widerstand > danach, sonst arbeitet die Schaltung nicht mehr und es bleibt deswegen > stumm. C7 kann sich nicht entladen. Richtig? Ungefähr richtig. Veit Devil schrieb: > Solche großen Kapazitäten habe ich jetzt nicht da. Auf dem Bild hast du doch 4,7µ Tantal! Veit Devil schrieb: > und noch einen 10k an Pin 4 des TDA gegen > Masse einbauen. Das ist doch der R6! Veit Devil schrieb: > Und Du meinst C6 kann drin bleiben? Ist besser, manche Quellen haben am Ausgang keine C, also würde da Gleichspannung direkt auf dein Poti kommen. Du kannst ihn weglassen, mußt dann aber mit so einem Kondensator die Eingänge zwischen LP1/LP2 und R3/R4 entkoppeln. Wenn du einkaufst, nimm 10µ. Etwas größer schadet nicht. Mit der Plusseite an LP1/LP2. Wenn du genug der 4,7µ Tantal hast, dann schalte parallel.
In der Zwischenzeit hast du den Schaltplan geändert. C6 siehe Text! C7 größer 4,7µ! Warum geizt du so mit Kondensatoren?
Hallo, geizen tue ich nicht. Ich bin nur auf der Platine eingeschränkt mit der nachträglichen Modifikation und ich möchte nur das einbauen/verbauen was wirklich notwendig ist. Hab den Schaltplan nochmal aktualisiert. C6 und C7 werden Tantal? Pluspol jeweils zum TDA zeigend? Ich dachte bisher immer das mein Eingangspoti nur zur Pegelanpassung dient, was maximal am TDA ankommt. Reiner Spannungsabgriff? Damit hatte ich bisher das Klipping mit den alten 5V Ub in den Griff bekommen. Soll das Poti nun raus oder gegen 1k getauscht werden? Weil bisher hatte es funktioniert. Wenn das Poti raus soll, wären C6 und C7 in Reihe, dann müßte ich ja einen sogar weglassen? Oder ich das falsch verstanden mit dem Poti.
Michael_ schrieb: > C7 größer 4,7µ! Warum geizt du hier schon wieder? Nicht zu fassen! Mit dem Poti lass das erst mal so.
Hallo, der große fette Tantal im Bild 2 hat 47µF. Mit Multimeter gemessen. Geht der für C7 auch? Und die Pluspole zum TDA zeigend? Oder muß C6 mit (+) Pol zum Klinkeneingang zeigend, weil über Poti auf Masse gezogen? Schaltplan wieder aktualisiert. Kann ich das erstmal so umbauen? Sonst muß ich wirklich erstmal Teile bestellen.
Müßte gehen. Probieren. Kaputt geht nichts. Veit Devil schrieb: > Und die Pluspole zum TDA zeigend? Oder muß C6 mit (+) > Pol zum Klinkeneingang zeigend, weil über Poti auf Masse gezogen? Ja, auch beim C7 ist das so.
Hallo, nochmal, ist etwas unklar formuliert. Anders gesagt, die Minuspole von C6 und C7 müssen zum Poti zeigen. Jetzt richtig und klarer?
Jaaa, ist doch logisch. Ich hab so eine USB-Soundkarte, da haben sie die Ausgangskondensatoren eingespart. ebay 190867434122 Somit liegt die Mittenspannung des Ausgangsverstärkers am Ausgang an. Deshalb brauchst du vor deinem Lautstärkeregler die Trennkondensatoren.
Hallo, so Leute, es ist vollbracht. Und es funktioniert. Wenn der mp3 Player aus ist, hört man kein rauschen. Nur wenn er abgestöpselt ist, hört man eine Art tiefes fiepen/brummen. Scheinbar vom unbelasteten DC-DC Wandler oder so ähnlich. Keine Ahnung. Da aber alles mit Batterie versorgt wird, mp3 Player und der Verstärker, wundert mich das schon etwas. Aber Hauptsache im Normalfall ist Ruhe in der Kiste. Das war das Ziel. Der 47µ am Poti ist ein kleines Kunstwerk gewurden. Habe das externe Poti gegen ein liegendes PT15 ausgetauscht. Das Layout war ursprünglich dafür auch vorgesehen. Das externe Poti brauche ich nicht mehr. Lautstärke regle ich am mp3 Player. Mit dem Poti gleiche ich jedoch die max. Amplitute ab damit am Lautsprecher nichts verzerrt. Hab ich da jetzt wirklich mit 12V und 8 Ohm Lautsprecher satte 2W? Vorher mit 5V nur ca. 0,3W? Macht im Keller ganz schön Krawall. :-) Wenn der Schutzlack trocken ist, bau ich das morgen alles ins Gehäuse ein und überprüfe nochmal den Abgleich. Verschiedene Sinussignale sind auf dem mp3 Player vorhanden. Ich bedanke mich recht herzlich für die Hilfe von Euch! Dickes Lob an alle.
Bitte melde dich an um einen Beitrag zu schreiben. Anmeldung ist kostenlos und dauert nur eine Minute.
Bestehender Account
Schon ein Account bei Google/GoogleMail? Keine Anmeldung erforderlich!
Mit Google-Account einloggen
Mit Google-Account einloggen
Noch kein Account? Hier anmelden.














