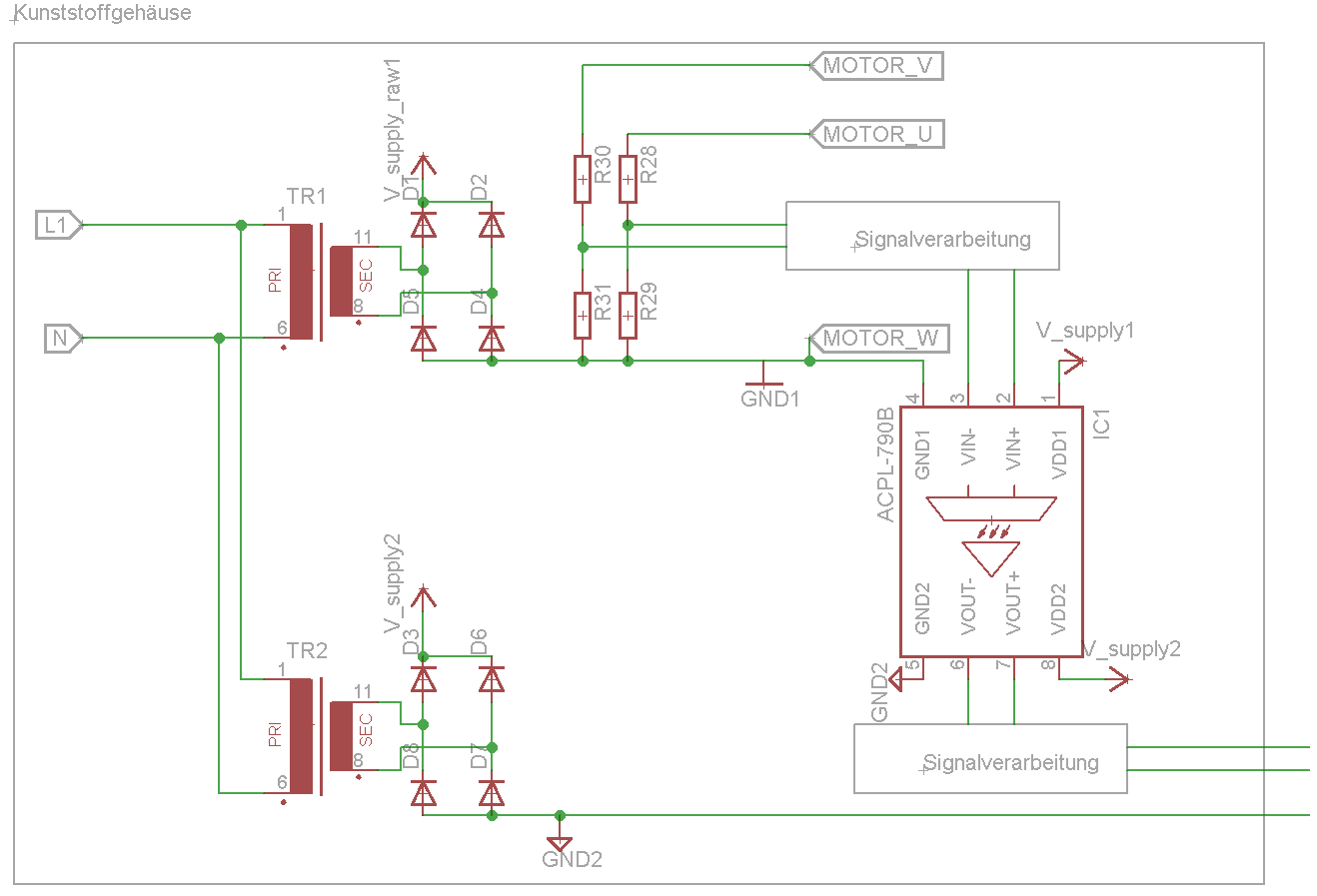
Hallo, wir planen nach einen Frequenzumrichter die Spannungen zwischen den Motorphasen zumessen. Mit galv. trennden Tastköpfen (Testec si9001) funktioniert das ganze schon mal ganz gut, ist aber relativ teuer (ca. 300€ pro Messstelle). Um das günstiger hinzukriegen hab ich mir mal folgendes gedacht: Aus Netzspannung werden mit zwei Printtrafos (Zweikammerwicklung, Zulassung nach VDE, UL, z.b Reichelt EE 20/10 106) zwei galvanisch getrennte Spannungversorgungen aufzubauen. Eine dient dazu die Messtechnik an den Motorphasen zu versorgen und wird dazu groundmäßig mit einer Motorphase verbunden. Die zweite dient dazu die Signalaufbereitung und ev. µC/DSPs zu versorgen. Die Signale sollen dann extern weiterverarbeitet werden (Logger, NI-Module). Von dem her sollte/muss die zweite Stromversorgung berührsicher (Schutzkleinspannung) sein. Die Messsignale werden per Trennverstärker/Optokoppler auf die berührsichere Seite übertragen. Zur Verdeutlichung der Anhang (Das da Sicherungen, Spannungsregler etc. fehlen ist klar ;-)) Soweit zum Hintergrund. Jetzt die Frage. Das Potential der Stromversorgung an der Motorphasen springt durch den FU ja mit 6kHz-20kHz rechtecksförming zwischen +280V und -280V zu Erde. Wird die Isolation von Trafo1 und vorallen die der Optokoppler/Isolationsverstärker dadurch stärker belastet, als wenn eine Gleichspannung oder ein 50Hz Sinus anliegen? viele Grüße Tobi
Aber Spannungen kann man ja per Spannungsteiler gegen Erde messen. Dazu braucht man kein floating supply... Und Stroeme kann man beruehrungsfrei mit einem LEM messen.
Tobias K. schrieb: > Wird die Isolation von Trafo1 und vorallen die der > Optokoppler/Isolationsverstärker dadurch stärker belastet Das kann nur der Trafohersteller beantworten, in den normalen technischen Daten wird man da wohl nichts finden. Optokoppler usw. dürften weniger kritisch sein. Ich frage mich aber auch, wozu das ganze: Tobias K. schrieb: > springt durch den FU ja mit 6kHz-20kHz rechtecksförming zwischen +280V > und -280V zu Erde Dann miss das doch einfach direkt, und wenn du die Spannung zwischen den Phasen wissen willst, dann eben die Differenz. Georg
Bitte melde dich an um einen Beitrag zu schreiben. Anmeldung ist kostenlos und dauert nur eine Minute.
Bestehender Account
Schon ein Account bei Google/GoogleMail? Keine Anmeldung erforderlich!
Mit Google-Account einloggen
Mit Google-Account einloggen
Noch kein Account? Hier anmelden.
