Hallo zusammen, habe mir in letzter Zeit einige MOSFET's "zerschossen". Es gibt in diesem Forum schon ähnliche Anfragen, die ich mir auch angeschaut habe. Zur Sicherheit frage ich trozdem nochmal nach. Die Schaltung im Anhang. Jeweils 2x IRFB 4110 parallel, angesteuert über jeweils 10 Ohm mit MOS-Treiber MCP1407 Daten IRFB 4110: 100V / 120 A (Pulsed Drain Current 670 A) Drain - Source zusätzlich mit MUR 460 geschützt. Ich denke, strommässig ist die Schaltung grosszügig ausgelegt. Daher vermute ich, dass es zu den Ausfällen vielleicht ( ???) durch positive Überspannung an Drain - Source kommt, weil, gegen neg. Überspannung durch MUR 460 geschützt. Liege ich da richtig? Könnte eventuell an den Induktivit. in der Spannungsversorgung liegen, bin mir aber nicht sicher. Die Arbeitsfrequenz liegt im Bereich von ca. 150 - 220 kHz. Sollte Drain - Source zusätzlich mit einer Supressor- oder Überspannungsschutzdiode (oder Varistor ?) gegen positive Überspannung gesichert werden, wenn das möglich oder überhaupt sinnvoll ist ? Oder eine Mosfet-Crowbar- Schaltung einsetzen ? Eventuell die MUR 460 durch eine MUR 1560 ersetzen ? Ist der MKT - Kondens. richtig bemessen ? Gate - Source Strecke zusätzlich durch antiparallel Z-Dioden sichern ? Sind diese schnell genug ? Ich denke, mehr kann man da nicht machen. Aber was macht Sinn ? Ich danke schon mal im Voraus für die Antworten.
Ludwig_S schrieb: > Jeweils 2x IRFB 4110 parallel IRFP4310 (wie im Schaltplan gezeichnet) oder IRGB4110 (wie im Text beschrieben)? Beide können übrigens nur 120A, nicht 180A (der Bonddraht hält weniger aus als das Silizium). Außerdem hast du im Schalplan p-Kanäler eingezeichnet, es sind aber tatsächlich n-Kanäler. Ich hoffe, die hast die Source beider Transistoren tatsächlich auf GND gelegt (wie es sich für n-Kanäler gehört, bei p-Kanälern wäre es falsch). Ludwig_S schrieb: > gegen neg. Überspannung durch MUR 460 geschützt. Liege ich da > richtig? negative Überspannung an der Drain-Source Strecker kann sich aufgrund der MUR460 nicht aufbauen. Allerdings kann diese Diode nur 4A. Wenn du sie dauerhaft mit größeren Strömen belastest, brennt sie durch. Aber selbst wenn die MUR460 durchgebrannt sein sollte verhindern schon die Substratdiode der FETs, dass sich eine negative Spannung am Drain aufbaut. Ludwig_S schrieb: > Könnte eventuell an den Induktivit. in der > Spannungsversorgung liegen, bin mir aber nicht sicher. Du hast eine Induktivität als Last, die dir beim Abschalten positive Überspannungen gibt. Erst mal musst du dich um die kümmern, ehe du über parasitäre Induktivitäten in der Versorgung nachdenkst. Was ist deine Last? Die Primärspule eines Flusswandlers? Eine Spule eines Schrittmotors? Wie viel Strom fließt hier? Davon hängt ab, ob die Mosfets bei dieser Schaltung zwangsläufig sterben müssen und was die geeignete Gegenmaßnahme wäre.
Achim S. schrieb: > IRFP4310 (wie im Schaltplan gezeichnet) oder IRGB4110 (wie im Text > beschrieben)? Beide können übrigens nur 120A, nicht 180A (der Bonddraht > hält weniger aus als das Silizium). Sorry, Textfehler richtig ist IRFP4310 > Außerdem hast du im Schalplan p-Kanäler eingezeichnet, es sind aber > tatsächlich n-Kanäler. Ich hoffe, die hast die Source beider > Transistoren tatsächlich auf GND gelegt (wie es sich für n-Kanäler > gehört, bei p-Kanälern wäre es falsch). ja, Schaltzeichen ist falsch gezeichnet > Ludwig_S schrieb: >> gegen neg. Überspannung durch MUR 460 geschützt. Liege ich da >> richtig? > > negative Überspannung an der Drain-Source Strecker kann sich aufgrund > der MUR460 nicht aufbauen. Allerdings kann diese Diode nur 4A. Wenn du > sie dauerhaft mit größeren Strömen belastest, brennt sie durch. Aber > selbst wenn die MUR460 durchgebrannt sein sollte verhindern schon die > Substratdiode der FETs, dass sich eine negative Spannung am Drain > aufbaut. das sehe ich auch so, nur zur doppelten Sicherheit die MUR460 eingebaut > > Ludwig_S schrieb: >> Könnte eventuell an den Induktivit. in der >> Spannungsversorgung liegen, bin mir aber nicht sicher. > > Du hast eine Induktivität als Last, die dir beim Abschalten positive > Überspannungen gibt. Erst mal musst du dich um die kümmern, ehe du über > parasitäre Induktivitäten in der Versorgung nachdenkst. daher dachte ich an eine Mosfet-Crowbar- Schaltung oder Überspannungsschutzdiode oder Varistor. Das ist ja eigentlich auch meine Frage. > Was ist deine Last? Die Primärspule eines Flusswandlers? Eine Spule > eines Schrittmotors? Primärspule einer SSTC > Wie viel Strom fließt hier? mittlerer durchschnittl. Strom im Betrieb etwa 10 A bis 25 A dann unterbricht die Sicherung. Den Spitzen(Impuls-)strom konnte ich leider nicht messen, gehe aber davon aus, dass dieser durch den Innenwiderstand des Netzteils begrenzt wird, vielleicht 60 -100 A
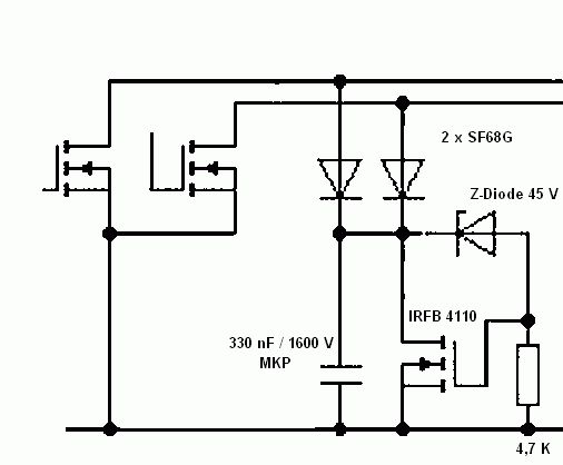
Da ich mich vor Antworten kaum retten kann (ein bisschen Ironie muss sein), hab ich mich mal umgeschaut, diese Schaltung gefunden , etwas modifiziert und stelle sie mal zur Diskussion Soll die positive Überspannung begrenzen.
Hallo zusammen, hatte eigentlich Antworten erwartet und keine Gegenfragen. Habe ich denn zu wenig Angaben geliefert ? Ist das Thema zu kompliziert für diese Forum ? Bekommt man denn nur Antworten, wenn man hier Fragen stellt, die von dem eigenen rudimentären Grundwissen zeugen ? Sind ja nun einige Beiträge von der Sorte drin, mit entsprechenden Antworten. Tja, bin etwas enntäuscht
Ludwig_S schrieb: > Soll die positive Überspannung begrenzen. Und zwar auf ungefähr 50V. Wie kommst du auf das dünne Bertt ? Du hast einen Trafo, dessen Mittenanzahlfung an +40V hängt und dessen eines Ende an Masse gezogen wird. Welche Spannung liegt dann wohl am anderen Ende ? 80V. Und dazu kommen induktive Störspitzen in der kurzen Periode der Umschaltzeit in der bei Transistoren nicht leiten. Klar liegt man damit knapp an den 100V die deine MOSFETs aushalten.
Ludwig_S schrieb: > Habe ich denn zu wenig Angaben geliefert ? zu Beginn eindeutig ja. Als du dann deine Anwendung genannt hast (SSTC) habe ich nicht mehr geantwortet, weil in dieser Anwandung dummerweise zig verschiedene Gründe für das MOSFET-Sterben in Frage kommen. http://web367.login-102.hoststar.ch/warum_mosfets_sterben.htm Per "Ferndiagnose" lässt sich das kaum lösen. Ich würde an deiner Stelle mal damit anfangen, spannungsfestere Transistoren einzusetzen, die Versorgung langsam hochzudrehen, und durch Messungen rauszukriegen, was tatsächlich zum FET-Sterben in deinem Aufbau führt.
@MaWin Danke für Antwort ersteinmal und ich möchte dir nun nicht zu "nahe treten" aber wenn du dir alle Antworten und Schaltskizzen RICHTIG angesehen bzw. duchgelesen hättest, würdest du bemerkt haben: > Wie kommst du auf das dünne Bertt ? > > Du hast einen Trafo, dessen Mittenanzahlfung an +40V hängt und dessen > eines Ende an Masse gezogen wird. > > Welche Spannung liegt dann wohl am anderen Ende ? > > 80V. 1. Bild: rechts ist KEIN Trafo mit Mittelanzapfung sondern wie auch schon im Beitrag beschrieben die Prim-Spule einer SSTC also kein dünnes Brett und keine 80 V das 1. Bild ist ein Fragment des Leistungsteils, beide MOSFET's werden gegenphasig angesteuert induktive Störspitzen ist auch meine Vermutung. Daher die Schaltung im 2. Bild
@Achim S > Als du dann deine Anwendung genannt hast (SSTC) habe ich nicht mehr > geantwortet, weil in dieser Anwandung dummerweise zig verschiedene > Gründe für das MOSFET-Sterben in Frage kommen. > > http://web367.login-102.hoststar.ch/warum_mosfets_... hab ich mir auch schon angeschaut. Endstufe wird durch MOS-Treiber MCP1407 angesteuert, mit Oszilloskop angeschaut, Flankensteilheit seitens des MCP1407 ist gegeben. Ist KEINE Halbbrücke, "Durchschuss" ist eigentlich auch nicht möglich, selbst wenn beide MOS leiten würden. Überlast, denke ich, kommt nicht in Frage; die MOSFETS werden gut handwarm. Das sich die posit. Spannungsspitzen so dramatisch auswirken, hatte ich nicht erwartet und ich vermute, das ist die Ursache. Ich hatte auch daher keine Schutzmassnahme vorgesehen wie sie z.B. im 2. Bild zu sehen ist. Ich wolte mir halt nur von euch eine 2. Meinung einholen.
Ludwig_S schrieb: > 1. Bild: rechts ist KEIN Trafo mit Mittelanzapfung sondern wie auch > schon im Beitrag beschrieben die Prim-Spule einer SSTC Was ist der prinzipielle Unterschied?
Achim S. schrieb: > Ludwig_S schrieb: >> 1. Bild: rechts ist KEIN Trafo mit Mittelanzapfung sondern wie auch >> schon im Beitrag beschrieben die Prim-Spule einer SSTC > > Was ist der prinzipielle Unterschied? Der prinz. Unterschied ist der, dass das die Last und nicht die Spannungsversorgung ist (die ist separat und im Bild auch nicht eingezeichnet). Es könnte natürlich sein, das bei dem Zusammenbrechen des Magnetfeldes in der einen Primärspule ( = 3 Wndg. Cu-Draht 2,5 mm) in der anderen Primärspule ( auch 3 Wndg. Cu-Draht 2,5 mm) eine Spannung ( 40 V ??? ) unduziert wird (und mit welcher Polung ?), ob dem so ist, weiss ich nicht und das wäre eventuell die nächste Frage
Das ist schon mal der richtige Weg. Deine Spule ist nun mal ein Übertrager, und der funktioniert genau so. Vermutlich sind die erzeugten Spannungen sogar noch um Spitzen mit hoher Spannung angereichert. Da deine Transistoren nur 100V aushalten, mußt du dir eine sehr schnelle und genaue Begrenzung für diese Spannungsspitzen ausdenken und diese nah an den Transistoren aufbauen.
Ludwig_S schrieb: > Der prinz. Unterschied ist der, dass das die Last und nicht die > Spannungsversorgung ist Spiel schön alleine weiter. Wenn du nicht weisst, daß es ein Trafo ist, und nicht weisst, wie er transformiert, dann noch frohes Schaffen.
du hast magnetisch gekoppelte Spulen, und damit einen Übertrager (bzw. Trafo). Wenn du an der einen Spule einen induktiven Spannungsabfall von 40V einprägst, dann musst du an der anderen Spule (gleiche Wicklungszahl) mit einem nominellen Spannungsabfall von (zusätzlichen) 40V rechnen. Wenn du versuchst, diese nominell 80V auf kleinere Werte zu begrenzen, dann begrenzt du damit gleichzeitig die erreichbaren Spannungen auf der Sekundärseite deiner SSTC. Der jeweils gesperrte Transistor muss also nominell 80V aushalten, und bei so einer "einfachen" Last wie dem SSTC evtl. auch deutlich mehr. Die 100V Typen sind sehr knapp gewählt. Ein Überspannungsschutz für diese Spannungen würde gleichzeitig die Funktion der SSTC lahmlegen. Während der Totzeit können die Spannungsspitzen noch sehr viel höher gehen. Für diese kurzen, wesentlich höheren Spitzen kannst du dir ggf. eine Begrenzung einbauen.
MaWin schrieb: > Ludwig_S schrieb: >> Der prinz. Unterschied ist der, dass das die Last und nicht die >> Spannungsversorgung ist > > Spiel schön alleine weiter. > Nu sei mal nicht gleich eingeschnappt. Eine TC ist nun mal kein "normaler" Trafo und arbeitet etwas anders. > Wenn du nicht weisst, daß es ein Trafo ist, > und nicht weisst, wie er transformiert, > dann noch frohes Schaffen. Eine hilfreiche Antwort wäre besser gewesen. Ironie bringt hier keinen Fortschritt
@Achim S. zu deinem Beitrag: schau dir bitte mal das Schaltbild der Endstufe an. du schreibst: > du hast magnetisch gekoppelte Spulen, und damit einen Übertrager > (bzw. > Trafo). Wenn du an der einen Spule einen induktiven Spannungsabfall von > 40V einprägst, dann musst du an der anderen Spule (gleiche > Wicklungszahl) mit einem nominellen Spannungsabfall von (zusätzlichen) > 40V rechnen. Wenn du versuchst, diese nominell 80V auf kleinere Werte zu > begrenzen, dann begrenzt du damit gleichzeitig die erreichbaren > Spannungen auf der Sekundärseite deiner SSTC. > > Der jeweils gesperrte Transistor muss also nominell 80V aushalten, und > bei so einer "einfachen" Last wie dem SSTC evtl. auch deutlich mehr. Die > 100V Typen sind sehr knapp gewählt. Ein Überspannungsschutz für diese > Spannungen würde gleichzeitig die Funktion der SSTC lahmlegen. gehen wir mal von Fall 1 aus. Mittelanzapfung ist unser Bezugspotential und im oberen Anschluss der Prim-Spule würde eine Spannung von + 40 V anliegen (oder induziert werden) und am unteren Anschluss auch + 40V dann entsteht keine Spannungsüberhöhung (ist ja gleiches Potential von +40 V ) . Ich klammere jetzt einmal bewusst Überspannungsspitzen aus, die aber in der Praxis auf jeden Fall beachtet werden MÜSSEN. Es geht hier nur um das Funktionsprinzip. Fall 2 wäre: Mittelanzapfung ist unser Bezugspotential und im oberen Anschluss der Prim-Spule würde eine Spannung von + 40 V anliegen (oder induziert werden) und am unteren Anschluss jetzt -40V. Diese negative Spannungsspitze würde über die untere Schutzdiode MUR460 über GND und den 6,8 yF Impulskondensator gegen + der Versorgungsspannung kurzgeschlossen, was auch so gewollt ist um dem unteren MOSFET zu schützen. Der Impulskondensator kappt die also die Spannungspitze. Ob diese Dimensionierung 6,8 µ in der Praxis ausreicht, steht auf einen anderen Blatt. > Während der Totzeit können die Spannungsspitzen noch sehr viel höher > gehen. Für diese kurzen, wesentlich höheren Spitzen kannst du dir ggf. > eine Begrenzung einbauen. da will ich hin, dafür die Schutzschaltung siehe 2. Bild oben. Und das ist in diesem Beitrag mein Anliegen. Es geht um Erfahrungen, von andern Leuten in diesem Forum zu diesen Thema und nicht um Grundsätzliches Notfalls muss ich weiter testen und vll. noch ein paar MOSFET's "opfern". nochmals Dank an alle
Ludwig_S schrieb: > Mittelanzapfung ist unser Bezugspotential Wieso das denn? Bezugspotential für die FETs ist GND. Das haben sie an der Source, und die Spannungsdifferenz zu GND bestimmt, ob der FET durchknallt. Wenn der untere FET leitet liegt an der unteren Spule unten GND an, am Mittelabgriff liegen 40V, am oberen Ende der Spulen mit dem sperrenden FET liegen noch mal zusätzliche (induzierte) 40V. Macht in Summe 80V, die der sperrende FET aushalten muss (ohne zusätzliche Überspannungsspitzen).
Ludwig_S schrieb: > Nu sei mal nicht gleich eingeschnappt. Der einzige, der schnappt, bist du. > Eine TC ist nun mal kein "normaler" Trafo und arbeitet etwas anders. Irrtum. Achim hat es schon richtig gemacht "Als du dann deine Anwendung genannt hast (SSTC) habe ich nicht mehr geantwortet" denn du bist noch meilenweit vom Verständnis einer SSTC weg.
Achim S. schrieb: > Wenn der untere FET leitet liegt an der unteren Spule unten GND an, am > Mittelabgriff liegen 40V, am oberen Ende der Spulen mit dem sperrenden > FET liegen noch mal zusätzliche (induzierte) 40V. Macht in Summe 80V, > die der sperrende FET aushalten muss (ohne zusätzliche > Überspannungsspitzen). Achim, du hast Recht. Danke für den Hinweis @MaWin MaWin schrieb: > Ludwig_S schrieb: >> Nu sei mal nicht gleich eingeschnappt. > > Der einzige, der schnappt, bist du. > >> Eine TC ist nun mal kein "normaler" Trafo und arbeitet etwas anders. > > Irrtum. > > Achim hat es schon richtig gemacht > > "Als du dann deine Anwendung genannt hast (SSTC) habe ich nicht mehr > geantwortet" > > denn du bist noch meilenweit vom Verständnis einer SSTC weg. Jawoll, Herr Oberlehrer :-) P.S. Achim HAT es richtig gemacht
Ludwig_S schrieb: > Da ich mich vor Antworten kaum retten kann (ein bisschen Ironie muss > sein) Da war es gerade erst wenige Stunden er daß Du die Fragen beantwortet hattest. Wir sind nicht Hauptberuflich Forumsteilnehmer ;-) Ludwig_S schrieb: > hatte eigentlich Antworten erwartet und keine Gegenfragen. > > Habe ich denn zu wenig Angaben geliefert ? > Ist das Thema zu kompliziert für diese Forum ? > Bekommt man denn nur Antworten, wenn man hier Fragen stellt, > die von dem eigenen rudimentären Grundwissen zeugen ? Das ist normal wenn man nur Bruchstücke liefert. Da kann man nur froh sein wenn da überhaupt etwas Sinnvolles kommt und sei es auch nur eine Nachfrage nach mehr Details. Oft kommen bei so etwas Sätze in denen "Glaskugel" oder "42" auftauchen. Deine fragen: -Ja. -Ja, wenn man 90% blind raten muß. Das ist nur ein Fragment des Plans und teilweise auch noch falsch beschriftet. Wo ist der Rest? Wo sind die Daten über den Übertrager Trafo? Die Informationen über den Kern und die Wickeldaten. Das ist eine ausgesprochen schlechte Basis für Fragen die über das Sandkastenniveau hinaus gehen. Derzeit haben wir nur ein paar Bauteile die kaputt gehen ohne wirklich etwas über deren Arbeitsklima zu wissen. - Man kann hier nichts erwarten. Das ist Hobby. Nicht jeder hat immer Zeit dafür. Die Leistung ist gratis und kostet den Antwortenden Zeit und Aufwand. Da sollte man sich als Fragesteller wenigstens die Mühe machen das Projekt vorzustellen mit allen technischen Daten und Details. Wenn Du nicht weißt wo das Problem ist, ist es nicht sinnvoll bind eine Vorauswahl des Tunnelblicks zu treffen und zu erwarten das ir den fehler auch genau dort finden, zumal der Ausgeblendete Rest auch Einfluß nimmt. Zum rudimentären Grundwissen. Das wird erwartet. Es wird im Allgemeinen erwartet daß man sich wenigstens Grundlegend in das eigene Problem eingearbeitet hat. Ansonsten solltest Du mit den Grundlagen weitermachen. Da muß jeder durch. Wir sind nicht dazu da deine Probleme zu lösen. Aber wir helfen Dir gerne dabei wenn du es uns nicht unnötig schwer machst. Hellsehen können wir aber nicht. Ludwig_S schrieb: > Tja, bin etwas enntäuscht Passe die Erwartungshaltung deiner Vorleistung an. Du hast nur Fragmente geliefert. Vollständiger Schaltplan und Layout erforderlich. Das Layout ist genauso bedeutend. Bei Problemen kann das auch eine Rolle spielen. Eines der Dinge die noch nicht angesprochen wurden: Snubber. Die haben die Aufgabe die Spitzen zu fressen. Das ist nur ein Name gemäß der Aufgabe. Dahinter verbergen sich verschiedene Bauarten. Wenn Du einen Schaltplan lieferst können wir Dir bei der Wahl helfen. Lies dich aber selber in das Thema ein und suche in den Schaltpänen zur Teslaspule nach diesen Baugruppen.
@Carsten R. ich gebe dir natürlich Recht. Zu meiner Entschuldigung muss ich sagen, dass ich nicht erwartet habe, dass man so viele Details angeben muss. Wie mir jetzt klar wird, ist dies wirklich notwendig. Scheint kein einfaches Thema zu sein. Darauf kann aber man höflich hingewiesen werden, aber bitte nicht so: MaWin schrieb: > Ludwig_S schrieb: >> Nu sei mal nicht gleich eingeschnappt. > > Der einzige, der schnappt, bist du. > >> Eine TC ist nun mal kein "normaler" Trafo und arbeitet etwas anders. > > Irrtum. > > Achim hat es schon richtig gemacht > > "Als du dann deine Anwendung genannt hast (SSTC) habe ich nicht mehr > geantwortet" > > denn du bist noch meilenweit vom Verständnis einer SSTC weg. Aber trotzdem bin ich der Meinung, dass es hilfreich war und bedanke mich dafür und werde das alles noch einmal gründlich überdenken. Hilfreiche Vorschläge nehme ich gern an. Ludwig
Naja, wenn du hier schon länger mitlesen würdest, wäre dir die Diskussionskultur von MaWin bekannt. ;) Mit freundlichen Grüßen Thorsten Ostermann
Bitte melde dich an um einen Beitrag zu schreiben. Anmeldung ist kostenlos und dauert nur eine Minute.
  
  Bestehender Account
  
  
  
  Schon ein Account bei Google/GoogleMail? Keine Anmeldung erforderlich!
Mit Google-Account einloggen
Mit Google-Account einloggen
  Noch kein Account? Hier anmelden.



 Thread beobachten
 Thread beobachten Seitenaufteilung abschalten
 Seitenaufteilung abschalten