Hallo Forum, ich versuche hier gerade einen DMS-Zugkraftsensor aus einem alten Bremsenprüfstand eines Freundes wieder in Gang zu bringen. Kurz zur Erklärung: - der eigentliche DMS-Sensor (Vierkanteisen mit aufgeklebten DMS - Vollbrücke - schutzvergossen) ist noch in Ordnung - der nachfolgende Messverstärker, welcher sich in einem Kunststoffgehause befand, ist im Laufe der Jahre weggegammelt (der Bremsenprüfstand liegt im Freien) Folgende Daten sind mir bekannt: - DMS Vollbrücke - Brückenspeisespannung 10V / Empfindlichkeit ca 1mV/V - Ausgangssignal Messverstärker 1 mA bis 9 mA -> die Elektronik des Prüfstandes erwartet also vom Messverstärker 1mA im Nullpunkt und 9mA unter voller Last Ich habe nun also nach einer einfachen und vor allem kostengünstigen Möglichkeit gesucht einen Messverstärker zu bauen und bin dabei über den AM452 von Analog Microelectronics gestolpert. Dieser scheint für meine Zwecke wie gemacht! Das vollständige Datenblatt gibts hier: http://www.analogmicro.de/products/sheets/german/analogmicro.de.am452.pdf Den Schaltplan aus diesem Datenblatt hab ich mal als Bild angehangen. Nun ist mir klar das jemand der das IC nicht kennt keine Lust hat sich durch das ganze Datenblatt zu quälen. Deswegen hier kurz zusammengefasst: Der AM452 ist ein IC mit integrierter Spannungsreferenz, integriertem OpAmp und integriertem U/I Wandler (das ganze für 4,89 EUR - da kann man nicht meckern) Durch Beschaltung mit externen Widerständen bestimmt man zunächst die notwendige Verstärkung für die Brückensignale. Der nachfolgend integrierte U/I Wandler misst dann die über einen externen Sensewiderstand abfallende Spannung und steuert anhand dieser Werte einen EXTERNEN npn Transistor. Dieser Transistor sorgt für die notwendige Stromverstärkung und 'erzeugt' das Ausgangssignal im Bereich von 0-20mA Ich habe mir also eine kleine Platine ätzen lassen und die Schaltung mal aufgebaut. Dabei habe ich R1 und R7 durch Potis ersetzt um Nullpunkt und Verstärkung kalibrieren zu können. Und siehe da - das ganze funktioniert bestens und erstaunlich stabil. Nun habe ich allerdings folgendes Problem: Trenne ich die Verstärkerschaltung für eine kurze oder auch längere Zeit von der Spannungsversorgung und schließe sie später wieder an, zeigt sich folgendes Phänomen: - direkt nach dem einschalten liegt das Signal im Nullpunkt bei nur 0,8 mA - innerhalb von ca. 3 Minuten steigt das Signal dann kontinuierlich auf die eingestellten und gewünschten 1 mA an, bleibt dort dann aber absolut stabil - Problem ist nun das der Elektronik vom Bremsenprüfstand das gar nicht gefällt und sie einen Fehler anzeigt Nun vermute ich mal ganz stark das es sich um ein thermisches Problem am Transistor handelt. Durch die Eigenerwärmung nach dem Einschalten verschiebt sich der Arbeitspunkt was dann eben zu diesem Nullpunktdriften führt... Zu Testzwecken habe ich mal die Eingänge des Opamps kurzgeschlossen um die DMS Brücke als Fehlerquelle auszuschließen. Das Phänomen bleibt aber das gleiche. Hat jemand eine Idee wie ich das ganze in den Griff bekommen kann? Bin im Moment ziemlich ratlos! Gibt es soetwas wie temperaturkompensierte Transistoren bzw. welchen Transistor würdet ihr mir empfehlen? Im Moment ist das ganze mit 0.1% Metall-Widerständen und einem BC547A aufgebaut. Oder vermutet ihr etwas anderes als den Transistor als Fehlerquelle ? Bin für jeden Hinweis dankbar! Vielen Dank schonmal für Eure Hilfe!
Transistoren haben von Natur aus eine grosse Seriensteuung, Nichtlinearität u. Temperaturabhängigkeit. Aber das gleicht die Regelung aus. Ich vermute eher den Sense-Wiederstand Ro als Quelle der Temperaturdrift.
>Problem ist nun das der Elektronik vom Bremsenprüfstand das gar nicht >gefällt und sie einen Fehler anzeigt Probier doch mal den Nullpunkt etwas höher einzustellen, so dass er von 1 mA bis 1,2mA driftet oder sogar noch etwas höher. Vermutlich macht die Software vor jeder Messung sowieso eine Nullpunktskorrektur, aber negative Werte bzw. eine echte 0 vom ADC wird sie nicht mögen.
Ich würde erstmal prüfen, ob der Sensor driftet oder der Verstärker. gk
0.2mA Drift bei 10mA Range sind 2%, viel Besser wird es wohl nicht werden. Wenn Du diesen Wink mit dem Lattenzaun schon bekommst, solltest Du Dir das Verhalten bei verschiedenen Temperaturen noch etwas genauer ansehen. Aussen kann ziemlich kalt und ziemlich warm werden. Nicht das Du im nächsten Winter gleich die nächsten Probleme hast. Ein Ausflug in den Tiefkühler und eine kleine Föhnbehandlung ist sicher nicht zu viel Aufwand. viel Erfolg Hauspapa
gk schrieb: > Ich würde erstmal prüfen, ob der Sensor driftet oder der Verstärker. > gk Hat er schon (kurzgeschlossene Brücke). Bei ca 11 mA Versorgungsstrom hat das IC ca 20 Grad Erwärmung. 2% Fehler bei 20 Grad erhält man eigentlich nur wenn mand die 5uV/K Offsetdrift und 5mV Maximalspannung der Brücke annimmt. -> Du brauchst einen Meßverstärker mit deutlich weniger als 5uV/K Temperaturdrift. Gruß Anja
Das das Produkt Temperatursensitiv ist legt schon Punkt 7 aus "WICHTIGE HINWEISE ZUR INBETRIEBNAHME" nache: "Es ist zur Vermeidung von Temperaturgradienten dringend darauf zu achten, dass der Transistor genügend weit vom IC AM452 entfernt platziert wird und dass für eine ausreichende Temperaturabführung gesorgt ist." Ohne mich jetzt mit den Möglichkeiten weiter vertraut zu machen heisst es im Datenblatt: "Die externe Kapazität C1 dient zur Stabilisierung der Referenzspannung. Sie muß auch dann kontaktiert werden, *wenn die Spannungsreferenz nicht benutzt wird*." Zwischen den Zeilen deute ich das als: Die Verwendung einer externen Referenz ist möglich. Evtl. geht da noch was. viel Erfolg Hauspapa
Vielen Dank für Eure vielen Anregungen. Ich glaub ich werd zunächst einmal andere Widerstände und eine externe 10V Spannungsreferenz testen und schauen was das bringt. Welchen Typ Widerstand würded ihr mir denn empfehlen? Bedrahtet oder doch lieber SMD? Was ist am Temperaturstabilsten für meine Zwecke? Über einen Tip zu einer guten Spannungsreferenz wäre ich auch sehr dankbar. Ansonsten würde mich noch interessieren ob jemand Erfahrung mit dem Bau eines Messverstärkers aus einzelnen Komponenten hat. Mir fällt es irgendwie schwer zu glauben das ich bessere Ergebnisse erziele wenn ich das Teil aus einzelnen ICs zusammenbaue... PS: Ich hab grad mal ein Heissluftfön in Richtung Platine gehalten und das IC auf ca 60 Grad erwärmt (jedenfalls so gut ich das mit dem Backinfrarotthermometer meiner Frau messen kann :-)) Das Signal ändert sich nur um 0.08mA. Damit kann ich echt leben, seltsam ist das alles aber trotzdem irgendwie.
Das IC ist nicht für die kleinen Spannungen einer DMS Brücke geeignet. 5 µV/K sind dafür einfach zu viel Drift. Da kann man mit Einzelteilen deutlich besser werden. Das kommt schon daher das man den Verstärker am Eingang und die Leistungsendstufe trennen kann, so dass der Verstärker nicht so warm wird. Ein Ansatz wäre ein Instumentenverstäker wie INA128 (oder ggf. auch besser), und dann ein relativ unkritischer Spannungs-Stromwandler mit einem OP und Transistor. Die Frage ist da etwas wie die Versorgungsspannung zum Ausgang liegt. Die Ref. Spannungsquelle ist dabei relativ unkritisch, denn die geht nur linear in das Ergebnis ein - da sollte selbst ein TL431 ausreichen, ggf. auch ein etwas besserer Spannungsregler. Auch so super genaue / stabile Widerstände braucht man da eher nicht - wenn überhaupt kommt es auf den Widerstand für die Stromwandlung ein. Da wäre schon wegen der Wärmeabgabe eine klassische bedrahtete Bauform besser. Auch sonst ist SMD eher weniger stabil etwa durch die Belastung beim Löten und mechanische Spannungen.
Anja schrieb: > Hat er schon (kurzgeschlossene Brücke). Stimmt habe ich überlesen. Trotzdem ist der Eingang bzw. die Brücke die empfindlichste Stelle. Und 10 V Speisespannung an einer 120 Ohm Brücke sind 0,8 W. Aber den Brückenwiderstand kenne wir ja nicht, ebenso die gesammte Schaltung, nur das Prinzipschaltbild. Interessant wäre z.B. die Beschaltung des Ref- Pins, den der geht direkt in die Ausgangsspannung ein. gk
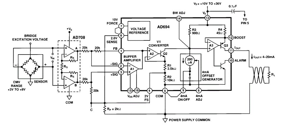
Also ich hab jetzt das lange Wochenende genutzt und nochmal ein bissl was getestet. Andere Widerstände - anderen Transistor - externe Referenz - ums kurz zu machen: das bringt alles nicht viel. Hab auch mal versucht die Brücke mit weniger Spannung zu versorgen - das funktioniert aber nur bis ca. 8V. Alles darunter muss ich dann so sehr verstärken das ich den offset nicht mehr auf 1mA runter bekomme - also auch das ist ne Sackgasse. Nun hab ich mich also mal nach Alternativen umgesehen bin aber noch völlig unentschlossen was nun das vernünftigste ist. Ich denke der AD694 als U/I Wandler ist konkurrenzlos gut - den werd ich wohl nehmen. Im Datenblatt wird ein AD708 als Amp vorgeschlagen, der ist aber wohl nicht mehr ganz Zeitgemäß. Als Alternative käme der von Ulrich vorgeschlage INA128 in Frage. Dann bin ich aber auch noch über den AD8552 gestolpert, der scheint mir noch besser geeignet zu sein und kostet im Prinzip das gleiche. Desweiteren stellt sich mir die Frage wo ich am besten die Regelung für den Nullpunktabgleich und die Verstärkung realisiere. Direkt am Amp? Oder an diesem doch lieber eine feste Verstärkung einstellen und dann entsprechend am AD694 regeln? Ihr seht schon, Fragen über Fragen - mir fehlt in diesem Bereich halt völlig die Erfahrung. Hat jemand von euch etwas ähnliches schon mal gemacht und kann mir paar Tips geben? Oder noch besser - kennt jemand ein Seite bzw. ein Project mit einer halbwegs erprobten Schaltung? Vielen Dank schonmal für eure Mühe T.
tuzla schrieb: > das bringt alles nicht viel. Ach nee: 3 Leute sagen Dir "es liegt an der Offsetdrift" und Du brauchst eine Woche um festzustellen daß eine Widerstandsänderung nix bringt? Gruß Anja
Hast ja recht... Manchmal ist es halt schwer die Tatsachen zu akzeptieren auch wenn sie eigentlich klar auf der Hand liegen. Das ich den Drift nicht wegbekomme war klar - aber ich hatte die Hoffnung ihn etwas geringer gestalten zu können.
Der INA128 ist ein Instrumentenverstärker, damit hat man eine definierte Differenzverstärkung mit 2 hochohmigen Eingängen. Eigentlich genau das was man für den DMS braucht. Der AD708 oder AD8552 sind nur gute Operationsverstärker - durchaus beide für DMS geeignet, einmal klassisch und einmal Chopperstabilisiert. Man braucht da aber noch etwas zusätzliche Schaltung mit ein paar mehr Widerständen. Der Klassische Intrumentenverstärker besteht aus 3 OPs und einigen Widerständen, wobei der 3. OP nicht unbedingt so hochwertig sein muss. Der AD649 bietet als reiner Spannungsstromverstärker keine besonderen Verteile, außer einen vermutlich nicht besonders genauem Offset von 4 mA. Eine Spannungsstromwandlung kann man auch mit einem normalen OP aufbauen. Die Spannung am DMS sollte nicht zu hoch sein, denn man bekommt sonst durch die Erwärmung zusätzliche Drift. Wie viel Spannung passt steht üblicherweisse im Datenblatt. Von der Tendenz her gibt weniger Spannung weniger Drift, aber halt mehr Rauschen - jeweils auf die Last bezogen.
Danke für die Hinweise Ulrich. Das hilft mir alles sehr und ich glaube so langsam bekomm ich nen Überblick. Ist eben doch bissl was anderes als die einfachen Sachen die ich mir sonst so zusammenbastel. Aber gut - ich denk ich hab selten so viel gelernt wie bei der Geschichte hier :-) Ich denk ich werd jetzt mal obige Schaltung aus dem Datenblatt vom AD694 aufbauen. Statt dem AD708 werd ich aber einen AD8552 nehmen. - Widerstand Rg als Poti zum einstellen der Verstärkung - zum einstellen vom Nullpunkt verbinde ich Point C nicht direkt mit der 2V Referenz vom AD694 sondern leg nen Spannungsteiler mit Poti an - Pin9 4mA ON/OFF muss auf High damit ich 0-16 mA hab Das sollte funktionieren oder ?
Die Schaltung sieht auf den ersten Blick so schon brauchbar aus. Ob das mit dem Poti für den Offset so klappt weiss ich aber nicht - da hätte ich eher Zweifel, weil es auch die Differenzverstärkung beeinflusst. Einen Poti für RG ist eher nicht so gut, weil man da oft mehr Kapazität hat, und das mag die Verstärkerschaltung nicht so unbedingt. Auch haben Potis oft eine relativ hohe Drift und ggf. auch Thermospannungen. Den feinen Abgleich würde ich eher wie Vorgeschlagen an Pin 4 machen, oder halt erst ein Poti für RG und später durch feste Widerstände ersetzen. Parallel zu den Rs noch Kondensatoren in der Größenordnung 10 nF, vor allem wenn es mit Poti ist. Beim AD8552 muss man beachten, das die Versorgung nur maximal etwas über 5 V sein darf - da braucht man ggf. einen extra Regler (78L05 oder ähnlich). Wegen der Probleme mit dem Offset (1 mA statt 4 mA und Abgleich an die DMS Brücke) ist halt zu überlegen ob man überhaupt den AD694 nutzen will, zumal man die 2 V Referenz ggf. auch nicht gebrauchen kann - sofern das nicht für die Brücke passt. So ein Spezielles IC ist schon gut, wenn es passt und man nicht erst tricksen muss um es an die Anwendung anzupassen. Die Vorteile sind da eher die interne Referenz und etwas der 4 mA Offset. Einfach nur Referenz und U/I Wandler kriegt man halt auch zu Fuß mit OP, MOSFET und Widerständen hin und dann flexibler. So super genaue Teile wird man da nicht mal brauchen - da reichen eventuell bald LM358, TL431 und normale 1% widerstände, etwas bessere kann man aber natürlich nehmen. Die ersten 2 OPs werden das Signal schließlich schon gut 100 mal Verstärken, und so super genau und frei von Drift sind DMS in der Regel auch nicht.
Ulrich H. schrieb: > Einfach nur Referenz und U/I Wandler kriegt man halt auch zu Fuß mit > OP, MOSFET und Widerständen hin und dann flexibler Das würd ich gern so machen - schon um was zu lernen. Leider übersteigt das aber meine derzeitigen Möglichkeiten. Kurz gesagt ich hab keine Ahnung wie. Hat jemand ne gute Seite zu diesem Thema wo ich mir das entsprechende wissen aneignen kann ?
Was immer noch fehlt, ist der Widerstand der DMS-Brücke. Das ist entscheidend für die Dimensionierung der Brückenversorgung. Und das kann auch das Problem bei der ursprünglichen Schaltung gewesen sein, denn der maximale Ausgangsstrom von OP2 ist 10mA. Bei 10V Speisespannung ergibt das 1k als minimalen Brückenwiderstand. Normalerweise haben DMS-Brücken 350 Ohm. Damit wäre der Ausgang von OP2 überlastet. Aber keine Ahnung wo Du die Brückenspeisespannung hergenommen hast. gk
Hallo gk, ja du hast Recht die Brücke hat 350 Ohm. Der AM452 hat eine integrierte 10V Referenz und daran hängt auch die Brücke. Ansonsten alles haargenau wie im Referenzschaltplan aufgebaut...
tuzla schrieb: > Der AM452 hat eine integrierte 10V Referenz und daran hängt auch die > Brücke. Wenn ich das Datenblatt richtig interpretiere, dann kann der Referenzausgang auch nur 10mA. Und 10V / 350 Ohm = 28,6 mA. Und die brauchst Du auch bei einer alternativen Schaltung. Mit dem AM452 würde das sogar gehen, wenn man gemäß Abbildung 9 noch einen npn-Transistor dazwischen schaltet, Basis an 1, Collektor an die Versorgungsspannung und den Emitter zur Brückenspeisespannung und R6/R7. Eventuell brauchst Du dann noch einen Ausgangskondensator. Ob das aber den beschriebenen Effekt behebt, kann ich Dir nicht sagen. gk
Hast recht da klappt was nicht... Danke für den Hinweis. Zum Schluss macht das aber wohl keinen Unterschied da ich die Brücke Testweise auch mal aus einer externen Referenz gespeist habe (10V/0,1A) Das Problem bleibt dann aber das gleiche... Ich hab heute meinen freien Tag mal genutzt und mir die Elektronik vom Prüfstand mal etwas genauer angeschaut. Das Signal vom Sensor (1ma - 9ma) wird über einen 510 Ohm Widerstand gegen Masse gezogen. Die abfallende Spannung wird dann von einem PIC16F ADC ausgewertet. Nun hab ich mich etwas belesen, weil Ulrich ja sagte das es nicht so schwer ist das ganze einzeln aufzubauen. Für ihn ist es das wohl auch nicht - für mich im Moment leider schon noch... Mein Wissensstand ist im Moment so: 1. Brückensignal mit IA oder entsprechend beschalteten OpAmps verstärken -> habs mal auf Steckbrett aufgebaut und hab nun 0,5V .. 4,5V als Ausgang, was ja so - wenn ich alles richtig verstanden habe - wohl ganz gut ist da dies einem Verhältnis von 1:9 entspricht 2. verstärktes Brückensignal steuert eine "Spannungsgesteuerte Stromquelle für geerdete Verbraucher" Und genau bei der Stromquelle komm ich im Moment nicht weiter. Schaltungen gibts ja unheimlich viele aber welche ist für meine Zwecke denn am besten geeignet ?
tuzla schrieb: > Schaltungen gibts ja unheimlich viele aber welche ist für meine Zwecke > denn am besten geeignet ? Integriert, z.B. XTR115, diskret aufgebaut im Datenblatt des INA132 als Fig. 7 gk
Man kann die Schaltung aus dem Datenbaltt des INA132 nutzen oder mehr oder weniger die klassische mit OP und MOSFET. Bei der Schaltung aus dem DB des INA132 muss der OP den Spannungshub der Last mitmachen - für 510 Ohm Last braucht man da also schon etwa 5 V an Hub für den Lastwiderstand. Man würde also wenigstens etwa 10 V Versorgung brauchen. Auch ist der Ausgangswiderstand nicht so sehr hoch, was hier aber nicht groß stören würde. Bei der klassischen Stromquelle legt der FET (ggf. Transistor) den Spannungshub fest. Der OP kann da auch mit weniger Spannung (z.B. 5 V Versorgt werden. Dabei wäre es vermutlich sinnvoll die Schaltung andersherum als Üblich zu nutzen, also die Spannung relativ zur Positiven Spannung und mit P-Kanal MOSFET (ggf. PNP Transistor). Ein 350 Ohm Brücke darf man wahrscheinlich nicht mit 10 V Treiben - das wird zu heiß und damit ungenau. Da wären eher 2-3 V, ggf. auch weniger angebracht. Wenn man aus der Verstärkung schon 0,5 - 4,5 V raus bekommt, reicht das vom Hub allemal aus. Den Offset wird man aber noch abgleichen müssen, denn die DMS Brücken sind oft nicht perfekt auf Null. Das es ein Bereich 1:9 ist, ist ggf. eher Zufall, bzw. der untere Wert von 1 mA kam vom Offset der Brücke - ggf. wird der Abgleich aber auch noch auf der Empfängerseite etwa in Software gemacht. Und der 1 mA Offset waren einfach das Sensorexemplar. Wenn das Signal nur auf den µC internen AD geht (10 Bit Auflösung) sind die Ansprüche hinsichtlich Drift / Linearität auch nicht so hoch. Da würde auch noch die Stromquelle mit einem PNP Transistor und OP reichen, und auch die Ref. Spannung muss nicht genauer sein als die vom µC - im Idealfall wäre es sogar die von µC, bzw. beide aus einer Quelle.
Nachdem ich nun die letzten Tage damit verbracht habe mir das entsprechende Grundwissen anzueignen bin ich schlussendlich bei obiger Grundschaltung angelangt. Ich hab das ganze mal auf Steckbrett aufgebaut und es funktioniert soweit auch wirklich gut. Die Brücke wird momentan auch mit 9V versorgt - scheint keine Probleme zu machen. Ich werd aber nochmal testen wie weit ich runtergehen kann und noch vernünftige werte bekomme. Wäre nett wenn einer von euch Profis nochmal drüberschaut und mir paar Tips geben kann was ich evtl. noch verbessern/verändern sollte. Vielen Dank! PS: Das Poti für Rg würd ich eigentlich gern lassen um falls nötig später nachregeln zu können (war beim Original auch so). Was hab ich für Möglichkeiten das ganze zu stabilisieren?
Die Schaltung würde im Prinzip funktionieren. Ein Paar Kondensatoren (z.B. 1 nF) am Eingang als HF Bremse wären nicht schlecht. Beim Poti sollte man auf weng Kapazität achten und ggf. auch noch je 50 Ohm zu den Verstärker-Eingängen hin dazu machen. Alternativ könnte man die "Verstärkung" auch über die Brückenspannung (z.B. 4 - 5 V) einstellen. Der 7809 ist als Referenz ohnehin verbesserungsfähig, und etwa 5 V sind eher üblich. Die Anforderungen sind beim OP und den Differenzverstärker für die Stromwandlung schon nicht mehr so hoch. Da müssen es keine so guten OPs sein wie im Plan. Sogar ein LM358 / LM324 und die Differenzverstärkung mit OP und 4 Widerständen würden auch schon ausreichen - es geht ja schließlich auch nur auf den µC internen AD Wandler.
Vielen Dank für die Hinweise. Die Idee die "Verstärkung" über die Brückenspeisespannung zu regeln gefällt mir richtig gut. Habs grad mal auf Steckbrett mit einem TL431 aufgebaut - funktioniert deutlich besser als direkt über Rg Poti. Für die Verstärker reicht aber der 78L09 oder ist auch da eine Referenz zu empfehlen? Danke
Für die Verstärker reicht der 78L09 alle mal. Der Offsetabgleich sollte aber natürlich über die Referenz (wohl eher fest) gehen. Das könnte auch der Adjust Pin beim TL431 sein - ist ja nur ein minimaler, praktisch konstanter Strom. Die Brückenspannung sollte man aber nicht zu sehr verstellen, denn damit ändert sich auch die Temperatur und bei zu wenig Spannung nimmt der Einfluss von Rauschen usw. zu. So etwa 4-5 V sollten passen, den groben Abgleich sollte man dann über Austausch der Widerstände (Gain am INA oder die 100 Ohm am Spannungsstromwandler) machen.
Bitte melde dich an um einen Beitrag zu schreiben. Anmeldung ist kostenlos und dauert nur eine Minute.
Bestehender Account
Schon ein Account bei Google/GoogleMail? Keine Anmeldung erforderlich!
Mit Google-Account einloggen
Mit Google-Account einloggen
Noch kein Account? Hier anmelden.


