Bin auf der Suche nach einer Schaltung die mir einen Sinus in zwei positive Halbwellen zerlegt. Die sollten danach mit einem Prozessor ausgewertet werden können. Mein Ansatz war das ganze mit Operationsverstärkern zu realisieren. Das Problem beim "nicht invertierenden" war, das mir die negative Halbwelle abgeschnitten wurde... und für den "invertierenden" nicht mehr zu gebrauchen war. Der Operationsverstärker (LT1490) ist an +15V und Masse. Hat da jemand eine Idee?
Hallo, für viele Probleme gibt es unzählige Lösungsmöglichkeiten. Um da eine vernünftige auszuwählen, sollte man aber etwas mehr darüber wissen, was damit bezweckt werden soll und welche Randbedingungen es gibt. Gruß Öletronika
Weg: (für Messzwecke geeignet) Aus dem einen Signal zwei Signale machen, eines positiv das andre negativ. Jedes der beiden mit OP-Amp gleichrichten. Solche Schaltungen schneiden eine Halbwelle ab und beheben den Nullpunktfehler durch die Durchlassspannung der beteiligten Dioden. Ein folgender Opamp summiert dann die beiden Halbwellenzüge. Oder: wenn Fehler (wegen Durchlassspannung und Nichtlinearität) durch lookup Tabellen oder dgl. ausgeglichen werden können. Trafo verwenden, mit Brücken- oder Zweiweggleichrichter gleichrichten. Minuspol der Brücke an Masse, Pluspol führt die "Betrags"-Wellenfolge.
Wenn du eine Wechselspannung an einen Op-Verstärker legst, der nur mit +15 / 0 V gespeist wird, kommt genau das raus. Schau mal dort: (Nur mal kurz "precision rectifier single supply" bei G--gle eingegeben) http://www.planetanalog.com/document.asp?doc_id=528005
Ich würde einfach das gesamte Signal erfassen und dann auseinander rechnen und die Trennung von positiver und negativer Halbwelle von der CPU erledigen lassen...
Das geht ja schnell! Vielen Dank Jungs! Es geht um folgendes... ein "kleines" Projekt... Habe mir eine Photovoltaikanlage zugelegt und möchte mir eine Steuerung / Regelung programmieren damit ich Energieüberschuss in einen Heizstab ableite - oder eine Staplerbatterie lade. Stehe noch ganz am Anfang. Punkt 1 ist es festzustellen ob ich vom Netz ziehe - oder einspeise. Möchte die Spannung auf allen drei Phasen mit den Stromkurven aus den Stromzangen multiplizieren - Wirkleistungs-Effektivwert ermitteln - und auswerten. Also Prozessor werde ich Arduino ProMini verwenden - die 5V Version... Vorerst aber vielen Dank für eure Vorschläge... Werde mal den "precision rectifier" testen - schaut nicht schlecht aus!
Lothar Miller schrieb: > Ich würde einfach das gesamte Signal erfassen und dann auseinander > rechnen und die Trennung von positiver und negativer Halbwelle von der > CPU erledigen lassen... Du meinst mit dem Signal direkt auf den Prozessor... Habe ich schon gemacht! Leider verträgt der Arduino an den Analogeingängen keine negativen Spannungen. Der erste ist schon defekt. Ich hätte jetzt eben die Spannung und Stromkurve zu zerlegen - und damit 4 Analogeingänge zu belegen... Summieren kann ich die Signale ja nicht - muß ja wissen was eine positive bzw. negative Halbwelle war... ... oder hab ich da wo einen Denkfehler?
Wenn du weder den Hinweis von mir entgegennimmst, (ginge wahrscheinlich auch mit deinem LT1490), noch bei dem Hinweis von >Lothar Miller< auf die Idee kommst, dass das AC-Signal natürlich mit Offset = +Upp/2 auf den AD gegeben werden muss, dann wird das wohl nichts. Gute Nacht
nehme gerne vorschläge an - nicht falsch verstehen... +offset - klar... sorry. wär auch eine idee. und die anderen vorschläge werd ich mir auch ansehen.
Franz S. schrieb: > Es geht um folgendes... ein "kleines" Projekt... > Habe mir eine Photovoltaikanlage zugelegt und möchte mir eine Steuerung > / Regelung programmieren damit ich Energieüberschuss in einen Heizstab > ableite - oder eine Staplerbatterie lade. Da handelt es sich zunächst um Gleichspannungen. Die lassen sich doch, verglichen zu Wechselspannungen, wunderschön mit Kontrollern messen und verarbeiten. Wie bringst Du da Wechselstrom ins Spiel? Das lässt sich wahrscheinlich alles auf der DC-Seite der PV-Anlage messen und entscheiden. Mach mal zumindest ein Blockschaltbild der Anordnung. - und sortiere die Ein- Aus- und Umschaltbedingungen der Komponenten. z.B. "Wenn von Netz (Wechselrichter) nichts gebraucht wird, Strom auf Akku leiten. Wenn von dem nichts gebraucht wird, Strom in den Heizstab leiten2 usw.
Peter R. schrieb: > Wie bringst Du da Wechselstrom ins Spiel? Das lässt sich wahrscheinlich > alles auf der DC-Seite der PV-Anlage messen und entscheiden. Es ist eine SolarEdge Anlage mit derzeit 7,25kWh ... im Frühling folgt der Ausbau auf 15kWh. Die Anlage hat in allen Modulen Optimierer verbaut - die der Wechselrichter steuert... Auf der DC Seite hat die Anlage sehr konstant 745V. Der Wechselrichter richtet dann einfach die Leistung die möglich ist auf 3-phasen um. Diese Leistung schwankt natürlich. Wie könnte ich an der DC Seite feststellen ob eingespeist wird? Außerdem weiß ich nicht ob ich in diesen von SolarEdge optimierten DC Kreis eingreifen soll / darf ...
Also irgendwie fehlt mir das Verständnis: Einfach gesagt: mit 745V DC spielt man nicht, besonders wenn noch Akkus dahinter stehen, die im Fehlerfalle nicht nur für Schmackes sorgen sondern zusätzlich noch Knallgas und spritzende Schwefelsäure liefern können. Das Thema des threads hat z.B. überhaupt nichts mit dem zu tun, was Du eigentlich wissen willst. Vernünftige Antworten kann man nur geben, wenn man ein genaues Bild über Struktur und Verhalten einer solchen Anlage hat. Das geht auf dem Weg über ein Forum sicherlich nicht.
Dumm ist das ganze nur, wenn die Anlage zur Netzeinspeisung gefördert wird. Und man fragt sich schon, warum dann nicht eine Anlage gebaut wurde, die auch den Eigenbedarf an Staplerbatterien und Heizstäben mit versorgen kann, sondern solche Fragen im Forum gestellt werden. Frag doch den der die Anlage gebaut hat, ob er dir eine Eigenbedarfversorgung mit dran baut.
> Franz S. schrieb: > Leider verträgt der Arduino an den Analogeingängen keine negativen > Spannungen. > Der erste ist schon defekt. Hallo, genau das hatte ich vermutet. Eine umständliche und ziemlich überflüssige Lösungsidee (man nennt es auch Sackgasse), soll mit Hilfe des Forums zum Erfolg geführt werden. Der Hinweis von Oldie kann nur wiederholt werden: "auf die Idee kommst, dass das AC-Signal natürlich mit Offset = +Upp/2 auf den AD gegeben werden muss ..." Das macht man z.B. mit Instumentverstärkern, wenn die Wechselspannung auf dem falschen Potential hängt. Da man aber auf Seite der Netzspannung sicher mit gelvanisch getrennten Kopplern arbeiten sollte, kann man deren Signal auch gleich auf oben genannte Mittenspannung geben. Da braucht man keine zusätzliche Schaltung für die Offsetverschiebung. Ansonsten frage ich mich, ob du wirklich weißt, das du da tust. Bei einer Anlage im Bereich von edlichen kW sollte solche Funktion der Einspeiseverrechnung eigentlich mit abfallen. Als Laie hat man da eh nix dran zu basteln. Gruß Öletronika
Franz S. schrieb: > Wie könnte ich an der DC Seite feststellen ob eingespeist wird? Wenn die Spnnung so konstant ist, wie du sagst, reicht es doch, den Strom zu messen. Bei 15kW sind das handliche 20A, genau das richtige für einen Hall-Effekt Stromsensor, wie z.B. den ACS712 von Allegro. Damit kennst du die Leistung auf 1.5%, wenn man mal von den Verlusten deines Wechselrichters absieht.
Franz S. schrieb: > Möchte die Spannung auf allen drei Phasen mit den Stromkurven aus den > Stromzangen multiplizieren - Wirkleistungs-Effektivwert ermitteln - und > auswerten. What? Nahezu alle Wechselrichter (und sogar die elektronischen Stromzähler) haben eine Schnittstelle, um die gerade darüber fließende Leistung zu ermitteln. Ich befürchte nämlich auch, dass die Bastellösung mit den Stromzangen nichts wird. Google => SolarEdge RS485 protocol Gruß Roland
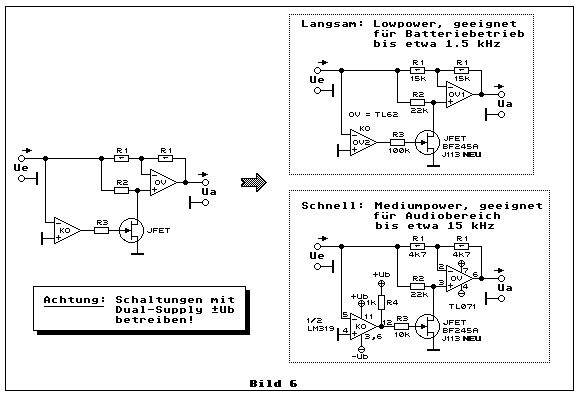
Danke an alle für die hilfreichen Beiträge. Habe jetzt diesen Gleichrichter aufgebaut - und funktioniert perfekt. Habe auch zusätzlich noch ein Rechtecksignal um auszuwerten welche eine positive bzw. negative Welle war. Das mit dem Offset hätte sicher auch funktioniert. Würde aber viel an der Auflösung verlieren. Ob ich das ganze so auswerten kann wie ich mir das vorstelle kommt auf. Zumindest werde ich es versuchen! Mir ist es schon klar das es Stromzähler mit S0-Ausgang gibt. Aber das ganze hat ja mit diesem Thread nichts mehr zu tun. Danke nochmal.
Franz S. schrieb: > Das mit dem Offset hätte sicher auch funktioniert. > Würde aber viel an der Auflösung verlieren. Du lügst dir deine aufwändige Lösung schön: genau und exakt 1 Bit würdest du "verlieren". So verlirst du auf jeden Fall den Phasenbezug: ist das eine positive oder eine negative Halbwelle? Spätestens, wenn du den Strom mit der Spannung zu einer Leistung verrechnen musst, wird das höchst interessant... Unbedingt beachten: du musst eine bipolare Spannungsversorgung bereitstellen. Und Vollwellengleichrichter mit Opamp gibt es auch mit weniger Aufwand: https://www.google.de/search?q=vollwellengleichrichter+opamp Auf "Bildersuche" drücken...
Lothar Miller schrieb: > Du lügst dir deine aufwändige Lösung schön: genau und exakt 1 Bit > würdest du "verlieren". So verlierst du auf jeden Fall den Phasenbezug: > ist das eine positive oder eine negative Halbwelle? Spätestens, wenn du > den Strom mit der Spannung zu einer Leistung verrechnen musst, wird das > höchst interessant... hm... ich glaube du hast mich überzeugt. einfacher ist es auf jeden Fall. ich werde das einfach mal so machen. und wenn mir die Auflösung nicht reicht... nehme ich ein anderes Board. gibts ja auch mit 12 Bit AD Wandlern... und das reicht dann ganz sicher! thanks a lot! (wie der Franzose sagen würde) ;-)
Bitte melde dich an um einen Beitrag zu schreiben. Anmeldung ist kostenlos und dauert nur eine Minute.
Bestehender Account
Schon ein Account bei Google/GoogleMail? Keine Anmeldung erforderlich!
Mit Google-Account einloggen
Mit Google-Account einloggen
Noch kein Account? Hier anmelden.



