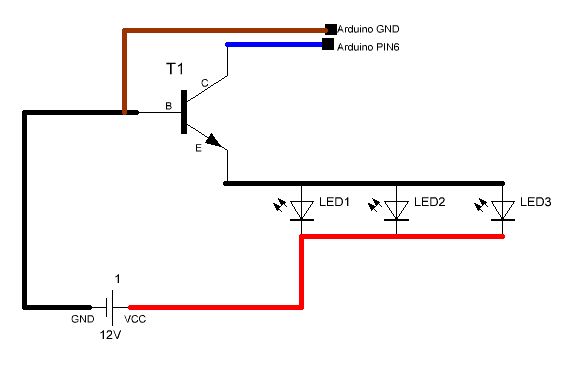
Ich versuche drei 1 W-LEDs (Zusammen wtwa 1 A bis 1,5 A) mit einem Arduino per PWM zu dimmen (Schaltplan im Anhang). Mir ist klar das der Arduino das nicht allein kann, deshalb suche ich einen Transistor oder MOSFET der das Ausgangssignal genauso schnell schalten kann wie der Arduino es erzeugt. Leider kann ich die PWM-Frequenz nicht messen, da ich mit meinem Multimeter keine Frequenz messen kann. Kann mir da jemand weiter helfen oder hat eine bessere Idee? Vielen Dank!
Nils W. schrieb: > Leider kann ich die PWM-Frequenz nicht messen, Das wäre aber eine Grundvoraussetzung, um da Tipps zu geben. Normalerweise sind solche PWM-Frequenzen aber eher niedrig, sodas Du keinen "schnellschaltenden", sonder eher einen ganz normalen MOSFET brauchst. Gruss Harald
So wie die Batterie gepolt ist, wird das sowieso nichts.
Nils W. schrieb: > (Schaltplan im Anhang) Witzbold, an der Schaltung ist einfach alles falsch, die kann überhaupt nicht funktionieren. Der Transistor ist das geringste Problem. Das Thema ist hier täglich Mode, also such mal in der Artikelsammlung oder in den Threads nach LED-Ansteuerung mit µC.
In dem Schaltbid bibt es mehrere absolute Pfuis. 1. LEDs dürfen nicht direkt parallel geschaltet werden. 2. An den LEDs liegt die Spannung gerade falsch gepolt an. Bei 12V würde das die Diode sofort zerstören. 3.LEDs brauchen eine Strombegrenzung, z.B. durch einen Widerstand. 3. Die Masseverbindungen sind völlig wirr. (schwarz an Masse? direkt an Basis des Transistors?) 4. Auch die Ansteuerung des Transistors (am Kollektor?)ist so nicht möglich. 5. An der Basis, dem Steuereingang des Transistors ist ein Widerstand notwendig, sonst wird der Ausgang des Arduino überlastet. usw. Schau Dir mal im Tutorium an, wie Verbaucher wie LEDs,Relais usw. von einem Kontroller her angesteuert werden.
Peter R. schrieb: > In dem Schaltbid bibt es mehrere absolute Pfuis. ...Ergänzend: Ich frage mich, warum so viele Leute bei dieser Problemstellung immer mit der hierfür ungeeigneten Kollektorschaltung kommen, statt mit einer Emitterschaltung. Nils W. schrieb: > Leider kann ich die PWM-Frequenz nicht messen, ... Muss man das? Weiß man denn nicht, womit man seinen µC per Programm beauftragt hat? Tipp zur Abschätzung des PWM-Takts: Schliesse an den PW;M-Ausgang Deines Controllers direkt eine LED mit (Vorwiderstand natürlich!) an. Wenn Du Deine Augen schnell von einer Seite zur anderen über die leuchtende LED führst, siehst Du eine gestrichelte leuchtende Linie (bei einer dauerhaft leuchtenden LED wäre es ein ununterbrochener Strich). Mit geeigneten Überlegungen zum Zeitablauf kannst Du mit Hilfe dieses Effektes auf den PWM-Takt schliessen. Auch nett: LED (über Vorwiderstand!) und eine ca. 1 m langes Kabel anschliessen. LED im Kreis schleudern.
mse2 schrieb: > Ich frage mich, warum so viele Leute bei dieser Problemstellung immer > mit der hierfür ungeeigneten Kollektorschaltung kommen, statt mit einer > Emitterschaltung. Das kann man so nicht sagen. Die (einfache) Emitterschaltung arbeitet übersteuert und gesättigt, man erreicht nur rel. geringe Schaltgeschwindigkeiten und der rel. große Basisstrom trägt nicht zum LED-Strom bei. Die Kollektorschaltung hat diese Nachteile nicht. Sie ist sehr viel schneller als die Emitterschaltung, es tritt keine Übersteuerung des Transistors auf und der Basisstrom fließt auch durch die LED. Allerdings kann man die Kollektorschaltung nur einsetzten wenn die steuernde Spannung größer als UFled+Ube ist.
Nils W. schrieb: > (Schaltplan im Anhang). Wie kommt man auf so einen Unsinnschaltpkn ? Weil man nicht im geringsten verstanden hat was eine LED ist und wie sie funktioniert ? was ein Transistor ist ? weil man sich weigert im Internet nach der üblichen Schaltung zu gucken ? weil das Lesen einen Grundlagenbuchs schon mal total pfui ist ? Ist das bei allen Kindern heute so ? Wenn man mit einem Arduino (ATmega328) um 1.5A bei 12V schalten will, nimmt man einen LogicLevel N-Kanal MOSFET wie IRLML2502 LED +--|<|--Vorwiderstand--+ | | +--|<|--Vorwiderstand--+ | | +--|<|--Vorwiderstand--+ | | Ausgang--+--|I IRLML2502 + | | |S 12V 100k | - | | | | Masse ---+---+----------------------+ Es handelt sich dabei wirklich um eine der allereinfachsten Schaltungen der Elektronik die auf zigtausenden WebSeiten beschrieben wird, so daß man beim Suchen unweigerlich auf eine stossen muss. Du hast also nicht mal gesucht. Du lebst offenbar in der Überzeugung, es schon besser zu können. Man sieht diese masslose Selbstüberschätzung an deinem (Schaltplan).
ArnoR schrieb: > ... Allerdings > kann man die Kollektorschaltung nur einsetzten wenn die steuernde > Spannung größer als UFled+Ube ist. Was meistens nicht der Fall ist, wenn irgendetwas von einem Controller gesteuert wird.
mse2 schrieb: > Ich frage mich, warum so viele Leute bei dieser Problemstellung immer > mit der hierfür ungeeigneten Kollektorschaltung kommen, statt mit einer > Emitterschaltung. Ich sehe da höchstens eine Basisschaltung (und dann wäre ein PNP richtig :-). Die war zwar mal in Mode für VHF/UHF Eingangsstufen, ist aber sonst höchst ungebräuchlich. MaWin schrieb: > Wie kommt man auf so einen Unsinnschaltpkn ? > > Weil man nicht im geringsten verstanden hat > was eine LED ist und wie sie funktioniert ? > was ein Transistor ist ? > weil man sich weigert im Internet nach der üblichen Schaltung zu gucken > ? > weil das Lesen einen Grundlagenbuchs schon mal total pfui ist ? > > Ist das bei allen Kindern heute so ? Möchte ich auch mal wissen. Das Thema ist tausendfach behandelt worden. O.k., wenn wir sowas mit Röhren lösen müssten, wärs evtl. ne Frage wert gewesen, aber mit modernen Logiklevel MOSFet ist das wirklich supersimpel. > Transistor/MOSFET für hohe Lasten 1,5A ist eine hohe Last? Kann man mal sehen, wie relativ das alles ist.
Bitte melde dich an um einen Beitrag zu schreiben. Anmeldung ist kostenlos und dauert nur eine Minute.
Bestehender Account
Schon ein Account bei Google/GoogleMail? Keine Anmeldung erforderlich!
Mit Google-Account einloggen
Mit Google-Account einloggen
Noch kein Account? Hier anmelden.
