Hallo, nach einigem Herumprobieren wende ich mich nun doch an die Forengemeinde, da ich allein wohl nicht weiter komme. Ich habe vom Notebook (Kopfhörerausgang) ein Stereokabel in ein Mischpult gehen und von diesem dann an einen Verstärker+Lautsprecher. Ich wollte gern über den Kopfhörerausgang am Mischpult das Signal an einen Atmega senden. Dabei geht es mir nur darum, ob ein Signal anliegt oder nicht. Ich möchte Licht ein- und ausschalten sofern Musik abgespielt wird. Leider ist das Signal am Mischpult-Kopfhörerausgang immer ca. 0,14 Volt egal ob Musik läuft oder nicht. Am Notebook-Kopfhörerausgang genau das selbe. Egal welche Lautstärke ich abspiele. Wie funktioniert das ganze denn? Wie könnte man das denn realisieren? Eine einfache verstärkung bringt mir ja nichts, da immer die gleiche Spannung anliegt, egal ob Musik läuft oder nicht. Habt ihr einen Rat? VG Rob
Rob schrieb: > Leider ist das Signal am Mischpult-Kopfhörerausgang > immer ca. 0,14 Volt egal ob Musik läuft oder nicht. Am > Notebook-Kopfhörerausgang genau das selbe. Egal welche Lautstärke ich > abspiele. Wie und womit gemessen? Mit einem Oszillosope? Kann sein das du eine DC Spannung an der Buchse anliegen hast die man mit einem Kondensator abtrennen muss.
Wie hast du das gemessen? Welche Einstellungen hattest du am Multimeter? Ich vermute mal, du hast DC gemessen. Wenn das so ist, schalte mal auf Volt AC. Da solltest du ohne Signal nichts messen, erst wenn wirklich Musik kommt.
Habe einfach nur die Spannung an der Buchse gemessen mit einem Multimeter. AC hat nicht geklappt, kommt gar nichts. Multimeter zu schlecht?
Rob schrieb: > Habe einfach nur die Spannung an der Buchse gemessen mit einem > Multimeter. AC hat nicht geklappt, kommt gar nichts. Multimeter zu > schlecht? Wenn du das Multimeter auf einen niedrigen AC-Bereich (Volt, nicht Ampere!) einstellst, also z.B. 2V, dann solltest du was sehen, wenn Musik kommt. Wenn das der Kopfhörer-Ausgang vom Mischpult ist, kannst du den auch in der Lautstärke verändern (Schiebe- oder Drehregler). Prüfe auch mal mit einem Kopfhörer, ob da wirklich was rauskommt. Manchmal ist auch ein Taster gedrückt am Pult, der den Kopfhörer abschaltet. Wenn was kommt, solltest du mit dem Multimeter bei den angesprochenen Einstellungen auch was messen können.
Rob schrieb: > Habe einfach nur die Spannung an der Buchse gemessen mit einem > Multimeter. AC hat nicht geklappt, kommt gar nichts. Multimeter zu > schlecht? Audiosignale sind Wechselspannungen. Also machen nur AC Messungen Sinn. DC wirst du nur Null, oder nahe Null, Werte messen. Vielleicht ist dein Messgerät auch zu professionell und ist für 50Hz ausgelegt.
Am Kopfhörer Ausgang eines Laptops sollte man mit einem Voltmeter im AC-Bereich schon einige 10...100 mV messen. Das heißt, im 2-Volt-Bereich sollte sich was in der ersten, oder zweiten Stelle hinterm Komma tun. - Aber nur, WENN man mit einem Kopfhörer auch was hören kann! Man wird wahrscheinlich auch kein AC-Messergebnis bekommen, wenn man mit den Messspitzen nur blind in der Buchse rumstochert. Ansonsten solltest du beim "Speakers"-Symbol in der Taskleiste die Soundausgabe einschalten und die Lautstärke auf größer 50% einstellen. - Und im Sound-Mixer auch die gewünschte Soundquelle aktivieren... Wenn bei DC-Messung was rauskommt, ist es uninteressant und nur ein Zeichen dafür, wie "billig" die Sound-Ausgabe im PC gebaut ist.
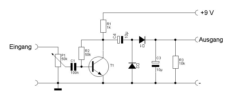
Rob schrieb: >Ich möchte Licht ein- und ausschalten sofern Musik >abgespielt wird. >Wie funktioniert das ganze denn? Wie könnte man das denn realisieren? Zuerst eine NF-Verstärkerstufe, dann gleichrichten, und damit ein Schalttransistor ansteuern der ein Relais schaltet. Das Relais schaltet dann das Licht ein und aus. Der Atmega ist dafür überflüssig, den kannst du weglassen.
Hallo, also ich habe einen Klinenstecker dran, so ist es kein Blind stochern ;), dass es AC ist wusste ich nicht. Mein Messgerät kann hier nur den Messbereich "200" also damit sehe ich leider keine 2 Volt. Mit dem Kopfhörer höre ich natürlich etwas. Deshalb werde ich wohl etwas blind bauen müssen solange mein neues Messgerät noch nicht da ist. @Günter: Kannst du mir bitte eine etwas detailliertere Hilfe geben, was ich genau vor den Atmega bauen muss? Welchen NF Verstärker würdest du empfehlen? Ist es egal, was für einen Gleichrichter ich nehme? VG Rob
Wäre der okay? http://www.pollin.de/shop/dt/NjA4OTgxOTk-/Bausaetze_Module/Bausaetze/Bausatz_NF_Verstaerker.html
Rob schrieb:
>@Günter: Kannst du mir bitte eine etwas detailliertere Hilfe geben
Du brauchst kein Leistungsversterker von Pollin,
das geht einfacher. Diese Schaltung hier liefert
dir die Steuergleichspannung. R2 bestimmt den
Arbeitspunkt des Transistors, den must du so
bemessen, das am Kollektor ohne Ansteuerung
etwa 3V Gleichspannung anliegen.
Okay Danke. Ich kannte bisher nur einen Gleichrichter mit 4 Dioden.
Würde das auch mit 6 Volt statt 9 funktionieren?
Ja, aber die Spannung die die Schaltung dann maximal liefern kann ist dann auch ensprechend kleiner. Den Arbeitspunkt des Transistors mußt du dann auf etwa 2V einstellen. Das nächste Problem ist, die Dioden benötigen auch schon mindestens 0,7 V damit ein Stromfluß zustande kommen kann, oder du benutzt Germaniumdioden. Die sind aber Heute kaum noch zu bekommen, es sei denn du hast noch welche in der Bastelkiste zu liegen. Als Ausweg kannst du auch Schotky verwenden.
Hallo, vielen vielen Dank für deine Hilfe. Kannst du mir noch sagen, was für einen Transistor du dir gedacht hast? VG
Rob schrieb: > Hallo, > > vielen vielen Dank für deine Hilfe. Kannst du mir noch sagen, was für > einen Transistor du dir gedacht hast? > > VG Das kann ich dir auch sagen..... (zumindest kann ich es ja mal versuchen) Irgend ein NPN Kleinsignaltransistor. z.B. BC547 , oder BC337 Falls du irgendwelche Tabellen(Bücher) finden solltest kannst du dir ja den schönsten aussuchen. Je nach Spannung, Strom und Verstärkung. Grundlagen findest du bei Wikipedia: http://de.wikipedia.org/wiki/Bipolartransistor
Irgend ein Universaltyp, NPN 200mW bis 500mW. Ich benutze für solche Experimente meistens SC236 aus DDR-Produktion weil ich davon noch viel in mein Bastelvorrat habe.
Hallo, meine bestellten Teile sind heute angekommen aber leider klappt es nicht. Ich habe R2 so auf 61k gestellt sodass 3,02 V am Kollektor anliegen. Leider schaltet der Transistor nicht :( Verwendete Bauteile: Transistor: BC337 16 (Transistor NPN TO-92 45V 0,8A 0,625W) Diode: 1N 4148 (Planar Epitaxial Schaltdiode, DO35, 100V, 0,15A) Habe ich falsche Bauelemente? Wie könnte ich am besten prüfen, an was es liegt? VG Rob
Rob schrieb: > Leider schaltet der Transistor nicht als Schalter soll er doch nicht arbeiten, oder habe ich was falsch verstanden ? Der Titel signalisiert anderes.
Hallo, sowas habe ich letzte Woche erst "gebastelt" Kannst Du uns eine Skizze (Die Skizze entspricht der Schaltung oben?) und ein scharfes Foto deines Aufbaus posten? Der Kollektowiderstand kann erheblich größer ausgelegt werden. der Widerstand zur Gegenkopplung ebenfalls. Ich verwende 4k7 im Kollektor und 820K über Basis/Kollektor. Die Spannungsverdopplerschaltung sieht bei mir genauso aus. Allerdings nur mit 1µF. Der Ausgangsseitige Entladewiderstand ist bei mir mit 100k wesentlich größer und entlädt die Elkos wesentlich langsamer. Ein weiterer Transistor dort verstärkt das Signal nochmals, allerdings ohne Basisvorspannung. Hier ist dann eine LED im Kollektor mit passendem, Vorwiderstand. Zwecks Gegenkopplung und etwas "weicherem" ein-und Ausschalten der LED sind noch 100R im Emitter. Ich habe ein Elektretmikrofon am Eingang. Dieses wird aus 5Volt mit 560R gespeist und liefert ca. 150mV.(eingebauter Vorverstärker) Gruß Axelr.
Ich habe meinen Aufbau mal simuliert und mit 50mV Eingangsspannung angenommen.(mic_in)Grün der kleine "Balken" am unteren Rand. Rot ist das verstärkte Signal am Kollektor Q1, blau ist "dann adc_out". Funktioniert sehr gut! Viel Erfolg. Axelr. Achja: der 22µF im Emitter Q1 fehlt bei meinem Aufbau. die Signalamplitude ist daher schwächer, war für meine Fälle aber besser passend.
Achso ich habe noch ein paar Fragen: - Welche Spannung hast du verwendet? - Was sind das für Bauelemente, die mit V bezeichnet sind?
Kann es sein, dass C4 in der ersten Schaltung falsch gepolt ist? Ist doch an der sleben Stelle wie C2 in der zweiten Schaltung oder? Die zweite Schaltung kann ich leider mangels Bauteile nicht nachstellen.
Hallo, ich habe folgende Änderung der ersten Schaltung vollzogen: - 92k Kollektorwiederstand - statt dem 337er NPN einen 547er verwendet Ergebnis: es funktioniert. Eventuell war der 337er ja kaputt. Leider ist die Ausgangsspannung nicht sonderlich konstant. Schwankt zwischen 4,8 und 5,3 Volt. Ist das ein Problem für den Atmega? Der darf doch eigentlich nicht über 5V oder? Reicht es, wenn ich nochmal einen 7805 zwischenschalte?
Okay hin und wieder fällt die Spannung auch unter 3 V auf bspw. 1,5 V. Wahrscheinlich wenn der Song gerade "leise" ist keine Ahnung. Das Signal liest der Atmega ja dann als 0 richtig? Schade. Brauche eigentlich so etwas wie: Sobald die der Song los geht muss die Spannung so groß am Ausgang sein, dass der Atmega das als 1 erkennt.
Hallo, nach etwas suche im Forum und bei google komme ich leider nicht mehr weiter. Welche Schaltung kann ich dann noch dahinter klemmen, damit die Spannung vom Bereich 1,5 - 5,5 auf 3 bis 5 kommt, sodass der Atmega keine Probleme bei der Erkennung hat? Oder Sollte ich einfach nur den Analogeingang am Atmega nutzen? VG
Bitte melde dich an um einen Beitrag zu schreiben. Anmeldung ist kostenlos und dauert nur eine Minute.
Bestehender Account
Schon ein Account bei Google/GoogleMail? Keine Anmeldung erforderlich!
Mit Google-Account einloggen
Mit Google-Account einloggen
Noch kein Account? Hier anmelden.

