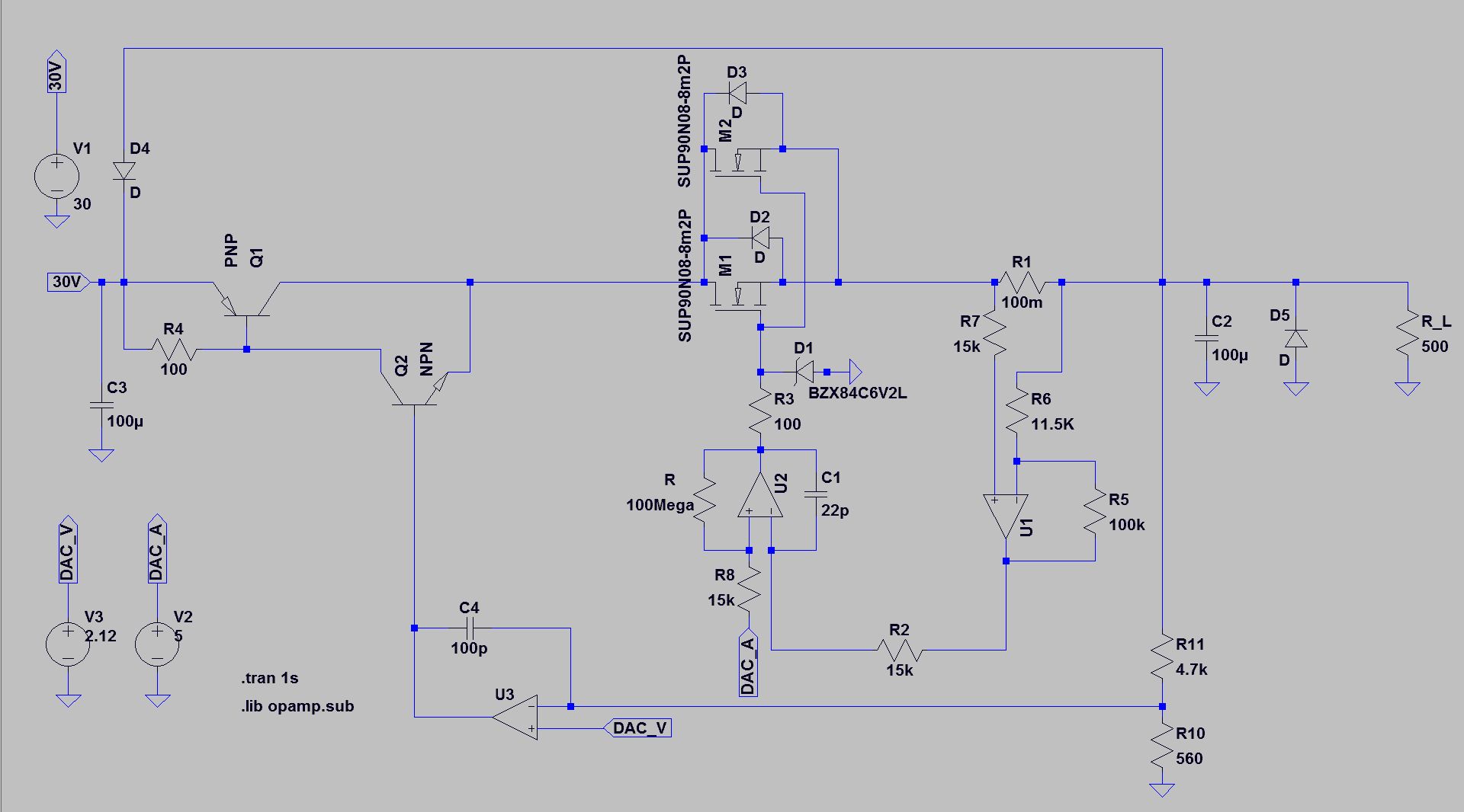
Hallo, ich möchte mir ein kleines Netzteil bauen, welches ich mit dem MCU steuern kann. Ich will das ganze diskret aufbauen um 0 - 30 V und 0 - 4A regeln zu können. Habe das ganze mal wie ich es mir vorstelle in Spice aufgebaut und simuliert. (Würde später noch ein paar mehr Mosfets parallel schalten um die Leistung weiter zu verteilen) Leider steigt die Spannung nach einer Zeit stark an und die Simulation kommt nicht zum Ende. Die Strombegrenzung habe ich zu Beginn simuliert ohne einen Spannungsregelung, was sehr gut funktioniert hat. Insg. kann ich aber Strom und Spannungs chon regeln. Sprich wenn ich 3,2V DAC Spannung einstelle, kommen meinen berechneten 30V und bei 2,1 kommen 20 V. Es steigt halt nur stark an. Würde mich über Tipps freuen. Zum einen ob die Schaltung so überhaupt lauffähig ist und zum anderen wie man das oben beschriebene Problem lösen kann. Grüße
:
Bearbeitet durch User
Die Schaltung oben ist irgendwie fehlerhaft: Die Stromregelung schwebt frei in der Luft, ist aber von den Teilen so als wäre der Ausgang auf GND. Schon extra Leistungselemente für Spannungs- und Stromregelung zu nutzen ist eher unüblich - der übliche Weg ist eine Leistungsstufe zu haben, und die mit einem kombinierten Signal (z.B. der kleinere Wert) anzusteuern. 2 MOSFETs parallel ist so ohne weiteres nicht hilfreich - die Last wird fast nur der eine abbekommen. Ob die Ausgangsstife mit NPN und PNP Transistor so funktioniert hängt von den Transistortypen ab - das kann gehen, aber auch schwingen.
Sebastian M. schrieb: > Zum einen ob die Schaltung so überhaupt lauffähig ist Nein. Du kannst nicht Spannung und Strom getrennt mit 2 Stellgliedern regeln. Auch schaltet man MOSFET im Linearbetrieb nicht direkt parallel, und verwendet möglichst gar keine MOSFETs in Sourcefolger-Schaltungen weil die 10V zusätzlich verbraten, also 40 Watt. Deine OpAmps kommen sowieso nicht auf die nötige Ausgangsspannung, und eine 6V2 Z-Diode hämmert dann auch noch auf's Haupt. Auch steht die Frage im Raum was du dir bei U1 gedacht hast, das ist keine Differenzverstärker. Kurz gesagt: Es stimmt eigetlich gar nichts, man glaubt, du hast niemals zuvor recherchiert. http://avrs-at-leipzig.de/dokuwiki/projekte/labornetzteil (digital kontrolliert: 10nF an Q4 sicher falsch, D3/D4 als 1N4004 fehldimensioniert) http://cp.literature.agilent.com/litweb/pdf/5964-8275.pdf
MaWin schrieb: ... > http://avrs-at-leipzig.de/dokuwiki/projekte/labornetzteil (digital > kontrolliert: 10nF an Q4 sicher falsch, D3/D4 als 1N4004 > fehldimensioniert) ... Dioden sind jetzt Schottky-Dioden und die 10nF sind notwendig damit das Netzteil stabil läuft.
Bitte melde dich an um einen Beitrag zu schreiben. Anmeldung ist kostenlos und dauert nur eine Minute.
Bestehender Account
Schon ein Account bei Google/GoogleMail? Keine Anmeldung erforderlich!
Mit Google-Account einloggen
Mit Google-Account einloggen
Noch kein Account? Hier anmelden.

