Guten Morgen, an sich ist mir klar, wie Bootstrap Kondensatoren dimensioniert werden müssen ( C = Qgate/deltaU ), jedoch verstehe ich nicht, warum oftmals zu diesem ausgerechneten Kondensator noch ein ungefähr 1uF großer Kondensator parallel geschalten wird?! Gruß kV
Kilovolt schrieb: > warum oftmals zu > diesem ausgerechneten Kondensator noch ein ungefähr 1uF großer > Kondensator parallel geschalten wird?! Spontan fiele mir da Fernhalten von HF vom Gate ein, macht aber beim Bootstrap wenig Sinn da damit ja der Bootstrap-Kondensator überbrückt würde. EDIT: Hab mal kurz geschaut, kann das von dir beschriebene aber auf die Schnelle nicht finden. Scheint mir also doch nicht üblich zu sein einen C parallel zum Bootstrap-C zu schalten. Hätte mich auch gewundert.
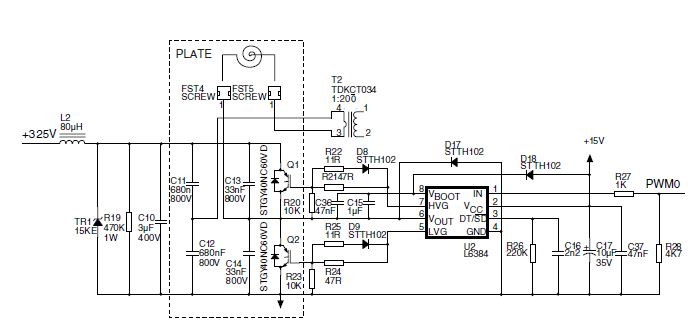
Okay, viel findet man wirklich nicht dazu, aber bei der Schaltung im Anhang ist es beispielsweise der Fall.
Bitte melde dich an um einen Beitrag zu schreiben. Anmeldung ist kostenlos und dauert nur eine Minute.
Bestehender Account
Schon ein Account bei Google/GoogleMail? Keine Anmeldung erforderlich!
Mit Google-Account einloggen
Mit Google-Account einloggen
Noch kein Account? Hier anmelden.
