Hallo, ich habe hier eine Taktquelle (NE555 / ca. 1Hz). Nun möchte ich mit diesem ein 4 Kanal lauflicht auf dem Steckbrett bauen. Gibt es da einene ganz einfache Schaltung? Ich habe verschiedene Logikgatter hier und hab die versucht zu verschalten und auch mit einem schieberegister will es nicht so recht klappen. Ich möchte keine fertige lösung, wäre nur für einen ansatz dankbar. Gruß
Vor gefühlten Jahrzehnten hatte ich ein Lauflicht mit in Reihe geschalteten Schieberegistern (glaube es waren LS164 und gerade vorrätig) und einigen NANDs aufgebaut. Falls Interesse besteht kann ich den Schaltplan posten.
Hallo, hab leider gerad keinen 4017 hier, trotzdem danke. @hmmm würde mich freuen wenn das möglich wäre.
Led schrieb: > hab leider gerad keinen 4017 hier, trotzdem danke. Was hast du denn sonst noch alles nicht da?
Tja, da keiner weiss, was du hast: -kann man nur aus Gattern bauen (Nand oder Nor, 2 stufiger Zähler, also 2 FF und Dekoder) -fertige Binär-Zähler und/oder Dekoder verringern den Aufwand -4017 wäre ideal, Zähler und Dekoder in einem -ATTiny25 Google doch mal selbst nach Lauflicht oder night rider :-)
Idealerweise nimmt man heute einen kleinen Controller, wie zum Beispiel den Tiny24A. Daran kann man 8 LEDs anschließen und beliebige Lauflichter mit sehr vielen Mustern programmieren. Die Gatter"Lösungen" haben, meiner Meinung nach, ausgedient, da man einmal verdrahtete Muster nicht mehr ohne Umlöten ändern kann.
Und noch ne "analoge" Variante: -Dreick- oder Sägezahngenerator mit OPs -Auswertung mittels Fensterkomparatoren oder LM2914
H.Joachim Seifert schrieb: > Und noch ne "analoge" Variante: > -Dreick- oder Sägezahngenerator mit OPs > -Auswertung mittels Fensterkomparatoren oder LM2914 Funktioniert auch, ist aber irgendwie eine Holzhammermethode. Zum Anhang: die Frequenz des 555 mußt Du entsprechend Deiner Anforderung anpassen, hier ist diese wohl etwas zu hoch für ein 'sichtbares' Lauflicht. Damals hatte ich einen Zeilensprung am Ausgang benötigt, deshalb die seltsame Zahlenfolge f0-f17 am Ausgang. Ohne Probleme kannst Du noch weitere LS164 dazwischen schalten. Denke mal den IC dürfte es noch geben und nicht viel kosten. Viel Spaß beim basteln.
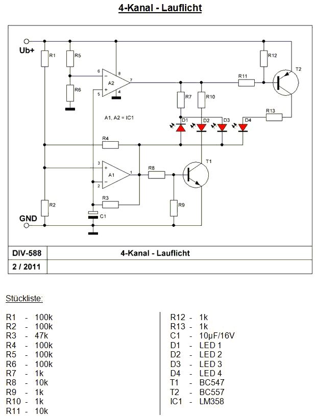
Habe zwei Vorschläge für dich. 1. Lauflicht für 3 LEDs (LM324) 2. Lauflicht für 4 LEDs (LM358) Beide für 12V Betriebsspannung. lg
Hallo Danke für eure hilfe, ja ein µc würde wohl gehen ;) bin gerad dabei den schaltplan von hmm nachzubauen. Vielen Dank an alle die geholfen haben.
Für die Dioden ist es besser Schottkys zu nehmen. Gib bescheid wenn's funktioniert oder wenn Probleme auftreten.
Bitte melde dich an um einen Beitrag zu schreiben. Anmeldung ist kostenlos und dauert nur eine Minute.
Bestehender Account
Schon ein Account bei Google/GoogleMail? Keine Anmeldung erforderlich!
Mit Google-Account einloggen
Mit Google-Account einloggen
Noch kein Account? Hier anmelden.


