Hi, von meinem Mikrocontroller kommt eine PWM, die ich durch einen einfachen RC-Filter (22k und 0.1uF) glätte, sodass eine konstante Spannung abgreifbar ist. Diese Spannung wollte ich nun durch einen "isolierten Trennverstärker" (Spannungs-Stromwandler(0...10V zu 4..20mA) wandeln. Da der Eingang des Trennverstärkers zunächst über einen Widerstand (10k) geht, wird die Spannung am RC-Filter geteilt und mit angeschlossenem Messwander verreingert sich somit die Spannung. (dummer Denkfehler :( ) Besteht die Möglichkeit, die Spannung vom RC-Filter, beispielsweise mit einer Transistorschaltung, zu isolieren? Gruß lueis
Seit wann isoliert ein Transistor? Isolieren kann man mit Isolierband o.ä. Galvanisch trennen kann man mit einem Optopkoppler oder einem Übertrager, je nach Signal. Zum Puffern reicht ein Opamp.
Koppel das PWM-Signal über einen Optokoppler aus und glätte hinterher. Digitale Signale lassen sich hier deutlich einfacher übertragen als analoge.
lueis schrieb: > Hi, > > von meinem Mikrocontroller kommt eine PWM, die ich durch einen einfachen > RC-Filter (22k und 0.1uF) glätte, sodass eine konstante Spannung > abgreifbar ist. Diese Spannung wollte ich nun durch einen "isolierten > Trennverstärker" (Spannungs-Stromwandler(0...10V zu 4..20mA) wandeln. Da > der Eingang des Trennverstärkers zunächst über einen Widerstand (10k) > geht, wird die Spannung am RC-Filter geteilt und mit angeschlossenem > Messwander verreingert sich somit die Spannung. (dummer Denkfehler :( ) > > Besteht die Möglichkeit, die Spannung vom RC-Filter, beispielsweise mit > einer Transistorschaltung, zu isolieren? > > Gruß > lueis Ich vermute, du meinst eine Pufferschaltung. Du willst sicher, daß die Spannung am Tiefpaß nicht durch die nachfolgende Schaltung beeinflußt wird. Wenn ich mit meiner Vermutung richtig liege, wäre ein Spannungsfolger das richtige für dich. http://de.wikipedia.org/wiki/Spannungsfolger Einfach nur ein Operationsverstärker, bei dem der Ausgang auf den (-)Eingang zurückgeführt ist. Keine weitere Außenbeschaltung. Der hat einen hochohmigen Eingang und stellt niederohmig die gleiche Spannung (belastbar) zur Verfügung.
Eine Isolierung kann man, wie schon gesagt, durch einen Optokoppler erreichen. Allerdings ist es wesentlich einfacher, diesen an der digitalen Seite einzubauen und die Filterung erst danach zu machen. wendelsberg
Ja, galvanisch trennen. Meine ich ja ;). Kann ich nicht statt des RC-Tiefpassfilters einen Aktiven Tiefpassfilter nehmen, also mit OPV aufgebaut?
lueis schrieb: > Ja, galvanisch trennen. Meine ich ja ;). > Kann ich nicht statt des RC-Tiefpassfilters einen Aktiven Tiefpassfilter > nehmen, also mit OPV aufgebaut? Dann hast Du aber immer noch keine galvanische Trennung.
lueis schrieb: > Ja, galvanisch trennen. Meine ich ja ;). > > Kann ich nicht statt des RC-Tiefpassfilters einen Aktiven Tiefpassfilter > nehmen, also mit OPV aufgebaut? Natürlich kannst du das. Der macht aber keine galvanische Trennung. Das beste wäre, wie schon gesagt wurde, wenn du das PWM-Signal galvanisch trennst (z.B. mit Optokoppler) und dann den Filter dahinterschaltest.
npn schrieb: > Ich vermute, du meinst eine Pufferschaltung. Du willst sicher, daß die > Spannung am Tiefpaß nicht durch die nachfolgende Schaltung beeinflußt > wird. Wenn ich mit meiner Vermutung richtig liege, wäre ein > Spannungsfolger das richtige für dich. > http://de.wikipedia.org/wiki/Spannungsfolger > Einfach nur ein Operationsverstärker, bei dem der Ausgang auf den > (-)Eingang zurückgeführt ist. Keine weitere Außenbeschaltung. Der hat > einen hochohmigen Eingang und stellt niederohmig die gleiche Spannung > (belastbar) zur Verfügung. Danke, genau so mein ich das. Kann ich also einfach am Kondensator einen OPV anschließen? Ich könnte sonst auch den Passiven durch einen Aktiven Filter tauschen oder?
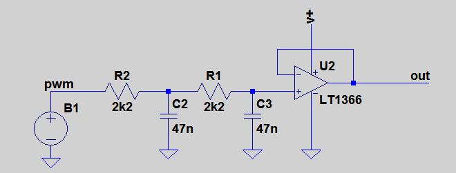
Louis ~~~~ schrieb: > Danke, genau so mein ich das. Kann ich also einfach am Kondensator einen > OPV anschließen? Ja, das kannst du machen. Ich hab mal ein Beispiel angehängt. Das ganze macht allerdings keine galvanische Trennung. Ich bin mir jetzt nicht sicher, ob du diese überhaupt willst oder ob du nur die Belastung des RC-Tiefpasses vermeiden willst.
Danke, ich habe das jetzt so aufgebaut (Ohne das zweite RC-Glied) aber ich komme nicht auf eine Verstärkung von 1, vielmehr hängt die Ausgangsspannung von der Versorgungsspannung ab (und gar nicht von der Eingangsspannung). Wie kann das sein? Ich hab dafür einen LM258N genutzt.
Die PWM bewegt sich zwischen 0...3,3V, ich messe am OPV-Eingang 0,33V und am Ausgang, egal wie ich den Eingang wähle 0.7V.
Bitte melde dich an um einen Beitrag zu schreiben. Anmeldung ist kostenlos und dauert nur eine Minute.
Bestehender Account
Schon ein Account bei Google/GoogleMail? Keine Anmeldung erforderlich!
Mit Google-Account einloggen
Mit Google-Account einloggen
Noch kein Account? Hier anmelden.

