Hallo ich konnte ein Voltkraft DSO-1062D günstig erwerben, leider ist es defekt ! laut Vorbesitzer soll es "geknallt" haben !? es läßt sich jetzt leider nicht mehr einschalten ! ich konnte im inneren aber nichts finden das auf ein explodiertes Bauteil hin deutet !? Garantie ? --> nein ! meine Frage : gibt es einen Schaltplan für "DSO 5000 Series Power", kann man diese Baugruppe irgendwo als Ersatzteil bestellen oder kann mir jemand Tipps zur Reparatur dieses Boards geben ? ich danke schon mal im vorraus
Das Internet behauptet, das das DSO1062D von Conrad das gleiche ist wie das Hantek DSO 5062B, oder zumindest sehr, sehr ähnlich, das würde ja auch mit dem 'Series 5000' passen. R. H. schrieb: > Tipps zur Reparatur dieses Boards Das kommt ein wenig drauf an, wie gut du dich auskennst. Das NT ist ja am Ausgang beschriftet, du kannst also zumindest mal messen, ob das Netzteil defekt ist, oder obs auf einer anderen Platine geknallt hat. Wenn das Netzteil defekt ist, ist es für jemanden mit nicht so viel Ahnung nicht einfach, denn Schaltnetzteile haben einen Teil ihrer Elektronik direkt am Netz und sind deswegen nur mit Trenntrafo und erheblicher Vorsicht zu diagnostizieren. Untersuche doch mal, ob an irgendeinem Halbleiter ein Gehäuseteil abgesprengt wurde, was den Knall erklären könnte. R. H. schrieb: > diese Baugruppe irgendwo als Ersatzteil bestellen frag bei Conrad.
Wie geht es denn der Sicherung? Ist die noch Ganz? Spannungen am Ausgang messen. Ich lese da zumindest ein 5V was steht da noch? Ein Knall verursacht eigentlich auch immer wenigstens eine verkohlte stelle oder ein zerbröseltes Bauteil.
Hallo die Netzsicherung ist nicht durch, an der Ausgangsleiste ist außer 1 x diese 5Volt leider nichts weiter beschriftet. An den dicken Dioden auf der Sekundärseite ist jedenfalls keine Spannung zu messen. Auf der Primärseite werkelt normalerweise ein TOP246YN den ich fast als Ursache in Verdacht habe, obwohl er äußerlich unbeschädigt aussieht ! (möchte nur wissen was denn da "geknallt" hat ?) Das Netzteil hat gegenüber der Beispielanwendung (z.B. Seite 20) 2 Optokoppler !? Kann man die auf der "Transistorseite" überbrücken um die Funktion der Primärseite des Netzteils zu Testen ? Gruß
Voltkraft / Conrad ist mit Sicherheit nicht der Hersteller dieser Geräte sondern hat diese nur "gelabelt". Das mit der Kompatibität zu Tekway / Hantek Geräten habe ich auch schon gefunden, die sind wahrscheinlich auch der Hersteller. Gruß
R. H. schrieb: > laut Vorbesitzer soll es "geknallt" haben !? es läßt sich jetzt leider > nicht mehr einschalten ! ich konnte im inneren aber nichts finden das > auf ein explodiertes Bauteil hin deutet ! Schon mal die Platine abgeschraubt? Mitunter sind auch Leitzerzüge (hier verm. des Primärteils) durchgeschmort.
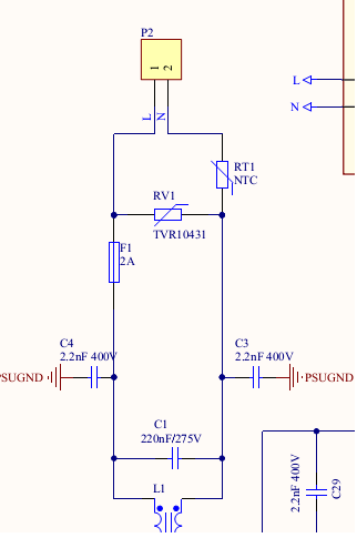
Ich würde auch auf den Topswitch tippen. Meist sieht man erst nach dem Ausbau beschädigte Anschlüsse oder Gehäuse durch Funkenüberschlag. Primär ist das Netzteil recht simpel aufgebaut. Nach Ausbau des Topswitch kann man mit dem Multimeter die restlichen Bauelemente recht gut durchmessen. Siehe http://www.mikrocontroller.net/wikifiles/f/ff/Hantek_Tekway_DSO_MSO_hw1007.pdf (PSU)
@Peter ja, sieht alles wie "Fabrikneu" aus ;-) @Frank danke, da haben wir ja den gesuchten Schaltplan ;-)
Frohes neues Jahr Habe jetzt nach auslöten des Topswitch und unter zurhilfenahme einer Lupe entdeckt dass das Gehäuse des TOP242 aufgeplatzt ist (mikroriss). An den anderen Bauteilen konnte ich nichts verdächtiges entdecken / messen. Was könnte der Grund für den Defekt des Schaltreglers sein ? Gruß
Der hat eine (von Außen) "gewischt" bekommen. Typisches Muster bei Überspannungsimpuls. Wechsel auch die Gleichrichter davor mit, ist besser. Old-Papa
Hallo Sind nicht RT1/RV1 dafür zuständig Überspannungen abzublocken ? Lässt sich da was wirksameres nachrüsten ? Gruß
Theoretisch schon. Das klappt auch, bei Dauerüberspannung. Bei schnellen und steilen Impulsen heben auch die die Hände ;-) Allerdings sollte das Eingangsfilter Schlimmeres verhindern. Vielleicht war der Topswitch auch ein Montagsprodukt. Oder Teile vom Snubberglied (das Gedöhns an Pin7) waren defekt. Wie schon geschrieben, neuen rein und auch Gleichrichter wechseln. Ansonsten sollte man alle Teile primärseitig prüfen (sind ja nicht viele). Old-Papa
Die Ausfallursache wird nicht so einfach zu ermitteln sein, vor allem wenn der Topswitch ausgetauscht wird und das Netzteil anschließend funktioniert. Die eingerahmten Snubber-Komponenten sollte man zusätzlich prüfen. Wenn dort ein Defekt vorliegt, kann es sein, das die Spannung über die Sperrspannung des Topswitch ansteigt und dieser durchschlägt.
Alles ausgelötet und durchgemessen, einzig der 47k hat nur 41,7k aber das dürfte wohl innerhalb der wahrscheinlichen 10% Toleranz noch durchgehen !? und auch im BR-GL sind noch alle 4 Dioden i.O. ! gruß
R. H. schrieb: > Habe jetzt nach auslöten des Topswitch und unter zurhilfenahme einer > Lupe > entdeckt dass das Gehäuse des TOP242 aufgeplatzt ist (mikroriss). > An den anderen Bauteilen konnte ich nichts verdächtiges entdecken / > messen. > Was könnte der Grund für den Defekt des Schaltreglers sein ? Sparsamkeit des NT-Entwicklers. In einem Nachbarfred geht es um einen LNK304, der massenweise Weißgeräte lahmlegt. Der hier scheint ein ähnliches Verhalten zu haben. Einfach neuen einbauen und beten.
Hallo, dann wirf zumindest den ulkigen R weg. Gerade bei denen gibt es (selten) nach dem Auslöten den Effekt, das die plötzlich wieder ok sind (oder fast, so wie bei Dir). Sowas ist mir mehr als ein paar mal passiert, vor allem bei einfachen Widerständen. Durch die Wärme beim Auslöten bekommt seine "Kappe" machmal wieder Kontakt zur R-Schicht. Aber auch Dioden und Kondensatoren vereiern einen manchmal beim Auslöten. Dioden bitte beim Testen auch wirklich mit der Betriebsspannung testen! Übliche Multimeter legen da meist nur etwa 2 Volt an. Das gilt auch für Kondensatoren. Es ist mir schon vorgekommen, dass ich einfach alle Primärteile (zumindest D,R,C und T) eines SNT weg geworfen habe, obwohl ich den wirklichen Verursacher nicht gefunden hatte. Alles ersetzt, alles ok...! ;-) Elektronik ist wie Frauen, machmal nicht zu begreifen ;-))) Old-Papa
Old Papa schrieb: > dann wirf zumindest den ulkigen R weg. ACK, und beim Ersatz auf ausreichende Spannungsfestigkeit achten, ggf mehrere in Reihe schalten.
Hallo Er funktioniert wieder , Ursache war letztendlich doch nur der def. Topswitch Gruß und Danke
Bitte melde dich an um einen Beitrag zu schreiben. Anmeldung ist kostenlos und dauert nur eine Minute.
Bestehender Account
Schon ein Account bei Google/GoogleMail? Keine Anmeldung erforderlich!
Mit Google-Account einloggen
Mit Google-Account einloggen
Noch kein Account? Hier anmelden.



