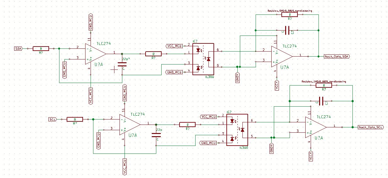
Hallo, ich will mehrere MCU verbinden, welche durch einen IL300 getrennt werden sollen. Hierfür möchte ich diese mithilfe I2C verbinden. Schaltung im Anhang. Nun meine Fragen: 1. Ich habe die Schaltung im Anhang simuliert in LTSpice. Funktioniert. Gibt es eine Falle oder ists so einfach? Verhält sich die Schaltung in der Realität anders? 2. Ich will den Master mit z.b. 4 andern MCU verbinden. Heißt das, dass ich 8x IL300 benötige? Oder gibt es einen Trick, wie ich die 5 MCU von einander trennen kann mit weniger als 8x IL300 :)? Gruß
Musst Du auf Gewalt Dein Budget verbrauchen ? TCL274 = PRECISION QUAD OPERATIONAL AMPLIFIERS IL300 = High Gain Wide Bandwidth Linear Du musst doch nur die Optokoppler direkt (mit R) an den MCU pin legen. Die brauchen doch nur ein paar mA. Warum IL300 und nicht Transistor Koppler oder gleich mit Logig Ausgang ? Die H11L1, mal willkürlich bei mouser rausgesucht, können 1Mhz und haben gleich alles drin was Du zur Siglanaufbereituung brauchst. SDA, SCL ... I2C ist bidirektional, das ist Dir schon klar, oder ?
@Christian S. (vivus) >ich will mehrere MCU verbinden, welche durch einen IL300 getrennt werden >sollen. Warum? Aus Angst? > Hierfür möchte ich diese mithilfe I2C verbinden. I2C läuft prima ohne Optokoppler. >1. Ich habe die Schaltung im Anhang simuliert in LTSpice. Funktioniert. ;-) >Gibt es eine Falle Oft. >oder ists so einfach? Meist nicht. > Verhält sich die Schaltung in der Realität anders? Meistens. >2. Ich will den Master mit z.b. 4 andern MCU verbinden. Heißt das, dass >ich 8x IL300 benötige? Oder gibt es einen Trick, wie ich die 5 MCU von >einander trennen kann mit weniger als 8x IL300 :)? Vergiss den ganzen Unsinn und nutze den I2C-Bus normal wie der Rest der Welt.
Ja. Erst sollte die Frage beantwortet werden was das soll. Dann sehen wir weiter.
Christian S. schrieb: > 1. Ich habe die Schaltung im Anhang simuliert in LTSpice. Funktioniert. > Gibt es eine Falle Ja klar: I2C ist bidirektional. Spätestens beim ACK geht deine Schaltung in die Binsen. Deine Simulation bildet das offenbar nicht ab... > oder ists so einfach? Das was du da gebastelt hast, nennst du einfach? Dann möchte ich nicht wissen, was bei dir kompliziert ist. Ich würde zum galvanischen Trennen (mal dahingestellt, dass das hier vermutlich gar nicht nötig wäre) eines I2C Signals einfach einen fertigen Isolator kaufen: http://www.nve.com/isoapps-I2C.php Oder viel besser: einen Bus nehmen, der keine bidirektionalen Signale braucht (z.B. SPI).
Wenn man den I2C tatsächlich trennen müsste, gäbe es dafür den pac 9306.
gvs schrieb: > den pac 9306 Wenn schon, dann den PCA9306... > Wenn man den I2C tatsächlich trennen müsste, gäbe es dafür den pac 9306. Und wie genau sollte damit eine galvanische Trennung gehen?
Ihr habt natürlich recht. Ich war auf den IL300 fixiert, weil ich eine Spannung von 0 - 5 V im Kopf hatte (Dh. wgn. DAC). Das war etwas zu schnell gehandelt :P H11L1 entfällt bei i2c ja auch, da es bidirektional ist. Und ja, es muss getrennt werden, da die MCU hinter der Trennung mit unterschiedlichen, nicht zusammengelegten Potentialen betrieben werden. Und diese Potentiale können _nicht_ zusammen gelegt werden. PCA9306 scheint mir auch nicht das zu sein, was ich brauche Dafür aber der P82B96DGKR. In der App Note ist ja im Prinzip das, was ich haben will nur das meine i2c beide mit 5V laufen. Und dann gibts noch den SI8605AC-B-IS1 mit 4Ch wäre natürlich sehr gut, da ich 4 oder mehr brauche...
Bitte melde dich an um einen Beitrag zu schreiben. Anmeldung ist kostenlos und dauert nur eine Minute.
Bestehender Account
Schon ein Account bei Google/GoogleMail? Keine Anmeldung erforderlich!
Mit Google-Account einloggen
Mit Google-Account einloggen
Noch kein Account? Hier anmelden.
