Hallo Ich komme gerade nicht weiter. Ich habe 2 baugleiche Schaltungen auf Lochrasterplatinen aufgebaut. Auf beidenen befindet sich ein Xmega16A4A. Am Port B gebe ich jeweils 2 analog Signale aus. Die Referentspannung hole ich mir von einem Spannungsregler, welcher extra für Referenzspannungen ausgelegt ist. So jetzt meine Problemstellung. Bei der einen von beiden Platinen schwankt der DA Wert um ein paar mV. Wie kann das sein? An dem anderem Pin des selben Ports schwankt nichts. Und auf der anderen Pleite schwanken beide Spannungen nicht.
klirr Mist... Das war schon die dritte Glaskugel, die mir diesen Monat kaputt gegangen ist. Da ich leider keine Ersatz-Kugel parat habe musst du wohl oder übel den Schaltplan und das Layout doch posten... Oder jemand leiht mir eine intakte Glaskugel...
Stefan Schmidt schrieb: > Oder > jemand leiht mir eine intakte Glaskugel... Ich bin für Schaltplan .... Hellsehen ist nicht mein Ding.
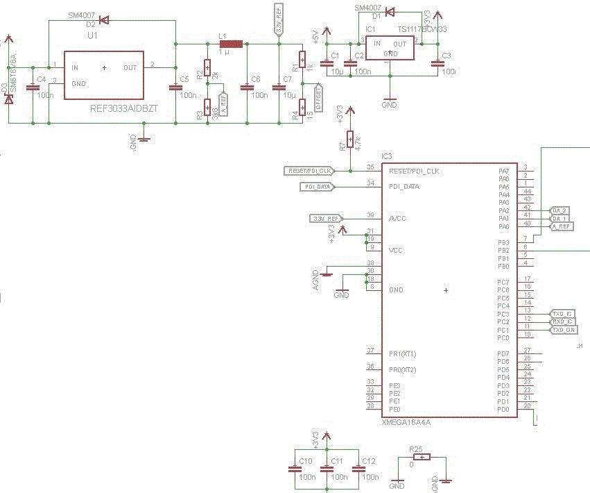
hier bitte sehr. Einen Teil der Schaltung musste ich allerdings aus dem Bild streichen, da ich diesen nicht veröffentlichen darf. Mir ist auch aufgefallen, dass der DA2 sich leicht ändert (10mV), wenn DA1 sich ändert. Anderst herum ist das aber nicht so. Kann mir da jemand weiterhelfen?
Sorry hab mich beim Kommentar oben einen Fehler. Mit DA1 und DA2 meine ich natürlich die Pins PB2 und PB3. DA auf dem Bild müsste AD heißen seh ich gerade....
M.Frank schrieb: > Kann mir da jemand weiterhelfen? Einige Spannungen brauchen noch dringend Abblock-Cs um Störungs- Einflüsse zu vermindern: A_REF, OFFSET, 3.3V_REF DA1 und DA2 auch, je nach Geschwindigkeitsanforderungen. A_REF ist wohl die wichtigste.
Ich wusste gar nicht dass AREF = AVCC sein darf. Ich meine, AREF darf maximal VCC - 0.6V oder maximal 2.4V sein, um vernünftige Werte zu liefern. Irgendwie kommt es mir so vor, dass ich das im Datenblatt gelesen hätte...
Knut Ballhause schrieb: > Irgendwie kommt es mir so vor, .......... Das lässt sich ja leicht in eine konkretere Aussage überführen.
isidor schrieb: > A_REF ist wohl die wichtigste. Sorry, gemeint war natürlich 3.3V_REF Abblock-Cs sind ja vorhanden, aber die müssen eng an die Prozessorpins plaziert werden und deren Masse muss auf die Prozessor-Masse bezogen sein.
M.Frank schrieb: > Mir ist auch aufgefallen, dass der DA2 sich leicht ändert (10mV), wenn > DA1 sich ändert. Anderst herum ist das aber nicht so. Welche Quellen hängen da dran? Welche Innenwiderstände haben diese Quellen? > Kann mir da jemand weiterhelfen? Schließe mal von jedem ADC Pin nach Masse einen 47nF Kondensator. Dieses "Verschleppen" kommt meist von zu hohen Quellimpedanzen bzw. zu kleinen Pufferkondensatoren an den AD-Eingängen...
Ich fasse es nochmal kurz zusammen, da hier glaub ab und zu AD und DA verwechselt wurde. Es geht um den DA Wandler, der leicht schwankt und sich leicht ändert, wenn der jeweils andere Pin seine Spannung verändert. Auf meinem Bild habe ich versehentlich DA stehen obwohl hier AD hingehört. Der DA ist an PB2 und PB3. >Ich wusste gar nicht dass AREF = AVCC sein darf. Beim AD Wandler geht das glaube ich auch nicht. Beim DA hingegen schon. Zumindest kann man hier auch als Referenz direkt AVCC einstellen (so ist es in meinem Fall). AREF an PA0 wird nur für den AD verwendet. >Welche Quellen hängen da dran? Welche Innenwiderstände haben diese Quellen? Jeweils ein OP als Subtrahierer. Den OP an PB3 (der Pin an dem die Spannung schwankt) hab ich auch schon mal abgelötet, so dass an dem Pin nichts mehr angeschlossen ist. Trotzdem schwankt die Spannung..... >Schließe mal von jedem ADC Pin nach Masse einen 47nF Kondensator. Wie gesagt, es geht um den DA der Probleme macht. An den AD Pins sind jeweils bereits schon 100nF (nicht auf dem Bild zu sehen).
Bitte melde dich an um einen Beitrag zu schreiben. Anmeldung ist kostenlos und dauert nur eine Minute.
Bestehender Account
Schon ein Account bei Google/GoogleMail? Keine Anmeldung erforderlich!
Mit Google-Account einloggen
Mit Google-Account einloggen
Noch kein Account? Hier anmelden.
