Hallo, ich hab ein kleines Problem bzw. eine Verständnisfrage. Ich wollte / möchte eine Glühlampe (12V) dimmen. PWM erfolgt über einen Atmega8 PWM-frequenz = 245Hz / 5V P-MOSFET (IRF9024 oder FDD4243)angesteuert über NPN-Transistor (MUN5211). Oszibilder: flache Kurve = Gateansteuerung hohe Kurve = Ausgang (Drain - Masse) Schaltung ohne R11 Bild1: Ohne Last Bild2/3/4: mit Last / Spannung am Gate Schaltung mit R11 47k Bild5: Ohne Last Bild6/7: mit Last Nun zu den Fragen: - warum kommt es, ohne G-widerstand zu der 4kHz Frequenz, im geschalteten Zustand - mit R11 = 47k läufts erstmal, aber da die 47k schon recht groß sind, kommt es sicherlich zu der "verzögerten" Ausschaltzeit des Mosfets Hab schon R11 durch 10/25/10k ersetzt, gleiches Problem wie ohne R11. Ohne Mosfet, alles kein Problem, PWM läuft sauber. Mit Mosfet die Probleme, die 4kHz sind dann auch am Ausgang des Atmega zu messen Woran kann das liegen? Schonmal vielen Dank
@ Karl (Gast) > schaltung.png R1 gehört dor nicht hin, dein Treiber ist so oder so schon relativ hochohmig. Ausserdem ist deine Schaltung ein Mischmasch. Wie soll denn T2B arbeiten? Als einfacher Schalter in Emitterschaltung? Dann muss R6 weg. Oder als Konstantstromquelle? Dann müssen die 2x10K an T2B weg. >flache Kurve = Gateansteuerung >hohe Kurve = Ausgang (Drain - Masse) >- warum kommt es, ohne G-widerstand zu der 4kHz Frequenz, im >geschalteten Zustand Da fehlt wahrscheinlich ein passender Elko an deiner Versorgungsspannung. PWM zieht den Strom pulsförmig, das muss man puffern. >- mit R11 = 47k läufts erstmal, aber da die 47k schon recht groß sind, >kommt es sicherlich zu der "verzögerten" Ausschaltzeit des Mosfets Das ist Mist. Man kann hier schon relaxt schalten, aber nicht mit MILLISEKUNDEN Anstiegszeit. Eher so 10µs. Hab schon R11 durch 10/25/10k ersetzt, gleiches Problem wie ohne R11. Ohne Mosfet, alles kein Problem, PWM läuft sauber. >Mit Mosfet die Probleme, die 4kHz sind dann auch am Ausgang des Atmega >zu messen >Woran kann das liegen? Versogungsspannung instabil.
Karl schrieb: > flache Kurve = Gateansteuerung > hohe Kurve = Ausgang (Drain - Masse) Was ist mit Gateansteuerung gemeint? Die Spannung über R5? Das würde nur passen wenn die Skalierung dieses Kanals eine andere als bei der anderen Kurve ist und der Oszi mit seiner Masse am Gate hängt oder wenn an der Versorgung, dann mit Invertierung. Oder die Spannung am Eingang der gezeigten Schaltung? Das passt wegen der Pegel nicht, der Mosfet würde leiten, wenn Ue=high ist. Oder du hast am Mosfet gar nicht gegen Masse, sondern gegen Vcc gemessen. Was also? Wäre schön, wenn deine Infos etwas klarer wären. Und die gesamte Dimensionierung ist kompletter Quatsch. Setz mal einen einfachen npn mit vernünftiger Schaltung/Dimensionierung ein und dann geht das auch. Ich denke nicht, dass es an der Versorgung liegt. Man kann in Bild 1 sehen, dass die Gateansteuerspannung schon zu steigen beginnt bevor die Drain-Masse-Spannung (~Versorgung) den kleinen Einbruch macht.
Danke, für die schnelle Antwort. R6 ist eigentl. nicht verbaut, war nur ein Test. T2B soll als "Schalter" dienen, da ich den Mosfet nicht mit dem 5V vom Atmega ansteuern kann. Die 2x10k von T2B sind im Transistor, ich such mal einen ohne. >R1 gehört dor nicht hin Hab kein R1. Noch die Schaltung für die 5V. Am 12V Netzteil ist ein am Ausgang ein 4700uF Elko Ripple auf 12V 5V GND hab ich nicht.
@ArnoR Die Pegel sind unterschiedlich zum besseren sehen (5V und 10V). Gateansteuerung (10V/dig) = gemessen am Gate nach Masse Die hohe Kurve (5V/dig) = Drain gegen Masse
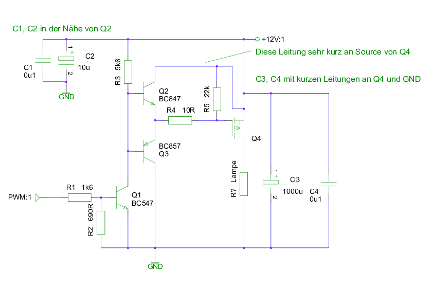
Niederohmige Treiberschaltung eines Mosfets R4 hat die Funktion einen definierten Maximalstrom zu begrenzen. R5 soll sicherstellen, dass das Gate immer entladen ist. Auch sinnvoll bei der Fehlersuche. Diese Schaltung ist nicht mit Spice simuliert worden. Es können sicher die Widerstandswerte entsprechend angepasst werden. Beachte die Hinweise für die Leitungsführung. Deine Oszibilder sehen sehr nach genau diesem Problem aus. Gruß aus DN Greg
Ich habe noch ein paar Gedanken mehr gemacht zur Schaltung und vor Allem der stromführenden Leitungsführungen. Als Q1 ist ein BC847 vorgesehen. Du kannst aber auch einen Versuch mit dem MUN.. machen Q2 und Q3 dürfen keine internen Widerstände haben. Einen Fehler hatte ich noch geschrieben, dass C1 und C2 in der Nähe von Q2 sein sollten. Das stimmt nicht. Die sollen in der Nähe von R3 sein. Also nicht im Hochstrompfad. An C1, C2 dann den 5V Spannungsregler mit dem Atmega dran. Einen Ground Testpunkt zum Messen kann am Emitter Q1 auch nicht schaden. Auch diesmal ist nichts mit Spice simuliert worden. Also selber optimieren. Viel Erfolg!! Gruß aus DN Greg
Wesentlich einfacher wäre ein N-Kanal MOSFET, der direkt vom Port gesteuert wird. Die LED läge dann in der pos Leitung. MOSFETs die mit 3,3V schalten für 12V-Betriebsspannung sind durchaus zu haben.
@Greg bist du sicher die 5V mit den 12V zu verbinden? Und der FET auf der Highside? Bin nur kurz drüber aber irgendwie weiss ich nich so recht.
Jörg Esser schrieb: > bist du sicher die 5V mit den 12V zu verbinden? Und der FET auf > der Highside? > Bin nur kurz drüber aber irgendwie weiss ich nich so recht. Ich bin zwar nicht Greg, aber: Wo siehst Du die Verbindung von 12V und 5 Volt? Die 12 V gehen auf den Regler, der 5 Volt erzeugt. das steht auch dran. >Und der FET auf der Highside? Warum denn nicht? Das ist doch ein P-Kanal-Mosfet. MfG Paul
Eine Löschdiode fehlt. Ein Elko für die 12V fehlt. Du hast Leitungsinduktivitäten, die erzeugen eine fast ungebremste Schwingung.
Paul Baumann schrieb: > Jörg Esser schrieb: >> bist du sicher die 5V mit den 12V zu verbinden? Und der FET auf >> der Highside? >> Bin nur kurz drüber aber irgendwie weiss ich nich so recht. > > Ich bin zwar nicht Greg, aber: Wo siehst Du die Verbindung von 12V und 5 > Volt? > Die 12 V gehen auf den Regler, der 5 Volt erzeugt. das steht auch > dran. > >>Und der FET auf der Highside? > Warum denn nicht? Das ist doch ein P-Kanal-Mosfet. > > MfG Paul Du hast vollkommen recht. Richtig lesen und gucken sollte man können. Er schreibt zum 5V Regler und nicht zu den 5V Versorgung ;) Thx
Bitte melde dich an um einen Beitrag zu schreiben. Anmeldung ist kostenlos und dauert nur eine Minute.
Bestehender Account
Schon ein Account bei Google/GoogleMail? Keine Anmeldung erforderlich!
Mit Google-Account einloggen
Mit Google-Account einloggen
Noch kein Account? Hier anmelden.










