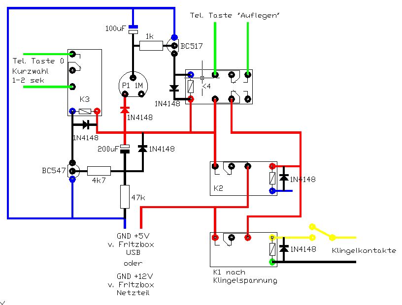
Hallo, möchte, wenn es an der Haustür läutet, auf dem Smartphone informiert werden. Habe mir aus div. Beispielen im Netz angehängte Schaltung zusammengereimt, die ein altes Gigaset Mobilteil dazu bringen soll, den Gruppenruf an weitere Mobilteile/Smartphone zu starten und wieder aufzulegen. Sicher kann jeder von Euch Schaltpläne lesen. Da ich als Laie aber keine zeichnen kann, will ich die angedachte Funktionsweise nachfolgend erklären: Beim Klingeln schliesst K1 und damit den Steuerstromkreis und bringt K2 zur Selbsthaltung. Der geschlossene Steuerstromkreis initiiert einen einmaligen Schaltimpuls für K3 von ca. 1,5 sek Länge, der den Tastendruck auf Kurzwahltaste 0 des Gigaset Mobilteils auslösen soll. Ausserdem startet eine Verzögerungsschaltung für K4, die nach 2-12 sek den Tastendruck "Auflegen" auslösen soll und gleichzeitig die Selbsthaltung von K2 beendet. Bevor ich versuche, die Tastenkontakte des Gigasets abzugreifen und das Telefon u.U. dabei zerstöre (da geht's eng zu), hätte ich gerne ein paar Meinungen zur Schaltung und der Bastelei allg. eingeholt. Evtl. hat ja jemand eine einfachere und laientaugliche Lösung parat, wobei Fritzbox + Raspberry Pi + Asterisk aufgrund mangelnder Kenntnisse nicht in Frage kommt. Danke Matthias
Matthias schrieb: > Hallo, > > möchte, wenn es an der Haustür läutet, auf dem Smartphone informiert > werden. > Habe mir aus div. Beispielen im Netz angehängte Schaltung > zusammengereimt, die ein altes Gigaset Mobilteil dazu bringen soll, den > Gruppenruf an weitere Mobilteile/Smartphone zu starten und wieder > aufzulegen. Smartphone: GSM Gigaset: DECT Das passt nicht zusammen. Wird die Türklingel mit DC oder AC betrieben, oder ist hier etwa ein Bussystem installiert?
Der Schaltplan ist unvollständig. Bei einem Transistor hängt ein Bein in der Luft und bei einem Relais fehlt ein Spulen-Anschluss. Wer weiss, welche Fehler sonst noch so drin sind. Wenn du per GSM etwas melden willst, solltest du das mit einem GSM Modem tun. Und zwar vorzugsweise per SMS. Von der Firma Falcom gab es dazu mal das Modell A1-Alarm, da konnte man direkt vier Taster (oder Relais-Kontakte) anschließen. Es konnte Stand-Alone ohne PC betrieben werden, nachdem es konfiguriert ist. Sicher haben die heute ein ähnliches Produkt im Programm. Ansonsten schau dich mal bei Alarmanlagen um. Zum Beispiel: http://www.elv.de/coniugo-gsm-ueberwachungsgeraet-gsm-scout.html http://www.conrad.de/ce/de/product/196800/CE-GSM-Fernschalt-Alarm-System-GX101-GX101 Erstaunlicherweise sind ganze Alarmanlagen mit GSM billiger: http://www.ebay.de/itm/Olympia-Protect-9061-Alarmanlage-GSM-Funk-Set-Bewegungsmelder-4-Tur-Fenster-Ko-/391000725412?pt=DE_Haus_Garten_Heimwerker_Sicherheitstechnik&hash=item5b097597a4 http://www.ebay.de/itm/Haus-Funk-Alarmanlage-GSM-SIM-SMS-Sensoren-SMS-Anruf-Bewegungsmelder-Sicherheit-/301045141128?pt=DE_Haus_Garten_Heimwerker_Sicherheitstechnik&hash=item4617b04e88
Bei den Dect Telefonen gibt es welche mit der Anschlussmöglichkeit für eine Klingel zu kaufen. Das alte Telefon kann man in der Regel weiter nutzen. Wenn es über das Smartphone und Dect laufen soll, wäre so etwas wie eine Telefonanlage / Fritzbox mit WLAN wohl die passende Wahl, so dass sich das Smartphone zu Hause über WLAN als IP-Telefon einbindet - ob das klappt hängt vom "Smart" ab - im Prinzip könnt es. An die Tel. Anlage kommt dann eine Art Modem / Pseudotelefon, das beim drücken der Klingel einen Nummer wählt, die von der Tel. Anlage als Klingel erkannt/genutzt wird. Der Anschluss könnte etwa per IP-Tel. (Kabel oder WLAN? z.B. Rasberry,..), analoge a/b Tel. Schnittstelle (ein µc + altes Modem ?, ggf. alte modifizierte Alarmanlage) oder ggf. Dect gehen.
So, wie ich es verstanden habe, soll das Dect Telefon, das Smartphone anrufen...
Heimwerker schrieb: > Wird die Türklingel mit DC oder AC betrieben, > oder ist hier etwa ein Bussystem installiert? Ist ein Bus mit Anschlussmöglichkeit für zus. Funkgong und damit sollte sich nach evtl. Gleichrichtung auch ein Relais schalten lassen. Stefan Us schrieb: > Der Schaltplan ist unvollständig. Bei einem Transistor hängt ein Bein in > der Luft und bei einem Relais fehlt ein Spulen-Anschluss Der "Transistor" ist ein Trimpoti=verstellbarer Widerstand zur Einstellung der Zeit bis Auflegen und an den Relais kann ich keinen fehlenden Spulen-Anschluss entdecken. Ulrich H. schrieb: > Wenn es über das Smartphone und Dect laufen soll, wäre so etwas wie eine > Telefonanlage / Fritzbox mit WLAN wohl die passende Wahl, so dass sich > das Smartphone zu Hause über WLAN als IP-Telefon einbindet - ob das > klappt hängt vom "Smart" ab - im Prinzip könnt es. So ist das gedacht und Smartphone ist per FritzApp Fon über WLAN mit der vorh. Fritzbox verbunden Hubert Mueller schrieb: > So, wie ich es verstanden habe, soll das Dect Telefon, das Smartphone > anrufen... Der Hubert hat es völlig richtig verstanden und wer sich noch die Mühe gemacht hat, die Skizze anzusehen und den Text zu lesen, wird sicher auch entdeckt haben, dass die Relais K3 u. K4 die Tastaturkontakte 0 und Auflegen vom Gigaset Mobilteil, dass die anderen Telefone anrufen soll, schliessen.
Hallo, wenn du wenig Ahnung von der Materie hast kannst du auch eine Tuerklingel kaufen die du als analoge Nebenstelle an deine Fritzbox/Telefonanlage anschliesst. Diese kann beim Klingeln eine eingestelle Nummer waehlen. Gibts z.B. von Auerswald. Ist nicht ganz guenstig, aber bevor du tagelang mit basteleien beschaeftigt bist die evtl. nicht zum richtigen Ziel fuehren waers wohl guenstiger... Gruss
Möglicherweise zeigt Dein Browser nicht das ganze Bild, denn in der Luft hängt nichts - Spule hängt parallel an Klingel und Schliesserkontakte schliessen den Steuerstromkreis. Aber egal - Schaltung ist aufgebaut und funktioniert wie erhofft. PS: Die Tips zu anderen Türöffnern usw. sind gut gemeint, kommen aber nicht in Frage, da im Haus eine Siedle Anlage mit mehreren Kameras und weiterem Klimbim verbaut ist und nicht ausgetauscht werden kann
Bitte melde dich an um einen Beitrag zu schreiben. Anmeldung ist kostenlos und dauert nur eine Minute.
Bestehender Account
Schon ein Account bei Google/GoogleMail? Keine Anmeldung erforderlich!
Mit Google-Account einloggen
Mit Google-Account einloggen
Noch kein Account? Hier anmelden.
