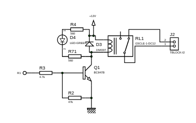
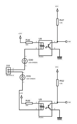
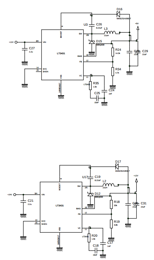
Frohe Weihnachten alle! Ich habe mir eine kleine Schaltung bauen lassen. Inputs die auf Masse schalten Relais Ausgänge Stromversorgung 9-29V DC verpolungssicher 3x RS232 Ich habe die Schemazeichnungen mal angehängt. Gesteuert wird ein BeagleBone Black. Kann man die Schaltungen noch optimieren? Ich denk das Beaglebone schaltet 3V bei den Eingängen und Ausgängen (habs aktuell nicht zur Hand) Vielen Dank! Hannes
R4 und R71 kannst du "zusammenlegen"! Ansonsten sehen die Schaltungen zumindest oberflächlich betrachtet gut aus.
Hallo! Danke für den Input. Einzig bei der Rs232 habe ich noch ein Problem. Ich nutze oft RS232 RS485 Umsetzer auf dem seriellen Port, um RS485 Geräte auszulesen. Beim Beagleboard erhalte ich aber zu wenig Bytes. Am PC kein Problem, jedoch am Beagleboard scheint es als würde nicht alles empfangen. Senden scheint OK zu sein, da das Gerät auf die Abfrage antwortet und eine Checksum auch existiert (es wird Morbus RTU genutzt) An der Schaltung kanns wohl nicht liegen, oder?
Bitte melde dich an um einen Beitrag zu schreiben. Anmeldung ist kostenlos und dauert nur eine Minute.
Bestehender Account
Schon ein Account bei Google/GoogleMail? Keine Anmeldung erforderlich!
Mit Google-Account einloggen
Mit Google-Account einloggen
Noch kein Account? Hier anmelden.




