Hallo zusammen, zuerst einmal bitte ich um Verzeihung für mein sehr dünnes Fachwissen. Ich betreibe die Elektronik nur als Hobby und bin dazu Einsteiger. Vor folgender Herausforderung stehe ich aktuell: Ich habe einen zweipoligen Kippschalter mit den Stellungen An-Aus-An. Die Eingangsspannung beträgt 12V. Ich verwende einen zweipoligen Schalter um Plus und Masse zu schalten. In der ersten An-Position werden die 12V einfach an den Verbraucher weitergeleitet. Die zweite An-Position leitet die 12V über einen klassischen LM317 Spannungsregler. Hinter dem Out des LM317 befindet sich eine Diode. Grund hierfür ist, dass der 12V Kreis und der 10V Kreis an einem gemeinsamen Anschlussverbinder für den Verbraucher hängen. Die Diode soll verhindern, dass der 12V Kreis Strom in den LM317 Out schickt. Soweit zur umgebenden Schaltung. Ich habe eine 3Pin Led für die Anzeige welcher Kreis aktiv ist. Leider hat sie 2 Kathoden und eine Anode. Die Anode hängt nach einem Vorwiderstand am Plus der Spannungsversorgung des Schalters. Die erste Kathode hängt an der Masse des Schalters in Position An 1, die zweite an der Masse des Schalters in Position An2. Durch den gemeinsamen Anschlussblock beider Kreise ist nun leider auch die Masse verbunden, so dass es zu einer Farbmischung kommt wenn Strom über den LM-Schaltkreis zum Anschlussblock kommt. Das ist mein Problem. Ich möchte saubere Anzeigen. Setze ich hierzu auch einfach eine Diode in die Masse? Wie kann ich das sauber lösen. Eine Transistorschaltung möchte ich vermeiden. Vielen Dank für eure Hilfe. Viele Grüße Torsten
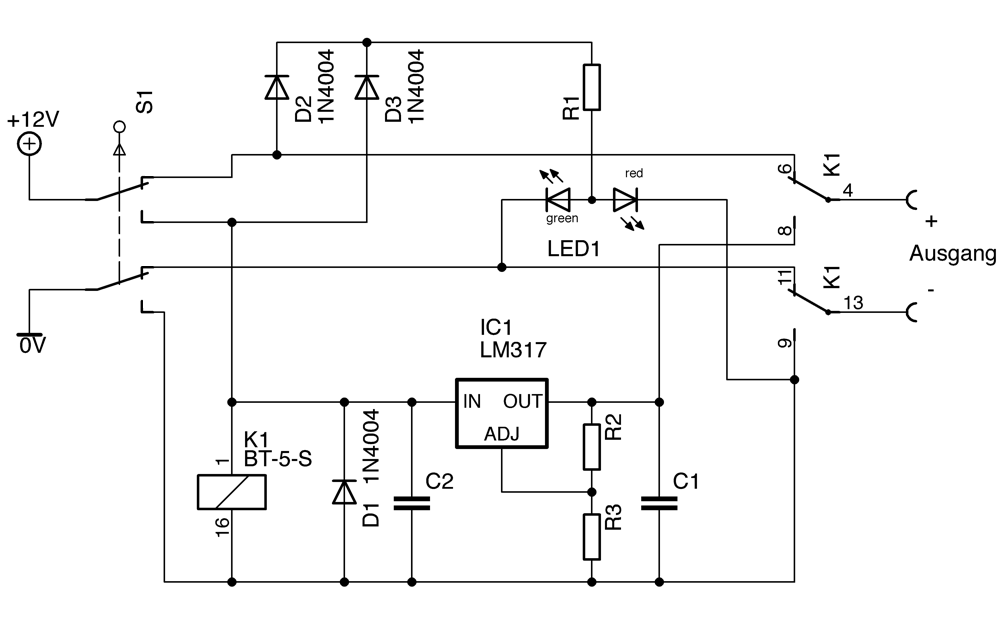
So wie ich das verstanden habe soll das ganze so aussehen (Anhang). Ob das so funktioniert hängt von verschiedenen Dingen ab. - Wo kommen die 12V her? - Sind die 12V stabilisiert? - Wie viel Strom soll die Schaltung liefern? - Zwei Volt Differenz zwischen Ein- und Ausgang des LM317 könnten knapp werden. - Es gibt einen Spannungsabfall über den Dioden. Wie genau muss die Spannung sein? - Der 0V-Eingang und [-]-Ausgang haben nicht mehr das selbe Potential. Was soll das ganze werden? Gruß John
Na, dann ist die Lösung doch recht einfach (siehe Anhang).
Torsten schreibt, dass er auch die Masse schalten will. Die Frage ist, ob das wichtig ist. Eine Möglichkeit wäre ein zusätzliches Relais. Gruß John
John schrieb: > Torsten schreibt, dass er auch die Masse schalten will. Zwischen Masse und Masse? Macht ja wenig Sinn...
Joe F. schrieb: > Zwischen Masse und Masse? Macht ja wenig Sinn... Na ja, wenn eine komplette Trennung bei [Aus] erforderlich oder erwünscht ist. Aber das erfüllt meine Schaltung LED2 auch nicht: Bei Mittelstellung von S1 sind die 12V über R1 und die grüne Led mit dem [-]-Ausgang verbunden. -> LED3
TO könnte das ja mal eben mit ein paar Worten klären... Aber er ist Gast, und bekommt keine Benachrichtigung...
Hallo zusammen, erstmal recht herzlichen Dank für eure Hilfe, bzw. eure Deutungsversuche meines "wirren" schreibens. Ich habe im Laufe des Tages etwas gebastelt und der angehängte Schaltplan existiert nun auf meiner Platine. Den Gnd schalte ich mit durch, da es sich um ein Heizelement als Verbraucher handelt und die LED ja zwei Kathoden hat. Um das Problem mit den Kathoden und der gemeinsamen Masse zu lösen habe ich mich entschlossen doch NPN Transistoren vom Typ BD139-16 einzusetzen. Diese schalten auch wunderbar ab bzw. durch. Somit funktioniert die Trennung der Massen theoretisch, aber praktisch gibt es ein Problem in dem rot eingerahmten Bereich. Dadurch, dass beide Pluspole auf den Output kommen wir natürlich auch der hintere BD139-16 mit durchgeschaltet. Ich hab versucht das mit einer weiteren Diode vom Typ 1N4001 zu unterbinden, allerdings mache ich irgendwas falsch. Drehe ich die Diode in die eine Richtung schaltet sie gut und ich habe am Ausgang die 12V liegen. Dann tritt allerdings das Problem auf, dass bei anliegender Spannung an Input A wieder der zweite BD139 geschaltet wird. Drehe ich Sie anders herum habe ich plötzlich nur noch 2.9V am Output bei anliegender Spannung am Input B. Der LM-Kreis des Input A liefert bei voll offenem R2 (es ist in Realität ein Trim-Pot mit 10k und ein in Reihe geschalteter 6k} 9.8V, das reicht mir gerade so. Nun zur jetztigen Frage. Wie bekomme ich, ohne noch einen NPN (weil auf der Platine 6 dieser Schaltungen und noch 6 weitere Schaltungen sind wird es langsam eng), es hin, dass bei geschaltetem InputA der BD im roten Bereich kein Plus bekommt. Vielen Dank Torsten
Sorry, ich verstehe das alles nicht. Heizelement hin oder her... Warum kann das nicht alles ein gemeinsames GND Potential haben? Wie man dann die Dual-LED dann direkt mit dem (frei gewordenen) Umschalter ansteuert, kannst du ja oben sehen... (http://www.mikrocontroller.net/attachment/242953/led-anzeige.png)
Und, wenn kein Problem darstellt, die Schaltung zu ändern, neue Bauteile (Transistoren) einzufügen, warum bestellst du nicht einfach Dual-LEDs mit getrennten Anoden?
Neue LED´s hatte ich auch schon überlegt, ABER die jetzigen sind mit Sekundenkleber in der Frontplatte fest. Zu deinem Schaltplan: Würde es heißen, dass ich einfach dauerhaft Masse auf die Platine Schicke und Maße am Schalter nur für die Kathoden nutze?
Sorry für die Wortwahl """BOAH BIN ICH BEKLOPPT""" .... Warum mache ich es mir dann so schwer? Weiß keiner ich auch nicht. Ich hab das eben mal probiert. Gemeinsame Masse geschaltet auf der Platine. Den ganzen NPN Quatsch wieder rausgelötet und ... und .. es funktioniert. Danke an euch.
So und so sieht es nun als fertiges aus. Danke.
Gibt dieses Sprichwort "manchmal sieht man den Wald vor lauter Bäumen nicht mehr"...
Und noch einmal allen Danke. letzter Tag vom Urlaub und es läuft - Dank euch. Besonderen Dank Joe
Wenn wir hier schon besonderen Dank aussprechen, dann wohl an John, der sich die Mühe gemacht hat aus der blumigen Beschreibung einen Schaltplan zu zeichnen - ich habe da ja nur ein wenig drin rumeditiert...
Smile. er gilt allen, du warst mir jedoch aufgefallen, da du mir die Augen geöffnet hast im Sinne von Think Simple. Das ganze ist übrigens von einem Magnetrührer und der rührt gerade gemüttlich vor sich hin :-) Viele Grüße Torsten
Bitte melde dich an um einen Beitrag zu schreiben. Anmeldung ist kostenlos und dauert nur eine Minute.
Bestehender Account
Schon ein Account bei Google/GoogleMail? Keine Anmeldung erforderlich!
Mit Google-Account einloggen
Mit Google-Account einloggen
Noch kein Account? Hier anmelden.





