Hallo, ich wollte meine ersten Gehversuche in SMD-Technik machen. Dazu habe ich mir eine kleine Leiterplatte erstellt und den ATMega8 aufgelötet. Es wurden alle Pins geprüft, kein Schluss und alles kontaktiert. Die Leiterplatte enthält die nötigen Stützkondensatoren, die 10 µH Induktivität für AVCC. Eine Steckfassung für einen externen Quarz, abgeblockt mit 2x 22pF gegen Masse. Einen Reset-Schalter und den dazugehörigen Widerstand gegen +5Volt. Die Spannung Liefert ein 5-Volt Festspannungsregler. Die Schaltung ist also eine ganz normale Standardbeschaltung. Ich habe mir für den Test ein kleines Programm geschrieben, welches beim Starten eine LED an B5 über 200 Ohm gegen U+ blinken läßt. Nachdem ich das Programm erfolgreich in den ATMega8 überspielt hatte, bin ich ins AVR-Studio und habe in FUSES einen ext. Crystal eingestellt. Nach senden der Einstellungen und erneutem Überspielen des Programms blinkte die LED bei Reset nur kurz auf. Ich testete einige Quarze, leider mit immer dem gleichen Ergebnis. Nach ca. 7 Tests konnte ich über ISP nicht mehr auf den ATMega. Alles deutete daraufhin, dass er in die Jagdgründe gegangen war. Ich lötete ihn aus und einen neuen ein. Welch Glück, dass Programm lies sich wieder einspielen. Nach einigen Tests und Programmänderungen hatte ich nun wieder keinen Zugriff mehr. Ich hatte den 2. Zerschossen. Ich habe schon sehr viel mit ATMegas in DIL gemacht. Mir ist noch nie einer ausgestiegen. Sind die SMDs besonders empfindlich? Vielleich hat ja da jemand eine Erklärung? Es gab unbeschaltete und unkonfigurierte Ports, aber damit hatte ich noch nie Probleme. Mittlerweile ist der 3. ATMega tot. Ich löte auch nicht wie wild auf den Schaltkreisen rum. Zwar werden diese echt beim Einlöten mit Heißluft gestesst, aber sichern nicht mehr als bei anderen. Ich stelle die Heißluft-Station auf 310 °C ein. Ich bin für jeden Tipp dankbar. MfG LotharK
Habe ich das richtig verstanden, dass der µc immer nach der Umstellung auf external Crystal Probleme macht? Oder auch bei anderen Einstellungen? Statt einer Beschreibung wäre ein Bild des Layouts/Schaltplan auch hilfreich.
Lothar Kriegerow schrieb: > ext. Crystal Welchen Quarz nutzt Du und welche Fuses GENAU hast Du eingestellt? Ich vermute: "Verfused" ... Kennst Du diese Seite? http://www.engbedded.com/fusecalc
Hallo Lothar, dem ATMega8 Massaker sollten wir ein Ende machen. Ratsam wäre hier die Schaltung und das Platinen Layout mal zu posten.
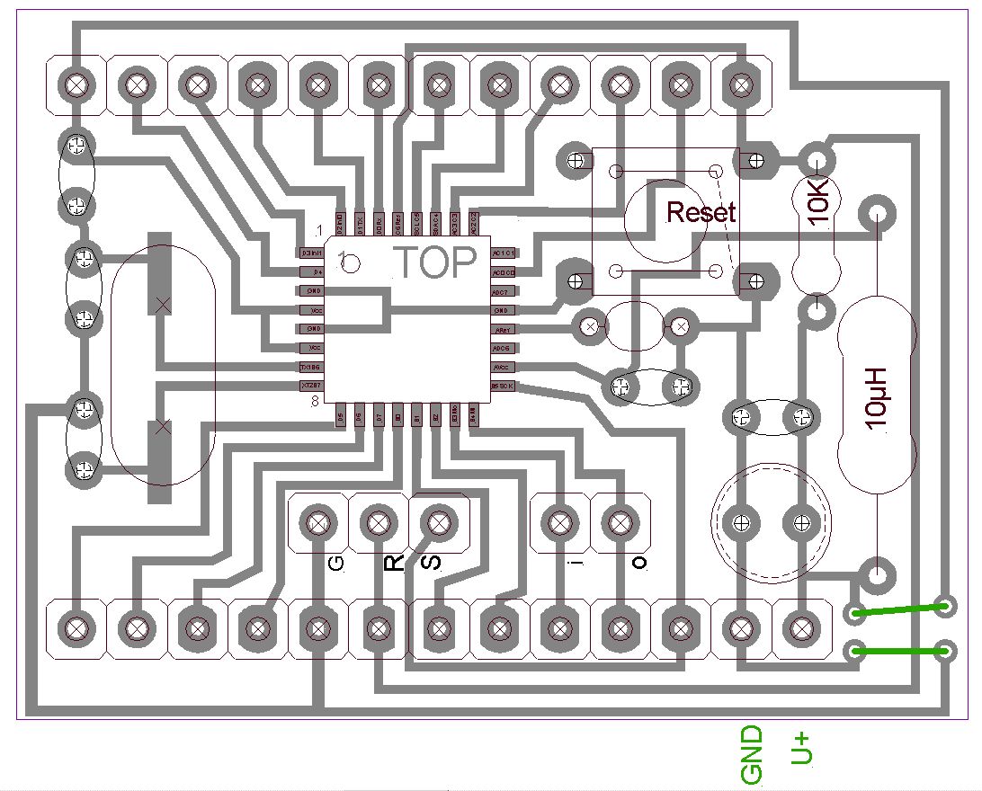
Hi, ich schicke mal, wie gewünscht, das Layout und die Fotos der Platine. (Ich erstelle meine Layouts in Autodesc - deshalb sieht es etwas unkonventionell aus) Die obere Ansicht zeigt u.a. meinen ISP-Anschluss, die Fassung des Quarzes, den Reset-Schalter. Die Platine ist so aufgebaut, dass sie in ein Experimentierbrett passt, auf dem die restliche Beschaltung erfolgt. @sebi707 Nein, ich konnte danach das Programm noch einige Male überspielen. Die eingestellten Fusses kann ich ja nun leider nicht mehr auslesen. @Dieter Frohnapfel Quarze habe ich 4MHz, 8MHz und 16 MHz getestet. MfG LotharK
Ein Schaltplan wäre wichtiger. Was ist denn z.B. das da bei den Lastkondensatoren der Quarze? Irgendwas stimmt da nicht. Die gehören nach Masse. Ich habe das Gefühl da ist noch was anderes dran.
Ohne einen Schaltplan wird man Dir nicht helfen können. Aber die Schaltung um den Quarz herum sieht wirklich merkwürdig aus.
Lothar Kriegerow schrieb: > Die eingestellten Fusses kann ich ja nun leider nicht mehr auslesen. Dann verrate, was du versucht hast, reinzuschreiben. 123 schrieb: > Die gehören nach Masse Gnd ist nicht ok? ;-)
Hi >Was ist denn z.B. das da bei den >Lastkondensatoren der Quarze? Irgendwas stimmt da nicht. Die gehören >nach Masse. Sind sie. Aber mit einer unterirdischen Leitungsführung. MfG Spess
Bülent C. schrieb: > Aber die Schaltung um den Quarz herum sieht wirklich merkwürdig aus. Der Quarz hat seine Lastkapazitäten über eine Masseschleife die um das halbe Board herum geht. Die müssen direkt an die Prozessor- Masse. Ganz oben links ist ein Kondensator an den Quarz angeschlossen und an VCC gehängt. Das geht eigentlich gar nicht. Generell ist die Masse sehr ungünstig gelegt, eigentlich nur dazu geeignet etwas Gleichstrom fliessen zu lassen (es braucht aber gewisse Mehranforderungen erfüllt) Die Abblock-Cs gehören direkt an die Prozessor Pins, nicht irgendwo hin.
Lothar Kriegerow schrieb: > Die eingestellten Fusses kann ich ja nun leider nicht mehr auslesen Obwohl Du die 3 mal eingestellt hast weisst Du nicht mehr wie? Da fehlt die Masseverbindung vom "oberen" (im Layout) Quarz-Kondensator - da wo Du noch ein weiteres Bauteil lt. Layout vorgesehen hattest. Da sollte zumindest eine Draht-Brücke Richtung GND und nicht VCC rein. Hast Du jedesmal den MC aus- und den neuen wieder eingelötet? Keine Lötbrücken? PD2 sieht nicht verlötet aus - für den Rest kann man das leider nicht beurteilen - besseres Foto?
spess53 schrieb: > Hi > >>Was ist denn z.B. das da bei den >>Lastkondensatoren der Quarze? Irgendwas stimmt da nicht. Die gehören >>nach Masse. > > Sind sie. Aber mit einer unterirdischen Leitungsführung. > > MfG Spess [Also einer ist unterirdisch angeschlossen, der andere gar nich so wie ich das sehe. Das wäre ein erster Ansatz +] einen Abblockkondensator nahe der anderen beiden Versorgungspins Edit: Der andere ist doch angeschlossen, leider haben mich die schwarzen stellen etwas.. naja verwirrt.. den abblockkondensator solltest du trotzdem noch etwas näher setzen. damit er auch seinen zweck erfüllt http://www.lothar-miller.de/s9y/categories/14-Entkopplung Hast du einen Funktionsgenerator der ein Rechteck mit mindestens 10kHz erzeugen kann ? prüf einfach ob du dich nicht einfach nur verfused hast.
Hallo, versucht bitte in die Schaltung nichts unnötiges rein zu interpretieren. :-) @123 - ich habe für Dich das Layout noch mal angehängt und Masse zum Quarz eingezeichnet. (Der im Layout eingezeichnete Kondensator war im Layout falsch. Natürlich habe ich ihn, wie im Bild zu sehen, nicht bestückt. @0815 Die Fuses - siehe Bild Was ich mich/Euch frage, ist die SMD-Form anfälliger gegen aüßere Einflüsse? Mein Verdacht wäre, dass ich mir irgend welche Überspannungen über offene Ports einfange. Ich habe sie nämlich nicht explizit als Ausgänge deklariert. Der Programmer ist auch nicht defekt. Mit dem ATMega8 habe ich in DIL schon za. 60-70 Schaltungen aufgebaut. Nie mit Problemen. Ein einziges Mal ist mir ein Port kaputt gegangen. 'Aber da lief die restliche Schaltung noch. ODER gibt es etwas Besonderes beim SMD zu beachten? MfG LotharK
Dieter Frohnapfel schrieb: > Da fehlt die Masseverbindung Jetzt habe ich es auch gesehen ... die ist da ...
Ich habe mal den Masseweg skizziert den die beiden Lastkapazitäten bekommen. Sorry, aber das ist ein Ding der Unmöglichkeit.
Die 2 Kondensatoren dienen doch nur der Anschwinghilfe des Quarzes. Das sollte doch die Schaltung nicht zerstören. Der 3. Ist gestorben, obwohl ich den internen Takt verwendete. MfG LotharK
Hi >@123 - ich habe für Dich das Layout noch mal angehängt und Masse zum >Quarz eingezeichnet. Und diese Anbindung ist hundsmiserabel. Die Anbindung hätte an PIN5 gehört. >Was ich mich/Euch frage, ist die SMD-Form anfälliger gegen aüßere >Einflüsse? Nein, aber mit ziemlich großer Sicherheit dein Layout. MfG Spess
Lothar Kriegerow schrieb: > Die 2 Kondensatoren dienen doch nur der Anschwinghilfe des Quarzes. Dann brauchst du ja unsere Ratschläge nicht und kannst alleine weitermachen. Beratungsresistenz ist eine Zier, doch weiter kommt man ohne ihr.
Hi @Thomas M >Hast du einen Funktionsgenerator der ein Rechteck mit mindestens 10kHz >erzeugen kann ? prüf einfach ob du dich nicht einfach nur verfused hast. Ja habe ich. Was muss ich da jetzt tun? Ich bin noch nicht in eine solch Situation gekommen. MfG LotharK
@ isidor Was soll das jetzt? Was soll ich Deiner Meinung nach tun? Die Platine mal schnell anders machen, um zu sehen, ob es an der Leitungslegung der Anschwingquarze liegt? Das mit der Verbindung zu den Kondensatoren stimmt. Ursprünglich sollte der Kondensator, der jetzt fehlt, ja gegen Masse und nicht gegen XTAL gehen. Hab mich da verhauen. Aber mal ehrlich. Das soll wirklich der Grund sein? MfG LotharK
Hallo Holger, danke für diesen Tipp. Ich denke, das war der 1. Konstruktive. Ich werde Deinen Tipp bei allen weiteren Projekten beachten. CKOPT habe ich bisher immer außer acht gelassen. Bekomme ich, sollte es daran liegen, den ATMega noch mal zum Laufen? Noch einmal ablöten und wieder bestücken wird die Platte nicht verkraften. 3x hat sie schon durchhalten müssen.
Externen Takt anlegen und neu fusen, dafür brauchst Du nichts auslöten. Schau dir den Artikel AVR-Fuses hier an, da findest Du alles was Du brauchst. Oder Suchfunktion benutzen, Stichwort: verfust Christian
Wie tritt der Fehler auf ? a. 'steigt aus' während der programmer nicht dran ist und läßt sich danach nicht mehr programmieren b. Läuft normal aber läßt sich nach anstecken des Programmers nicht mehr programmieren (Nie wieder) c: Lässt sich noch programmieren ist dann aber tot, OHNE das der Programmer ab und wieder angesteckt wurde. Dein Layout ist grenzwertig, aber die Megas sind eigentlich zu robust um davon kaputt zu gehen. Wenn (b) dann überprüfe ob Du durch das anstecken des Programmers unterschiedliche Potentiale zusammenschliesst. Z.B. den schwebenden GND eines Netbooks (USB GND am Programmer) mit dem PE verbundenen GND des Labornetzteiles. Da der GND PIN am ISP Stecker nicht immer der erste ist der gesteckt wird fliessen die Ströme des Potentialausgleiches dann über die Port Pins und grillen den Mega. Verbinde USB GND und Controller GND mal Permanent und schaue ob der Fehler wieder auftritt. Bei (c): Der klassiker. Verfused. Der Mega hat keine Takt mehr und dann geht auch die ISP Schnittstelle nicht. Festen externen Takt anlegen, isp Freq. anpassen und beheben. Gibt >100 Threads darüber
Hallo Michael, vielen Dank für Deine Bemühungen. Es ist Fall a. Ich vermute, CKOPT trifft es. Ja das Layout ist nicht aus dem Bilderbuch. Bei der Größe und meinen Mitteln und meinem hohem Alter :-) aber noch akzeptabel. Ich denke auch, dass den ATMega eine zu lange Masseleitung an den Anschwinghilfen nicht in die ewigen Jagdgründe schickt. Es war ja auch nur ein kleines Experimentierboard, so als Spielzeug zum Test. Ich denke, ich hätte jedes erdenkbare Layout posten können, es hätte immer jemand einen "Fehler" gefunden. Die letzten 3 Beiträge waren für mich echt hilfreich. Ich danke Euch und auch denen, die sich die Zeit genommen haben, sich mit dem Thema auseinanderzusetzen. Ich werde morgen dort weiter machen. Ciao und danke.
Beitrag "Das Mysterium CKOPT" Tatsache, beschreibt genau Dein Problem. Hatte ich noch nie und finde das zumindest schwer verständlich. Warum das erst geht und dann nie wieder ?..? Lothar Kriegerow schrieb: > es hätte > immer jemand einen "Fehler" gefunden. Ja, so ist das. Ganz unrecht hatten diejenigen auch nicht, nur der Ton rutsch hier schnell mal ab. Anonymität tut den Manieren nicht gut, aber das ist ein anderes Thema.
Lothar Kriegerow schrieb: > Hallo Michael, > vielen Dank für Deine Bemühungen. Es ist Fall a. > Ich vermute, CKOPT trifft es. > Ja das Layout ist nicht aus dem Bilderbuch. Bei der Größe und meinen > Mitteln und meinem hohem Alter :-) aber noch akzeptabel. Ich denke auch, > dass den ATMega eine zu lange Masseleitung an den Anschwinghilfen nicht > in die ewigen Jagdgründe schickt. > > Es war ja auch nur ein kleines Experimentierboard, so als Spielzeug zum > Test. Es gibt doch für 2,70 Euro fix und fertige Platinen. http://www.ebay.de/itm/Nano-V3-0-ATmega328-16M-5V-Micro-controller-CH340G-board-For-Arduino/371179047627 Da kostet die ganze Platine weniger als ein einzelner ATmega328P hier bei Reichelt-Elektronik. Die Platine sieht sehr gut aus, ich nehme an du belichtest? Ich hätte in Eagle ein großes GND-Polygon um die Platine gezeichnet dann wird alles automatisch mit einer GND-Fläche aufgefüllt und man muss nicht so viel Kupfer wegätzen. Wahrscheinlich musst du ein Taktsignal an PB6 (XTal1) des ATmega8 legen damit er wieder geht.
Hi, Ja klar gibt es das fertig. Es gibt alles irgendwo besser. Mir ging es aber um das SMD-Löten lernen mit Heißluft. Das hatte ich bis dato noch nicht gemacht. Mir ist dabei eigentlich egal, was das kostet. Ja, ich habe mir vor ein paar Jahren einen Belichter gebaut. Funktioniert soweit sehr gut. Ich habe nur dass Problem, dass die Ausdrucke mit normalen GDI-Tintenstrahldruckern größer werden. Bei einer Platine von 160 mm sind es fast ein mm. Das spielt meist keine Rolle, aber bei großen Bauelementen, z.B. Jumboanzeigen, ist die Toleranz fatal. Mit Laserdruckern habe ich noch keinen ordentlichen Ausdruck geschafft. (Die Platine sieht auf dem Foto besch.. aus!) Die sieht selbst unter der Lupe nicht so schlecht aus. Ja, das mit der Masse werde ich das nächste Mal beherzigen. Ciao Lothar
Lothar Kriegerow schrieb: > Ich habe nur dass Problem, dass die > Ausdrucke mit normalen GDI-Tintenstrahldruckern größer werden. Bei einer > Platine von 160 mm sind es fast ein mm. Das Problem hatte ich auch, aber man kann den Skalierungsfaktor in Eagle verändern. Datei -> Drucken -> Maßstab -> Skalierungsfaktor: 1.0 Ich musste den Faktor auf 1,03 stellen. Du musst ihn wahrscheinlich auf 1*(1-(1/160)) = 0.99375 stellen.
Hm, ich habe Eagle noch nie verwendet. Ich hatte es vor Jahren mal. Das war 1992. Damals konnte ich aber Platinen noch nicht drucken. Die ersten brauchbaren Tintenstrahldrucker kamen erst 1998. Danach hatte ich Eagle noch mal 2003. Ich konnte mich nie richtig einarbeiten. Fehlende Zeit. Jetzt mach ich es mit nem CAD-Programm. Ich habe alle erdenkbaren Bauteile 1:1 in 2D gezeichnet. Natürlich kann ich dort den Skalierungsfaktor auch ändern. Ich müßte mir mal die Zeit nehmen und mir den neuen Maßstab genau ausrechnen... Danke, LotharK
Hi >Mir ging es >aber um das SMD-Löten lernen mit Heißluft. Das hatte ich bis dato noch >nicht gemacht. Dann hättest du aber auch so konsequent sein müssen auch die passiven Bauteile als SMD auszuführen. Damit lassen sich z.B. die Kondensatoren wesentlich näher an den IC bringen. MfG Spess
Lothar Kriegerow schrieb: > ch müßte mir > mal die Zeit nehmen und mir den neuen Maßstab genau ausrechnen... Ich hatte es mir erst ausgerechnet, dann probiert, dann noch mal die Zahl etwas verändert und dann war es (nach dem glaub dritten mal) wirklich perfekt. Es gibt 100nF Kondensatoren in SMD, die sind aber recht klein und müssen mit einer Pinzette und einer ruhigen Hand (Handballen irgendwo auflegen) zur Zielposition geführt werden.
Lothar Kriegerow schrieb: > @123 - ich habe für Dich das Layout noch mal angehängt und Masse zum > Quarz eingezeichnet. In der App. Note AVR186 "Best Practices for the PCB layout of Oscillators" zeigt Atmel, wie sie sich ein gutes Layout um den Quarz herum vorstellen. http://www.atmel.com/Images/doc8128.pdf
Lothar Kriegerow schrieb: > und meinen > Mitteln und meinem hohem Alter :-) Kreisliga Tischtennis - klar ... das passt.
Dieter! Was ist schlimm an Tischtennis? Zu mehr reicht es leider nicht...
Lothar Kriegerow schrieb: > Was ist schlimm an Tischtennis? Nichts - finde ich gut, nur der Hinweis auf das hohe Alter (wenn auch mit smiley) passt nicht zur Kreisklasse. Frührentner?
Der eine Bekannte von meiner Oma ist auch schon über 70, sieht wirklich gesund und schlank aus, ist immer noch in einem Tischtennisclub und bildet dort auch den Nachwuchs aus.
Bitte melde dich an um einen Beitrag zu schreiben. Anmeldung ist kostenlos und dauert nur eine Minute.
Bestehender Account
Schon ein Account bei Google/GoogleMail? Keine Anmeldung erforderlich!
Mit Google-Account einloggen
Mit Google-Account einloggen
Noch kein Account? Hier anmelden.






