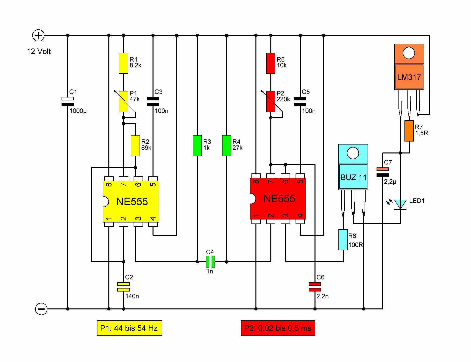
Hallo liebe Forengemeinde! ich bin gerade dabei, ein LED Stroboskop für eine Time Fountain (scheinbar schwebende Wassertropfen -->google/youtube, wers nicht kennt) zu bsteln. Den angehängten Schaltplan hat ein Kollege für meine Zwecke angepasst und ich habe es als blutiger Anfänger sogar geschafft, ihn funktionstüchtig aufzubauen :D Die Schaltung besitzt einen 555 Timer als astabilen Multivibrator für die Frequenz (gelb) und einen als monostabilen MV für die Pulsweite (rot). Damit wird dann mittels Konstantstromquelle und Transistor eine 5W LED betrieben. Jetzt würde ich aber gerne einen zweiten astabilen 555 Timer dazuschalten, um zwei voneinender unabhängige, überlagernde Blitzfrequenzen zu erzeugen, also praktisch einen Dual OSC. Damit ließe sich dann der Effekt zweier, gegenläufiger Tropfenstränge erzeugen. Am besten sollte der zweite Frequenzgeber (wenn möglich) parallel in den Pulsweiten Timer gehen, um auch bei überlagernden Pulsen eine konstante Pulsweite zu halten und mittels Kippschalter dazugescheltet werden können (also Modus OSC A und OSC A+B). Meine Frage ist, wie und wo ich den Output des zweiten Frequenzgebers in den Signalweg (grüne Bauteile) schalte, dass ich eine Summenschaltung (UND/ODER) bekomme und sich die beiden Outputs nicht gegenseitig blockieren oder gar schaden. (Einfach den gelben und grünen Bereich kopieren und parallel an den Input des roten 555 hängen ergab, dass das Signal offensichtlich nur durchkommt, wenn sich die Pulse realtiv genau überlagern (also UND-Schaltung). Wenn ich nur den gelben Bereich kopiere und vor den grünen hänge, passiert nix und die ICs werden heiß - Da seht ihr, mit wieviel Sachverstand ich an die Sache rangehe ;D Mit experimentieren komm ich da sicher nicht weiter und mir fehlt einfach das elektronische Grund- und Detailwissen...ich gehe mal davon aus, dass R3+4 und C4 irgendwie angepasst werden müssen? Oder würden einfach 2 Dioden reichen (wenn ja, welcher Typ genau?), um die beiden Outputs gegeneinander zu sichern? Leider ist auch der Ersteller des Schaltplans hier mit seinem know-how am Ende. Die Sache mit µC zu realisieren wäre natürlich auch möglich und am ende dann wahrscheilich sogar eifacher, da ich aber die Single-OSC Schaltung schon ordentlich mit Gehäuse aufgebaut habe, ich die meisten Bauteile noch übrige habe und auch noch genug Platz auf der Platine ist, würde ich jetz nur sehr ungern alles verwerfen und auch erstmal neue Hardware anschaffen... Viele Grüße und danke schonmal fürs Lesen! Simon
C2 grillt deine LED, weglassen. Der LM317 regelt nicht so schnell dass 0.02ms auch 0.02ms bleiben. Schlauer ist diese Schaltung: LED +12V --+----------|>|------------+ | +----+ | +--|7805|--+--+5V x--+--|< BD135 | +----+ | | |E 1000uF | 100nF 1k 5R3 | | | | | GND ---+-----+----+----------+---+ und als NE555 2 mal +5V --+-----+---+ | | | 180k | | | | | 47kPot | | | +-----+ +--200R--+----| | 1N4148 | +-|NE555|--|>|--x +-2kPoti-+--+-| | | +-----+ 100nF | | | | 100nF | | | GND --+-----+---+ Ja, man braucht für die alte Funktion nur 1 NE555. Ja, beide NE555 gehen an das x in der Schaltung oben.
Vielen Dank für deine Antwort! .. aber so richtig verstehen tu ich sie nicht. Das obere Schaltbild ist ja schon eine völlig andere Schaltung mit anderen Bauteilen. Es ging ja eben darum, dass ich eine vorhandene (12V) Schaltung gerne erweitern möchte und eben nicht alles neu aufbauen. Die Schaltung mit nur einem NE555 hat auch den großen Nachteil, dass sich Pulsweite und Frequenz nicht getrennt regeln lassen. Eine Änderung der Pulweite ändert auch immer die Frequenz und umgekehrt. So eine Schaltung hatte ich auch schon in Betrieb, das ist zu umständlich so. Man kann das Tropfenbild dann nicht wirklich gut "scharf" stellen (Pulsweite), weil der Tropfen sofort wieder in Bewegung gerät, sobald man die PW ändert. Wenn man andersrum die Frequenz ändert, um den Tropfen wandern zu lassen, ändert sich gleichzeitig auch die Helligkeit und "Schärfe" des Bildes. Das ist mit fixer Pulsweite zwar auch noch so, aber bei weitem nicht so extrem (es geht ja auch nur um +-5Hz). C2 weglassen würde ich nicht, k.A. was der NE555 ohne den macht, aber sicher was ganz anderes als gewünscht. Meinst du vielleicht C7? Dessen Funktion kann ich mir auch nicht ganz erklären und der wär doch auch der einzige, welcher der LED schaden könnte... Ich vergaß auch zu erwähnen, dass ich statt des LM317 einen LM338 verbaut habe, da später noch einige LED dazugeschaltet werden müssen und ich schon durchaus mal 4A Impulsstrom brauchen werde, um genug Licht zu bekommen. Dass es dann im Bereich <0.5ms nicht mehr ganz so genau geht, ist dann nicht so schlimm. C6 habe ich auch bereits auf 3.5nF erhöht, um auf ca. 0.8ms Pulszeit zu kommen. Der wichtige Bereich liegt bei 0.2-0.8ms. Aber mal davon abgesehen, dass die 2. Schaltung mit 5V auch nicht ist, was ich suche, könnte ich die 1N4148 Diode auch direkt hinter die Outputs der beiden Frequenzgeber-555 klemmen und dann über C4 und R3+4 in den für die Pulsweite gehen? Wie gesagt, ich hab das so schon in Betrieb und schön im Gehäuse verpackt, aber noch gut Platz auf der Platine. Eine andere Schaltung würde ich wirklich nur in Betracht ziehen, wenns überhaupt gar nicht anders geht. (Und dann würds eh ein µC werden :D) Grüße! Simon
Simon K. schrieb: > C2 weglassen würde ich nicht, k.A. was der NE555 ohne den macht, aber > sicher was ganz anderes als gewünscht. Meinst du vielleicht C7? Oh, richtig. Simon K. schrieb: > könnte ich die 1N4148 Diode auch direkt hinter die > Outputs der beiden Frequenzgeber-555 klemmen und dann über C4 und R3+4 > in den für die Pulsweite gehen? Nein.
Mein Vorschlag wäre der Aufbau einer 2ten identischen Schaltung. Du kannst dann entweder den 2ten BUZ11 einfach mit D und S parallel zum ersten schalten, oder mit einem OR Gatter die Ausgänge beider Schaltungen vor dem BUZ11 verknüpfen. OR Gatter ist vllt. etwas kompliziert für einen Anfänger, aber das parallelschalten der BUZ11 kriegst du bestimmt hin. Wenn du die 2te Schaltung komplett unabhängig aufbaust, könntest du damit auch einen LED Strang anderer Farbe beitreiben, so das ein Tropfenstrang eine andere Farbe als der andere hat.
Hi Matthias, ich konnte mir jetzt ein (uraltes) 2-Kanal Oszi besorgen und die ganze Schaltung mal durchmessen. Jetzt ist mir auch so einiges klarer geworden. Wenn man die Signale mal grün auf schwarz vor sich sieht isses gleich schon viel leichter, so eine Schaltung zu vertstehen. Die Idee mit den bunten Trpfen gefällt mir, konsequenterweise müsste dann aber gleich eine komplette RGB-Steuerung für jede Frequenz dahinter. Dazu müsste ich ja eigentlich dann nur 3 BUZ11 pro Schaltung parallel dranhängen und die Kanäle dann irgendwie einzeln regeln. Wahrscheinlich dann ganz einfach mit je einem Poti in Reihenschaltung. Oder nochmal 3 LM338 und die Stromstärke per Poti regeln, wobei das recht teuer wird, weil ich da schon 6 Drahtpotis mit min. 5W brauchen würde, um den LM auch in den oberen Lastbereich (3-4.5A) regeln zu können. Beides nicht grad die feine englische Art, aber ne PWM Steuerung z.B. fällt ja schonmal aus. Fällt da jemandem von euch vielleicht noch was dazu ein? Grüße! Simon
Bitte melde dich an um einen Beitrag zu schreiben. Anmeldung ist kostenlos und dauert nur eine Minute.
Bestehender Account
Schon ein Account bei Google/GoogleMail? Keine Anmeldung erforderlich!
Mit Google-Account einloggen
Mit Google-Account einloggen
Noch kein Account? Hier anmelden.
