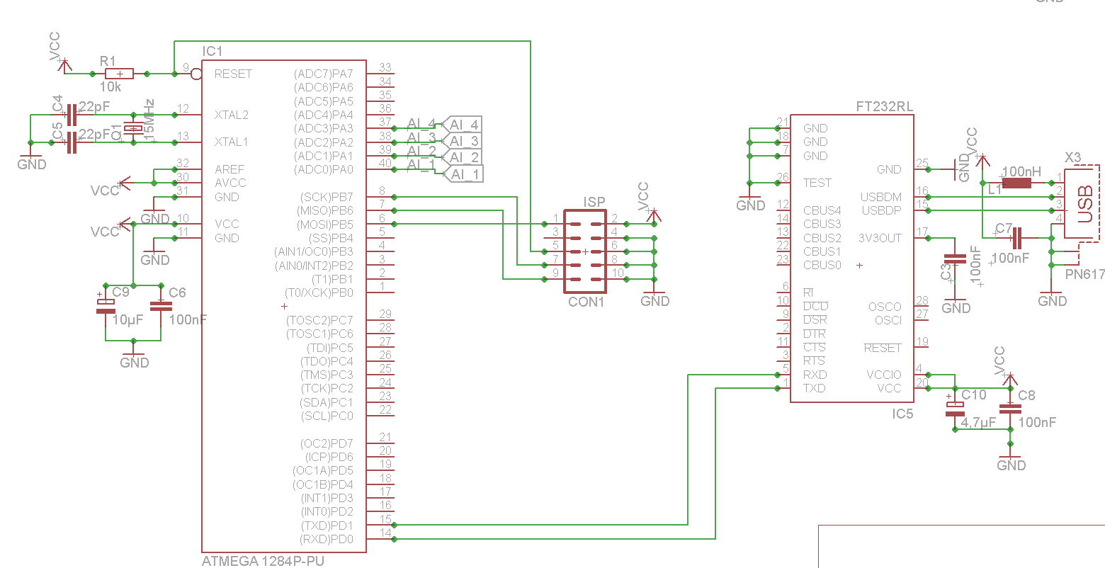
Hallo, ich bin gerade dabei einen Atmega 1284 auzubauen. Ich habe bereits googel durchforstet, konnte aber keine 100% Lösung finden. Da es mein erstes Projekt ist würde ich gerne mal nachfragen ob meine Schaltung soweit i.O. ist. Über den USB kann ich ja beim erstmaligen Einschalten keinen Bootloader draufladen. Über den ISP kann ich aber den Bootloader drauf laden oder? Den USB werde ich später zur Kommunikation mit LabView nutzen. VCC = 5V Vielen Dank. Gruß
rokit88 schrieb: > Über den ISP kann ich aber den Bootloader drauf laden oder? Ja. Sinnvoll ist es, auch JTAG rauszuführen, falls du mal debuggen willst. p.s.: Bildformate (Schaltplan als JPEG => alles „matschig“)
>Da es mein erstes Projekt ist würde ich gerne mal nachfragen ob meine >Schaltung soweit i.O. ist. An 3V3OUT vom FTDI MUSS ein Kondensator. Und dem Atmega würde ich einen Quarz verpassen.
AREF beschalten Was sollen die riesen Kondensatoren an VCC? Beschalte mal nach Datenblatt, dafür sind die Dinger da.
Pete K. schrieb: > AREF beschalten > > Was sollen die riesen Kondensatoren an VCC? > Beschalte mal nach Datenblatt, dafür sind die Dinger da. Ja mei, wenn er die Kondensatoren gerade in der Bastelkiste hat? Zu viel gibt es da nicht, nur zu wenig, oder zu weit weg :-) Ich nehme auch immer 100n KerKo und 47µ Elko, die sind mir mal als Gurtabschnitt zugelaufen. Ansonsten lies dir mal diesen Thread vom Arduinoforum durch: http://forum.arduino.cc/index.php?topic=280805.0 Demnach ist der ATMEGA1284 wohl etwas eigen, was die Fuses angeht. Ich bin bisher immer mit nem 328 ausgekommen. Gruß Gerald
- Die 47µF sind laut Datenblatt
- 3V3OUT werde ich mit 100nF noch gegen Masse legen.
Bezüglich Quartz? Der 1284 hat doch einen internen oder?
Ansonsten im Datenblatt vom FT232 steht das der einen 12MHz ausgang an
"OSCO" hat. Kann man den holen, oder lieber ganz Konventionell aufbauen?
und wenn ja, WARUM?
- AREF habe ich total vergessen DANKE!
--> AREF dann auch auf 5V. Soll ich dann zwischen VCC und "AREF,VCC,
AVCC" noch eine 100nH Spule machen?
Für den 1284 habe ich mich entschieden, da ich auf rn-wissen den
Einsteiger Kurs al gelesen habe und die Schaltung mal als Grundlage
genommen habe.
Des weiteren habe ich ja hier durch USB und ISP ja beide UART belegt.
rokit88 schrieb: > - AREF habe ich total vergessen DANKE! > --> AREF dann auch auf 5V. Soll ich dann zwischen VCC und "AREF,VCC, > AVCC" noch eine 100nH Spule machen? Wenn es kein festes Projekt, sondern ein Board zum Basteln ist, würde ich eher einen Jumperblock vorsehen, um später die Option zu haben, auch einen externe Referenzspannung verwenden zu können. Das ist eine Zeile Code, aber du ärgerst dich, wenn du dann erst an der Hardware rumbraten mußt.
>Bezüglich Quartz? Der 1284 hat doch einen internen oder? Nein, hat der nicht. Das ist ein ungenauer RC-Oscillator. Ne Uhr kann man damit nicht bauen. Und wenn du Pech hast stimmen diverse Baudraten auch nicht. > AREF dann auch auf 5V. Blödsinn, AREF kann man per internem Mux auf VCC schalten. Der Pin bleibt offen. Nur einen 100n dran, fertig.
Gerald B. schrieb: > Demnach ist der ATMEGA1284 wohl etwas eigen, was die Fuses angeht. Dass der full swing crystal oscillator weniger anfällig gegen Störungen aus der Umgebung ist als der low power, hat nun nicht unbedingt was mit dem ATmega1284P zu tun. In etwas älteren AVRs war der low power Oszillator ohnehin nur bis etwa 8 MHz empfohlen. Da der TE gar keinen Quarz (ohne ‚t‘) vorgesehen hat, spielt das für ihn keine Geige. rokit88 schrieb: > Ansonsten im Datenblatt vom FT232 steht das der einen 12MHz ausgang an > "OSCO" hat. Kann man den holen Ja, dann musst du die Fuses nur (bei Bedarf) auf „externen Takt“ stellen.
Da es sich mehr um ein festes Projekt handelt, bzw. meinne Sensor Boards die ich bereits Entwickelt habe alle mit 5V arbeiten, werde ich in diesem Fall auch dirket die 5V anschließen. Für die 22pF hole ich Kerko oder? Mein Quarz hat folgende Daten: • Frequenz: 15,0000 MHz • Modus: Grundton • Cl: 32 pF • Rsmax: 40 Ohm • Temperaturkoeffizient: ± 30 ppm • Frequenztoleranz: ± 30 ppm • Gehäuse: HC49/U-S Im Anhang nochmal das aktuelle Layout. Danke schonmal für die Hilfe.
rokit88 schrieb: > Da es sich mehr um ein festes Projekt handelt, bzw. meinne Sensor Boards > die ich bereits Entwickelt habe alle mit 5V arbeiten, werde ich in > diesem Fall auch dirket die 5V anschließen. 5V ist tot.
AREF ist ja immer noch an VCC. Da gehört der Pin NICHT dran.
rokit88 schrieb: > Für die 22pF hole ich Kerko oder? Ja. > Mein Quarz hat folgende Daten: > • Frequenz: 15,0000 MHz Ungünstig zur Erzeugung der üblichen „krummen“ Baudraten. Ggf. einen 14,7456 MHz nehmen. > Im Anhang nochmal das aktuelle Layout. Ist aber ein Schaltplan, kein Layout. ;-)
rokit88 schrieb: > Des weiteren habe ich ja hier durch USB und ISP ja beide UART belegt. Wie kommst du darauf? IST hat mit dem UART nichts zu tun. Jörg Wunsch schrieb: > Ggf. einen > 14,7456 MHz nehmen. 18,432 MHz. mfg.
@ Jörg: Meinte auch Schaltplan und nicht Layout :) Welche Frequenz den jetzt? 14,7456 MHz oder 18,432 MHz ? AREF lege ich dann mit 100nF gegen Masse? Und dann über das entsprechende ADC Register die 5V aktivieren? Wenn ja, wie? Klar ist das ich dann max 5V messen kann.
rokit88 schrieb: > 14,7456 MHz oder 18,432 MHz ? Beides sind Baudratenquarze. Der Contrller kann bis 20MHz getaktet werden. Also spricht nichts gegen den höheren. rokit88 schrieb: > AREF lege ich dann mit 100nF gegen Masse? Und dann über das > entsprechende ADC Register die 5V aktivieren? Wenn ja, wie? > Klar ist das ich dann max 5V messen kann. Genau. In diesem fall stellst du AVcc als Referenz ein. mfg.
Bitte melde dich an um einen Beitrag zu schreiben. Anmeldung ist kostenlos und dauert nur eine Minute.
Bestehender Account
Schon ein Account bei Google/GoogleMail? Keine Anmeldung erforderlich!
Mit Google-Account einloggen
Mit Google-Account einloggen
Noch kein Account? Hier anmelden.

