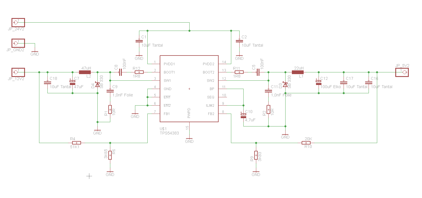
Hallo, ich gedenke, mit einem TPS54383 aus zwei Bleigelakkus (nominell 24V) 5V bzw 12V zu erzeugen. Diese sollen dann in einer Audiokiste (!) u.a. ein Bedienpanel bestromen. Derzeit werkeln Linearregler (7805, 7812) aber ein USB Stick (500mA Strom) bringt die Regler schon ziemlich an die Grenzen, trotz großem Kühlkörper (19V*0,5A=9,5W!) Nun wollte ich eben auf einen Schaltregler umschwenken. Dabei fand ich den TPS54383, welchen ich jetzt auch schon daheim habe. Auch alle anderen Komponenten habe ich so gut wie zu Hause, weswegen ich auch keine SMD Komponenten genommen habe. Geht das soweit? Oder sind schon die größeren Abstände durch die nicht-SMD Komponenten Gift? Ich möchte mir keine Mords Störungen in das Audiogerät einfangen. Anbei der Schaltplan und die Bauteilplatzierung. Wenn das so passt, würde ich mal das Layouten anfangen? Hier noch das Datenblatt: http://www.ti.com/lit/ds/slus774c/slus774c.pdf Danke, Grüße Hend.
Bis du die erste Platine fertig hast, hab ich schon fertige Module aus China bestellt und empfangen.
Hey, eines habe ich vergessen. Durch die 4 Pins ist leider das Layout so vorgegeben - ich habe damals (in weiser voraussicht..) die Linearreglerplatine als "Huckepackplatine" designed - somit könnte ich die mit dieser dann einfach austauschen.
Hallo stefan, du meinst sicher die kleinen lm2596 für 1Euro aus der Bucht? Naja, ich bin etwas im Bastelfieber, die Teile sind da..
Hendrik schrieb: > Diese sollen dann in einer Audiokiste (!) u.a. ein Bedienpanel > bestromen. Wozu braucht man da 12V? Da schaltest du leichter die beiden Akkus parallel und nimmst das, was herauskommt als 12V. Im Auto geht das auch tadellos. > Wenn das so passt, würde ich mal das Layouten anfangen? Wo ist denn da die Spule? > Wenn das so passt Sieh dir das an, denk drüber nach und setze es um: https://www.google.de/search?q=schaltregler+layout > würde ich mal das Layouten anfangen? Ein- oder zweiseitig? Warum verwendest du den kleinstmöglichen Schaltregler und dazu die größtmöglichen Bauteile? Ich würde dann wenigstens 0805 SMD Bauteile nehmen. Die kann man gut verarbeiten, und die erlauben ein kompaktes und gutes Layout.
> Wozu braucht man da 12V? Da schaltest du leichter die beiden Akkus > parallel und nimmst das, was herauskommt als 12V. Im Auto geht das auch > tadellos. u.A. für den Equalizer und das Bedienpanel... >> Wenn das so passt, würde ich mal das Layouten anfangen? > Wo ist denn da die Spule? Die zwei runden, großen kreise. ;) >> Wenn das so passt > Sieh dir das an, denk drüber nach und setze es um: > https://www.google.de/search?q=schaltregler+layout Hab ich gesehen, hab mir auch die kreise eingezeichnet und meine gedanken dazu gemacht. Weiter zusammen krieg ich das nicht mehr. > Ein- oder zweiseitig? Warum verwendest du den kleinstmöglichen > Schaltregler und dazu die größtmöglichen Bauteile? Ich würde dann > wenigstens 0805 SMD Bauteile nehmen. Die kann man gut verarbeiten, und > die erlauben ein kompaktes und gutes Layout. Weil ich das alles hier daheim habe und das halt gerne verbasteln würde, soweit möglich. Wenn das allerdings totaler murks sein sollte, dann muss ich sowieso was neues aufsetzen. Zweiseitig, die Widerstände sind größtenteils unten (erkennbar an den spiegelverkehrten schriften, leider zeigt eagle das schlecht an)
Die praktischen Probleme von Abwärtswandlern werden von Anfängern oft weit unterschätzt. Von daher rate ich ab vom Eigenentwurf. Es gibt fertige SchaltreglerModule, pinkompatibel zu 78xx-Reglern, u.a. von der Fa Würth.
Hendrik schrieb: >> Wozu braucht man da 12V? > u.A. für den Equalizer und das Bedienpanel... Und nochmal: wofür brauchst du da geregelte 12V? Und wo ist nochmal jeweils die Spule? Ich sehe zwar die Schrift, ich finde aber die Spule nicht...
> Die praktischen Probleme von Abwärtswandlern werden von Anfängern oft > weit unterschätzt. Von daher rate ich ab vom Eigenentwurf. Es gibt > fertige SchaltreglerModule, pinkompatibel zu 78xx-Reglern, u.a. von der > Fa Würth. Das wäre natürlich die feine Alternativlösung. Ist es denn bis jetzt so dermaßen katastrophal? Eigentlich habe ich mich sowohl am Datenblatt als auch an L.M.s Tutorial bedient... Ich habe 24V aus den Akkus, diese brauche ich für meine zwei Verstärker. die Spulen sind die zwei größten Kreise, jeweils Links und rechts vom Treiber angeordnet auf dem Layout. In der Schaltung L1/L2, das sollte ja klar sein. Ich habe beim Package leider den Namenstag (>NAME) vergessen... Sind diese zwei: http://www.reichelt.de/L-09HCP-47-/3/index.html?&ACTION=3&LA=446&ARTICLE=138661&artnr=L-09HCP+47%C2%B5&SEARCH=47+%C3%82%C2%B5H http://www.reichelt.de/L-09HCP-22-/3/index.html?&ACTION=3&LA=446&ARTICLE=138653&artnr=L-09HCP+22%C2%B5&SEARCH=22+%C3%82%C2%B5H Grüße
Habe mir jetzt nicht das Datenblatt angesehen, aber schon merkwürdig viel Zeug dran. Und Tantal brennt auch schnell ... Würde dann doch lieber die China Teile nehmen und lieber dort was anpassen, wenn es so nicht reicht.
ist ja auch ein zwei in eins regler, also 24->5 und 24->12 .... wenn man die Spule/Cs/Diode und die Einstellwiderstände weglässt, ist bis auf die zwei Snubber-glieder und zwei Stütz-Cs e nicht mehr viel da... Tantal brennt schnell? Was sollte ich dann da lieber verwenden?
Hendrik schrieb: > Tantal brennt schnell? Was sollte ich dann da lieber verwenden? Ein verpolter Elko explodiert, der Tantal kann in so einem Fall brennen. Das ist aber kein Grund ihn nicht einzusetzen. Mark Space schrieb: > Die praktischen Probleme von Abwärtswandlern werden von Anfängern oft > weit unterschätzt. Vermutlich. Aber wie soll man es lernen, wenn man es nie macht? Ich habe bisher nur Aufwärtswandler erstellt und bin da auch noch recht frisch. Ich halte mich dabei an das Datenblatt. Das betrifft sowohl den Aufbau, als auch die Wahl der Komponenten -> wenn da Tantal steht, wird eben dieser auch eingesetzt. Die Hilfe von Lothar Miller hast du ja auch schon gefunden. Also: Mut zur Lücke, immer schön nach Datenblatt arbeiten und versuchen! Bei den Preisen für die Platinen aus China kann man aus möglichen Fehlern doch gut lernen. Falls es gar nicht klappt, hat man da nämlich nicht viel Lehrgeld gezahlt. Gruß Max
Mal nicht entmutigen lassen, wenn man sich an den Layout- und Komponentenvorschlag im Datenblatt hält ist das ganze gar nicht so schwer. Habe auch so angefangen und meine ersten Wandler haben allesamt funktioniert, da kommen jetzt sicher viele die was von Abstrahlung und sonstwas erzählen, aber die China module sind was das angeht sicher auch nicht grade vorbildlich. Ich finde ein DCDC nach Datenblatt mit hochwertigen Bauteilen viel besser als ein China Modul mit Fakes drauf. Gruss
Du hast die Leiterbahnen vergessen, und die spielen beim LP Layout eine erhebliche Rolle. Ich sehe da nur die Netze, aber keine Bahnen. Tantals mögen keine plötzlichen Einschaltströme und gehen gerne mal auf Kurzschluss, wenn sie zu plötzlich aufgeladen werden, als Koppelkondensatoren sind sie aber gut geeignet.
Also erst mal, ein normaler Elko, wenn auch noch so groß, verliert über 100kHz komplett seine Kapazität! Normale Tantalkondensatoren haben immer noch einen hohen ESR. Wenn du dann auch noch lange dünne Leitungen hinführst, machst du sie fast wirkungslos. Du darfst NICHT die Schaltfrequenz als Maßstab nehmen - es sind die steilen Flanken, die einer Frequenz von mehreren MHz entsprechen. Für Schaltwandler bedrahtete Bauteile verwenden, halte ich für Murks. Wenn Kondensatoren, dann Keramikkondensatoren X5R. Beispiel: 22µF/16V/X5R gibt's in Größe 1206. Folienkondensatoren sind auch ungeeignet, weil zu große Induktivität - du baust damit einen Schwingkreis ein. Eine durchgehende Massefläche auf der Unterseite halte ich für Schaltwandler nötig - besonders, wenn man noch keine Übung hat. Sonst hast du schon auf deinen Masseleitungen soviel Störungen d'rauf, dass dann auch die geeignetsten Kondensatoren nichts mehr bringen. Falls dich interessiert, wie man Schaltwandler gut aufbaut, dann schau' mal Layoutempfehlungen an - z.B. bei Linear Tech http://cds.linear.com/docs/en/datasheet/8620f.pdf auf Seite 18.
Alex schrieb: > Also erst mal, ein normaler Elko, wenn auch noch so groß, verliert über > 100kHz komplett seine Kapazität! Sowas. Bei 101kHz ist keine Kapazität mehr da! > Normale Tantalkondensatoren haben immer > noch einen hohen ESR. Wenn du dann auch noch lange dünne Leitungen > hinführst, machst du sie fast wirkungslos. > Du darfst NICHT die Schaltfrequenz als Maßstab nehmen - es sind die > steilen Flanken, die einer Frequenz von mehreren MHz entsprechen. Und schon können wir keinen einzigen Kondensator mehr in Schaltnetzteilen mehr verwenden. Egal, wie klein die Schaltfrequenz ist. Unglaublich. > Für Schaltwandler bedrahtete Bauteile verwenden, halte ich für Murks. Sehe ich auch so. Vor allem bei 300kHz. > Wenn Kondensatoren, dann Keramikkondensatoren X5R. Beispiel: > 22µF/16V/X5R gibt's in Größe 1206. Bitte kein X5R, lieber X7R. > Folienkondensatoren sind auch ungeeignet, weil zu große Induktivität - > du baust damit einen Schwingkreis ein. Langsam nerven diese pauschalen Aussagen. > Eine durchgehende Massefläche auf der Unterseite halte ich für > Schaltwandler nötig - besonders, wenn man noch keine Übung hat. > Sonst hast du schon auf deinen Masseleitungen soviel Störungen d'rauf, > dass dann auch die geeignetsten Kondensatoren nichts mehr bringen. Was soll das jetzt für ein Tipp sein? Man nehme eine Massefläche auf der Unterseite (Bottom layer) und dann ist das Problem erledigt? Man überlege sich, wie ein Buck-Converter funktioniert, identifiziert die kritischen Pfade bezüglich Strom-/Spannungsrippel und legt dann sein Layout danach aus. Dazu gibt es ja schon einige Hilfeseiten hier im Forum. Einfach nur eine Massefläche einzusetzen bringt rein gar nichts, wenn man nicht sagen kann, was wo strommäßig abläuft. > Falls dich interessiert, wie man Schaltwandler gut aufbaut, dann schau' > mal Layoutempfehlungen an - z.B. bei Linear Tech > http://cds.linear.com/docs/en/datasheet/8620f.pdf auf Seite 18. Wo sollen denn genau hier durchgängige Masseflächen auf der Unterseite sein? Das Beispiellayout zeigt nur einen Layer.
Hendrik schrieb: > weswegen ich auch > keine SMD Komponenten genommen habe. Das war keine kluge Entscheidung bei 300kHz Schaltfrequenz. Alleine schon deswegen, weil hier gut einsetzbare SMD-Kerkos damit rausfallen. 300kHz ist sowieso nicht Fisch, nicht Fleisch. Entweder drastisch reduzieren (z.B: auf 50kHz), dann dürfte das auch in THT wieder sinnvoll machbar sein oder erhöhen, z.B. auf >500kHz, dann kann man auch auf Elkos verzichten und mit Kerkos auskommen. 300kHz ist so ungefähr die Schmerzgrenze für Low-ESR-Elkos.
Um diese Teile zu verstehen habe ich auch mal einen gebaut und damit experimentiert. Das muss man wohl. Tantal ist in manchen Fällen nicht schlecht, aber im Zusammenhang mit Schaltreglern habe ich sie noch nicht gesehen. Die Schaltfrequenz rauf oder runter setzen? Das ist ja wohl vom Schaltregler abhängig und im Moment fällt mir keiner eine, bei dem man eine Schaltfrequenz einstellen kann. Die meisten Schaltregler die ich mir angesehen hatte, haben eher eine niedrige Frequenz, solange sie für DC/DC waren. Die für Schaltnetzteile dann wohl eher eine höhere Frequenz. Aber wie hier schon gesagt, beim ersten Aufbau sollte man sich an die Empfehlungen im Datenblatt halten. Für den ersten Aufbau würde ich auch erst zu einem häufig eingesetzten Schaltregler greifen, mit niedriger Schaltfrequenz, dann kann man auch noch mal selbst was nachmessen und sehen wie Änderungen sich auswirken.
Tantal ist pfui, raus damit. Politisch recht problematisch, teuer und ansonsten überholt. Das können vernünftige Elkos heute auch. Ein Elko kann platzen, dann ist aber gut. Der Tantal brennt dir inzwischen ein Loch in die Platine... das habe ich nun schon oft genug in Großserie gesehen. Die pauschale Massefläche ist auch eine super Idee. Insbesondere unter die Spulen würd ich die unbedingt legen... Und natürlich sind Schaltwandler in bedrahteter Technologie totaler Murks, darum funktionieren auch Millionen von PC-Netzteilen so fürchterlich schlecht. Sorry, aber mit Sinn und Verstand gehen auch 200kHz entspannt und effizient mit Silberdraht auf Lochraster. Ja, da sollte man sich dann Gedanken machen, wo Strom fließt. Mach dir lieber erstmal Gedanken um die Spule, da gehts meistens eher in die Hose.
Nase schrieb: > Tantal ist pfui, raus damit. Politisch recht problematisch, teuer und > ansonsten überholt. Das können vernünftige Elkos heute auch. Es gibt auch Branchen, wo Tantals deswegen generell verboten sind. > Ein Elko kann platzen, dann ist aber gut. Der Tantal brennt dir > inzwischen ein Loch in die Platine... das habe ich nun schon oft genug > in Großserie gesehen. Das geht leider auch mit Kerkos. > Die pauschale Massefläche ist auch eine super Idee. Insbesondere unter > die Spulen würd ich die unbedingt legen... Je nach Schirmungsgrad der Drossel ist auch das kein Problem. Es wäre sowieso nie ein weltbewegendes Problem, da sich nur der Wirkungsgrad geringfügig verschlechtert. > Und natürlich sind Schaltwandler in bedrahteter Technologie totaler > Murks, darum funktionieren auch Millionen von PC-Netzteilen so > fürchterlich schlecht. Das ist Quatsch. Auch mondernste ATX-Netzteile nutzen für den primären Kreis (Trafo) eine Schaltfrequenz von wenigen 10kHz, z.B. um die 60kHz. > Sorry, aber mit Sinn und Verstand gehen auch > 200kHz entspannt und effizient mit Silberdraht auf Lochraster. Ja, da > sollte man sich dann Gedanken machen, wo Strom fließt. Ist es das Ziel zu zeigen, dass ein Schaltnetzteil mit 200kHz Schaltfrequenz irgendwie noch im fliegenden Aufbau auf Lochrasterplatine machbar ist? Außerdem hat der vom TO gezeigte Schaltregler 300kHz. > Mach dir lieber erstmal Gedanken um die Spule, da gehts meistens eher in > die Hose. Sobald sich der TO mal auf ein Konzept geeinigt hat, kann er ja einen Vorschlag bezüglich Speicherdrossel machen.
snt schrieb: > Ist es das Ziel zu zeigen, dass ein Schaltnetzteil mit 200kHz > Schaltfrequenz irgendwie noch im fliegenden Aufbau auf Lochrasterplatine > machbar ist? Nein, natürlich nicht. Das ist mindestens aber genauso sinnlos, wie sich jetzt schon über ungelegte Eier und ESL in die Hose zu machen.
Hallo, entschuldigt die verspätete Antwort. Ich hatte privat sehr viel zu tun, weswegen das Thema leider total untergegangen ist. Ich wollte mich (nachdem es jetzt hoffentlich wieder ruhiger wird) jetzt nochmal dransetzen & werde mich nochmal melden! Grüße
Bitte melde dich an um einen Beitrag zu schreiben. Anmeldung ist kostenlos und dauert nur eine Minute.
Bestehender Account
Schon ein Account bei Google/GoogleMail? Keine Anmeldung erforderlich!
Mit Google-Account einloggen
Mit Google-Account einloggen
Noch kein Account? Hier anmelden.

