Hej Leute, ich hab hier ein Problem mit einem Pegelwandler und komm auch mit Tante Google keinen Schritt weiter. Ein ADG330 soll zwischen meinem AVR32UC3C... und einem SAMA5D3-Board den Spannungpegel von 5V auf 3,3V bzw. anders herum wandeln. Damit auch 5V-Boards zum Einsatz kommen können, gibts den Jumper K1 mit dem die Spannung umgeschaltet werden kann. Sobald ich jetzt das Board an meine Elektronik anschließe, fängt der Pegelwandler an zu schwingen, sodass ich mit dem Oszi bei ca. 2,5V nur noch rauschen messe. Das Signal schwankt nur noch ein wenig hin und her obwohl es zwischen 0V und 3,3V bzw. 5V wechseln sollte. Auch die Versorgungsspannung fängt dann an zu rauschen. Ich hab schon die Blockkondensatoren verändert, meine eigene Spannungsversorgung gegen ein Labornetzteil getauscht, zusätzliche Pullup- und Pulldown-Widerstände eingefügt. Bringt alles keine Verbesserung. Kennt jemand das Problem und hat eine Lösung oder Idee was ich noch machen kann?
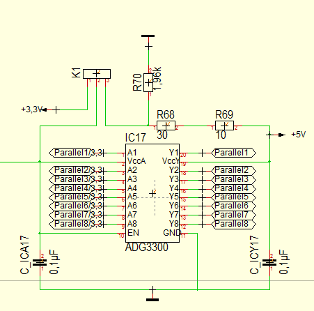
Haben alle Eingänge gültige Logikpegel? Welchem zweck dienen die Widerstände?
Alle Eingänge sind auf 0. Bis auf einen, der wechselt mit 1Hz zwischen 0 und 1 also 0V und 5V. Die Widerstände bilden einen Spannungsteiler weil Vcca kleiner als Vccy sein muss. Je nach angeschlossenem Board muss der Y-Pegel aber entweder 3,3V oder 5V sein.
> Was ist K1? Ein Jumper, der auf Pin 2+3 gesteckt ist?
Die Spannungsversorgung würde ich nicht mit einem Spannungsteiler
realisieren, sondern mit einem Spannungsregler. Das könnte deine
Fehlerursache sein.
Ja richtig K1 ist ein Jumper. Um den Spannungsteiler als Fehlerquelle ausschließen zu können, ist er auch auf Pin 1+2 gesteckt. D.h. der Pegelwandler soll von 5V auf 3,3V wandeln.
Hallo HP, damit die automatische Richtungserkennung funktioniert, musst Du auf Eingangs- und Ausgangsimpedanzen achten. An sonsten kommt der Pegelwandler schnell ins schwingen. Der Eingangswiderstand Deiner "Last" sollte deutlich über 50 kOhm liegen - kann ich Dir aus Erfahrung sagen. Diehe auch Datenblatt S. 15. Grüße Andreas
Kann die Signalquelle ausreichend Strom liefern? Auszug aus dem Datenblatt: > To ensure correct operation of the ADG3300, the circuit that > drives the input of an ADG3300 channels should have an output > impedance of less than or equal to 150 Ω and a minimum > current driving capability of 36 mA. Wobei derart hohe Ströme den Einsatz von Widerständen in der Spannungsversorgung definitiv ausschließen.
Stefan Us schrieb: > Wobei derart hohe Ströme den Einsatz von Widerständen in der > Spannungsversorgung definitiv ausschließen. Das IC wird laut Schaltplan ohne irgendwelche Längswiderstände versorgt.
HP schrieb: > Kennt jemand das Problem und hat eine Lösung oder Idee was ich noch > machen kann? Ist denn sichergestellt dass nicht beide Controller gleichzeitig auf den Wandler treiben?
Vielen Dank für eure Hilfe. Es funktioniert. Der Tipp mit mind. 50k Eingangsimpedanz war der Richtige. 100k in Reihe und das ganze rennt. Jetzt muss ich erstmal Widerstände kaufen gehen :-)
Freut mich, dass es klappt. Nach zwei Tagen Fehlersuche habe ich bei mir damals einen kleinen Treiber (74LVC2G34) hinter den Ausgang des Pegelwandlers gepackt. Wenn du mit dem hochohmigen Abschluss leben kannst, ist der Widerstand natürlich die elegantere Lösung. Grüße Andreas
Bitte melde dich an um einen Beitrag zu schreiben. Anmeldung ist kostenlos und dauert nur eine Minute.
Bestehender Account
Schon ein Account bei Google/GoogleMail? Keine Anmeldung erforderlich!
Mit Google-Account einloggen
Mit Google-Account einloggen
Noch kein Account? Hier anmelden.
