Hallo, ich suche nach einer einfachen Möglichkeit ein Bistabiles Relais mit zwei Spulen umpolen. Das Problem ist dass ich für das Relais nur einen uC Port zur Verfügung habe. Wie könnte man das Lösen? Gruss Patrick
Patrick schrieb: > Hallo, > > ich suche nach einer einfachen Möglichkeit ein Bistabiles Relais mit > zwei Spulen umpolen. Das Problem ist dass ich für das Relais nur einen > uC Port zur Verfügung habe. > > Wie könnte man das Lösen? > > Gruss Patrick Willst du mal die eine und mal die andere Spule bestromen? Wenn du zwei hast, vermute ich das mal. Dann hänge jede Spule (über einen Transistor, wenn der Strom des µC nicht reicht) an einen Pin des µC-Ports. Da komst du mit 2 von den vorhandenen 8 Pins aus. Oder wenn du wirklich umpolen willst (beide oder nur eine Spule?), dann hängst du die Spule zwischen zwei Pins und schaltest diese wechselweise an +VCC und GND. Wenn du mehr Strom brauchst, verwendest du eine H-Brücke. P.S.: wenn du den Typ des Relais und auch des µC verraten würdest, könnte man vielleicht auch ein paar konkretere Tipps geben.
Hallo, das Problem ist das ich vom uC nur einen Pin habe da nur ein einfaches Relais vorgesehen war. Nun soll es aber ein Bistabiles sein (Finder Serie 40) Die Funktion soll sein das das Relais bei 0 offen und 1 geschlossen bleibt.. dies halt auch wenn die Spg. weg ist. So wie wenn es ein normales Relais wäre. Gruss Patrick
Kondensator am Ausgang, dann über eine Diode an die eine Spule des Relais, und mit noch einer Diode aber umgedreht an die zweite Spule des Relais.
Noch ein Hinweis: Es gibt auch Polarisierte Bistabile Relais mit nur einer Spule, da kannst du die Dioden weglassen.
Patrick schrieb: > Nun soll es aber ein Bistabiles sein (Finder Serie 40) Ich hab mir gerade mal das Datenblatt der 40er Serie überflogen. Welches Relais ist das denn, was du meinst? Ich habe kein bipolares mit 2 Spulen gesehen (oder habe ich es übersehen?). Ich wollte wegen der Beschaltung, der Spulenspannung und dem Widerstand (und damit dem Strom) nachschauen. Sag mal bitte den genauen Typ.
Sorry hab hier zwei Arten von Relais vermischt.. es gibt von Finder die Serie 41 mit zwei Spulen oder halt die Serie 40 mit einer Spule. Sind bez. der Fläche Baugleich.. Irgendwie erscheint es mir halt komplizierter eine Schaltung für nur eine Spule aufzubauen..
Das eine ist das 41.61.6.xxx das andere 40.xx.6 Ausführung für 24VDC mit einem Wechlser
Nen kleinen 8-Pin µC dazwischen klemmen der bei 0-1 Wechsel die eine Spule für xx ms über einen Transistor bestromt und bei 1-0 Wechsel die andere Spule? Sowas wie ein ATTiny25 zum Beispiel. Die kann man auch per Software runtertakten um Strom zu sparen. Damit müsste man nichtmal die Software im ursprünglichen µC ändern.
Es gibt auch "Eltako" für 12 Volt. Und früher gab es mal ein (teures) Spezial-IC (von SDS) was diese Funktion gemacht hat... Frage: Hast du bereits dein Relais festgelegt? Gruss
Patrick schrieb: > Irgendwie erscheint es mir halt komplizierter eine Schaltung für nur > eine Spule aufzubauen.. Ist überhaupt nicht schwierig. Einfach einen kleinen ELKO vom Port Pin in Reihe zur Relaisspule. (Falls diese für 5V geeignet ist). Freilaufdioden sind nicht nötig. (siehe Simulation). Nur ausschalten mußt Du halt vom Prozessor aus bevor die Spannung weg ist. Du kannst auch beide Spulen (mit richtiger Polarität) in Reihe schalten (bei halbem Strom). Gruß Anja
Patrick schrieb: > für 24VDC mit Für 24V DC brauchst Du natürlich noch einen kräftigen Verstärker mit push pull Endstufe. (z.B. L2722/L272 Operationsverstärker) Gruß Anja
Erich schrieb: > Frage: Hast du bereits dein Relais festgelegt? Zusatzfrage: Darf die Versorgungsspannung der Relais auch in der Größenordnung der Versorgungsspannung des µC liegen?
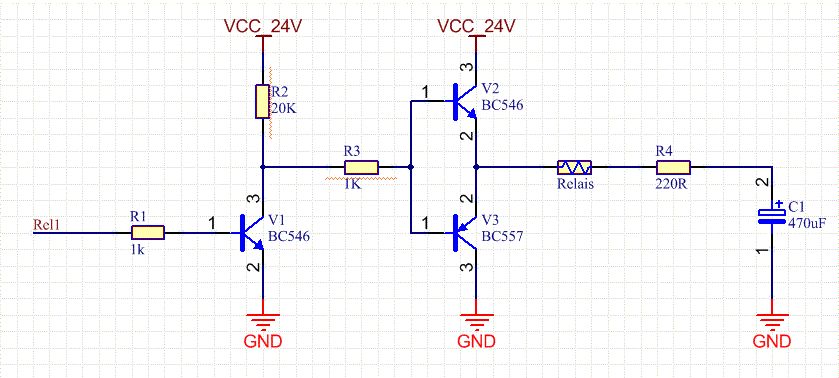
Morgen, @Anja, wie funktioniert das Umpolen des Relais bei deinem Vorschlag? Wird bei jedem Puls gewechselt und wie komme ich zu einem Grundzustand beim Einschalten? Ich hab die Schaltung um eine Push-Pull Stufe erweitert... könnte das so gehen? Einen kleinen uC dazwischen zu schalten hatte ich auch schon überlegt.. @Ralf G, die 3.3V möchte ich auf keinen Fall mit der Relaisspule belasten, diese ist nur für die Versorgung des uC ausgelegt. Gruss Patrick
Patrick schrieb: > Wird bei jedem Puls gewechselt und wie komme ich zu einem Grundzustand > beim Einschalten? Jede Flanke an der Endstufe erzeugt einen Schaltvorgang. Den Grundzustand beim Einschalten mache ich beim AVR indem ich den Kondensator über die internen Pull-Ups des AVRs auflade (PIN als Input) und dann den Pin auf Ausgang und "Low" schalte. Wobei natürlich auch noch darauf geachtet werden muß daß die internen 30 Ohm des AVR noch genügend Spannung für die Relaisspule übrig lassen sollten. (Paßt beim TQ2-Relais mit 178 Ohm). Gruß Anja
Patrick schrieb: > Ich hab die Schaltung um eine Push-Pull Stufe erweitert... könnte das so > gehen? Sollte gehen. Wofür sind die 220 Ohm bei 24 V Relais? Gruß Anja
Es gibt diesen im DB von Finder, angeblich soll er bewirken das bei der Umkehr der Polung eine geringere Remanenz entsteht die nur zur Neutralisierung benötigt wird. So ganz verstanden hab ich es aber auch nicht.. Gruss Patrick
Patrick schrieb: > @Ralf G, die 3.3V Gut, (oder schlecht), zu wenig. Relais gehen normalerweise bei 5V los. (?) > möchte ich auf keinen Fall mit der Relaisspule > belasten, > diese ist nur für die Versorgung des uC ausgelegt. Na selbstverständlich. Gemeint war nur eine gleichhohe Spannung.
Am Simulator funktioniert die Schaltung. Es dürfte auch so sein dass durch den Transistor Q3 beim Einschalten immer eine Vordefinition stattfindet da dieser ja leitend ist. Eine Sache ist mir aber unklar, was passiert beim Ausschalten mit dem geladenen Kondensator C1, wenn dieser sich entlädt könnte das Relais ja doch wieder umspringen?
Ich hab noch was gefunden was auch nicht schlecht ist: Es gibt IC's die den Job erledigen können: FAN3240 Smart Dual-Coil Relay Drivers von Fairchild https://www.fairchildsemi.com/products/power-management/mosfet-igbt-gate-drivers/low-side-drivers//FAN3240.html Bez. der single Ansteuerung vom uC bräuchte man dann aber noch einen Inverter/Transistor um das Signal an IN1 und IN2 umzupolen.
Bitte melde dich an um einen Beitrag zu schreiben. Anmeldung ist kostenlos und dauert nur eine Minute.
Bestehender Account
Schon ein Account bei Google/GoogleMail? Keine Anmeldung erforderlich!
Mit Google-Account einloggen
Mit Google-Account einloggen
Noch kein Account? Hier anmelden.



