Hallo zusammen, ich möchte einen kleinen Dämmerungssensor mit Analogausgabe (0...10V) für meine Logo bauen. Jetzt weiß ich nicht genau wie ich es realisieren soll (Versorgungsspannung 24V): I : Spannungsteiler 14:10 --> Impedanzwandler --> II : Referenzspannung 20V --> Spannungsteiler 1:1 --> Impedanzwandler --> III: Referenzspannung 5V --> Spannungsteiler 1:1 --> Verstärker --> Ich habe leider nicht so viele praktische Erfahrung, wozu würdet ihr mir denn raten? Vielen Dank und viele Grüße Dominic
Dominic schrieb: > wozu würdet ihr mir > denn raten? +24V | 1k5 | +-- Logo | LDR | Masse Die Frage ist halt, was man als Dämmerung bezeichnen will, ca. 10 bis 100 lux, also ca. 1k bis 100k.
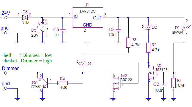
Hallo, die Frage ist, was du bezwecken willst? Da es zwischen subjektiver Helligkeit und Lichtleistung keinen linearen Zusammenhang gibt, sondern eine eher exponentielle Funktion zu erwarten ist, kannst du mit einer einfachen linearen Schaltung nur einen rel. begrenzten Bereich messen. Dazu würde sich eine Fotodiode in Transimpedanzschaltung gut eignen. siehe hier linker Teil: http://uwiatwerweisswas.schmusekaters.net/Uwi/ELEKTRONIK/Opto_Laser/Fotoverst%e4rker.PDF Diese Schaltung kannst du noch vereinfachen. - R4 und C5 weglassen. - R3 und dazu parelelles C ist auch nicht nötig ->überrbücken Für höhere Dynamik müßte der Messbereich umgeschaltet werden oder ein Verstärker mit exponetieller Kennlinie verwendet werden. Als einfachere Dimmerschaltung kannst du auch die im Anhang nachnutzen. Mit dem Widerstand R1 wird die Ansprechempfindlichkeit eingestellt. Mit einem analogen Eingang kannst du auch direkt an Drain von M2 gehen. Gruß Öletronika
Bitte melde dich an um einen Beitrag zu schreiben. Anmeldung ist kostenlos und dauert nur eine Minute.
Bestehender Account
Schon ein Account bei Google/GoogleMail? Keine Anmeldung erforderlich!
Mit Google-Account einloggen
Mit Google-Account einloggen
Noch kein Account? Hier anmelden.
