Hallo, ich habe mich hier Angemeldet da ich nun vor einem Problem stehe, das mich verzweifeln lässt... Und zwar habe ich eine "Aktive Musik Beleuchtung" gebaut jedoch wird der Transistor so heiß das es die von mir kunstvolle Versiegelung (Heißkleber) zum schmelzen bringt.Ich denk ein kühler am Transistor wird mir da auch nicht weiterhelfen, da es meiner Meinung nach zu heiß wird.Ich habe schon nachgeschaut und ein Kurzschluss kann ich ausschließen.Im Internet habe ich auch noch nachgeschaut bin aber nicht grade schlauer geworden. Als Vorlage habe ich dieses Video genutzt: https://www.youtube.com/watch?v=pP-UEU9BxFE Dazu habe ich folgende Schaltung erstellt(Ich hoffe sie ist richtig,da ich leider nicht so viel mit der Materie zu tun habe...was schade ist denn ich mache das gerne;) Achso da fällt mir grade noch ein ... Je lauter ich die Musik mache desto schneller wird der Transistor heiß und ab einer bestimmten Lautstärke geht meine Anlage aus sowie die LED´s. Komponenten sind : Transistor TIP31C 2x 30CM LED Strip 1x 330Ohm Widerstand 12V Batterie
Wieso den Led . Strip auf die Basis schalten? Murks! Klar wirds da warm... Mani
Schaltplan ist das keiner! Woher die Musiksteuerung oder was heißt "Aktive Musik Beleuchtung"??? Bitte genauere Angaben... Mani
Mani W. schrieb: > Schaltplan ist das keiner! Ich habe nur die Version des Videos dargestellt ... wie gesagt ich habe davon nicht so viel Ahnung und klappen tuts ja ... ;) nur net gescheit. Mani W. schrieb: > Woher die Musiksteuerung oder was heißt "Aktive Musik Beleuchtung"??? > > Bitte genauere Angaben... ich will das die LED´s passend zum Beat blinken.
Artur A. schrieb: > ich will das die LED´s passend zum Beat blinken. http://www.elektronik-kompendium.de/sites/bau/0201291.htm Dann lies erst mal wie ein Transistor funktioniert und besoreg Dir einen Bausatz f. eine Lichtorgel.
@Artur A: Der Schaltplan kann nicht mit deinem Aufbau übereinstimmen. Da ist nirgends ein Anschluß für Musik. Wenn dir geholfen werden soll, dann zeichne bitte den Aufbau korrekt nach.
Abgesehen vom falschen Forum gibt es da einige Fehler. Ausserdem solltest du sehr vorsichtig sein, wenn du sowas z.B. an einen Autobooster anschliesst, denn dort liegt auf dem Minus-Anschluss der Lautsprecher oft gar kein Minus, sondern die andere Hälfte der Brückenendstufe. In deiner Zeichnung hast du alle Anschlüsse des Transistors verdreht. Der Anschluss mit dem Pfeil heisst Emitter und kommt an Minus der Batterie. Der Anschluss darüber heisst Kollektor und kommt über den 330 Ohm Vorwiderstand an die LEDs. Zum Schluss brauchst du mindestens noch einen Widerstand mit 2,2k - 10k Ohm. Dieser kommt an den Plus-Anschluss des Lautsprechers und mit der anderen Seite an die Basis des Transistors: -------o Basis |/ Kollektor o--------| |> Emitter \ ------o Die Pinbelegung variiert deutlich von Transistor zu Transistor. Du musst also in einem Datenblatt die richtige Belegung für deinen Transistor rausfinden.
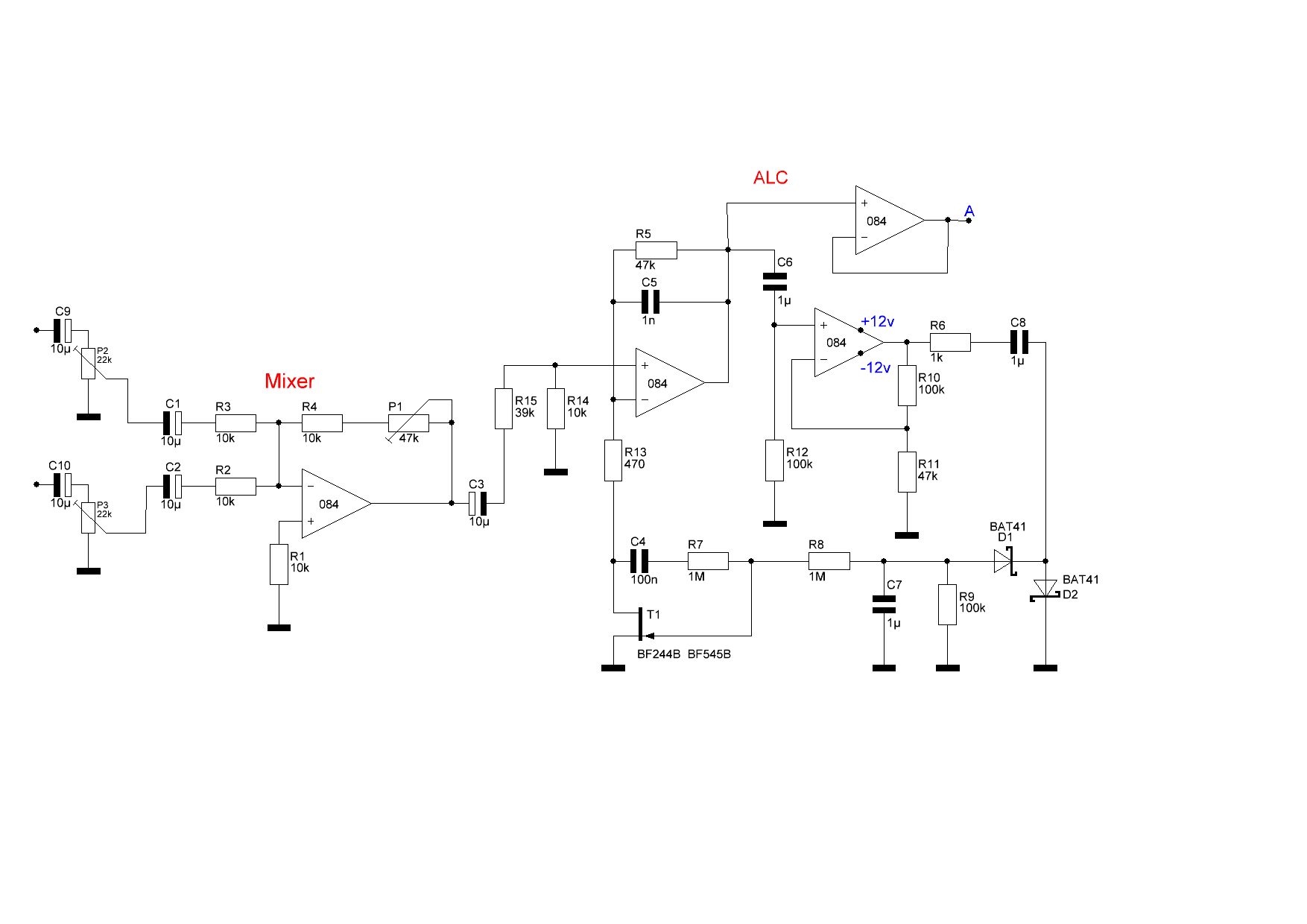
Artur A. schrieb: > ich will das die LED´s passend zum Beat blinken. hier schon mal n vorschlag für die eingangsstufe. der mixer mischt beide stereokanäle zu mono. danach folgt der alc zum ausgleichen von lautstärkeunterschieden. der einsverstärker am ausgang steuert dann das filter niederohmig an. filter, trigger und schaltstufen folgen dann noch. und ein netzteil natürlich.
Dfas Video ist ein Meisterwerk! "wir brauchen den Typ geht nich scharf 31C" An der Stelle wo der Transistor falsch herum auf dem Tisch liegt und die Reihenfolge der Anschlüsse erklärt wird habe ich abgeschaltet...
oszi40 schrieb: > besoreg Dir einen Bausatz f. eine Lichtorgel. Danke aber eine Lichtorgel will ich nicht da diese mit nem Mic. funktionieren. spontan schrieb: > @Artur A: Der Schaltplan kann nicht mit deinem Aufbau übereinstimmen. > Da ist nirgends ein Anschluß für Musik. > Wenn dir geholfen werden soll, dann zeichne bitte den Aufbau korrekt > nach. Wie schon ober beschrieben, habe ich nicht viel mit Elektrik am Hut.Ich lerne alles Freischnauze also wird der Schaltplan auch mal einen Fehler haben dürfen...UND der Anschluss für Musik soll der Subwoofer sein was eigentlich klar sein sollte.Zudem kann man sich auch gerne das Video dazu anschauen.Ich habe die Schaltung nur der Einfachheit´s halber erstellt. Ich finde es aber auch nett des es hier auch noch Leute gibt die einen helfen und nicht nur kritisieren oder eher andere Themen in den Raum werfen.
Artur A. schrieb: > Danke aber eine Lichtorgel will ich nicht da diese mit nem Mic. > funktionieren. LOL
Artur A. schrieb: > Danke aber eine Lichtorgel will ich nicht da diese mit nem Mic. > funktionieren. Das eine hat doch mit dem anderen gar nichts zu tun! Eine Lichtorgel steuert mit Hilfe der Musik einen oder mehrere Lichtkanäle an. Zum Beispiel Tiefen/Mitten/Höhen mit drei verschiedenen Farben. In deinem Falle mußt du ja nur den Tiefen-Kanal benutzen, wenn du die anderen nicht willst. Aber woher das Musiksignal kommt, ist doch der Lichtorgel egal. Ob das von einem Mikrofon kommt (und dann noch verstärkt werden muß) oder von einem Lautsprecherausgang der Stereoanlage, von einem Line-Out oder woher auch immer. Wie kommst du darauf, daß es zwingend von einem Mikrofon kommen muß? Das ist Käse. Von daher war der Tipp mit der Lichtorgel schon genau das richtige für dich.
M. schrieb: > Artur A. schrieb: >> Danke aber eine Lichtorgel will ich nicht da diese mit nem Mic. >> funktionieren. > > LOL oder nicht? bislang habe ich nur welche mit Mic. gesehen da ich aber keine Lust auf eine Schaltung habe, die mit Geräuschen arbeitet will ich diese nicht bauen.
Dann habe ich eine Frage, die das ganze wahrscheinlich schnell löst. :) ist es überhaupt möglich so ein vorhaben (Tip31C Transistor) zu bewerkstelligen?
Artur A. schrieb: > da ich aber > keine Lust auf eine Schaltung habe, die mit Geräuschen arbeitet will ich > diese nicht bauen. Was du willst, ist aber genau das. Du willst mit Geräuschen deine blauen LEDs ansteuern.
Artur A. schrieb: > da ich aber > keine Lust auf eine Schaltung habe, die mit Geräuschen arbeitet will ich > diese nicht bauen. ja und? dann klemm das mit nem y kabel en den line in der sub endstufe an. der obrige schaltplan ist dafür gemacht. nur noch das bassfilter und die schaltstufen dazu und schon hast ne lichtorgel welche dir die bässe anzeigt. das filter legst für die frequenz aus die auch dein sub wiedergeben soll. 100 ... 200 hz grob gepeilt. die schaltstufe besteht aus dem schmittrigger mit einstellbarer hysterese und dem ausgangstreiber für deine led´s. bei mir wird nur eine led getrieben und die sitzt in einem ssr das dann r80 lampen schaltet.
Kauf dir doch ein einfach einen kleinen Kühlkörper für ein TO-220 Gehäuse. Den darfst du natürlich nicht zukleben.
Bitte melde dich an um einen Beitrag zu schreiben. Anmeldung ist kostenlos und dauert nur eine Minute.
Bestehender Account
Schon ein Account bei Google/GoogleMail? Keine Anmeldung erforderlich!
Mit Google-Account einloggen
Mit Google-Account einloggen
Noch kein Account? Hier anmelden.

