Liebe Leute, ich versuche die Feuchtigkeit einer Wand meiner Garage kapazitiv zu messen. Ich habe dazu ein ca. 40cm langes zweiadriges Flachbandkabel zu einer Schlaufe geformt, die Enden an Steckbuchsen gelötet und in einem 20cm tiefen Bohrloch eingegipst. Die Kapazität in der feuchten Wand beträgt so ca. 80pF. Mit einem 555 und zwei 224k-Widerständen erzeuge ich daraus eine Frequenz von ca. 27kHz. Ein Attiny84A misst die Periode, mittelt sie über einen Komplementärfilter, und stellt das Ergebnis über I2C zur Verfügung. Nun beobachte ich das Phänomen, dass tagsüber höhere Werte für die Periode, also eine niedrigere Frequenz, also eine höhere Kapazität, also eine höhere Feuchtigkeit gemessen wird als nachts, siehe screendump. Was kann die Ursache dieses seltsamen Effekts seit? Die Wandfeuchte wird sicher nicht dermassen abrupt schwanken. Licht scheint es auch nicht zu sein, das Phänomen tritt auch bei mit einer Alufolie fast völlig verdunkelten Schaltung auf. Stromversorgung und I2C-Abfrage geschehen über ein 2x16x0.6-Kabel, die Versorgung ist in ca. 9m Entfernung. Einige Adern des Kabels liefern 15V für einen noch weiter entfernten Lüfter. Ich habe in die Stromversorgung schon einen 3.3V-Linearregler eingebaut, keine Änderung. Ich habe dem Attiny84A einen 8MHz-Quarz spendiert, keine Änderung. Was kann es sein? LG, Sebastian
Sebastian Wangnick schrieb: > Was kann es seit? du hast statt der 224k Widerstände 220k verwendet ;-)
Deine Schaltung wird vermutlich temperaturempfindlich sein. Halte mal einen Föhn dran und berichte, was passiert. Viele Grüße Igel1
Andreas S. schrieb: > Deine Schaltung wird vermutlich temperaturempfindlich sein. > Halte mal einen Föhn dran und berichte, was passiert. Die Temperatur der Schaltung liegt ziemlich konstant bei 10.3°C. Auf dem einen Bild sieht man neben der kapazitiven Schatung den Temperatur- und Feuchtefühler, es ist ein SHT21. Im dem Screendump sind das die Werte "Temperatur Wand" und "Absolute Feuchte Wand". Walter schrieb: > du hast statt der 224k Widerstände 220k verwendet ;-) Oops, ja. Die sind aber so schon von Anfang an drin. LG, Sebastian
Sebastian Wangnick schrieb: > Die Temperatur der Schaltung liegt ziemlich konstant bei 10.3°C. Auf dem > einen Bild sieht man neben der kapazitiven Schatung den Temperatur- und > Feuchtefühler, es ist ein SHT21. Im dem Screendump sind das die Werte > "Temperatur Wand" und "Absolute Feuchte Wand". Hmmm - Deine Garage hat wirklich Tag und Nacht dieselbe Temperatur im Abstand von ca. 5 cm von der Wand (also dort, wo sich die Platine befindet)? Stimmt das wirklich? Das überrascht doch sehr. Mißt der SHT21 die Temperatur auch richtig bzw. wertest Du sie auch richtig aus? (ändert sich die Temperatur, wenn Du den Sensor anhauchst?) Bitte halte trotzdem mal einen Föhn auf die Schaltung und beschreibe, was passiert. Viele Grüße Igel1
Igel1 schrieb: > Hmmm - Deine Garage hat wirklich Tag und Nacht dieselbe Temperatur im > Abstand von ca. 5 cm von der Wand (also dort, wo sich die Platine > befindet)? Stimmt das wirklich? Das überrascht doch sehr. Ich denke das stimmt. Die Garage (als Werkstatt benutzt) liegt zur Nordseite, kein direkter Sonnenlichteinfall, die Aussenwände sind mit 16cm WLG035 gedämmt, Doppeltür und Fenster sind dreifachverglast, die Betondecke ist der Wohnzimmerfußboden und zwar größtenteils, aber nicht mehr vollständig mit 5cm WLG050 beklebt und temperiert also den Raum. Igel1 schrieb: > Mißt der SHT21 die Temperatur auch richtig bzw. wertest Du sie auch > richtig aus? (ändert sich die Temperatur, wenn Du den Sensor anhauchst?) Sensor reagiert sofort, und richtig. Igel1 schrieb: > Bitte halte trotzdem mal einen Föhn auf die Schaltung und beschreibe, > was passiert. Mach ich gleich mal. LG, Sebastian
Überlege mal, was in deiner Garage kurz nach 8h bzw. gegen 18h so passiert. Das sieht wie mit einem festen Zeitgeber gesteuert aus.
Du hast ja nicht nur die Kabelstrecke in der Wand, sondern auch die Pins auf der Platine direkt nebeneinander. Tropft oder taut da vielleicht was auf die Platine? Nimm vielleicht die selbe Schaltung nochmal und hänge sie daneben. Nur jetzt die Kabelschleife nicht in die Wand, sondern in die Luft hängen. Dann vergleiche die Ergebnisse.
Die Dielektrizitätskonstante (für dest. H2O rd. 80) + die Dichte von H2O ist auch temperaturabhängig und damit ändert sich auch die Fühlerkapazität mit der Temperatur bei gleichem Wasserhehalt.
Sebastian Wangnick schrieb: > tagsüber höhere Werte für die > Periode, also eine niedrigere Frequenz, also eine höhere Kapazität, also > eine höhere Feuchtigkeit gemessen wird als nachts, Das wäre ja richtig, wenn die Garage durchlüftet ist, aber eine einigermaßen konstante Temperatur hat. Nachts sinkt die Temperatur draußen, die relative Luftfeuchtigkeit dort steigt, und es bildet sich Tau oder Reif. Die Luft wird also getrocknet. Wenn diese trocknere Luft in die Garage strömt, sinkt durch die Erwärmung die relative Feuchte und das registriert der Sensor. Tagsüber gelten ähnliche Überlegungen, nur in umgekehrter Richtung. Dann erwärmt die Sonne den Erdboden, wodurch große Wassermengen verdunsten und die Luft befeuchten.
Und welcher der genannten Effekte soll in der Lage sein, über eine Woche mit der Genauigkeit einer Zeitschaltuhr eine derart saubere Rechteckmodulation zu erzeugt. Das passt doch alles nicht.
Häng die Antenne doch mal an ein Oszilloskop und schau zu beiden Gegebenheiten, ob etwas messbar ist.
Thomas W. schrieb: > welcher der genannten Effekte soll in der Lage sein, über eine Woche > mit der Genauigkeit einer Zeitschaltuhr eine derart saubere > Rechteckmodulation zu erzeugt. Das passt doch alles nicht. Du hast Recht, ich habe mir das Diagramm jetzt erst genauer angesehen. Jeden Wochentag von 8:00 bis 17:00, Samstags nur bis zum Mittag, und Sonntags gar nicht, steigt die angebliche Wandfeuchte und der Rauschpegel um einen konstanten Betrag. Das sieht schon sehr nach Geschäftszeiten aus.
Von 8:00 bis 17:30 Uhr steht kein Auto in der Garage ;-)
Liebe Leute, Igel1 schrieb: > Bitte halte trotzdem mal einen Föhn auf die Schaltung und beschreibe, > was passiert. ich habe gestern für ca. drei Stunden einen 500W-Baustrahler aus 40cm Abstand auf die Schaltung gerichtet. Resultat: Die Werte steigen linear an, der Rauschlevel bleibt klein. Nach Abschalten der Lampe fallen die Werte im Laufe der Nacht wieder auf den ursprünglichen Level. Siehe screendump-20150217B.png. In screendump-20150217.png habe ich noch einmal die letzten 14 Tage aufgetragen (davor habe ich wegen eines Softwarefehlers nur sproradisch Werte). Mir scheinen die Wertsprünge mit der Aktivität der Wechselrichter meiner Solaranlage zu korrelieren! Am 4. Februar zum Beispiel lag Schnee auf den Panels, so dass die Wechselrichter nur kurz um die Mittagszeit in Betrieb waren. Allerdings befinden sich die Wechselrichter in ca. 8m Entfernung vom Messfühler, und dazwischen sind zwei Wände (ein tragend) und ein Öltank! Ich werde die Wechselrichter mal für eine Stunde abwerfen, um zu sehen, ob die Anhebung der Messwerte dann aufhört. LG, Sebastian
Liebe Leute, der Messversatz wird tatsächlich durch die Wechselrichter der Solaranlage generiert! Wie können die Wechselrichter auf diese Distanz auf meinen 27kHz-Schwingkreis einwirken? Wie kann ich der Wirkweise dieses Phänomens auf die Spur kommen? LG, Sebastian
Hi Sebastian, Deine Messschaltung (oder sollte ich eher schreiben "Messempfänger ;) ) hat sicher eine Menge EMI-Optimierungspotential, aber als erstes wäre doch mal interessant zu wissen, wie stark die Solaranlage strahlt. Haustechnik ist so garnicht mein Thema, aber unter "emv grenzwerte solaranlage" gibt's im Netz eine Menge Info. Nach kurzer Vorrecherche könntest Du Deine Frage "Wie können die Wechselrichter auf diese Distanz auf meinen 27kHz-Schwingkreis einwirken?", mal mit dem Inverkehrbringer bzw. Installateur Deiner Solaranlage diskutieren. Hat die Solaranlage CE? Welche Klasse? Dokumente, Messprotokolle. Grüße, Marcus
Es gibt 4 Möglichkeiten: - Galvanische Kopplung - Induktive Kopplung - Kapazitive Kopplung - Strahlungskopplung Hast du Netzleitungen in der Nähe deiner Schaltung? Der Wechselrichter könnte entsprechende Oberwellen auf deiner Phase erzeugen, welche dann in deine Schaltung gekoppelt werden.. -> Versuche mal die Schaltung in ein Metallgehäuse einzubauen und das Gehäuse sauber mit Masse zu verbinden...
MB schrieb: > Der Wechselrichter könnte entsprechende Oberwellen auf deiner Phase > erzeugen, welche dann in deine Schaltung gekoppelt werden.. Die Lüftungssteuerung in der Garage ist weitestgehend autonom, insofern sollten die Möglichkeiten der Einkopplung zu begrenzen sein. Die Steuerung gibt allerdings ihre Messdaten seriell an eine Messstation im Heizungskeller weiter, and die wiederum diverse Sensoren im Haus über recht lange Kabel angeschlossen sind. Dazu ist GND der Lüftungssteuerung mit GND der Messstation verbunden. Das ergibt ein recht grosses GND-Gemasch. Ich werde jetzt mal testweise einen ADUM zwischen Lüftungssteuerung und Messstation einbauen, um die Potentiale zu entkoppeln. Ich halte euch auf dem Laufenden ... LG, Sebastian
Der Wechselrichter kann auch über das Netz Störungen abgeben.Bei RTD müsste man klären,ob es da mit einem Die Messwerte sehen sehr stark verrauscht aus - das ist schon kein gutes Zeichen. Normal sollte sich eine Frequenz mit sehr gut messen lassen, so dass man jede kleine Änderung feststellen kann, bis zur Ameise die über die Schaltung läuft. Eine erster Versuch wäre auf einen anderen Frequenzbereich auszuweichen. Auch sollte die Schaltung lokal geerdet sein, um externe Störungen zu reduzieren. Der Messeingang sollte möglichst keine Kapazitive Kopplung nach außen haben.
Dummerweise enden die Grenzwerte für Oberwellen irgenwo bei der 20 Oberwelle oder so (Flicker & Co.). EMV wird ab 150kHz gemessen. Dazwischen tummelt sich alles was getacktet arbeitet und darf tun was Ihm beliebt. Als Kompromiss zwischen Schaltverlusten und Grösse/Kosten von Induktivitäten werden in der Leistungselektronik gerne Taktfreuenzen zwischen 10 und 30kHz verwendet. Das geht direkt aufs Stromnetz raus. Eine GROSSE Antenne. Soweit ich weis arbeiten einige Normgremien derzeit daran diese Lücke zu schliessen (EMV ab 9kHz). Von 1-10kHz arbeitet aus Lärmgründen eh fast niemand. viel Erfolg Hauspapa
Ulrich H. schrieb: > Die Messwerte sehen sehr stark verrauscht aus - das ist schon kein gutes > Zeichen. Normal sollte sich eine Frequenz mit sehr gut messen lassen, so > dass man jede kleine Änderung feststellen kann, bis zur Ameise die über > die Schaltung läuft. > > Eine erster Versuch wäre auf einen anderen Frequenzbereich auszuweichen. > Auch sollte die Schaltung lokal geerdet sein, um externe Störungen zu > reduzieren. Der Messeingang sollte möglichst keine Kapazitive Kopplung > nach außen haben. Nach Einbau des ADUM1201 sind die Messwerte TOTAL verrauscht. Das Oszi zeigt sogar, dass der Schwingkreis alle 10ms oder so zu Schwingen aufhört und nur noch Netzbrumm (oder was auch immer) zeigt! Dann hab ich die Lüftersteuerung über die Schutzerde geerdet. Jetzt sind die Messwerte relativ konstant mit recht geringem Rauschen. Ich warte mal die Nacht und den morgigen Tag ab, um zu sehen, ob die Wechselrichter immer noch einkoppeln. LG, Sebastian
Versuch doch mal ein anderes Messprinzip. Wirf den 555 komplett aus der Schaltung raus und messe stattdessen die Kapazität mit einer Ladungspumpe. Du benötigst nur 2 normale GPIO-pins, einen Ladekondensator (100nF...1µF, NP0) und ~12 Zeilen Code. Ich würde mir davon weniger Rauschen versprechen (weitaus längere Messdauer bestehend aus tausenden von im Ladekondensator analog aufsummierten Einzelmessungen).
@Sebastian Wangnick: Schreib doch mal, wie's weiterging ... Konntest Du Dein Problem in zwischen lösen? Wenn ja: wie?
Bernd K. schrieb: > Versuch doch mal ein anderes Messprinzip. Wirf den 555 komplett aus der > Schaltung raus und messe stattdessen die Kapazität mit einer > Ladungspumpe. Ich bin nicht sicher ob dass die Messungen stabilisiert ... Andreas S. schrieb: > Schreib doch mal, wie's weiterging ... Ich habe die Software auf dem Attiny84A noch mal geändert. Dazu solltet ihr wissen, dass die Lüftungssteuerung alle Sensoren spannungslos hält und die Stromversorgung nur zum Messzeitpunkt aktiviert. Die Messwertabfrage findet zur Zeit 2300ms nach Aktivierung der Stromversorgung statt. Die Software des Attiny84A-Messfühlers funktioniert nun wie folgt: Nach dem Start wird alle 16ms die Zeitdauer für genau 100 Ladeperioden mit ICP1 auf 125ns genau (8MHz) ausgemessen. Das Resultat wird durch einen "complementary filter" geschickt, der jede neue Messung zu 1/256tel berücksichtigt. Die vorherige Software hat diesen Filter mit justamente der ersten Messung initialisiert. Die neue Software mache erst einmal 128 Messungen, summiert alle Resultate, und initialisiert dann den "complementary filter" mit dem Mittelwert. Das Rauschen hat dadurch massiv nachgelassen. Die Einkoppelung der Wechselrichter-Aktivität ist aber immer noch vorhanden. Gerade heute habe ich meinen Saleae Logic 16 Plus geliefert bekommen und eine erste Messung der Nachtsituation gemacht. Morgen hoffe ich die Tagsituation messen zu können ... LG, Sebastian
Sebastian Wangnick schrieb: > Bernd K. schrieb: >> Versuch doch mal ein anderes Messprinzip. Wirf den 555 komplett aus der >> Schaltung raus und messe stattdessen die Kapazität mit einer >> Ladungspumpe. > > Ich bin nicht sicher ob dass die Messungen stabilisiert ... Probiers aus. Die Schaltung wird simpler das Messprinzip ist etwas anders (nicht t=RC sondern Q=UC) und solche seltsamen störenden Beeinflussungen habe ich dort noch nie beobachtet. Das ist die simpleste Variante: Beitrag "Re: QTouch von Atmel Sensitivität" Kannst aber auch ne Mimik aus Analogschaltern bauen die während der Spannungsmessung am Ladekondensator die Elektrode komplett wegschaltet. Nachteil: Temperaturabhängigkeit von C_sample, kann man aber kompensieren wenn mans noch weiter treiben will.
Andreas S. schrieb: > Schreib doch mal, wie's weiterging ... Sebastian Wangnick schrieb: > Gerade heute habe ich meinen Saleae Logic 16 Plus geliefert bekommen und > eine erste Messung der Nachtsituation gemacht. Morgen hoffe ich die > Tagsituation messen zu können ... Liebe Leute, ich habe jetzt jeweils eine Minute der Kondensatorschwingungen in der Tagsituation (mit Wechselrichtereinkoppelung) und in der Nachtsituation (ohne) aufgezeichnet und den Frequenzverlauf aufgetragen, siehe Grafik. X-Achse ist Hz, Y-Achse die Häufigkeit des jeweiligen 100Hz-Intervalls. Die Mittelwerte stimmen mit meinen Dauermessungen überein, insofern sollten die Verteilungen recht repräsentativ sein. Man sieht dabei, dass die Einkoppelung die Schwingungen verschmieren und im Durchschnitt leicht verlangsamen. Ich würde ja gern mal die Einkopplungen selbst detektieren, aber meine Oszi-Prüfspitzen haben allein schon 10pF. Bernd K. schrieb: >> Ich bin nicht sicher ob dass die Messungen stabilisiert ... > > Probiers aus. Die Schaltung wird simpler das Messprinzip ist etwas > anders (nicht t=RC sondern Q=UC) und solche seltsamen störenden > Beeinflussungen habe ich dort noch nie beobachtet. Werd ich noch mal machen. Ansonsten hilft wohl nur, eine größere Kapazität einzugipsen, die sich dann weniger stören lässt. LG, Sebastian
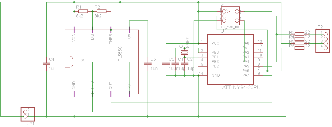
Liebe Leute, ich habe jetzt die RC-Widerstände von 220kΩ auf 8.2kΩ verringert. Die Umladefrequenz erhöht sich dadurch von ca. 18kHz auf ca. 500kHz. Ich habe zudem noch 22Ω-Serienwiderstände zu den externen Anschlüssen (VCC, GND, SDA, SCL) eingeschleift. Die Koppelung mit der Wechselrichteraktivität ist für mich jetzt nicht mehr messbar. Netzbrumm schlägt immer noch ganz leicht durch, verzerrt die Periodenlänge aber nur wenig und zudem recht gleichmäßig in beide Richtungen (kürzer/länger). Anbei der neue Schaltplan, eine Übersicht der Messwerte der Umladeperiode über zwei Sekunden, Details der Messwerte, sowie die Resultate der Dauermessung der letzten 8 Tage (dabei werden Mittelwerte der 8MHz-Zyklenzahl von 1000 Umladeperioden gebildet). Es fällt eine unstete Stelle am 3. März gegen 22:00 Uhr auf, die ich nicht erklären kann. Desweiteren scheint die Kapazität langsam anzusteigen, was eventuell durch eine echte Erhöhung der Wandfeuchtigkeit durch das Auftauen des Eifelbodens in tiefere Schichten, und dazu entweder eine Undichtigkeit der äusseren Wandabdichtung oder der horizontalen Feuchtigkeitssperre zum Fundament hin, erklärt werden kann. Und das war ja das eigentliche Ziel, nämlich zu prüfen, wie dicht diese Abdichtung noch ist ... LG, Sebastian
Bitte melde dich an um einen Beitrag zu schreiben. Anmeldung ist kostenlos und dauert nur eine Minute.
Bestehender Account
Schon ein Account bei Google/GoogleMail? Keine Anmeldung erforderlich!
Mit Google-Account einloggen
Mit Google-Account einloggen
Noch kein Account? Hier anmelden.
















