Hallo, Akku-Schutzschaltungen müssen den Akku ausschalten (per Mosfet), wenn die Spannung zu tief - oder zu hoch (Überladung). Diese Schutzschaltungen bzw. deren Mosfets schalten meist bis zu 20A bei 50V Akkuspannung.Die Ein/Ausschaltzeiten der Mosfets sind meist um die 300mS (da kein Gate-Treiber). Aber wieso kann man sich das erlauben?? Bzw. ist das SOA-Diagramm hierfür nicht gültig, ab wann ist es denn gültig - und was ist da massgebend, bei der Berechnung vom Gate-Strom? Klar ist, das dass Ein/Aus in solchen Schutzschaltungen (BMS) höchstens alle 2 Sekunden erfolgt, wenn überhaupt. Danke
epikao schrieb: > Die Ein/Ausschaltzeiten der Mosfets sind meist um die > 300mS (da kein Gate-Treiber). Nö. Eher 300us.
epikao schrieb: > Diese Schutzschaltungen bzw. deren Mosfets schalten meist bis zu 20A bei > 50V Akkuspannung.Die Ein/Ausschaltzeiten der Mosfets sind meist um die > 300mS (da kein Gate-Treiber). Was willst du mit Millisiemens? Wenn das 300ms sein sollen, woher kommen die Werte? Scheint mir mindestens Faktor 1000 daneben, auch ohne Gate-Treiber. Über den Gate-Strom bekommst du die Schaltzeit raus und daraus die Verlustenergie beim Schalten ... oder umgekehrt. Das SOA-Diagramm gilt, jedoch hast du nur einen Impuls, da musst die passenden Kurfen auswählen. Ausschlaggebend fürs sichere Abschalten ist die Chiptemperatur.
epikao schrieb: > Die Ein/Ausschaltzeiten der Mosfets sind meist um die 300mS Nein. Wie kommst du auf diesen Wert? Frei erfunden?
Nö. Eher 300us. 100% nicht!!! Es sind mehrere 100mS!!! der Gate der Mosfets wird mit 1Mohm entladen (fürs Ausschalten)! Und ich habe mich bei Pedelec-Leuten erkundigt. Das ist so um die 300mS !! Die Begründung: mehr wird nicht benötigt, weil statisch (SOA gilt für wiederholte Pulse) ... Aber was nimmt man als Anhaltspunkt für statisches Schalten (also nicht wiederholendes)
epikao schrieb: > der Gate der Mosfets wird mit 1Mohm entladen (fürs Ausschalten)! Und ich > habe mich bei Pedelec-Leuten erkundigt. Das ist so um die 300mS !! Nö, 1MOhm ist 1 Mikrosimens.
SI schrieb: > epikao schrieb: >> der Gate der Mosfets wird mit 1Mohm entladen (fürs Ausschalten)! Und ich >> habe mich bei Pedelec-Leuten erkundigt. Das ist so um die 300mS !! > Nö, 1MOhm ist 1 Mikrosimens. Stimmt (-;
Markus H. schrieb: >> Nö, 1MOhm ist 1 Mikrosimens. verflixt und zugenäht, wie kommt ihr drauf, 1uS ??? bei Qg z.B: 160nC , unmöglich??
Ok, bevor du noch länger von uns geärgert wirst: Tau = 160nC * 1MOhm = 160 ms G = 1/R = 1/1MOhm = 1 uS
Mein Gott, es geht darum, dass du nicht Sekunden sondern Siemens schreibst... Großes s und so
Markus H. schrieb: > Tau = 160nC * 1MOhm = 160 ms > > G = 1/R = 1/1MOhm = 1 uS also doch mehrere mS .... aber was ist G ... Sorry x-D, aber vielen Dank!
epikao schrieb: > Markus H. schrieb: >> Tau = 160nC * 1MOhm = 160 ms >> >> G = 1/R = 1/1MOhm = 1 uS > > also doch mehrere mS .... > > aber was ist G ... Sorry x-D, aber vielen Dank! Nein, keine mS!! G ist der Leitwert
epikao schrieb: > Die Ein/Ausschaltzeiten der Mosfets sind meist um die > 300mS (da kein Gate-Treiber). Mag schon sein, dass deine Pedelec-Experten die Schaltung so gebaut haben. Das bedeutet aber nicht, dass das bei den "meisten" Schaltungen so ist. epikao schrieb: > Die Begründung: mehr wird nicht benötigt, weil statisch (SOA gilt für > wiederholte Pulse) ... > > Aber was nimmt man als Anhaltspunkt für statisches Schalten (also nicht > wiederholendes) Die wollten dich veräppeln oder jemand hat sie veräppelt. Für einzelne Schaltpulse nimmt die SOA Kurve. Oft steht dort sogar explizit drin, dass die für einen einzelnen Puls gilt (siehe z.B. IRF520). Für wiederholende Pulse ist eher die "transient thermal impedance" von Interesse.
Markus H. schrieb: > Tau = 160nC * 1MOhm = 160 ms Das funktioniert etwas anders 1nC * 1MOhm ergibt die Einheit für einen mag. Fluss (1mVs). Für die Zeitkonstante brauchst du die Kapazität in Farad und nicht die Ladung.
und wieso verwenden die Akku-Schutzschaltungen am Gate-Source vom Mosfet nur 1Mohm ... das reicht doch nicht aus, um schnell auszuschalten?
Wo wird das denn gemacht? Zeig doch mal eine Schaltung. Vielleicht ist der Wert ja falsch, wer weiß? Vielleicht wird das Gate von einem Treiber entladen und der Widerstand ist nur dazu da eine Aufladung zu verhindern.
@ epikao (Gast) >und wieso verwenden die Akku-Schutzschaltungen am Gate-Source vom Mosfet >nur 1Mohm Zeige einen Schaltplan. >... das reicht doch nicht aus, um schnell auszuschalten? Nein. Wahrscheinlich weil diese Schaltung von Bastlern oder Leuten mit ungesundem Halbwissen entworfen wurden. Arduino & Co lassen grüßen. Selbst ein popeliger 4000er Schaltkreis als Gatetreiber für Arme schaltet locker um Faktor 1000 schneller und kostet praktisch kein Geld.
epikao schrieb: > und wieso verwenden die Akku-Schutzschaltungen am Gate-Source vom Mosfet > nur 1Mohm ... das reicht doch nicht aus, um schnell auszuschalten? DIE Akku-Schutzschaltungen verwenden das nicht http://datasheet.sii-ic.com/en/battery_protection/S8211C_E.pdf sondern vielleicht als Ausnahme EINE blöde Schaltung http://cds.linear.com/docs/en/lt-journal/LT1389_0699_Mag.pdf da sie für ultra low power gedacht ist und auch nur ultra low power MOSFETs schalten wird (dort dient der Widerstand nur der Entkopplung von langsamen Gate-Kapazität umladen zu schnellem Hysterese-Umschalten). "Und ich habe mich bei Pedelec-Leuten erkundigt." na ja, typisch Fahrradfahrer, geballte Inkompetenz.
SI schrieb: > Markus H. schrieb: >> Tau = 160nC * 1MOhm = 160 ms > Das funktioniert etwas anders 1nC * 1MOhm ergibt die Einheit für einen > mag. Fluss (1mVs). Für die Zeitkonstante brauchst du die Kapazität in > Farad und nicht die Ladung. Du hast Recht - darum ging gerade die Einheitenrechnung nicht auf (-:
ghl schrieb: > Wo wird das denn gemacht? Zeig doch mal eine Schaltung. Vielleicht ist > der Wert ja falsch, wer weiß? Danke, nein. Der Wert ist richtig. (Habe das BMS selber vor mir). Gate-Treiber können in Schutzschaltungen nicht eingesetzt werden, da sowieso zuviel Strom-Verbrauch. Aber egal. Der Gate vom Mosfet wird per Transistor auf eine 12V Quelle (max. 10mA) angeschlossen fürs Einschalten. Das Ausschalten übernimmt der 1Mohm Widerstand.
angeblich ist nur das Plateu Miller (T2) für das Ein/Aus wichtig... im statischen Bereich
@ epikao (Gast) >Gate-Treiber können in Schutzschaltungen nicht eingesetzt werden, da >sowieso zuviel Strom-Verbrauch. Bla. [ ] Du hast Ahnung von Elektronik. >Aber egal. Eben, Hauptsache dumm geschwätzt.
epikao schrieb: > Der Gate vom Mosfet wird per Transistor auf eine 12V Quelle (max. 10mA) > angeschlossen fürs Einschalten. Das Ausschalten übernimmt der 1Mohm > Widerstand. Zeig doch endlich mal die Schaltung, die du meinst. Sonst raten wir nächste Woche immer noch...
Zunächst erfolgt die Entladung des Gates nicht linear. Das ist eine Kurve. Die Zeit zum völligen Entladen ist theoretisch unendlich. Siehe: Entladekurve eines Kondensators. (Im Detail sind bei FETs "Stufen" in der Kurve zu erkennen.) In der Praxis betrachtet man die Zeit bis zum erreichen eines bestimten Schwellwertes. Das ergibt völlig andere Zeiten. Dann ist noch zu erwähnen das nicht gleichmäßig linear geschaltet wird. Zunächst wird das Gate ein Stück entladen ohne daß sich der Widerstand im Fet nennenswert ändert. Erst in der Nähe eines bestimmten Schwellwertes ergibt es eine steile Änderung. Hier erfolgt quasi der eigentliche Schaltvorgang. Es geht vor allem darum wie schnell diese Zone um den Schwellwert durchschritten wird und nicht wie schnell das Gate von "Maximum" auf "Irgendetwas" entladen wird. Letzteres liefert nur eine ganz grobe Worst-Case-Abschätzung, eine Maximaldauer oft weit oberhalb der tatsächlichen Schaltzeiten. Dieser Schwellwert ist sehr individuell, ebenso die "Breite" der relevanten Zone um diesen Wert. Vor allem ist er anhängig vom verwendeten FET-Typ (plus Streuung in der Serie), aber auch der zu schaltende Strom hat darauf einen Einfluß. Darum wird in den Datenblätten bei den Schwellwerten meistens der Strom angegeben bei dem dieser Schwellwert gemessen wurde. Es gibt da noch weitere Faktoren. Sie alle zu nennen ist an dieser Stelle kaum möglich oder sinnvoll.
Manoo, hier der Link: http://endless-sphere.com/forums/download/file.php?id=96556 Seite 2 und 7. Also nochmal meine Frage der IC gibt nicht viel Gatestrom ab, wieso verbruzzeln die Mosfets dabei nicht (vorallem beim Ausschalten der Charge-Fet)?
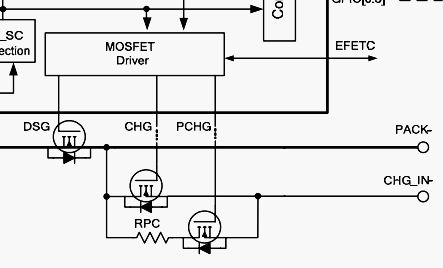
Ich hab mal einen Screenshot als Ausschnitt gemacht. Steht da nicht "MOSFET Driver"? Und das werden ganz bestimmt PushPull-Treiber sein. Also laden die nicht nur das Gate, sondern entladen es auch. Wie kommst du dann auf deine Aussage, daß die MOSFETs keine Treiber haben?
epikao schrieb: > ghl schrieb: >> Zeig doch mal eine Schaltung. > > Danke, nein. Und DU erwartest, mit deiner Idiotie und Arroganz, hier Antworten zu bekommen ?
epikao schrieb: > Aber wieso kann man sich das erlauben?? Ich wüsste nicht warum, außer konkret zu rechnen. Und dann gibt es noch die Fälle die 99% gutgehen, aber außerhalb der Spezifikation sind. Vor allem wenn jemand auf die Idee kommt, die Ausgangsklemmen kurzschließen! Da fließen dann 200A statt 20A. Warum das trotzdem gut geht? Frage den Entwickler! epikao schrieb: > Das Ausschalten übernimmt der 1Mohm > Widerstand. Markus H. schrieb: >>> Tau = 160nC * 1MOhm = 160 ms 30nC Ladung Qg im linearen Betrieb bei 140nC Fet. 30nC * 1MOhm / 5V = 6ms epikao schrieb: > Aber was nimmt man als Anhaltspunkt für statisches Schalten (also nicht > wiederholendes) SOA Diagramm Single Pulse, bzw. Maximal erlaubte Chiptemperatur; PS: 0.3s = 300ms ; 3A/10V = 0.3S = 300mS; Ja Groß/Kleinschreibung ist wichtig!
npn schrieb: > Also laden die nicht nur das Gate, sondern entladen es auch. guck mal Seite 7. Entladen wird per 1Mohm Widerstand!
Der Charge-FET führt beim Abschalten in der Regel ohnehin nur noch einen kleinen Strom weil der Akku voll ist. Erfolgt die Trennung vorzeitig, so geschieht das in dem Falle nicht selten an anderer Stelle (z.B. Stecker Ziehen). Es ist von der konkreten Implmentierung abhängig ob es vorkommt, daß bei vollen Strom *vorzeitig per FET* abgeschaltet wird. Nur dann muß er das abkönnen. Aber es gelten trotzdem noch andere reale Schaltzeiten als die grobe Worst-Case-Abschätzung.
epikao schrieb: > npn schrieb: >> Also laden die nicht nur das Gate, sondern entladen es auch. > > guck mal Seite 7. Entladen wird per 1Mohm Widerstand! Das hab ich schon gesehen, aber der ist nur als Sicherheit da, damit der MOSFET auch bei einer Unterbrechung der Ansteuerung durch den IC sicher sperrt. Wenn du die Innenschaltung des IC anguckst, sind da durchaus Treiber. Und die hängen auch am Gate, nicht nur der 1M-Widerstand...
epikao schrieb: > guck mal Seite 7. Entladen wird per 1Mohm Widerstand! @epikao guck mal auf die Anschlüsse, und was deren Funktion ist! Tip: Pins CHG != DSG; auch wenn das Datenblatt da anscheinend unvollständig spezifiziert ist
@epikao (Gast)
>guck mal Seite 7. Entladen wird per 1Mohm Widerstand!
Es wäre sinnvoll zu sagen, dass die Numerierung der Seiten zwischen PDF
und dem Druck nicht überein stimmt. Deine Seite 7 ist im PDF Seite 9.
Und bauteile haben Namen. Du meinst wahrscheinlich R25 und R26.
In der Tat, hier wird der Mosfet nur über die 1MOhm ausgeschaltet. Die
Ansteuerung des Gates ist auch abenteuerlich. Sieht wie eine
Praktikantenarbeit aus.
epikao schrieb: > ...meist um die 300mS... BITTE übe doch zunächst einmal, Deine Fragen unter Verwendung der passend gewählten UND geschriebenen SI-Basiseinheit zu formulieren, anstatt bereits daraus ein Rätsel zu machen: https://www.uni-ulm.de/fileadmin/website_uni_ulm/nawi.inst.251/Didactics/elekleit/html/index021.html DANN bist Du herzlich willkommen, hier den nächsten Meilenstein, über den Du gestolpert bist, treffend zu beschreiben.
Seite 6 (PDF Zählung), Zeile DSC "Discharge MOSFET control. Push-pull structure, drive to high level 12V to turn on the discharge MOSFET, drive to low level 0V to turn off the discharge MOSFET." Der wird zwar extern noch mittels 1K Längswiderstand R33 kastriert, aber besser als 1M allemal.
Falk Brunner schrieb: > Es wäre sinnvoll zu sagen, dass die Numerierung der Seiten zwischen PDF > und dem Druck nicht überein stimmt. Deine Seite 7 ist im PDF Seite 9. > > Und bauteile haben Namen. Du meinst wahrscheinlich R25 und R26. > In der Tat, hier wird der Mosfet nur über die 1MOhm ausgeschaltet. Die > Ansteuerung des Gates ist auch abenteuerlich. Sieht wie eine > Praktikantenarbeit aus. sorry für die Seiten-Fehler, bin am Arbeiten (wenig Zeit). Das ist keine Praktikanten-Arbeit! Das wird 1000fach erfolgreich verkauft, unter dem Begriff "SmartBMS". Und genau das verstehe ich nicht, dieser 1Mohm.... janu, kann sich niemand erklären.
Falk Brunner schrieb: > Der wird zwar extern noch mittels 1K Längswiderstand R33 kastriert, aber > besser als 1M allemal. und das verstehe ich eben auch nicht, diese Kastration... wie soll der Gate da noch schnell geschalten werden. (Da fliessen bis 20A, oder gar 40A, hochstrom-Version)
epikao schrieb: > guck mal Seite 7. Entladen wird per 1Mohm Widerstand! Wie kommst du denn da drauf? Bloß weil da ein Widerstand ist, heißt das noch lange nicht daß er die Arbeit alleine macht. Die Arbeit macht der Controller mit seinem Treiber am entsprechenden Pin, begrenzt durch den Reihenwiderstand auf dem Weg zum Gate. Etwaige Pull-up- und Pull-down-Widerstände haben oft nur die Aufgabe einen definierten sicheren Ausgangszustand zu gewährleisten wenn die vorher stromlose Schaltung an Strom angeschlossen wird und der Controller noch nicht einsatzbereit ist. Der braucht auch einen kurzen Augenblick um alles korrekt in Betrieb zu nehmen. Da sieht man mal wieder was die Salamitaktik bringt. -.- Beim nächten Mal liefere doch bitte gleich alle relevanten Informationen zur Fragestellung, spätestens wenn man dir mitgeteilt hat welche Informationen fehlen.
Carsten R. schrieb: > Wie kommst du denn da drauf? Bloß weil da ein Widerstand ist, heißt das > noch lange nicht daß er die Arbeit alleine macht. Die Arbeit macht der > Controller mit seinem Treiber am entsprechenden Pin, begrenzt durch den > Reihenwiderstand auf dem Weg zum Gate. beim Discharge, aber nicht beim Charge! Da ist nur der Widerstand der das Ganze übernimmt. Und wieso dieser 1K in Reihe? (beim Discharge) ...
@ epikao (Gast) >sorry für die Seiten-Fehler, bin am Arbeiten (wenig Zeit). Das ist keine >Praktikanten-Arbeit! Das wird 1000fach erfolgreich verkauft, unter dem >Begriff "SmartBMS". Smart Bullshit. Jaja. Horoskope werden auch millionenfach verkauft. >Und genau das verstehe ich nicht, dieser 1Mohm.... janu, kann sich >niemand erklären. Doch. Es ist ein arg lahmer Pull-Down. Die Struktur ist ein "umgedrehter" Open Drain Ausgang. Aber die MOSFETs MCHG1 und MPCHG1 schalten NICHT den vollen Laststrom, sondern sind, soweit ich auf die Schnelle durcgestiegen bin, zum Laden gedacht. Dort fließen keine riesigen Ströme! Siehe Beschreibung der Pin CHG und PCHG auf Seite 6. Diese Ausgänge sind Open Drain Typen mit lausigen 5 uA Ausgangsstrom! Ich wiederhole mich. Ein einfacher 4069 mit 6 Invertern würde super als ruhestromloser MOSFET-Treiber funktionieren. Den hätte man auch problemlos in den IC integrieren können.
@ Carsten R. (kaffeetante) >> guck mal Seite 7. Entladen wird per 1Mohm Widerstand! >Wie kommst du denn da drauf? Weil es so ist. > Bloß weil da ein Widerstand ist, heißt das >noch lange nicht daß er die Arbeit alleine macht. Doch. Schau es dir an! R25, R26
epikao schrieb: > wie soll der Gate da noch schnell geschalten werden. (Da fliessen bis > 20A, oder gar 40A, hochstrom-Version) Gar nicht! Es braucht nicht wahnsinnig schnell zugehen, da es ein einmaliges Ereignis ist. Es geht deutlich schneller als Worst-Case abgschätzt. Beim Einschalten ist der FET kalt = hohe thermische Reserve. Beim Ausschalten ist der Strom gering. Etc... Hier wird nur geschaltet und keine PWM gemacht. Kleiner Fehler von mir: Im Gegensatz zu deiner Seite 2 wurde dann auf Seite 7 doch noch ein externer Treiber nach dem internen Treiber zusätzlich eingesetzt, bei dem tatsächlich nur mit 1 MOhm entladen wird. Solche Mißverständnisse lassen sich vermeiden wenn man das Bauteil benennt auf daß man sich bezieht, so daß die Anderen nicht erst raten und suchen müssen was gemeint ist.
Falk Brunner schrieb: > Doch. Es ist ein arg lahmer Pull-Down. Die Struktur ist ein > "umgedrehter" Open Drain Ausgang. Aber die MOSFETs MCHG1 und MPCHG1 > schalten NICHT den vollen Laststrom, sondern sind, soweit ich auf die > Schnelle durcgestiegen bin, zum Laden gedacht. Dort fließen keine > riesigen Ströme! Siehe Beschreibung der Pin CHG und PCHG auf Seite 6. > Diese Ausgänge sind Open Drain Typen mit lausigen 5 uA Ausgangsstrom! der PCHG wird meist nicht verwendet. Also da können auch 10A Ladeströme fliessen (je nach eingebauten, und Anzahl Fets parallel) Aber eigentlich nicht so schlimm, Akkuspannung - Ladespannung, ergibt meist weniger als 5VDC Drain-Source Spannung. Dann geht mir das wieder mit dem SOA-Diagramm und dem 1MOhm Widerstand. Der 1K für Discharge ist aber auch komisch. Da fliessen manchmal bis 40A Strom durch den Mosfet. Und das wird einfach so ausgeschaltet, per 1K ... bzw. wohl <10mA `^^
@ epikao (Gast) >Der 1K für Discharge ist aber auch komisch. Da fliessen manchmal bis 40A >Strom durch den Mosfet. Und das wird einfach so ausgeschaltet, per 1K >... bzw. wohl <10mA `^^ 1K * 10nF (geschätzt) = 10us. Das passt schon.
Falk Brunner schrieb: > Doch. Schau es dir an! R25, R26 Ja, ich hab es nun auch gesehen daß im zweiten Schaltplan was angeflickt wurde, im Gegensatz zur Prinzipschaltung auf Seite 2. Mit R25 und R26 findet man das schneller. Ich habe auf die schnelle gedacht es ginge um R16 und R17. Daß da außerhalb der vergrößerten Bildauschnittes noch was kommt hatte ich nicht erwartet, da das Prinzipschaltbild keinen externen Treiber vorsieht weil ein interer Treiber vorhanden ist. Als ich es gesehen hatte warst du schion am schreiben. ;-) @ epikao Zum Gatewiderstand: Ich nehme an es ist klar warum man so etwas nimmt und es geht darum warum er so groß ist. Nun, warum nicht. Es muß nicht schnell sein
MaWin schrieb: > "Und ich habe mich bei Pedelec-Leuten erkundigt." > na ja, typisch Fahrradfahrer, geballte Inkompetenz. Das ist doch absoluter Unsinn. Durch Fahrradfahren verringert sich nicht im geringsten die geistige Leistungsfähigkeit. Wie ich (als Autofahrer, Radfahrer und Fußgänger) am eigenen Leib deutlich feststelle, ist man bei regelmäßiger körperlicher Betätigung auch geistig wesentlich leistungsfähiger. Mir ist im Bekanntenkreis nur ein einziger Fall umgekehrter Fall bekannt, nämlich nach einem schweren Schädel-Hirn-Trauma, verursacht durch einen blinden Autofahrer, der unbedingt seine Tür aufreißen musste, als mein Bekannter den Radweg entlangfuhr.
Bitte melde dich an um einen Beitrag zu schreiben. Anmeldung ist kostenlos und dauert nur eine Minute.
Bestehender Account
Schon ein Account bei Google/GoogleMail? Keine Anmeldung erforderlich!
Mit Google-Account einloggen
Mit Google-Account einloggen
Noch kein Account? Hier anmelden.
