Hallo Forum, ich habe gestern lange Zeit mit der Fehlersuche verbracht und hoffe hier eine Anregung zu finden. Ich habe mehrere kleine Adapter mit jeweils einem FT232 drauf. Daran angeschlossen sind 4 Pins (+5V,GND,Rx,Tx), über die ich Testweise meine Schaltung verbinde, konfiguriere oder debugge. Die Schaltung ist soweit korrekt, sie wird häufig verwendet. Als ich letztens damit gearbeitet habe, sendete meine Schaltung plötzlich keine Daten mehr. Ich dachte natürlich an einen Fehler in der aktuellen Software. Aber weit gefehlt. Erst nach Stunden kam ich mit Hilfe eines Oszis darauf, dass ja wirklich korrekte Daten mit der richtigen Baudrate am FTDI ankamen. Am PC war nichts zusehen. Dann dachte ich es liegt am Terminal-Programm, hab Hyperterminal probiert, ging auch nicht. Abziehen und wieder anschließen halfen auch nicht, Rechner neu starten auch nicht. Ich hab den FTDI dann an meinen Laptop angeschlossen und siehe da: es funktionierte sofort. So habe ich erstmal weitergemacht da das Problem nur auf diesen einen Adapter beschränkt war. Weiterhin habe ich einen FT245BL bei dem das gleich nun auch aufgetreten ist. Ich denke es liegt am Treiber oder an der USB-Konfiguration vom PC. Aber was kann das sein? Ich habe schon den Treiber entfernt und neu installiert, aber ohne Erfolg. Mit FTProg kann ich den betroffenen FTDI erkennen, auslesen und programmieren. Senden geht, die Daten vom PC zur Schaltung kommen an und haben die richtige Baudrate. Nur Empfangen geht nicht. Hat jemand einen Lösungsvorschlag?
Kabel defekt? Kann aber nicht sein. > Mit FTProg kann ich den betroffenen FTDI erkennen, auslesen und > programmieren. Also kann der Baustein angesprochen werden und liefert Daten an den PC. mfg klaus.
Schau mal in Deinen Gerätemanager unter USB- Controller. Befindet sich dort in Eintrag unter USB Serial Converter ? Ist der Converter als betriebsbereit gemeldet ?
@Thomas ja, der Gerätemanager war mein erster Anlaufpunkt. Dort sieht alles normal aus. Die Schnitte COMx wird korrekt angezeigt und die erweiterten Einstellungen stimmen mit denen von "noch" funktionierenden FTDIs überein. Unter "USB-Controller" wird er auch angezeigt und die Einstellungen sind auch identisch (die zwei, die man ändern kann). Ich kann die COM-Schnittstelle ganz normal öffnen, egal ob Terminalprogramm oder Anwendersoftware und Daten senden - nur Empfangen geht nicht (aus Sicht des PCs).
RX und TX miteinander verbinden! Wird das vom PC gesendete wieder empfangen?
@uwe, habs ausprobiert, wie zu erwarten kein Erfolg. Nix wird empfangen.
Ich hab erstmal eine Lösung zu dem Problem gefunden. Es liegt am Hub. Ich hab einen USB-Hub mit Stromversorgung dazwischen. Wenn ich den FTDI direkt an den PC anschließe gehts. Allerdings gibts gleich wieder ein neues Problem: Ist der FTDI direkt am PC angeschlossen startet dieser nicht mehr. Genauer gesagt kommt er nicht mal richtig durch den BIOS-Start. Nach dem Anzeigen der Geräte bleibt er einfach stehen. Windows beginnt noch nicht mal mit booten. Das Verhalten ist mir bislang bei zwei Rechnern aufgefallen, beim Laptop (DELL) funktionierts. BOOT von USB hab ich deaktiviert. Was soll das denn nun wieder sein? Ich denke so langsam, es liegt an meiner Schaltung, ich hab aber einfach die Schaltung im Datenblatt "USB Self Powered Configuration" verwendet, mit einer Änderung: statt der 27 Ohm habe ich 18 Ohm verwendet, weil ich die gerade da hatte. So viel kann man da doch nicht falsch machen? Ich habe mittlerweile 3 Exemplare aufgebaut und alle 3 verhalten sich so. Liegt es am FTDI?
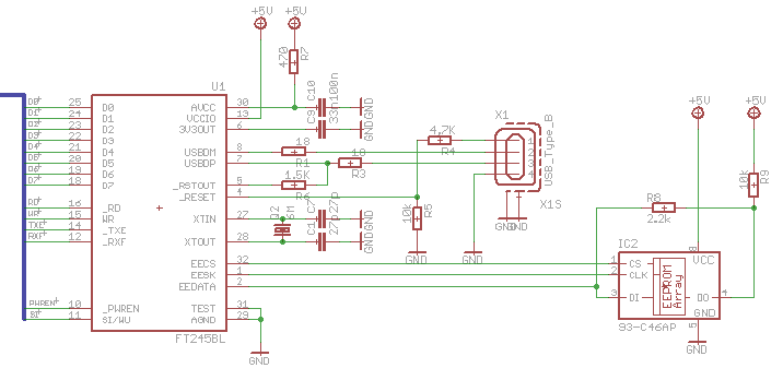
Rangi J. schrieb: > Was soll das denn nun wieder sein? Ich denke so langsam, es liegt an > meiner Schaltung, ich hab aber einfach die Schaltung im Datenblatt "USB > Self Powered Configuration" verwendet, mit einer Änderung: statt der 27 > Ohm habe ich 18 Ohm verwendet, weil ich die gerade da hatte. Ich kann da kein 25 Ohm in der Beispielschaltung von FTDI finden (siehe bild). Du versorgst deine elektronik also extern und nicht über USB mit Strom?
Hast du bis auf die 18 Ohm nochwas anders gemacht? Poste doch bitte mal den Schaltplan und das Layout, wenn das geht.
Also, grundsätzlich sehe ich keine unterschiede zwischen dem Vorschlag aus dem Datenblatt und deinem Schaltplan sowie Layout. Was ich aus dem Schaltplan nicht heraus lesen kann, ist, ob du die drei Decoupling Capacitors (Figure 8, unten links) vorgesehen hast. Im Layout sind da welche, aber im Schaltplan sehe ich die nicht. Was mir auffiel: -die Anbindung von Masse und VCC ist schlecht. Vcc läuft über eine sehr dünne Leiterbahn (rot) und die Massen der Kondensdatoren müssen große Wege um den Chip herum zurück legen. An Pin 17 z. B. muss der Strom unter dem Chip-Pin und dem Chip nach links durch. Unten bei Pin 26 muss der Strom von der Kondensatormasse eine große Schleife um den Chip nehmen. An Pin 3 ist der Kondensator sogar ziemlich weit weg. -der Quarz wird wohl korrekt tun, aber auch hier sollten die Kondensatoren zwischen Quarz und Chip und deren beide Massepins möglichst dicht an Pin 29 (AGND) -hat das EEPROM eigentlich einen Stützkondensator? Ich vermag da keinen zu erkennen... Was ich derzeit denke: eine schlechte Abblockung führt dazu, dass der Chip beim Versuch zu senden eventuell Übertragungsfehler verursacht. Es passt zwar nicht dazu, dass per FTProg der Chip koinfiguriert werden kann, aber was anderes sehe ich als Fehler derzeit nicht. Probiere zuerst vielleicht mal die im Datenblatt dargestellten 27 Ohm statt der 18 Ohm.
Nachtrag: mir fiel gerade auf, dass deine USB-Leitungen ja gar keine Masse auf der gegenüberliegenden Platinenseite haben. Damit hast du eine schöne Fehlanpassung der Leitungen ... und eine weitere Fehlerquelle... Auch wenn es nur ein 12MBit/s Device ist, so sollte man trotzdem darauf achten. Nachtrag zum Nachtrag: das hilft dir hier jetzt nicht wirklich. Aber der FT245RL ist dank integriertem EEPROM und nicht benöigten Widerständen in den USB-Leitungen deutlich anwenderfreundlicher und auch von FTDI als Alternative zum FT245BL empfohlen
die Kondensatoren, stimmt, die hab ich beim screenshot abgeschnitten, jeweils 100n und 10µ. Weils ne einseitige Leiterplatte ist hab ich versucht sowenig wie möglich Brücken zu haben. Denkst du wirklich, es liegt an der Versorgung? Ich hanns ja mal testen und noch mehr Fahrräder drauf packen. Zu den Widerständen, ich hab auch schon Schaltungen gesehen ohne Widerstände, typisch sind kleine USB-Drosseln zum verhindern hochfrequenter Störungen. Hatte ich aber nicht da. Ich dachte so: lieber kleiner Widerstände als keine. Was hat eigentlich der 1,5K Widerstand von #RSTOUT zu DP für einen Sinn? Sorgt der vllt dafür, dass mein Rechner beim Booten hängen bleibt, weil der USB-Host hier etwas erkennt, mit dem er dann aber nicht reden kann?
Es ist nicht unwahrscheinlich, dass das Layout und die Art der Anbindung der Kondensatoren diese Probleme verursachen. Womöglich werden auch mehr Kondensatoren nicht helfen. USB-Leitungen benötigen eine differentielle Impedanz von 90 Ohm (soweit ich mich erinnere). Das geht mit einem einseitigen Layout einfach nicht richtig. Außerdem müssen die Kondensatoren dichter an den Chip. Zum 1k5 Widerstand steht alles auf Seite 18 im Datenblatt. Probiere mal mehr Kapazität und 27 ... 36 Ohm Widerstände. Ich fürchte aber, dass du eine zweilagige Platine brauchen wirst...
Bitte melde dich an um einen Beitrag zu schreiben. Anmeldung ist kostenlos und dauert nur eine Minute.
Bestehender Account
Schon ein Account bei Google/GoogleMail? Keine Anmeldung erforderlich!
Mit Google-Account einloggen
Mit Google-Account einloggen
Noch kein Account? Hier anmelden.


