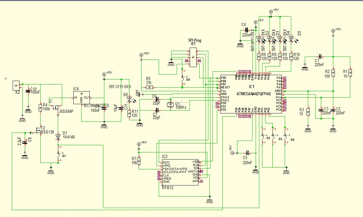
Hallo liebe Community, ich wollte Fragen, ob sich vielleicht schon der eine oder andere damit beschäftigt hat. Ich habe auf der einen Seite das OpenM128 Board (siehe Datenblätter). An dem ist an der SPI Schnittstelle ein RFM12 Funkmodul angesteckt. Auf der anderen Seite habe ich eine selbstgebastelte Platine (siehe Schaltplan). Mehr oder weniger wäre es mein Ziel, Daten von der einen Platine auf die andere über die 2 RFM12 Module zu bringen. Dazu meine erste Frage, ist bei der gebastelten Platine alles nötige zum senden Vorhanden? Die Ports an den Platinen sind an die Hardware angepasst. Ich bringe leider keine Datenübertragung zustande! Deshalb meine Frage: Liegt das Problem an der Hardware, oder ist es wohl eher ein programmtechnischer Fehler? Vielleicht hat ja schon wer Erfahrung mit diesem Thema. Wenn jemand etwas darüber sagen kann, so möge er/sie es bitte posten. Ansonsten, wünsch ich noch einen schönen Abend :-)
Michael K. schrieb: > Mehr oder weniger wäre es mein Ziel, Daten von der einen Platine auf die > andere über die 2 RFM12 Module zu bringen. > Dazu meine erste Frage, ist bei der gebastelten Platine alles nötige zum > senden Vorhanden? Tja, ich habe keine Ahnung, was diese seltsamen Bauelemente sein sollen, die sich da als lila(?) durchkreuzte Kästchen darstellen. Ich würde das mal so deuten, daß das eigentlich gar keine Bauelemente sind, sondern daß das Symbol anzeigt, daß der Pin, an dem sie hängen, sozusagen "offen", also unbeschaltet ist. Wenn diese Interpretation korrekt ist, dann kann die Scheiße nicht funktionieren. Da fehlen dann nämlich an mindestens zwei Pins des RFM12 Pullups und es fehlt natürlich vor allem auch eine Antenne... > Deshalb meine Frage: Liegt das Problem an der Hardware, oder ist es wohl > eher ein programmtechnischer Fehler? Der Schaltplan zeigt deutlich, daß du das Datenblatt nicht bezüglich der nötigen Hardwarebeschaltung gelesen hast. Es steht also zu befürchten, daß du es genausowenig bezüglich der Software-Erfordernisse gelesen hast. Es wird also wohl auch Software-Bugs geben...
Hallo. Nach einen weiteren Blick ins Datenblatt (stell dir vor ich hab mich damit beschäftigt) hab ich gesehen das die Pins die nicht belgt sind auch nur optional sind. (minimale Anforderungen benötigen diese nicht) Wäre schön, wenn man in diesem Forum mal eine normale Antwort bekommt die ni cht arrogant oder anderweitig feindselig rüberkommt. Gibt nämlich menschen die nicht so gut in diesem Gebiet sind und Anhaltspunkte von Experten suchen. Ist nicht so das Anfänger sich nicht mit dem Thema beschäftigen aber ein einfaches "da fehlt ein Pull-up" oder "schau nochmal ins Datenblatt Seite.." wäre schön.
Bitte melde dich an um einen Beitrag zu schreiben. Anmeldung ist kostenlos und dauert nur eine Minute.
Bestehender Account
Schon ein Account bei Google/GoogleMail? Keine Anmeldung erforderlich!
Mit Google-Account einloggen
Mit Google-Account einloggen
Noch kein Account? Hier anmelden.

