Hallo, ich möchte mit meinem ATMega8 (ADC 0-2,56V) den Strom (0-3A)
eines Netzgerätes Messen. Leider bin ich nicht so fit in OPV's, daher
wollte ich fragen, ob hier nochmal jemand drüber schauen mag.
Daten:
Us (OPV): 5V
Us (Mega8): 5V
OPV: Umin(in): Uss-1V
Umax(in): Uss+1V
(
https://cdn-reichelt.de/documents/datenblatt/A200/MCP602_MCP604_MIC.pdf
)
Diode: Uf: 0,32V
URRM: 20V
(https://cdn-reichelt.de/documents/datenblatt/A400/1N5817_1N5718_1N5819_CDIL.pdf)
ADC: Umax: Uss+0,5
Umin: Uss-0,5
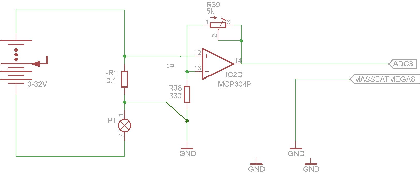
Zuerst wird die Spannung (0-32V) 1/10 (=> ~3V) geteilt, danach auf
Impendazwandler gegeben und differenziert. Anschließend wieder
verstärkt, um den ADC zu nutzen.
Wird die Schaltung so laufen bzw. kann ich vernünftige Ergebnisse
erwarten?
Danke schonmal und viele Grüße
Geht schon aber warum nicht: http://de.wikipedia.org/wiki/Instrumentenverstärker#/media/File:Instrumentation_Amplifier_3OpAmp.svg
Paul M. schrieb: > Wird die Schaltung so laufen bzw. kann ich vernünftige Ergebnisse > erwarten? Laufen schon, nur was für dich vernünftige Ergebnisse sind ist nicht definiert. Allein die Spannungsteiler (R32/R2 und R33/R5)haben einen Temperaturdrift von zusammen 1mV, wenn man von 50ppm-Widerstände ausgeht. D.h. auf den Shunt umgerechnet beträgt die Stromschwankung hier bis zu 10mA wenn sich die Umgebungstemperatur nur um ein winziges Grad geändert hat. Da sind die Fehler die noch dahinter dazukommen, wie Offset der OP etc. noch gar nicht berücksichigt. Widerstände mit besseren TK-Werten gibts zwar auch, aber bei dem Aufwand und Kosten kann man dann auch gleich zu einem dafür speziel dafür geeigneten IC greifen, nennt sich dann in deinem Fall "high side current monitor".
Hey, Danke! Okay, ich werde aufjedenfall nochmal schauen, ob ich ein spezielles IC dafür finde ;) Von der Funktion her macht meine Schaltung ja fast das gleiche wie die Instrumentenverstärkerschaltung, gut sie kommt mit einem OP weniger aus, aber die hätte ich ja zur Verfügung ;). Hab schon etwas gefunden, allerdings ist alles entweder nicht bei Reichelt oder Conrad verfügbar oder zu teuer (> 3€) , mal schaun. Vieleicht der AD 8218 B?
Paul M. schrieb: > Wird die Schaltung so laufen Nein. Deine Batterie hat keine Masseverbindung, deine Messschaltung floatet, und floatet damit auch ausserhalb des common mode Messbereichs des Differenzverstärkers, zumindest bis die Dioden leiten. Und WENN deine Batterie eine Masseverbindung hat die du nur nicht gezeichnet hast, dann wird deine Spannung am MCP604 zu gross, der verträgt ja keine 30V an den Eingängen. Wenn deine Batterie aber tatsächlich keine Masseverbindung zur Messchaltung hat sondern bisher galvanisch getrennt war, dann kann man es auch einfacher lösen. Siehe Bild.
Oh, das habe ich vergessen. Also die Schaltung hat eine Masseverbindung. Damit die Spannung am MCP604 nicht zu groß wird, habe ich ja den 10/1 Spannungsteiler vor den Eingängen vorgesehen, um zu verhindern, das die Spannung dort zu hoch wird. Allerdings teile ich natürlich auch meine Shunt-Spannung mit herunter, was für die Genauigkeit nicht gut ist. Habe mir gerade das AD 8218 B angesehen. Auf den ersten Blink ist es ja genau das was ich Suche. Eingangsspannung kann bis zu 72V sein (Also Diff. zu GND), Versorgen lässt es sich aus 5V und der Ausgang scheint auch bis auf 5mV an Masse gehen zu können. Ich werde mal einen Schaltplan erstellen. http://www.reichelt.de/AD-8218-B/3/index.html?&ACTION=3&LA=446&ARTICLE=113563&artnr=AD+8218+B&SEARCH=AD+8218+B
Bitte melde dich an um einen Beitrag zu schreiben. Anmeldung ist kostenlos und dauert nur eine Minute.
Bestehender Account
Schon ein Account bei Google/GoogleMail? Keine Anmeldung erforderlich!
Mit Google-Account einloggen
Mit Google-Account einloggen
Noch kein Account? Hier anmelden.

