Hallo zusammen. Bin in der Materie leider noch Anfänger, aber folgendes Problem: Ich habe einen Steuerausgang von 5V/2mA Ich möchte damit ein Magnetventil ansteuern, das mit 12V/500mA schaltet. Zusätlich sollte das ganz invertiert funktionieren. Liegt am Steuerausgang keine Spannung/Signal an, soll das Magnetventil aktiv sein. Kommt ein Signal muss das Magnetventil dann ausgehen... Gibt es da einen passenden Transistor oder brauch ich was anderes? Grüße und danke schonmal für die Mühe :)
Hallo Michael, wenn das Ventil im passiven Zustand durchgesteuert werden soll, dann nimm ein Relais. Dieses müsste allerdings von einem Transistor angesteuert werden. mfg klaus.
Du kannst z.B. eine Darlington-Schaltung verwenden, die kann invertiert aufgebaut werden. Oder du nimmst einfach einen Verarmungs-MOSFET. Der braucht zusätzlich nur zum Umschalten (+parasitäre Ströme) Strom. Ich denke mit dem MOSFET bist du am besten bedient.
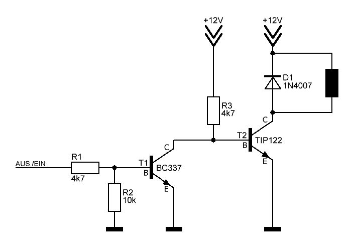
Ich blicke da irgendwie nicht durch mit Transistoren und Mosfets. Ich habe hier einen BC337 und einen TIP122, kann ich damit sowas realisieren? Hab leider auch keine Ahnung welche Wiederstände wohin :/ Effektiver Stromfluss am Magnetventil ist ca. 360 mA (gemessen) bei 14V (KFZ Spannung)
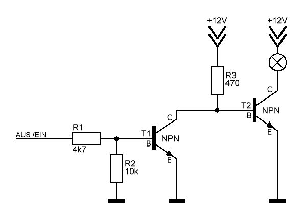
Nach diesem Prinzip mit FET oder NPN-Transistoren sollte es deine Funktion erfüllen. Wichtig, die Freilaufdiode nicht vergessen bei Induktiver Last (ist nicht eingezeichnet).
Michael schrieb: > Ich habe hier einen BC337 und einen TIP122, kann ich damit sowas > realisieren? Hab leider auch keine Ahnung welche Wiederstände wohin :/ Ok, dann bau es so auf, wenn du diese zwei Transistoren hast. Beim KFZ-Netz sind aber noch zusätzliche Vorsichtsmassnahmen zu beachten wegen Störungen. Siehe: http://www.dse-faq.elektronik-kompendium.de/dse-faq.htm#F.23
Habs gerade eben mal aufgebaut und es läuft :) Steuerstrom liegt bei unter 1mA, Klasse! ich sag nochmal 1000x danke. Tagelanges Kopfzermartern und googlen, dank eurer Hilfe ging das jetzt ratz fatz.
Bitte melde dich an um einen Beitrag zu schreiben. Anmeldung ist kostenlos und dauert nur eine Minute.
Bestehender Account
Schon ein Account bei Google/GoogleMail? Keine Anmeldung erforderlich!
Mit Google-Account einloggen
Mit Google-Account einloggen
Noch kein Account? Hier anmelden.


