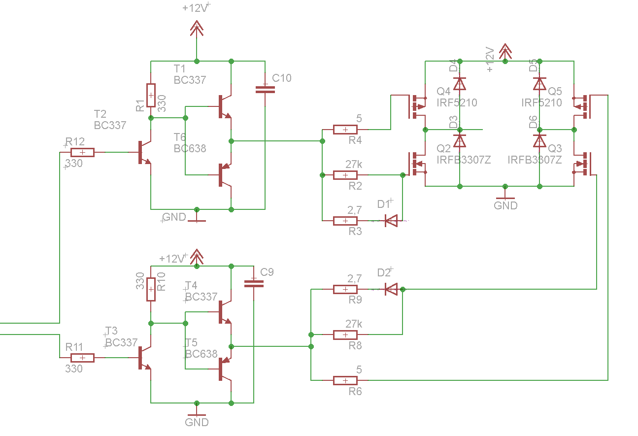
Hallo alle miteinander. Nach einem langen wochenende voller Recherche, Leserei und Rumgerechne wollte ich mir einige Meinungen einholen, was meine Motoransteuerung angeht. Die Ansteuerungsfrequenz wird sich im Bereich von 20kHz abspielen. Ich habe den im Artikel "Treiber" beschriebene Version 2b gewaehlt und etwas modifiziert, sodass ich mit einem Treiber sowohl ein N- und ein P-Channel Mosfet gleichzeitig ansteuere und mir so einen Treiber erspare. Das Problem war dann, dass ich bei jedem PWM impuls fuer einen kleinen Moment eine Shoot through Situation erzeuge. Da aber ich nur einen der MOSFETS mit einem PWM signal ansteuern muss, habe ich mit der Gate-Kapazitaet der Nchannel Mosfets und den davorgeschalteten Wiederstaenden R8 und R2 einen Tiefpassfilter erzeuge, dessen Tau (Tau = R*C) so gross ist, dass bei einer Periode einer 20kHz Rechteckschwingung die Vgth (Gate Threshhold Voltage) nicht ueberschritten wird. aber beim sperrvorgang das N-Gate doppelt so schnell sperrt wie das darueber liegende P-Channel Mosfet oeffnet. (Tau P-ch = 50ns; Tau N-channel Mosfet Abschaltvorgang = 25 ns). Daraus folgt, dass nur bei einer Umpolung des Motors, bei der auch der mit PWM angesteuerte Treiber wechselt das N-CH Mosfet lange genung mit Spannung versorgt wird, damit es anfaengt zu leiten (tau N-channel Mosfet im einschaltvorgang = 300 us). Ich habe die Schaltzeiten so dimensioniert, dass die gesamtschaltzeit des P-Channel Mosfets (Q4 und Q5) 1% der Periodendauer der PWM frequenz ist. Die schaltzeit des N channel Spielt ja kaum eine Rolle da es sowieso nur beim umpolen den Schaltzustand aendert und damit nur sehr selten (vlt maximal alle 10000 Perioden = 0,5s) seinen Zustand veraendert. Habe ich mich irgendwo voll verkalkuliert, ist meine Schaltung entsprechend richtig dimensioniert (ich mache mir um das PNP-BJT im treiber etwas sorgen owohl es fuer ein Ice von 1A gedacht ist), sind meine Schaltzeiten einigermassen gelungen oder ist alles fuer die Katz und ich kann nochmal anfangen. Vielen Dank schonmal und entschuldigt die evtl bescheidene Rechtschreibung MFG Alexander Becker
Soweit ich Deinen Text überflogen habe, steht da nirgends etwas über den Motor bzw. seine Daten. Die ganze 'Kalkulation' kannst Du Dir mit einem fertigen Treiber ersparen. Ich fange mit dem L6203 an. Wer bietet mehr?
Ich weiss das ich mir die ganze Rechnerei sparen kann aber ich habs gemacht ums zu machen und waehrend dessen etwas zu lernen. Zum Motor: das ist ein "Speed 500" der mit 12 Volt gespeist wird wahrscheinlich zieht der bis zu 10 A, er wird sich aber wahrscheinlich auf ca 5A im Normalbetrieb auspendeln wird. Ich hatte aber ca 5-10A Dauerstrom im Auge. Ich denke 20kHz dazu ausreichend sind dass ich dem Mosfet nicht dauernd Blockierstrom abverlange. Ausserdem war die Frage eine andere
Alexander Becker schrieb: > Ich weiss das ich mir die ganze Rechnerei sparen kann aber ich habs > gemacht ums zu machen und waehrend dessen etwas zu lernen. Du würdest lernen, daß man niemals N- und P-Kanal FETs gegeneinander arbeiten läßt, und daß ein diskreter Aufbau viel zu schlechte Ergebnisse bringt. > Zum Motor: das ist ein "Speed 500" der mit 12 Volt gespeist wird > wahrscheinlich zieht der bis zu 10 A, er wird sich aber wahrscheinlich > auf ca 5A im Normalbetrieb auspendeln wird. Dann sieh Dir den VNH3SP30 an.
Was Heisst, dass die FETS "gegeneinander arbeiten"? und warum bringt ein Diskreter Aufbau zu schlechte Werte und wie wuerde ein besserer aufbau aussehen (bitte keinen Motortreiber, ich weiss dass man sich sowas kaufen kann, ich will was lernen)
Bitte melde dich an um einen Beitrag zu schreiben. Anmeldung ist kostenlos und dauert nur eine Minute.
Bestehender Account
Schon ein Account bei Google/GoogleMail? Keine Anmeldung erforderlich!
Mit Google-Account einloggen
Mit Google-Account einloggen
Noch kein Account? Hier anmelden.
