Hallo, ich versuche bei dieser Platine über die seriellen Schnittstelle
zu kommunizieren.
Ich kann etwas an die serielle Schnittstelle aussenden. Das
funktioniert.
Aber es gelingt mir nicht etwas zu empfangen.
Eigentlich möchte ich ein großes "S" empfangen. Die Programmsequenz
hierfür füge ich unten ein. Nachdem ich etwas senden kann, muss ich die
Parametereinstellungen von Baudrate,Parity etc. ja eigentlich richtig
getroffen haben.
Die Frage ist nun, ob der Fehler in der Schaltung oder in der Software
liegt.
Ich hoffe jemand kann mir helfen.
Hier sind meine Einstellungen für die serielle Schnittstelle:
#include <avr/io.h>
#include "uarts.h"
void initUarts(void)
{
//9600 N,8,2 fuer Uart0
//fosc = 10MHz
UBRR0L = 64;
UCSR0B = (1<<TXEN0) | (1<<RXEN0);
UCSR0C = (0<<USBS0) | (3<<UCSZ00);
}
void charUart0(char ch)
{
UDR0 = ch;
while(!(UCSR0A&(1<<UDRE0)))
;
}
void strUart0(char *str)
{
while(*str)
{
charUart0(*str++);
}
}
bool isUart0(void)
{
return UCSR0A & (1<<RXC0);
}
char getUart0(void)
{
while(!isUart0())
;
return UDR0;
}
Und hier der Code fürs empfangen
Als erstes der Interrupt:
//Interrupt
ISR(USART0_RX_vect)
{
char send = getUart0();
if(send != '\n' || send != '\r')
{
strEmpfaenger[strPosition] = '\0';
strPosition = 0;
strFinish = true;
}
else
{
strEmpfaenger[strPosition++] = send;
strFinish=false;
}
}
DAs init sieht wie folgt aus:
void main(void)
{
init();
if(strFinish==true)
{
PORTA = 0xFC; //Wenn was ankommt leuchtet
if(strcmp(strEmpfaenger,"S")==0) //Ist der ankommende String
ein S?
{
hilfe = 1; //Dann setzte Hilfe auf 1
PORTA = 0xF3; //Wenn ein S empfangen leuchtet die Platine
}
}
}
Das Init habe ich auch vorher gemacht.
void init(void)
{
DDRA = 0xFF;
PORTA = 0xFF;
initUarts();
sei();
}
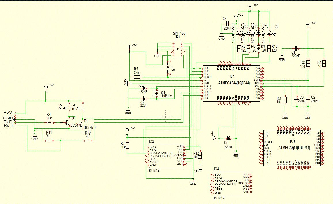
normalerweise arbeitet die RS232 Schnittstelle mit den Pegeln: -12V = H / +12V = L den Empfang vom PC zum ATMega könnte man mit Spannungsteiler + Diode machen, aber das Senden geht nicht ohne zusätzlich neg. Hilfsspannung. BTW: Tx (senden) liegt an der Basis der Transistoren? bau das doch mit dem Altbewährten MAX232, der erzeugt die benötigten Spannungen selbst. (Schaltplan hier auf der Seite im AVR Tutorial)
Hi An welcher Stelle wird der Interrupt zum Empfangen freigegeben? MfG Spess
Marian S. schrieb: > Ich kann etwas an die serielle Schnittstelle aussenden. Das > funktioniert. > Aber es gelingt mir nicht etwas zu empfangen. Hier wäre erstmal wichtig, welche Seite du meinst, wenn du von Senden und Empfangen sprichst, denn tatsächlich kommt Kommunikation erst dann zustande, wenn gleichzeitig gesendet und empfangen wird... > Die Frage ist nun, ob der Fehler in der Schaltung oder in der Software > liegt. Das läßt sich schwer entscheiden, weil du zu der Schaltung nicht gesagt hast, welche Aufgabe sie eigentlich zu erfüllen hat. Irgendeinen Sinn ergibt sie jedenfalls nur, wenn man mal annimmt, daß der "außen" anzuschließende Kommunikationspartner keine übliche PC-Schnittstelle ist, sondern ebenfalls ein µC oder irgendein Com-Adapter (USB oder BT). Und (was das auch immer für ein Teil ist) mit kleineren Logikpegeln arbeitet als der Atmega, aber mit derselben Polarität. Ist das tatsächlich der Fall?
Hey, Wie verbindest du denn deine serielle schnitte vom pc zum uC? willst du denn das board überhaupt mit dem pc verbinden? gibt es noch irgend eine hardware die du benutzt, hier aber nicht kund getan hast? Beste grüsse Public
Entschuldigung, ich vergaß wohl zu erwähnen, dass die serielle Schnittstelle an die GPIO-Pins eines Raspberry Pis (Model B) angeschlossen werden.
Mit ich kann senden, meine ich, dass das Raspberry Pi etwas empfängt,
wenn ich die Funktion strUart0("Hallo\n); aufrufe. In dem Fall kommt das
"genau" so an.
Marian S. schrieb: > if(send != '\n' || send != '\r') > { > strEmpfaenger[strPosition] = '\0'; > strPosition = 0; > strFinish = true; > } Das if() ist doch immer erfüllt?
Ja, das stimmt wirklich nicht, da gehört statt "!=" dass hin "=="!
Deine main() läuft einmal durch und tut dann gar nichts mehr.
Marian S. schrieb: > Entschuldigung, ich vergaß wohl zu erwähnen, dass die serielle > Schnittstelle an die GPIO-Pins eines Raspberry Pis (Model B) > angeschlossen werden. OK, also ist es so, wie ich vermutet hatte. Partner arbeitet auch mit Logikpegeln, nur halt mit kleineren. Dann passt die Schaltung erstmal prinzipiell zur Aufgabe. D.h. aber leider noch nicht, daß die Schaltung auch korrekt aufgebaut ist. > Mit ich kann senden, meine ich, dass das Raspberry Pi etwas empfängt, > wenn ich die Funktion strUart0("Hallo\n); aufrufe. In dem Fall kommt das > "genau" so an. D.h.: Wenn es einen Fehler in der Adapterhardware gibt, liegt er in der Mimik mit den zwei Transistoren. Ganz grob kann man die Sache schon mit einem 5€-Multimeter überprüfen. Einfach vom PasPi aus dauerhaft eine Folge von 'U's senden. Multimeter auf "AC" schalten, eine Strippe des Multimeter an GND festmachen und mit der anderen zuerst mal an TxD des Konnektors. Es sollte eine "deutliche" Wechselspannung angezeigt werden, vielleicht irgendwas um ein Volt. Der genaue Anzeigewert spielt keine Rolle, die billigen Multimeter sind für sowas sowieso nicht gedacht. Aber sie reichen als Indikator für Größenordnungen aus. Wenn Null angezeigt wird oder etwas im µ- oder unteren mV-Bereich, dann stimmt sehr wahrscheinlich schon auf RasPi-Seite irgendwas nicht. Wenn aber soweit alles i.O. ist, tastet man als nächstes die Basis des linken Transistors an. Es sollte auch dort eine Wechselspannung angezeigt werden, allerdings deutlich geringer, vielleicht so ungefähr in der Größenordnung von 100mV. Danach dasselbe am Kollektor des linken Transistors. Hier wären dann eine Anzeige von deutlich über ein Volt zu erwarten, dasselbe am Kollektor des rechten Transistors. Als letztes tastet man dann noch direkt an den RxD-Pin des Atmega, die Anzeige sollte die so ziemlich die gleiche sein wie am Kollektor des rechten Transistors. Wenn das soweit alles so eingetreten ist, ist es relativ wahrscheinlich, daß die Hardware im Prinzip funktioniert, der Fehler also mit einiger Wahrscheinlichkeit in der Software zu suchen ist. Wenn hingegen signifikate Abweichungen von diesen Vorhersagen zu erkennen sind, ist ein Schaltungsfehler oder Bauelementeausfall relativ wahrscheinlich.
Danke für den obigen Beitrag.
Ich habe es mittlerweile geschafft, primär einmal einen Interrupt
auszulösen, wenn etwas empfangen wird.
ISR(PCINT3_vect)
{
intFlag=true;
}
Im Init kommt noch dass dazu:
setBit(PCMSK3,PCINT24); //PinChange Interrupt 25 enabled
setBit(PCICR,PCIE3); //enable PCINT3_vect für PCINT24-31
Dann kann ich, wenn der Interrupt aufgetreten ist, zum Beispiel LEDs zum
leuchten bringen
Bitte melde dich an um einen Beitrag zu schreiben. Anmeldung ist kostenlos und dauert nur eine Minute.
Bestehender Account
Schon ein Account bei Google/GoogleMail? Keine Anmeldung erforderlich!
Mit Google-Account einloggen
Mit Google-Account einloggen
Noch kein Account? Hier anmelden.
