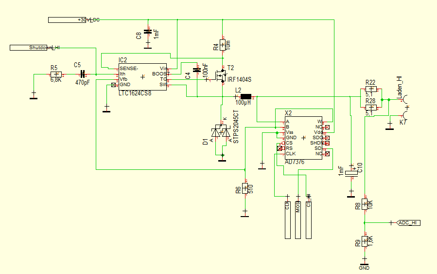
Hallo, Ich habe ein Problem mit der angehängten Schaltung. Mit dieser möchte ich einen Kondensator laden. Zur Spannungsregelung wird ein Schaltregler LTC 1624 verwendet. Über das digtiale Potentiometer AD7376 soll die Ausgangsspannung zwischen 10V und 25V einstellbar sein, wobei die Eingangsspannung 30 V beträgt. Für einen ersten Test wurde der AD7376 allerdings durch einen Festwiderstand ersetzt. Ich habe folgendes Problem mit der Schaltung: Die Drop-Out Voltage (Differenz aus Eingangs- und Ausgangsspannung) ist sehr hoch. Mit den 30V Eingangsspannung errreiche ich am Ausgang maximal 16,5 V (Spannungsteiler für 25V dimensioniert). Bei einer Ausgangsspannung von 10 V (über Festwiderstand eingestellt) beträgt die Dropout Voltage ca. 7 V. Was den Datenblattwert stark überschreitet. An was könnte das liegen? Viele Grüße
Moritz schrieb: > Die Drop-Out Voltage (Differenz aus Eingangs- und Ausgangsspannung) ist > sehr hoch. Ähm, sollte es nicht einfach heißen: der Schaltregler funktioniert nicht! > Bei einer Ausgangsspannung von 10 V (über Festwiderstand eingestellt) > beträgt die Dropout Voltage ca. 7 V. Was den Datenblattwert stark > überschreitet. Was bedeutet denn bei dir eigentlich der Begriff "Dropout Voltage"? > Mit den 30V Eingangsspannung errreiche ich am Ausgang maximal > 16,5 V (Spannungsteiler für 25V dimensioniert). Warum? Welche Spannung hast du da am Feedback-Eingang? Wie sieht das Layout deines Schaltreglers und des Strommesspfades aus? Ist die Ausgangsspanung belastbar? Wie kommst du auf die 1000uF am Schaltregler-Ausgang? Im Schaltplan ist ein 1nF Kondensator zum Strommess-Eingang gezeichnet. Warum hast du den weggelassen? BTW: diese Rückführung/Spannungseinstellung mit dem Poti ist unnötig/unglaublich kompliziert...
Moritz schrieb: > Bei einer Ausgangsspannung von 10 V (über Festwiderstand eingestellt) > beträgt die Dropout Voltage ca. 7 V Wo bleibt der Rest? 30Volt - 10 Volt ist bei mit 20 Volt Differenz. Wo bleiben die fehlenden 13 Volt bei Dir? Wo hast Du wie gemessen?
Oliver R. schrieb: > Wo bleibt der Rest? > 30Volt - 10 Volt ist bei mit 20 Volt Differenz. Wo bleiben die fehlenden > 13 Volt bei Dir? Wo hast Du wie gemessen? Mit Dropout Voltage meine ich die Differenz aus Eingangs- und Ausgangsspannung: Udrop=Uein-Uaus Bei den 10V hatte ich eine Eingangsspannung von 17 V also eine Drop-out Spannung von 7 V. Und genau diese 7V sind ja das Problem diese müssen ja irgendwo in der Schaltung abfallen... Lothar Miller schrieb: > Im Schaltplan ist ein 1nF Kondensator zum Strommess-Eingang gezeichnet. > Warum hast du den weggelassen? Der Kondensator ist in der aufgebauten Schaltung enthalten. Ausgangsspannung ist im unbelasteten Zustand gemessen und bleibt bei Belastung gleich.
Moritz schrieb: > Bei den 10V hatte ich eine Eingangsspannung von 17 V also eine Drop-out > Spannung von 7 V. Und genau diese 7V sind ja das Problem diese müssen ja > irgendwo in der Schaltung abfallen... Ja, an deinem Schaltregler in seiner ganzen Pracht. Wo sonst? Die eigentlich und einzig interessante Frage ist doch eher: Warum funktioniert die Schaltung nicht wie geplant? Denn wenn sie funktionieren würde, wäre die Ausgangsspannung wie gewünscht und stabil. Eine wie auch immer geartete "Dropout-Spannung" kommt in diesen Betrachtungen dann auch gar nicht vor... Moritz schrieb: > Für einen ersten Test wurde der AD7376 allerdings durch einen > Festwiderstand ersetzt. Welchen? Wie sieht die Schaltung für genau diesen Test, den du hier beschreibst, aus? Moritz schrieb: > An was könnte das liegen? Das sind noch ein paar unbeantwortete Fragen im Beitrag "Re: Hohe Dropout Voltage bei Spannungsregler LTC1624" Ganz besonders interessant ist die nach dem Layout...
Moritz schrieb: > Und genau diese 7V sind ja das Problem diese müssen ja > irgendwo in der Schaltung abfallen... Vermutlich weil der Schaltregler genau das macht, was er soll. Hast Du die Spannung am Feedback-Pin nachgemessen? Ich gehe mal davon aus, dass Du das Digi-Poti in der 10kR-Variante verwendest. Und ich gehe weiterhin mal davon aus, dass Deine berechnete Auslegung mit EXAKT 10kR Ende-zu-Ende Widerstand kalkuliert ist. Dann solltest Du Dir die zulässigen Toleranzen des Potis näher zu Gemüte führen. Diese Extremwerte kommen tatsächlich vor. Ob das der Grund ist kannst Du dann einfach nachmessen. P.S.: Als Dropout bezeichnet man den minimal möglichen Spannungsabfall über einem Spannungsregler, nicht den aktuell eingestellten.
Zum Layout kann ich leider nicht viel sagen, habe ich nicht erstellt... Was ich aber auf jedenfall probieren werde ist die Kapazitätswerte aus dem Datenblatt zu verwenden. Florian V. schrieb: > P.S.: Als Dropout bezeichnet man den minimal möglichen Spannungsabfall > über einem Spannungsregler, nicht den aktuell eingestellten Ist mir schon klar und diese Spannung ist ja auch zu groß. Ich benötige nämlich mindestens 17 V am Eingang um meine eingestellten 10 V am Ausgang zu bekommen. Lege ich wie nach Datenblatt bspw. 12 V an den Eingang erreiche ich die 10 V am Ausgang nicht.
Warum hast du nur 10mOhm zur Strombegrenzung? Willst du >10A haben? Imax=150mV/Rsense Im Anhang das Demobeispiel "10V aus 12V" von LTspice mit 0,05Ohm (Imax 3A). Wieviel Ampere kann denn deine Spule? LTspice gibt es hier. http://ltspice.linear-tech.com/software/LTspiceIV.exe Nachtrag: Ich habe noch ein weiteres Beispiel angehängt in dem die Serienwiderstände sichtbar sind. Damit ist man sich immer bewusst, daß die Bauteile nicht ideal sind. Wieviel Rser hat denn deine 100uH Spule?
Bitte melde dich an um einen Beitrag zu schreiben. Anmeldung ist kostenlos und dauert nur eine Minute.
Bestehender Account
Schon ein Account bei Google/GoogleMail? Keine Anmeldung erforderlich!
Mit Google-Account einloggen
Mit Google-Account einloggen
Noch kein Account? Hier anmelden.

