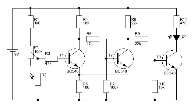
Hallo zusammen, ich würde eine LED gruppe im flur gerne über einen dämmerungssensor einschalten lassen. Ich hatte mich da ein wenig informiert und war auf 3 realisierungsmöglichkeiten gekommen, ich weiß jetzt allerdings nicht welche am besten geeignet wäre, bzw was in der regel für eine schaltung nimmt. Daher würde ich gern ein paar tipps bzw eintscheidungshilfe bekommen. bin auch offen für alternativen. ich habe die 3 varianten angehängt. Alle drei alternativen haben jedoch ein problem gemein... ich hatte mich für eine bisschen aufwändigere version mit einem schmitt trigger entschieden weil mir wichitg ist das die in einem stück angehen und nicht immer heller werden je dunkler es wird... Jedoch habe ich beim ausprobieren bei allen drei schaltungen feststellen müssen das die led langsam heller wird, auch wenn das nur ein sehr geringer grenzbereich ist. Aber es wird halt auch langsam dunkel und ich habe die befürchtung das das stört und die leds halt langsam immer heller werden... Hat da jemand ne idee wieso die schmitt trigger in meinen schaltungen nicht sauber schalten? eine weitere sache die vor allem bei der schhaltung mit den transistoren stört ist das die led schon bei sehr geringen helligkeitsverlust anspringt (ich habe anstelle von einem fotowiderstand einen transistor benutzt). wäre für hilfe und ratschläge dankbar :)
zurzeit noch 20cm von der led entfernt, war erstmal ne versuchsschaltung. Also das dunklere leuchten ist wahrscheinlich schnelles blinken? Also am stärksten ist es mit der variante mit dem OP Aber dann kriege ich doch ein problem wenn ich den sensor im flur anbringe weil da ja auch die leds sind
Malte S. schrieb: > > Hat da > jemand ne idee wieso die schmitt trigger in meinen schaltungen nicht > sauber schalten? eine weitere sache die vor allem bei der schhaltung mit > den transistoren stört ist das die led schon bei sehr geringen > helligkeitsverlust anspringt Vermutlich schwingt die ganze Konstruktion. Entweder über die Versorgungsspannung (Stüzkondensatoren einbauen, Versorgungsspannung stabilisieren - insbesondere bei Schaltungsvariante 1 und 2). Oder es schwingt, weil die Fotodiode (- transistor, -widerstand) von seiner eigenen LED beleuchtet wird. Dagegen hilft Hysterese erhöhen, in der Op-Amp Variante den 100 K Widerstand kleiner machen. Letztere ist übrigens die Schaltungsvariante die ich bevorzugen würde, weil Schaltpunkt ist unabhängig von der Betriebsspannung und einstellen der Hysterese einfach möglich. Der Vorteil von Variante 1 (4584) ist eventuell der geringe Ruhestrom, aber die Schaltung soll ja bestimmt nicht aus Batterien betrieben werden..??
genialererfinder schrieb: > Malte S. schrieb: > Vermutlich schwingt die ganze Konstruktion. > > Entweder über die Versorgungsspannung (Stüzkondensatoren einbauen, > Versorgungsspannung stabilisieren - insbesondere bei Schaltungsvariante > 1 und 2). okay ich werde das mal machen :) > Oder es schwingt, weil die Fotodiode (- transistor, -widerstand) von > seiner eigenen LED beleuchtet wird. > Dagegen hilft Hysterese erhöhen, in der Op-Amp Variante den 100 K > Widerstand kleiner machen. Also ich habe die led von dem fotrotrsansitsor jetzt räumlich getrennt, aber das problem tritt immer noch auf, habe es allerdings nur bei variante 3 gemacht. > Letztere ist übrigens die Schaltungsvariante die ich bevorzugen würde, > weil Schaltpunkt ist unabhängig von der Betriebsspannung und einstellen > der Hysterese einfach möglich. > Der Vorteil von Variante 1 (4584) ist eventuell der geringe Ruhestrom, > aber die Schaltung soll ja bestimmt nicht aus Batterien betrieben > werden..?? nee hatte ich nicht vor :) okay danke für die anregung. und die flankensteilheit ist nicht der grund das ich da keine sauberen zwei zustände kriege?, bzw das die schmitt trigger falsch beschaltet sind?
Malte S. schrieb: > Also ich habe die led von dem fotrotrsansitsor jetzt räumlich getrennt, > aber das problem tritt immer noch auf, Dann wird vermutlich deine Betriebsspannung beim Einschalten der LEDs absinken und den Schaltpegel verändern. Hänge mal die Elektronik und die LEDs an getrennte Spannungsversorgungen oder die Elektronik an einen zusätzlichen 5V Regler.
Also ich habe grade sowohl stützkondensatoren eingebaut und danach das SNT gegen ein 9V Block als spannungspuelle ausgetauscht... Dazu eine LED welche an einem 1M langen kabel in eine andere richtung strahlt. Das Problem ist leider nach wie vor da... Ich hatte zwischenzeitlich den transistor durch einen N-Kanal MOSFET ausgetauscht, aber das hatte auch nix gebracht. Ich kann quasi dabei zusehen wie die led heller wird wenn ich langsam mit der hand den fototransistor beschatte.
Roland L. schrieb: > Malte S. schrieb: >> Also ich habe die led von dem fotrotrsansitsor jetzt räumlich getrennt, >> aber das problem tritt immer noch auf, > > Dann wird vermutlich deine Betriebsspannung beim Einschalten der LEDs > absinken und den Schaltpegel verändern. Hänge mal die Elektronik und die > LEDs an getrennte Spannungsversorgungen oder die Elektronik an einen > zusätzlichen 5V Regler. Ich habe die ganze geschichte grad an einer 9V batterie in betrieb, auch da hat nichts gebracht... ich kann quasi dabei zusehen wie die led langsam heller wird je mehr ich den fototransistor verdunkle...
so also ich habe grade die elektonik an einen 6V Linearregler gehängt und die led an die batterie. Ich habe leds als raumbeleuchtung. das war hier auch die lichtquelle (also sowohl farbige led streifen als auch leds zum reinschrauben). Könnte das flackern wegen der schaltregler das problem sein? bzw die pwm dimmung der led streifen?
Malte S. schrieb: > ich kann quasi dabei zusehen wie die led > langsam heller wird je mehr ich den fototransistor verdunkle... Das ist ein Problem. Eigentlich sollten alle drei Schaltungen so wie sie aufgezeichnet sind auch funktionieren. Erstmal feststellen os schwingt... Oszilloskop vorhanden? Falls nicht, vielleicht schwingts ja im hörbaren Bereich, dann könnte man probeweise einen Lautsprecher oder Ohrhörer (kleinen Kondensator davor 1- 10 µF) paralel zur LED anschliessen und hören obs pfeift... Dann ist zumindest mal die Ursache etwas eingekreist.
ich habe einfach mal meine normale raumbeleuchtung udn den ganzen kram ausgemacht und eine warmweiße led als lichtquelle für den fototransistor genommen. da tritt das Problem gar nicht auf, also überhaupt nicht. Auch das flackern am anfang des grenzbereiches das ich bei den vorherigen versuchen hatte ist nicht mehr da... ich glaube es lag wie Roland L. vermutet hat wirklich an der lichtquelle. vielleicht ist das auch nur illusion oder so aber ich konnte beim hin und herbewegen der lichtquell-LED keinen helligkeitsübergang feststellen. Und ihr würdet die schaltung mit dem op bevorzugen?.. :)
Malte S. schrieb: > Könnte das flackern wegen der schaltregler das problem sein? bzw die pwm > dimmung der led streifen? Möglich! Um das zu kompensieren Kondensator 10 - 47µ testweise parallel zum Fototransistor...
genialererfinder schrieb: > Malte S. schrieb: > Das ist ein Problem. Eigentlich sollten alle drei Schaltungen so wie sie > aufgezeichnet sind auch funktionieren. Also eine konkrete schwelle die auch nicht in einem kleinen bereich eine kontinuierliche helligkeitsveränderung aufweist darf definitiv nicht sein? ich dachte erst das sei normal, jedenfalls bei der variante mit den transistoren > Erstmal feststellen os schwingt... Oszilloskop vorhanden? nee leider nicht :/ > Falls nicht, vielleicht schwingts ja im hörbaren Bereich, dann könnte > man probeweise einen Lautsprecher oder Ohrhörer (kleinen Kondensator > davor 1- 10 µF) paralel zur LED anschliessen und hören obs pfeift... > Dann ist zumindest mal die Ursache etwas eingekreist. Also meine musikanlage war an aber es lag wahrscheinlich an der raumbeleuchtung vermute ich. weil jetzt ist es nicht mehr da. Aber danke auf jeden fall :)
genialererfinder schrieb: > Malte S. schrieb: > >> Könnte das flackern wegen der schaltregler das problem sein? bzw die pwm >> dimmung der led streifen? > > Möglich! Um das zu kompensieren Kondensator 10 - 47µ testweise parallel > zum Fototransistor... okay ich probiere es mal mit nem 33er
das ändert auch nichts :/ villeicht nen kleineren keramikkondensator? ansonsten muss ich den fotosensor wohl zum fenster hin positionieren
In die Kollektorleitung des BPW40 einen 1K Widerstand gegen Plus, an den Minuseingang des Komparators einen 1 - 47 uF Elko gegen Masse. Der Fototransistor registriert jede kleine Helligkeitsschwankung durch Ledleuchten bzw. auch Gluhlampen... Das selbe gilt auch bei der Schaltung mit LDR. Parallel zum LDR einen Elko... Auch der Betriebsspannung sollte ein Elko spendiert werden, dann sollte das funktionieren.
im realen Einsatz wird das Licht, das er detektieren möchte, vermutlich von der Sonne kommen. Die Sonne flackert nicht, insofern sind die ganzen Maßnahmen, die Schaltung kunstlichttauglich zu machen, überflüssig. Ein größeres Problem ist es wohl, dass das Licht der geschalteten LEDs auf den Sensor fällt. Man könnte die LEDs in regelmäßigen Abständen abschalten und ein paar Millisekunden später die Helligkeit messen und dann die LEDs ggf. wieder einschalten. Für eine solche Schaltung wäre es sogar wichtig, dass die Beleuchtungsmessung möglichst schnell reagiert.
Malte S. schrieb: > Ich habe die ganze geschichte grad an einer 9V batterie in betrieb, auch > da hat nichts gebracht... ich kann quasi dabei zusehen wie die led > langsam heller wird je mehr ich den fototransistor verdunkle... Ist doch lögisch. Je mehr der Phototransistor abgedunkelt ist, um so weniger sieht er von dem LED-Licht und um so später schaltet die Schaltung die LED ab. Dann merkt die Schaltung, dass es dunkel ist und die LED wird wieder angeschaltet, bis sie merkt, dass die obere Schwele überschritten ist ... und das, so schnell die Schaltung kann.
Mani W. schrieb: > In die Kollektorleitung des BPW40 einen 1K Widerstand gegen Plus, > an den Minuseingang des Komparators einen 1 - 47 uF Elko gegen Masse. > > Der Fototransistor registriert jede kleine Helligkeitsschwankung > durch Ledleuchten bzw. auch Gluhlampen... > Das selbe gilt auch bei der Schaltung mit LDR. Parallel zum LDR > einen Elko... > > Auch der Betriebsspannung sollte ein Elko spendiert werden, dann > sollte das funktionieren. So ich habe jetzt einen 33µF Elko eingebaut und an die kollektorleitung einen 1K Widerstand. Jetzt reagiert die ganze geschichte mit verzögerung, aber das ist ja der sinn der sache oder? vllt ist der elko mit 33µF n bisschen groß, jedenfalls geht die LED erst nach 10s an :D ich probiere es mal mit einem kleineren :D
Dankeschön :) der 1µF Elko ist die Lösung, jetzt funktioniert das auch unterschlechten lichtbedingungen (per PWM gedimmte LED Lampe :DD) Also der 1µF Elko vom invertierten EIngang des OPs zu Masse löst das Problem :), also imprinzip bräuchte man den 1K WIderstand nicht, aber da man ja eh die empfindlichkeit einstellen möchte kommt da sowieso ein poti hin :)
Roland L. schrieb: > Die Sonne flackert nicht, insofern sind die ganzen > Maßnahmen, die Schaltung kunstlichttauglich zu machen, überflüssig. Und bei einem nächtlichen Gewitter werden die LEDs dann synchron zucken! Gut als Blitz-Detektor! Malte S. schrieb: > So ich habe jetzt einen 33µF Elko eingebaut und an die kollektorleitung > einen 1K Widerstand. Jetzt reagiert die ganze geschichte mit > verzögerung, aber das ist ja der sinn der sache oder? Genau! So lassen sich Schwankungen durch Wolken bei Vollmond auch unterdrücken... Einfach experimentieren... Malte S. schrieb: > also imprinzip bräuchte man den 1K WIderstand nicht, aber da > man ja eh die empfindlichkeit einstellen möchte kommt da sowieso ein > poti hin :) Der 1K war nur zur Sicherheit gedacht als Strombegrenzung durch den FT, je nach Kondensator am Minuseingang gegen Masse! Viel Spaß beim weiteren Testen und Experimentieren... Schönen Gruß Mani
Mani W. schrieb: > Gut als Blitz-Detektor! Probier es mal aus. Gut geeignet sind auch kleine Solarzellen.... Auch für Deine Schaltung interessant... Gruß Mani
Das Problem liegt meiner Meinung nach an einem zu geringem Basisstrom bzw. zu langsamen an- und abstieg. Bei 5V würde ich nicht mehr als 1kOhm Basiswiderstand nehmen. Damit es auch richtig durchschaltet.
okay also doch den 33µF beutzen :D sowas hatte ich noch gar nicht bedacht das das ja auch auftreten könnte ^^ und imprinzip ist es ja gar nicht schlimm das das mit verzögerung reagiert :) aber das muss ich am realen einsatzort einfach mal ausprobieren. jaa ich werde den wahrscheinlich einfach da lassen, schaden tut der ja nicht. also solarzellen hätte ich sogar da :D hab auch meiner schulzeit noch welche :D solarzellen sind ja im prinzip im grundaufbau ähnlich wie eine fotodiode oder? Wobei das gute an den fototransistoren anderen bauelementen ist das die in nem 5mm ,,LED-gehäuse'' sind - die kann man gut in ein gehäuse einbauen Das mit dem basiswiderstand könnte auch sein, aber das Problem war ja auch bei 12V ausgetreten :) da sind 10K ja eig schon in ordnung wenn man testweise nur eine led dahinter betreibt oder? wenn ich die schaltung mit 5V aufbaue (wäre mir persönlich lieber weil 5V weiter entfernt von der maximalspannung des OPs ist) würde ich wahrscheinlich 1,3K Ohm nehmen
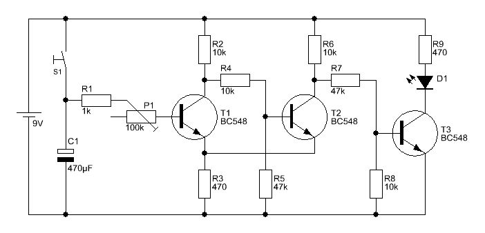
Eine andere Frage: einen zeitschalter könnte ich ebenfalls mit einem Schmitt trigger aufbauen oder? Also indem ich einen kondensator an die basis von einem NPN Transistor hänge, der den invertierenden Eingang solange er durchgesteuert ist auf low hält. und sobald die spannung an der basis von unter einen bestimmten wert fällt wird der invertierende eingang durch einen zB 100K Widerstand auf High gezogen und das Licht geht aus. (schaltplan im anhang). oder ist die variante mit dem aus transistoren aufgebauten schmitt trigger die bessere Lösung?
bzw bei der schaltung mit dem OP. Wäre die bessere lösung die entladezeit durch einen widerstand parallel zum kondensator festzulegen anstelle nur durch die größe des basiswiderstandes an dem ersten kondensator?
Malte S. schrieb: > bin auch offen für alternativen ich hab das mit nem a302d aus ddr produktion erledigt. da kannst den ordern. http://bauteile24.de/5505/a302d-schwellwertschalter-dip4 oder http://www.kne-shop.de/shop/show_product.php?products_id=413&SESS=dygmsgdj in der bucht gibt´s den auch. der a302d eignet sich auch für zeitschalter. datenblatt -->tante gurgel. mfg
eine frage. ich würde den zeitschalter gerne über einen bewegungsmelder ansteuern. Kann ich diese ,,Arduino PIR Module auch so einstellen das die bei jeder detektierten bewegung ein signal aussenden und nicht einen auf zeitschalter machen? DIese hier meine ich:http://www.amazon.de/gp/product/B008AESDSY/ref=s9_simh_gw_p23_d0_i1?pf_rd_m=A3JWKAKR8XB7XF&pf_rd_s=center-2&pf_rd_r=0XQ13HS0TSMH0FPNVBFK&pf_rd_t=101&pf_rd_p=455353807&pf_rd_i=301128 bzw wenn ich mir direkt einen PIR Sensor kaufen würde (dachte an den hier: https://cdn-reichelt.de/documents/datenblatt/A500/LHI878RF%23PE.pdf) kann ich den integrierten fet wie nen x beliebeigen fet beschalten? also das ich die strecke Drain-source anstelle dem taster einbaue.
Bei den fertigen Modulen lässt sich üblicherweise mit einem Jumper oder Lötbrücke umstellen, ob man re-triggerbar oder nicht retriggerbaren Modus haben will. Am BISS0001 IC ist das Pin 1. Wie gut das funktioniert habe ich nie ausprobiert. In der von Dir gegebenen Abbildung ist es eine Lötbrücke neben der "H" und "L" steht, also Leiterbahn zu "H" aufkratzen, von mittlerem Kontakt nach "L" Brücke reinlöten. Wenn Du in China bestellst, ist immer die große Frage ob EXAKT das abgebildete Teil kommt, oder was ähnliches. Auf einige Sekunden Auslösung sollten die Teile sich aber einstellen lassen, auch wenn es re-triggerbar bleibt. So ein "nackter" Sensor rauscht vor sich hin. Wenn Bewegung davor, ploppt das Ausgangssignal mal etwas hoch oder runter. Das wird von einer Verstärker- und Aufbereitungsschaltung dahinter erkannt und ausgewertet. Wenn Du an fertige Module ran kommst, und Dich deren Bauform nicht stört, ist es wenig sinnvoll, so was selbst bauen zu wollen. Die Sensoren sind auch sehr leicht mit ESD zu zerstören im nicht eingebauten Zustand. Also Antwort auf Deine letzte Frage: Nö. Ansonsten: Fotowiderstände sind sehr träge. -Transistoren und -Dioden sind wesentlich schneller. Hättest viel Ärger ersparen können? Bei den o.g. PIR Modulen ist auch vorgesehen, dass ein Fotowiderstand als Dämmerungserkennung eingebaut werden kann. Eine exakte Spezifikation, WELCHE von den auch aus China angebotenen, habe ich noch nirgends gesehen. Wenn die Spezifikation für den Fotowiderstand mal jemand hätte, das wäre nett. Irgend wie funktionierts vermutlich mit irgendeiner Sorte. Um da einen Fototransistor einzubauen müsstest Du einen 1 Megaohm Widerstand mit 100kOhm ersetzen, sonst schaltet der vermutlich nicht richtig. Sind sehr kleine SMD Krümel, schwierig? Auch der Temperaturfühler der auf den PIR Sensor Platinenlayouts vorgesehen ist, wäre spannend.
Bei der Schaltung mit LM358 wäre es sinnvoll, den 100K zu verkleinern, da sich dadurch die Ein/Ausschalt-Schwellen mehr Richtung +UB bzw. Richtung Masse verlagern (Größere Hysterese) Dadurch wird ein grösserer Bereich zwischen Hell/Dunkel-Schwelle erkannt... Mani
KHS schrieb: > Bei den fertigen Modulen lässt sich üblicherweise mit einem Jumper oder > Lötbrücke umstellen, ob man re-triggerbar oder nicht retriggerbaren > Modus haben will. > Am BISS0001 IC ist das Pin 1. > Wie gut das funktioniert habe ich nie ausprobiert. > In der von Dir gegebenen Abbildung ist es eine Lötbrücke neben der "H" > und "L" steht, also Leiterbahn zu "H" aufkratzen, von mittlerem Kontakt > nach "L" Brücke reinlöten. > Wenn Du in China bestellst, ist immer die große Frage ob EXAKT das > abgebildete Teil kommt, oder was ähnliches. Oh ich habe gar nicht gesehen das da china versand stand ^^ wobei die sensoren wahrscheinlich egal wo ich die kaufe in der gleichen fabrik produziert werden. ich habe grad nochmal geguckt und habe auch nen versand über amazon aus deutschland gefunden.. da kosten die zwar 11 euro aber ich denke das ist mehr als verkraftbar (bedenkt man die 4 wöchige lieferzeit aus china) > Auf einige Sekunden Auslösung sollten die Teile sich aber einstellen > lassen, auch wenn es re-triggerbar bleibt. Ja das würde sicher auch gehen, es soll ja nur der kondensator geladen werden. > So ein "nackter" Sensor rauscht vor sich hin. Wenn Bewegung davor, > ploppt das Ausgangssignal mal etwas hoch oder runter. Das wird von einer > Verstärker- und Aufbereitungsschaltung dahinter erkannt und ausgewertet. > Wenn Du an fertige Module ran kommst, und Dich deren Bauform nicht > stört, ist es wenig sinnvoll, so was selbst bauen zu wollen. > Die Sensoren sind auch sehr leicht mit ESD zu zerstören im nicht > eingebauten Zustand. > Also Antwort auf Deine letzte Frage: Nö. okay danke :) ja ich hatte gedacht weil auf dem schaltplan von dem sensor schon ein fet drinne war :) > Ansonsten: Fotowiderstände sind sehr träge. -Transistoren und -Dioden > sind wesentlich schneller. > Hättest viel Ärger ersparen können? Im bezug auf das problem mit kunstlicht? Also das Problem mit dem langsam heller werden hatte ich auch als ich nen fotowiderstand genutzt hatte. Oder was meintest du? :) > Wenn die Spezifikation für den Fotowiderstand mal jemand hätte, das wäre > nett. ALso den Fotowiderstand den ich benutzt hatte war ein uralter von conrad. den habe ich vor 8 jahren oder so dort gekauft :D ich habe überhaupt keine ahnung was das für einer ist, der fototransistor den ich benutzt hatte war einer von osram (http://www.reichelt.de/BPW-40/3/index.html?&ACTION=3&LA=446&ARTICLE=5806&artnr=BPW+40&SEARCH=bpw+40) > Irgend wie funktionierts vermutlich mit irgendeiner Sorte. > Um da einen Fototransistor einzubauen müsstest Du einen 1 Megaohm > Widerstand mit 100kOhm ersetzen, sonst schaltet der vermutlich nicht > richtig. Sind sehr kleine SMD Krümel, schwierig? oder war das ganze grad auf das PIR Modul bezogen? > Auch der Temperaturfühler der auf den PIR Sensor Platinenlayouts > vorgesehen ist, wäre spannend. was bringt da denn ein temperatursensor? um eventuelle falschauslösung durch schnelle temperaturschwankungen auszugleichen oder wie? :D
Mani W. schrieb: > Bei der Schaltung mit LM358 wäre es sinnvoll, den 100K zu > verkleinern, da sich dadurch die Ein/Ausschalt-Schwellen > mehr Richtung +UB bzw. Richtung Masse verlagern > (Größere Hysterese) > > Dadurch wird ein grösserer Bereich zwischen > Hell/Dunkel-Schwelle > erkannt... > > Mani Ich bin eh noch in der planungsphase aber danke für den hinnweis :) sind 47K okay oder sollte ich doch lieber 22K nehmen? Bei den PIR Sensormodulen gibt es irgendwie zwei typen: DYP-ME003 (http://www.amazon.de/Pyroelectrische-Infrarot-Bewegung-Sensor-Detektor/dp/B00BJMNV90/ref=sr_1_2?s=ce-de&ie=UTF8&qid=1431756875&sr=1-2&keywords=pir+modul9 und den HC-SR501 (http://www.amazon.de/COM-FOUR%C2%AE-HC-SR501-Pyroelektrischer-Infrarot-Bewegungssensor/dp/B00W7CJB6I/ref=sr_1_12?s=ce-de&ie=UTF8&qid=1431756875&sr=1-12&keywords=pir+modul) die sind vermutlich baugleich oder in der funktion ähnlich oder? weil wichtig ist halt eig nur das die im direktausgabebetrieb arbeiten können
Dass ein Fotowiderstand dann doch nicht so träge ist wie vorgestellt, ist eine richtig neue Erkenntnis für mich :) Da hast dann wohl wirklich eine sehr stark blinkende Beleuchtung. Ich verstehe auch nicht ganz die Problemstellung, bzw. warum sich das nicht mit einem auf z.B. 10 Minuten eingestellten PIR Sensor Modul komplett erledigen lässt, alleine mit Schalttransistor am Ausgang davon. Alles was ich oben geblubbert habe war auf die PIR Sensoren bzw. -Module bezogen. Im Sommer wird es wohl wärmer, also wird ein Infarotsensor (PIR) doch auch stärker rauschen / blubbern, also soll das mit einem Temperaturfühler wohl noch etwas kompensiert werden. Und bei Amazon ist es bei Verkäufern aus China üblich(er) als auf Ebay dass wahlweise mit "Deutsch Post Air Mail" oder "Hong Kong Post Air Mail" geschickt wird. D.h. meist nur 10 bis 20 Kalender-Tage. Nicht mit den bis zu 8 Wochen "China Post Air Mail". Von den verschiedenen Anbietern dieses 5 Stück Packs PIR Sensor Module auf Amazon kenne ich nur mit Bestellung anderer Sachen "März Gerste", das war mit HKBAM in 8 Tagen da, von Bestellvorgang 9 Tage. Das wäre dann dieser hier: http://www.amazon.de/Pyroelectrische-Infrarot-Bewegung-Sensor-Detektor/dp/B008AESDSY/ref=aag_m_pw_dp?ie=UTF8&m=A30L2KD589ZCAC Wie es im Moment da in Kombination mit Post-Streiks aussieht, weiß ich nicht. Hat es vielleicht jemand nicht so eilig und will mal Ankko oder wuiyepo ausprobieren, dort kostets dann nur aktuell 5,73 Euro, also näher an dem minimalsten Ebay Preis dran?
Malte S. schrieb: > Ich bin eh noch in der planungsphase aber danke für den hinnweis :) > sind 47K okay oder sollte ich doch lieber 22K nehmen? Ausprobieren, ob es für Deine Zwecke passt. Du könntest auch 10 K Fixwiderstand + 100 K Hysterese-Pot in Serie schalten... Die Hell/Dunkel-Erkennung wird dann so gespreizt, bis es für Deinen Anwendungsfall passt. Ein Osszi sollte schon mal Dein Eigen werden, so könntest Du sehen, was z.B. ohne Elko auf dem -Eingang los ist und auch, was der Ausgang tut... L.G. Mani
so also com four hat die sensoren innerhalb von 2 tagen geliefert bzw amazon) und die waren alle einzeln in esd tüten verpackt, also von daher scheint der händler echt in ordnung zu sein Es ist so das der sensor tatsächlich keine pins hat wo man den jumper einfach umsetzen kann um retriggerbar oder halt nicht einzustellen. Ich das ding ist auf high (über ne leiterbahn). Meine frage ist nun was in diesem fall nicht retriggerbar bzw retriggerbar bedeutet. Heißt das das der timer bei einer erneuten auslösung zurückgesetzt wird un anfängt erneut zu zählen oder wie? Oder stelle ich damit die timer funktion an bzw aus? weil mein ziel ist eig das die timerfunktion halt aus ist und halt nur ein signal ausgesendet wird solange das modul änderungen im wärmefeld erkennt und sobald dies nicht der fall ist der eingang wieder auf low geht. Zur not ginge das antürlich auch das ich die timerzeit einfach ganz kurz einstelle. hat jemand solch ein modul und weiß wie das gemeint ist mit retriggerbar/nicht retriggerbar? http://www.amazon.de/gp/product/B00W7CJB6I?psc=1&redirect=true&ref_=oh_aui_detailpage_o00_s00
Mein Sohn hat die Schaltung mit den Transistoren nachgebaut. Wir hatten den unsauberen Übergang auch, weil die LED auf den Fotowiderstand gestrahlt hatte. Im finalen Aufbau strahlt nun die LED an die Zimmerdecke und der Fotowiderstand sieht nur das Licht von unten. Seit dem ist es gut.
1 | ^^^ |
2 | LED |
3 | ================ Holzbrett |
4 | LDR |
jaa das wäre natürlich auch möglich gewesen das problem so zu lösen. Aber mit dem kondensator habe ich auch bei kunstlicht keine probleme mehr :) Ich habe nochmal ne frage an die community zu den PIR Modulen. Also bei mir ist es so das ich zb davor lang gehe dann gehen die aus und kurz danach wieder an und aus. ich habe die brücke zurzeit auf H also auf retriggerbar eingestellt aber das ist doch eher ein verhalten das der nicht retriggerbaren einstellung zuzuordnen wäre oder? eine andere frage hätt ich zu den informationen unter diesem link. Dort steht: Low Signal oder Wiederholendes Low Signal bei Bewegungserkennung Aber da es ein ttl signal ist müsste es doch bei einer erkannten bewegung ein 3,3V Signal rausgeben oder? und kein LOW Signal https://www.ex-store.de/Sensoren/Bewegung/PIR-Motion-Detection-Infrarot-Sensor-HC-SR501::145.html Bzw andere frage: weiß jemand wie hoch der stromverbrauch des PIR ist? Im ruhezustand stand da was von 65µA aber ich würd gern wissen wie es so im aktiven zustand aussieht. Der Sensor steuert eig nur basen von einem npn an von daher müsste LAN kabel reichen oder?
Bitte melde dich an um einen Beitrag zu schreiben. Anmeldung ist kostenlos und dauert nur eine Minute.
Bestehender Account
Schon ein Account bei Google/GoogleMail? Keine Anmeldung erforderlich!
Mit Google-Account einloggen
Mit Google-Account einloggen
Noch kein Account? Hier anmelden.





