Hallo, ich würde gerne aktive Handys über einige Meter hinweg detektieren. Unter anderen in diesem Forum wurde in ähnlichen Zusammenhängen bereits mehrfach auf den AATiS HF-Sniffer AS644 verwiesen, der den MAX4000 als HF-Detektor verwendet. Wäre der HF-Sniffer für diesen Zweck überhaupt geeignet? Und könnte man statt des MAX4000 auch den MAX4003 verwenden, dessen größter Unterschied laut Datenblatt wohl die fehlende "Temperature Stable Linear-in-dB Response" ist?
Wesentlich bekannter sind die logarithmischen Detektoren von Analog Devices. AD8307 (bis 900 MHz) und AD8313 (bis ca 2,4 GHz) gibts eher mal zu kaufen. Auch linear.com hat ein paar Typen im Programm, die hat z.B. Digikey.
Das größte Problem daran wird sein, das sendende Handy ( uplink ) vom "Sendemast" ( downlink ) zu unterscheiden. Der Detektor müsste nämlich schon recht empfindlich sein ( einige Meter ) Und deshalb extrem selektiv nur auf der jeweiligen Uplinkfrequenz lauschen. Sehr anspruchsvoll.
Christoph K. schrieb: > Wesentlich bekannter sind die logarithmischen Detektoren von Analog > Devices. AD8307 (bis 900 MHz) und AD8313 (bis ca 2,4 GHz) gibts eher mal > zu kaufen. Auch linear.com hat ein paar Typen im Programm, die hat z.B. > Digikey. Der AD8307 ist laut Datenblatt bis 500 MHz spezifiziert und hat da schon einen Verstärkungsabnahme von ca. 9dB.
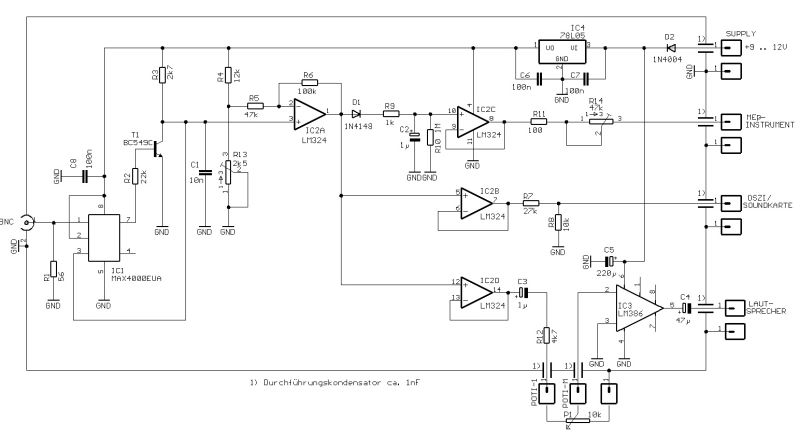
Hallo, ich würde auch gerne auch den Hf-Sniffer bauen und hätte eine Frage bezüglich der Schaltung. Am Ausgang vom MAX4000 wird bei keinem Eingangssignal 2,75V ausgeben. Dieser Wert wird bei steigendem Eingang auf bis zu 0,25V gesenkt. Welche Rolle übernehmen denn in Anschluss darauf der Transistor T1 und die Widerstände R2 und R3? Über Antworten würde ich mich sehr freuen! Edit: Eine weitere Frage hätte ich: Welchen Zweck erfüllt denn die Diode D1 die dem RC-Glied vorangestellt ist?
Der Transistorausgang ist auf den "SET"-Eingang des MAX4000 zurückgeführt, ich nehme an, dass damit der Dynamikbereich erweitert wird. Ich habe zwar den HF-Sniffer, aber mir darüber noch keine Gedanken gemacht. Die Diode entkoppelt den niederohmigen OP-Ausgang von der Schaltung zum schnellen Anstieg / langsamen Abfall, wie er bei Aussteuerungsanzeigen üblich ist.
da kann ich meine PC-Lautsprecher hier am Arbeitsplatz aus chinesischer Produktion empfehlen. jedes "Hilfeschreien" nach Netz kann ich damit in 5metrn Entfernung hören. Natürlich nicht so dass Ich sagen kann, wo ein möglicherweise verstecktes Handy ist, aber DASS eins da ist, das geht damit wunderbar. Damit ist dann auch ein Unterschied von Handy zu Mast erkennbar. -Audiozuleitung ohne Abschirmung. Ich liebe die Chinesen für sowas.
Warum nicht gleich ein UKW/MW Radio (Frequenz ausprobieren), lässt sich im Umkreis von mehreren Metern detektieren...
Vielen dank für die Antworten. Theoretisch müsste der Transistor in Verbindung mit dem Widerstand R3 wie ein Spannungsteiler funktionieren, bei dem die Ausgabe des Detektors (hohe Ausgabe = niedriges Eingangssignal, niedrige Ausgabe = hohes Eingangssignal) invertiert wird. Ist es denn überhaupt möglich über die Basis den Widerstand des Transistors linear zu erhöhen?
Jens M. schrieb: > Ist es denn überhaupt möglich über die Basis den Widerstand des > Transistors linear zu erhöhen? Muß es nicht. Sobald R3/C1 so weit aufgeladen sind, daß SET über dem Wert liegt, der zur RF-Input-Leistung paßt, wird OUT high und entlädt gemeinerweise das RC-Glied wieder.
jeder Audio-Verstärker mit ungeschirmten Zuleitungen kann das. Also machste ein paar Drähte ran, die der Wellenlänge der verwendeten HF entspricht. Das sind ca 300mm bei GSM900 und 150mm bei GSM1800. Da kamman sich also fürn paar EUR entweder ein Verstärkermodul besorgen, selber bauen, oder was ich persönlich am besten finde: Wenn man sich sowas aus Schrott bastelt. Audio-Teil aus nem grösseren Gerät extrahieren (TV) oder auch von einem CD-ROM-Laufwerk nehmen. letzteres ginge dann ohne weitere Teile nur für Kopfhörer.
Walter T. schrieb: > > Muß es nicht. Sobald R3/C1 so weit aufgeladen sind, daß SET über dem > Wert liegt, der zur RF-Input-Leistung paßt, wird OUT high und entlädt > gemeinerweise das RC-Glied wieder. Danke, den Setpoint habe ich gar nicht beachtet. Das bedeutet, dass, sobald SET wieder unter dem Wert liegt, der zum Input passt, der Transistor wieder sperrt, sodass sich am Kollektor (und Set) letztendlich die passende Spannung einstellt? Ich habe noch ein einfache Schaltung von der University Seattle gefunden. Dabei wird der LM358 verwendet. Ohne den Kondensator zwischen den beiden OpAmp Eingängen würde der erste Verstärker als Strom-Spannungswandler fungieren und das ausgegebene Signal anschließend mit der eingestellten Spannung am 2 Verstärker verglichen werden. Ich habe das mal nachgebaut und es funktioniert soweit auch. Durch den Kondensator wird die Funktionalität aber deutlich verbessert. Was genau bewirkt er denn in diesem Fall? Ansonsten hat man mit normalen Verstärkern wohl nur die gepulsten GSM-Signale gut erkennen.
Anscheinend wirkt die Eingangsschutzdiode im OP zusammen mit dem Kondensator als Detektor.
Jens M. schrieb: > Das bedeutet, dass, sobald SET wieder unter dem Wert liegt, der zum > Input passt, der Transistor wieder sperrt, sodass sich am Kollektor > (und Set) letztendlich die passende Spannung einstellt? Ja, b.z.w. pendelt um die passende Spannung. Ich hätte am Wochenende eigentlich meinen HF-Sniffer mal durchmessen sollen - das müßte eigentlich deutlich meßbar sein.
Bitte melde dich an um einen Beitrag zu schreiben. Anmeldung ist kostenlos und dauert nur eine Minute.
Bestehender Account
Schon ein Account bei Google/GoogleMail? Keine Anmeldung erforderlich!
Mit Google-Account einloggen
Mit Google-Account einloggen
Noch kein Account? Hier anmelden.

