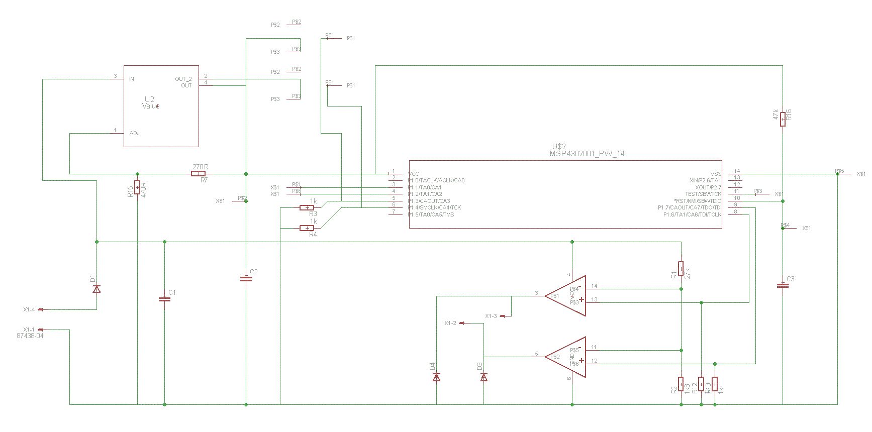
Hallo an alle, Im Anhang befindet sich ein Schaltplan für die Abfrage eines Schalters. Leider bekomme ich hier keine Verbindung zu MSP. Ich sehe mein Fehler nicht. Kann jemand sich die Schaltung ansehen? Gruß Eduard
Eduard schrieb: > Im Anhang befindet sich ein Schaltplan Naja, das kannst du noch übern. 1.) Man macht nicht nach freiem Belieben an irgendwelche Stellen Punkte oder nicht. Auf der Kreuzung direkt über dem C2 fehlt mir da so ein Punkt, der die Versorgungsspannung, die vermutlich über die D1 hereinkommt, zum uC weiterleitet. 2.) Es gibt ein Symbol für Vcc und GND. 3.) Und warum sind da unnötigerweise schräge Linien in dem Plan? 4.) Warum schweben die Pins des uC so seltsam neben dessen (viel zu großen) Körper? Sieh dir einfach mal andere Schaltpläne an. Warum sind die so gut lesbar? > Leider bekomme ich hier keine Verbindung zu MSP. Womit bekommst du keine Verbindung? Wie sieht der Hardwareaufbau aus? Was erwartest du? Und was erhältst du stattdessen? Und was hat das Ganze mit der Schalterabfrage zu tun? > Ich sehe mein Fehler nicht. Ich sehe keinen Schalter nicht... > Kann jemand sich die Schaltung ansehen? Warum hat das Bauteil U2 keinen GND Anschluss? Ist der nicht nötig? Was ist das überhaupt für ein Bauteil?
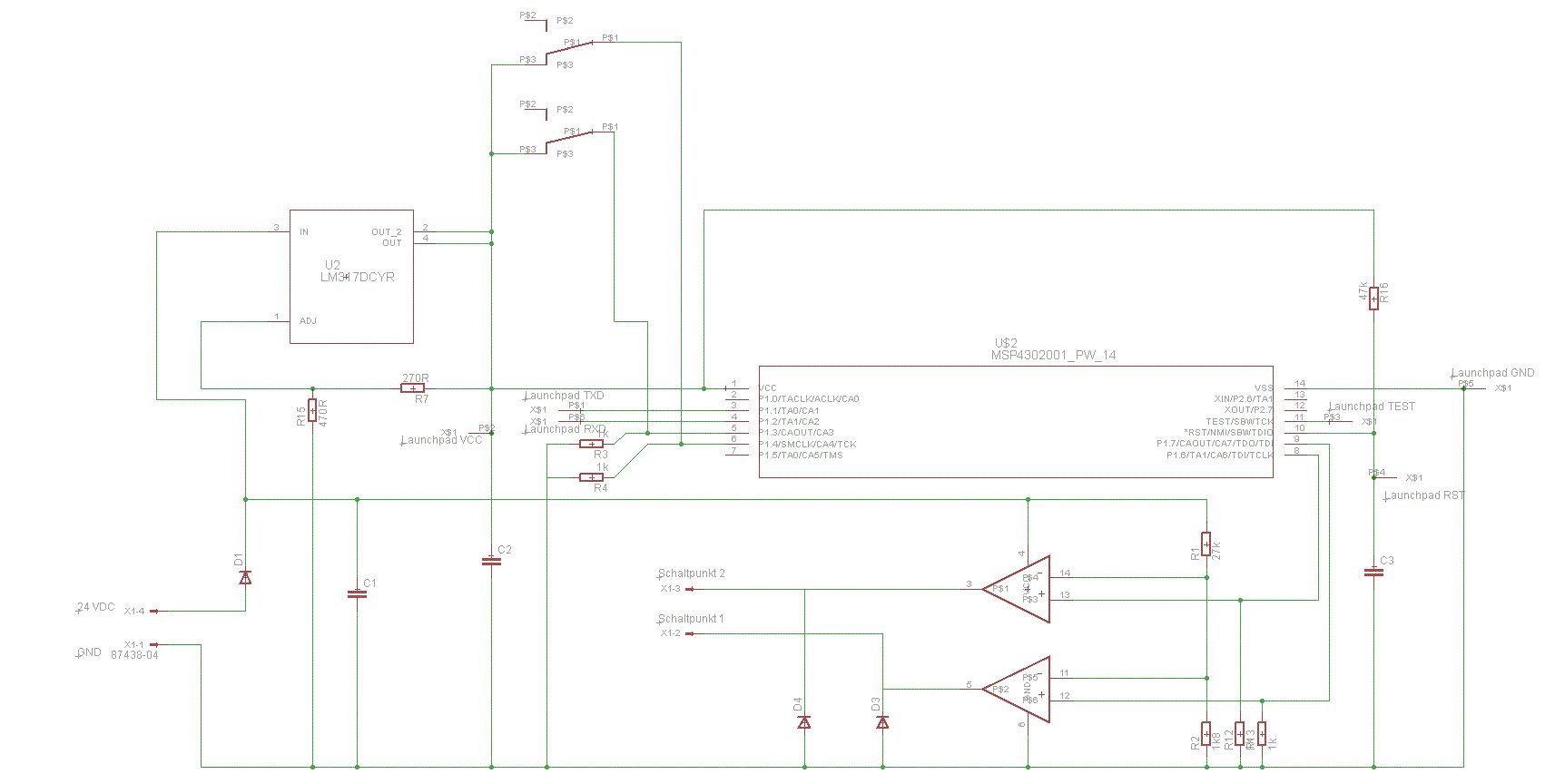
Sorry da muss ich noch üben. Ich habe jetzt einige Kommentare angefügt und Symbole geändert. Wenn ich versuche den Mikrocontroller mit CCS über Launchpad zu erreichen erhalte ich eine Meldung dass Device nicht unterstützt wird. Im Anhang habe ich noch mein Board Hohgeladen um die Beschaltung zu zeigen. Die Spannungsversorgung für MC von 3,4 V steht zur Verfügung. Operationsverstärker Funktioniert ebenfalls. Es gibt nur keine Verbindung zwischen Launchpad und MC. Gruß Eduard
Lothar M. schrieb: > Womit bekommst du keine Verbindung? Also mit "Spy-Bi-Wire" bekommt er keine Verbindung: SBWTDIO und SBWTCK @Eduard: Welchen Wert hat C3? Versuche es mal ganz ohne C3.
Danke für die Hilfe. C3 war zu klein. Ohne C3 funktioniert die Schaltung. Gruß Eduard
Bitte melde dich an um einen Beitrag zu schreiben. Anmeldung ist kostenlos und dauert nur eine Minute.
Bestehender Account
Schon ein Account bei Google/GoogleMail? Keine Anmeldung erforderlich!
Mit Google-Account einloggen
Mit Google-Account einloggen
Noch kein Account? Hier anmelden.



