Ich möchte hier mal mein jüngstes Projekt vorstellen, Einen GPS-Logger mit Aufzeichnung auf SD-Karte Ja, ich weiss, GPS-Logger gibt´s wie Sand am Meer, Kann auch günstig bei allen möglichen Anbietern im www kaufen. Aber irgendeinen Haken haben die Dinger immer. Entweder die maximale Anzahl an Trackpunkten reicht nicht für die ganze Urlaubstour, oder man braucht spezielle Treibersoftware um Daten aus dem Gerät auszulesen, oder man muss die Daten erst noch für die Verwendung in Google-Earth konvertieren, oder, oder, oder. Der vieleicht wichtigste Aspekt ist aber: Die Dinger sind dann gekauft und nicht selbst gebaut! In der Entwicklungsfase hatte ich noch ein 2x24 Zeichen Display dran. Ich habe lange mit mir gehadert ob ich das beim Endgerät dranlassse oder nicht. Letzendlich ist es dann doch entfallen, da das Gerät ja ein handlicher Logger werden sollte und nicht etwa ein Naviersatz. Es geht ja auschließlich um das aufzeichnen der Trackdaten. Alles Andere kann ein echtes Navi eh besser. Herausgekommen ist dann letztendlich ein schnuckeliges recht kleines Gerät, das ich mir bei Motoradtouren schön in den Tankrucksack packen kann. Anbei mal einiges zur Technik: Größe Gehäuse: 90 x 43 x 28 mm GPS Empfangsmodul: Navilock NL507ETTL Prozessor: Atmega 1284 (Damit AVR-Dos Draufpasst. OK, ein 64er oder 32er hätte zur not auch gereicht) Spannungsversorgung: 5V - 40V intern mit Stepdown-Wandler auf 3,3V runtergeregelt. Stromaufnahme: 60mA an 6V 40mA an 9V (Damit könnte man also mit einem 9V Block 5-6 Stunden aufzeichnen) 27mA an 12V Anzeige der Stati: mittels 3 Rot-Grün LEDs Status Empfang Status SD-Karte (OK bzw. Schreibschutz oder defekt) Status Aufzeichnung Ausgabe: .GPX - Datei im XML Format, mit Koordinaten, Höhe über Meeresspiegel, Datum und Uhrzeit. Dieses kann direkt in Google Eart oder Open Street Map eingelesen werden ohne noch irgendwie konvertiert zu werden. Dateiname: Besteht aus Datum + 2-stelliger Zählnummer Anzahl Dateien: Unbegrenzt (Begrenzt nur durch die Speicherkarte (FAT)) Aufzeichnungsdauer / Punkte: Unbegrenzt (Begrenzt nur durch die Kapazität der SD-Karte) Datenvolumen: ca. 100kB je Stunde. D.h.: auf eine 128MB Karte kann ich bei 8 Stunden Täglich ein knappes halbes Jahr aufzeichnen. Auf eine 512MB Karte ca. 2 Jahre. Um die Anzahl der Punkte sinnvoll zu reduzieren, zeichnet das Gerät nur dann einen Trackpunkt auf, wenn sich eine Bewegungsrichtungsänderung von mindestens 3 Grad ergibt. Sicherheitshalber aber trotzdem mindestens einen Punkt pro Minute, für den Fall, das man eine ewig langgezogen Kurve fährt. Das macht dann bei 100km/h einen Punkt je 1,66km. Unterhalb 6km/h geht das Gerät in den "Fußgängermodus und zeichnet nur noch in ein Minuten Intervallen auf. Das macht dann einen maximalen Punkteabstand von 100m bei 6km/h. Um die Speichrkarte zu schonen, wird die Datei permanent offen gehalten, so das nicht für jeden Trackpunkt die FAT neu geschrieben werden muss, sonst wäre die SD-Karte nach ca. 2 Tagen im Eimer. Alle 10 Minuten wird gesichert, damit es bei Problemen (z.B. mit der Spannungsversorgung) nicht zu Datenverlust kommt. Somit wird die FAT bei 8 stündigem Einsatz 48 mal geschrieben. Jeder Start der Aufzeichnung erzeugt eine neue Datei. Ich habe mir gerade noch kleinere GPS-Empfänger bestellt und ein paar Mikro-SD-Slots. Damit werde ich mal versuchen ein Gerät zu basteln das ich in einer Tic-Tac-Dose unterbekomme...
Sehr schönes Gerät, hast du vor den Schaltplan und die Hex zu veröffentlichen ?
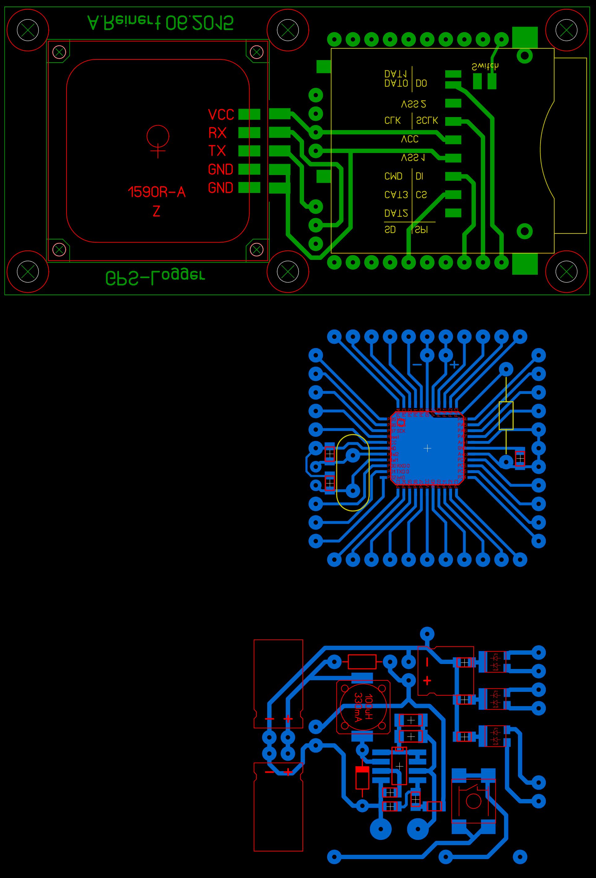
> Sehr schönes Gerät, hast du vor den Schaltplan und die Hex zu > veröffentlichen ? Nun, ich erstelle üblicherweise keine Schaltpläne. Wenn ich mir Programme wie Eagle ansehe dann macht man mit diesen ja nichts anderes als Bauteile zu "platzieren" und diese miteinander zu verdrahten. Ich mache das üblicherweise direkt im Layoutprogramm. Anbei mal ein Screenshot aus Sprintlayout. Möglicherweise hat ja jemand interesse das in Eagle zu erfassen. Die 3 Platinen ergeben eine Sandwichbauweise. Ausserdem noch die Hex Datei. Letztendlich ist Hardwaremäßig an dem Ding aber auch wirklich nichts spektakuläres dran. Ein Stepdownwandler mit einem MC34063, Ein Taster, 6 Leuchtdioden. Der Atmega hat 3 Verbindungsleitungen zur Sd-Karte und eine "Ader" zum GPS-Empfänger (ok, txd habe ich auch an das GPS-Modul angebunden, aber Softwaremäßig wird das nicht genutzt.) Die meiste Arbeit steckt halt in der Software...
PS.: Ich habe heute mal eine 2 stündige Motorradrunde aufgezeichnet. Dateigröße 110kB. Aufgezeichnete Punkte 1200. Macht 600 Punkte pro Stunde. Somit ist die Dateigröße ca. 55kB pro Stunde. Auf meine 128MB SD-Karte passen damit Daten eines kompletten Jahres bei 7 Stunden täglicher Fahrzeit... ;-)
Andreas R. schrieb: > Nun, ich erstelle üblicherweise keine Schaltpläne. > ... > Ich mache das üblicherweise direkt im Layoutprogramm. Mursk^7. Viel Spaß bei größeren Projekten oder nach einem Jahr noch die Übersicht zu haben.
Gurkenmann schrieb: > Mursk^7. Viel Spaß bei größeren Projekten oder nach einem Jahr noch die > Übersicht zu haben. Da stimme ich dir uneingeschränkt zu. Besser lesbar sind auf jeden Fall Schaltpläne!!! Ausserdem bin ich bisweilen recht schludrig mit Eintragungen von Bauteilwerten / Bezeichnungen. Das hat mich bisweilen oft schon in die Bedrullie gebracht wenn ich alte Projekte wieder geöffnet habe. Empfehlenswert ist meine Vorgehensweise sicher nicht. Aber so bin ich eben... ;-) (Und bislang bin ich so gut klargekommen)
...gestern habe ich mal eine 8 Stunden Tour aufgezeichnet und dabei noch einen Bug in der Software entdeckt. Das NMEA Forat gibt Koordinaten in Grad, Minuten und Dezimalsekunden aus. Das GPX Format enthält die Koordinaten in Grad und Dezimalminuten. Folgendes Beispiel. NMEA: 12.34.567 =GPX: 12.57612 zur Umrechnung habe ich einfach die Minuen und Dezimalsekunden mit 1000 multipliziert: 34.567 x 1000 = 34567 Dies dann mit 10 multipliziert und dann durch 6 geteilt: 34567 x10 /6 = 57612 Passt perfekt. ABER sobald ich knapp nördlich eines Breitengrads bin (oder östlich eines Längengrads, ergibt sich folgende Situation. Beispiel: 12.00.567 00.567 x1000 x10 /6 = 945 Ausgabe auf SD-Karte:12.945 -> und das ist falsch, die Ausgabe hätte 12.00945 ergeben müssen. 12.945 wird als 12.94500 interpretiert. Dieser Fehler ist im angehängten Hex-File behoben...
Rufus Τ. F. schrieb: > Sourcecode ist besser als ein "Hexfile". Wer Layouts ohne Schaltplan erstellt, schreibt vlt. auch die "Hexfiles" einfach so von Hand anstatt Compiler/Assembler und Linker zu verwenden ;-)
Schönes Projekt und auch ich zeichne nur Layouts :oP Hab sowas schon mehrfach mit Display gebaut und zeichne die NMEA-Daten auf der SD-Karte auf. Diese übersetze ich dann mit GPSBabel in das jeweils gewünschte Format.
Rufus Τ. F. schrieb > Sourcecode ist besser als ein "Hexfile". Richtig... Georg Gast 1 schrieb > Wer Layouts ohne Schaltplan erstellt, schreibt vlt. auch die "Hexfiles" > einfach so von Hand Ich habs versucht, klappt nicht ;-) Crazy H. schrieb > Hab sowas schon mehrfach mit Display gebaut und zeichne die NMEA-Daten > auf der SD-Karte auf. Diese übersetze ich dann mit GPSBabel in das > jeweils gewünschte Format. Ja, wie ich oben schon schrieb, hatte ich anfangs auch ein Display dran. Da ich aber wirklich nur die Trackdaten loggen möchte habe ich drauf verzichtet. Da meine Software ja eine gewisse Intelligenz haben sollte, (Keine tausende Punkte auf langen Geraden) kam ich natürlich nicht drum herum, die NMEA Daten direkt im Logger auszuwerten. Ausserdem wollte ich die Daten ja direkt im Google-Earth bzw. Open-Streeet-Map kompatiblem Datenformat haben, Also habe ich mir so´n Babbel eben selbst geschrieben. Crazy H. schrieb > Schönes Projekt und auch ich zeichne nur Layouts Viele meiner Bekannten arbeiten direkt im Layout. Auch wenns Murks ist, scheint das eine weit verbreitete Vorgehensweise zu sein. So, heute sind meine Minni-GPS-Empfänger gekommen (Siehe Bild). Ziel ist ein Logger der nicht größer als 2x4cm wird...
Erst mal vorweg: Ein schönes Projekt! Andreas R. schrieb: > Crazy H. schrieb >> Schönes Projekt und auch ich zeichne nur Layouts > Viele meiner Bekannten arbeiten direkt im Layout. Auch wenns Murks ist, > scheint das eine weit verbreitete Vorgehensweise zu sein. Genau so gut kann man in Assembler ohne vordefinierte Registernamen schreiben, statt Labels zu verwenden, die Sprünge von Hand berechnen wollen (dazu gab es tatsächlich vor kurzem einen Thread), und auf jegliche Kommentare verzichten. All das ist mehr oder weiniger verbreiteter Murks. Kann man nachmachen, muss man aber nicht. Die Zeit, welche man beim Schaltplanentwurf braucht, spart man beim der Layouterstellung schnell wieder ein, wenn man nicht grad so einfache Schaltungen baut, die man auch direkt mit dem Edding auf die Platine malen kann. So ist jedenfalls meine Erfahrung. Aber berichte ruhig weiter.
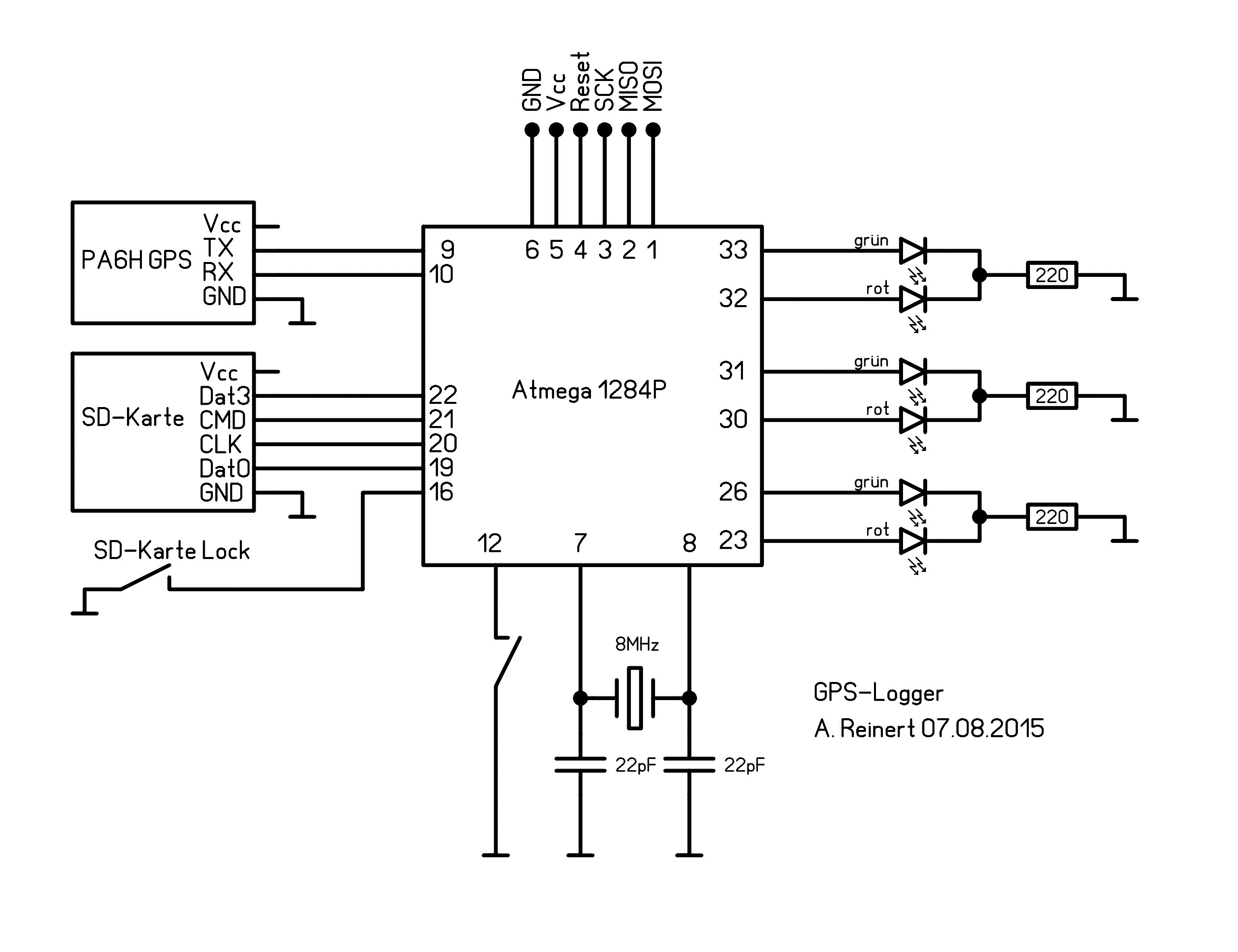
Michael L. schrieb > Kann man nachmachen, muss man aber nicht Wie ich oben schon schrieb, ist das sicher nicht die zu empfehlende Vorgehensweise. Ich mach das so für mich und bin damit glücklich. Da ich üblicherweise nicht großartig publiziere, mache ich mir für mich meist nicht die Mühe einer guten Dokumentation. Anbei der Schaltplan, Spannungsversorgung nicht eingezeichnet, die ist ein popeliger Stepdownwandler nach Originalschaltplan aus der Aplikation Note des MC64063. Den mal ich jetzt nicht auch noch nach. Wie man sieht ist der Logger Hardwaremäßig einfach nur Kinderkram. Da lohnt sich der Aufwand eines Schaltplans meiner Meinung nach wirklich nicht.
Kann bitte mal ein Mod die erste Hex Datei löschen? : Atmega_1284_test_SD-Karte_und_GPS_LED.hex Beitrag vom 26.07. Die wird immer wieder gedownloaded, obwohl ich weiter unten vermeldet habe das die einen Bug hat. Die Korrigierte fehlerfreie Hex vom 27.07. wird nicht gedownloaded. Danke!
Und weswegen mit einem DC/DC, das erst noch einen schlechten wirkungsgrad hat, ab externem Netzteil. Waer nich ein Buck-Boost ab Lipo praktischer gewesen ?
Jetzt N. schrieb > Und weswegen mit einem DC/DC, das erst noch einen schlechten > wirkungsgrad hat, ab externem Netzteil. Waer nich ein Buck-Boost ab Lipo > praktischer gewesen ? Nun, den Logger habe ich gebaut um damit Motorradtouren aufzuzeichnen. Die Spannungsversorgung kommt immer direkt vom Motorrad (alternativ vom Auto wenn ich mit dem unterwegs bin) Somit ist die Versorgungsspannung immer 12-14V. Also macht in dem Fall ein Buck-Boost für mich keinen Sinn. Den Wirkungsgrad habe ich mit grob 80% ermittelt. Der interessiert mich aber eigentlich bei verwendung am Motorrad auch nicht, da genügend Amperchens der Lichtmaschine über sind. Und der tun 24mA nicht weh. Interessant wäre das, wenn ich das Gerät als Fußgänger benutzen würde. Wie du auf den Fotos des Geräts erkennen kannst, ist die Spannungsreglerplatine nur aufgesteckt. Das Gerät ist dadurch modular. im Zweifelsfall kann ich die DC-DC-Wandlerplatine durch eine andere ersetzen, wenn sich die Einsatzbedingungen des Geräts ändern.
Andreas R. schrieb: > Das NMEA Forat gibt Koordinaten in Grad, Minuten und Dezimalsekunden > aus. Mir ist kein NMEA Sentence mit Dezimalsekunden bekannt. NMEA verwendet Grad und Dezimalminuten. Welchen NMEA Sentence meinst du?
Wolfgang schrieb
> NMEA verwendet Grad und Dezimalminuten.
Ich hab mich noch mal schlau gelesen. Die richtige Mathematische
Sprechweise ist tatsächlich Dezimalminuten. Mir erschliesst sich nur
nicht warum. Das Format ist ganz klar: Grad, Winkelminuten und Sekunden
als dezimale Nachkommastellen der Winkelminuten. Warum sich das in
dieser konstellation Dezimalminuten nennt, obwohl nur die Sekunden
eigentlich dezimal sind verstehe ich nicht.
Wie dem auch sei, auch bei mathematisch falscher Sprechweise, ändert
sich am oben geschilderten Sachverhalt nichts.
Andreas R. schrieb: > Das Format ist ganz klar: Grad, Winkelminuten und Sekunden > als dezimale Nachkommastellen der Winkelminuten. Warum sich das in > dieser konstellation Dezimalminuten nennt, obwohl nur die Sekunden > eigentlich dezimal sind verstehe ich nicht. Mit Sekunden hat das alles nichts zu tun, glaub's mir oder lies in den NMAE-Spezifikationen nach. Da steht zum Format von Breitenangaben (NMEA 0183 2.0 von 1992):
1 | llll.ll Fixed/Variable length field: |
2 | degreed|minutes.decimal - 2 fixed digits |
3 | of degrees, 2 fixed digits of minutes |
4 | and a variable number of digits for |
5 | decimal-fraction of minutes. |
Entsprechen für Längenangaben mit 3 Stellen für die Grad.
@ Wolfgang Junge, entweder kannst du nicht lesen oder bist des Englisch nicht mächtig! Ich schrieb: > Grad, Winkelminuten und Sekunden als dezimale Nachkommastellen der > Winkelminuten. Du schriebst: > degreed|minutes.decimal > 2 fixed digits of degrees, 2 fixed digits of minutes > and a variable number of digits for decimal-fraction of minutes. Also schriebst du mir in Englisch genau das was ich schon EXAKT so in Deutsch formuliert habe. Über was genau willst du jetzt eigentlich mit mir diskutieren? Ich weiss wie ich aus: $GPRMC,165105.00,A,1234.56789,N,01234.56789,E,0.688,15.24,170715,,,A*55 $GPVTG,15.24,T,,M,0.688,N,1.275,K,A*08 $GPGGA,165105.00,1234.56789,N,01234.56789,E,1,04,3.04,88.4,M,46.8,M,,*6B Das mache: <?xml version="1.0" encoding="UTF-8" standalone="no" ?><gpx version="1.1" creator="Andreas Reinert GPS-Logger"> <trk><name>26.07.15 10:25</name><trkseg> <trkpt lat="12.57612" lon="012.57612"><ele>48.2</ele><time>2015-07-26T10:25:20Z</time></trkpt> </trkseg></trk></gpx> Funktioniert ganz hervorragend!
Andreas R. schrieb: > Also schriebst du mir in Englisch genau das was ich schon EXAKT so in > Deutsch formuliert habe. Nein, Du sprachst von Sekunden... Dieses Wort taucht im englischen Originaltext nicht auf.
Mich würde der Quellcode mal interessieren..... Könntest du ihn hier auch mal reinstellen...? André
Dies ist auch mathematisch ein großer Unterschied. 10.50 als Dezimalminuten sind 10 Minuten und 30Sekunden Als Minutenwert und Sekunden noch dem Dezimalzeichen sind aber 10.50 10 Minuten und 50 Sekunden
> and a variable number of digits for decimal-fraction of minutes.
Wortwörtlich übersetzt:
und eine variable Anzahl Ziffern für den dezimalen Bruchteil der
Minuten.
Der Bruchtei der Minuten SIND die Sekunden. Im Nmea Protokoll als
dezimale Nachkommastellen der Minuten. Genau das habe ich formuliert.
Wie dem auch sei, an dieser völlig sinnlosen Diskusion werde ich mich
nicht weiter beteiligen.
André M. schrieb > Mich würde der Quellcode mal interessieren..... > Könntest du ihn hier auch mal reinstellen...? Hallo André ich habe kein Problem damit gelungene Projekte auch anderen zur Verfügung zu stellen die an einem Nachbau für Eigenbedarf interessiert sind. Das bedeutet aber noch lange nicht, das ich das als open source Projekt betrachte. Zumal ich ernsthaft überlege das Ding kommerziell zu verwursten. Ein Markt sollte da sein, wenn ich mir die Kritikpunkte an käuflichen Geräten ansehe. Der Entwurf für die miniturisierte Version ist auch schon fertig. Die Platine ist gerade mal 18 x 50 mm groß geworden fertig bestückt wird das Gerät dann knapp 10mm dick. Also hat das Ding dann die Größe eines Einwegfeuerzeugs.
Anbei noch mal der aktualisierte Schaltplan. In meinem ersten fehlte noch der Schalter für den Schreibschutz der SD-Karte.
Andreas R. schrieb: > Der Bruchtei der Minuten SIND die Sekunden. Nein, Bruchteile von Minuten bei NMEA sind 1/10, 1/100, 1/1000 Minuten. Sekunden sind 1/60 Minute.
Andreas R. schrieb: > Wortwörtlich übersetzt: > und eine variable Anzahl Ziffern für den dezimalen Bruchteil der > Minuten. > Der Bruchtei der Minuten SIND die Sekunden. Im Nmea Protokoll als > dezimale Nachkommastellen der Minuten. Genau das habe ich formuliert. > > Wie dem auch sei, an dieser völlig sinnlosen Diskusion werde ich mich > nicht weiter beteiligen. Wie Wolfgang schon schrieb ist es eben nicht egal, ob du mit Dezimalminuten oder Sekunden rechnest. die Abweichungen sind da recht groß und betragen bei falscher Betrachtung bis zu 40s. Das sind etwa 800m in Nord - Südrichtung. und was machst du bei Werten wie xx.80? 80s sind dann schon wieder 1 Minute und 20s.
Wie schon gesagt, ich beteilige mich nicht mehr an dieser Diskusion. Meine Software arbeitet perfekt. Siehe Bilder. Meist ist die Genauigkeit sogar auf unter +/-2 Meter. Unter ungünstigen Empfangsbedingungen können schon mal bis zu 10 Meter Abwichung auftauchen. Das liegt aber am GPS-Empfang und nicht an der Berechnung.
Andreas R. schrieb: > Meine Software arbeitet perfekt. Vielleicht ist es ein sprachliches Problem und du meinst mit Dezimalminuten, Dezimalsekunden und Sekunden einfach nur etwas anderes, als der Rest der Welt bzw. die englische Bezeichnung "decimal-fraction of minutes" in der NMEA Spezifikation. Das dein Programm das Richtige raus bekommt, bezweifelt hier keiner.
So, die Platinen für den Mini-GPS-Logger habe ich fertig. So wie´s aussieht bekomme ich den Logger tatsächlich in ein leeres Einwegfeuerzeug eingebaut :-)
Platinenfräser und Biertrinker? Sieht gut aus - wo bekommt man das GPS-Modul?
Dieter F. schrieb > Platinenfräser und Biertrinker? So sieht´s aus. Mit meiner selbstgebauten Platinenfräse. http://youtu.be/IXllvfUQPRA Dieter F. schrieb > Sieht gut aus Danke! Dieter F. schrieb > wo bekommt man das GPS-Modul? In der Bucht: http://www.ebay.de/itm/271594958495 Gruß...
Der Fräsfilm ist beeindruckend - klasse gemacht. Was hast du da für einen Fräser drin ?
Crazy H. schrieb > Der Fräsfilm ist beeindruckend - klasse gemacht. Danke! > Was hast du da für einen Fräser drin ? Diesen: https://shop.vhf.de/articleGroups/Isolationsgravierer-W_G_ISO.htm
So, der Mini-Logger ist fertig und funktioniert. Die Stromaufnahme ist mit dem kleinen GPS-Modul insgesamt geringer. Nun habe ich an: 12V -> 15mA 9V -> 21mA 6V -> 30mA 5V -> 33mA Das ist ca. die Hälfte des "großen" Loggers. Damit könnte man das Ding an einer 9V Blockbatterie 250mA/h ca. 12 Stunden betreiben. Mit 4AA Zellen 2000mA/h ca. 65 Stunden. An der 12V Versorgung eines Fahrzeuges ist das natürlich wurscht... Allerdings musste ich die Software noch mal ändern. Ich hatte angenommen Das Nmeaprotokoll gibt die Reihenfolge der Datenstrings an in der Reihenfolge: GPRMC GPVTG GPGGA GPGSA GP... GP... Das kleine Empfangsmodul gibt die aber in einer anderen Reihenfolge aus. Nu läufts...
Andreas R. schrieb: >> and a variable number of digits for decimal-fraction of minutes. > Wortwörtlich übersetzt: > und eine variable Anzahl Ziffern für den dezimalen Bruchteil der > Minuten. > Der Bruchtei der Minuten SIND die Sekunden. Au weia. Ich kann in deinem Interesse nur hoffen, daß das nur eine kurzzeitige Entgleisung war. Im Dezimalsystem sind Nachkommastellen je nach Position nach dem Komma Vielfache von 1/10, 1/100, 1/1000 etc. Das System mit Minuten und Sekunden hingegen beruht auf einer Teilug der jeweils vorhergehenden Einheit durch 60. Und diese Systeme sind in der Notation nicht direkt austauschbar. Beispielsweise sind 1,5 (= 1,50 = 1,500 ... ) Minuten eben nicht das gleiche wie 1 Minute und 5 Sekunden, 1 Minute und 50 Sekunden, 1 Minute und 500 Sekunden etc. Tatsächlich ist die halbe Minute = 30 Sekunden. Mithin 1,5' = 1,50' = 1,500' ... = 1'30" und der Teil nach dem Komma bezeichnet niemals die Sekunden, sondern (dezimale) Bruchteile von Minuten.
Axel S. schrieb > und der Teil nach dem Komma bezeichnet niemals die Sekunden, sondern > (dezimale) Bruchteile von Minuten. Andreas R. schrieb > Der Bruchtei der Minuten SIND die Sekunden. Im Nmea Protokoll als > dezimale Nachkommastellen der Minuten. Genau das habe ich formuliert. Junge, bist du zu blöd zum lesen? oder rede ich Chinesisch? Ich habe langsam das Gefühl das es hier nur noch darum geht das irgend was gepostet wird. Hauptsache dabei gewesen, was gesagt, Auf die Kacke gehauen und irgendwen runter gemacht. Gäste, die es nicht mal für nötig halten sich in diesem Forum anzumelden ganz besonders. Das Spiel mache ich definitiv nicht mehr mit!
Andreas R. schrieb: > Gäste, die es nicht mal für nötig > halten sich in diesem Forum anzumelden ganz besonders. > Das Spiel mache ich definitiv nicht mehr mit! Hast du vielleicht auch sachlich etwas bezutragen?
Axel S. schrieb > sondern (dezimale) Bruchteile von Minuten. Andreas R. schrieb > Im Nmea Protokoll als dezimale Nachkommastellen der Minuten Ohne Worte....
客人 schrieb
> Hast du vielleicht auch sachlich etwas bezutragen?
Nö, ich melde mich ab aus diesem Forum, ganz besonders wegen Typen wie
dir!
客人 schrieb
> Hast du vielleicht auch sachlich etwas bezutragen?
bezutragen? ist das Chinesisch? Na ich kann ja dann demnächst auch als
Gast hier rompöbeln...
@ alle mods Ich habe dieses Forum kennen und schätzen gelernt als informativen Ratgeber zu allen Problemen rund um das Thema Mikrocontroller. Wann auch immer man nach Lösungen zu Problemen rund um das Thema auf Mikrocontroller basierten systhemen "Googelt" stößt man unweigerlich früher oder später auf mikrocontroller.net. Leider enden die meisten Threads früher oder später in Pöbeleien. Ich mache an dieser Stelle den Mods ganz klar den Vorwurf hier nicht massiver einzugreifen. Das Forum Verkommt aus meiner Sicht. Was haben Themen wie: Freie Krankenhauswahl?, Was hört ihr für Musik ? usw. hier zu suchen? Wenn ich auch nicht immer mit Urgesteinen wie "eurem" Falk Brunner einer Meinung war, waren das doch eigentlich durchaus fachbezogene und informative Inhalte. So wie Diskusionen hier mittlerweile ablaufen, hat das mit einem Forum für fachlich bezogenen Gedankenaustausch nicht mehr viel zu tun. Ich möchte daran nicht mehr teilhaben. Bitte löscht mich als registrierten Benutzer!
Andreas R. schrieb: > Andreas R. schrieb >> Im Nmea Protokoll als dezimale Nachkommastellen der Minuten > > Ohne Worte.... Da hast dein Zitat leider arg aus dem Zusammenhang gerissen oder dich im Satz vertan. Es geht um den von dir völliog falsch verwendeten Begriff "Sekunden". Andreas R. schrieb: > Der Bruchtei der Minuten SIND die Sekunden. Im Nmea Protokoll als > dezimale Nachkommastellen der Minuten.
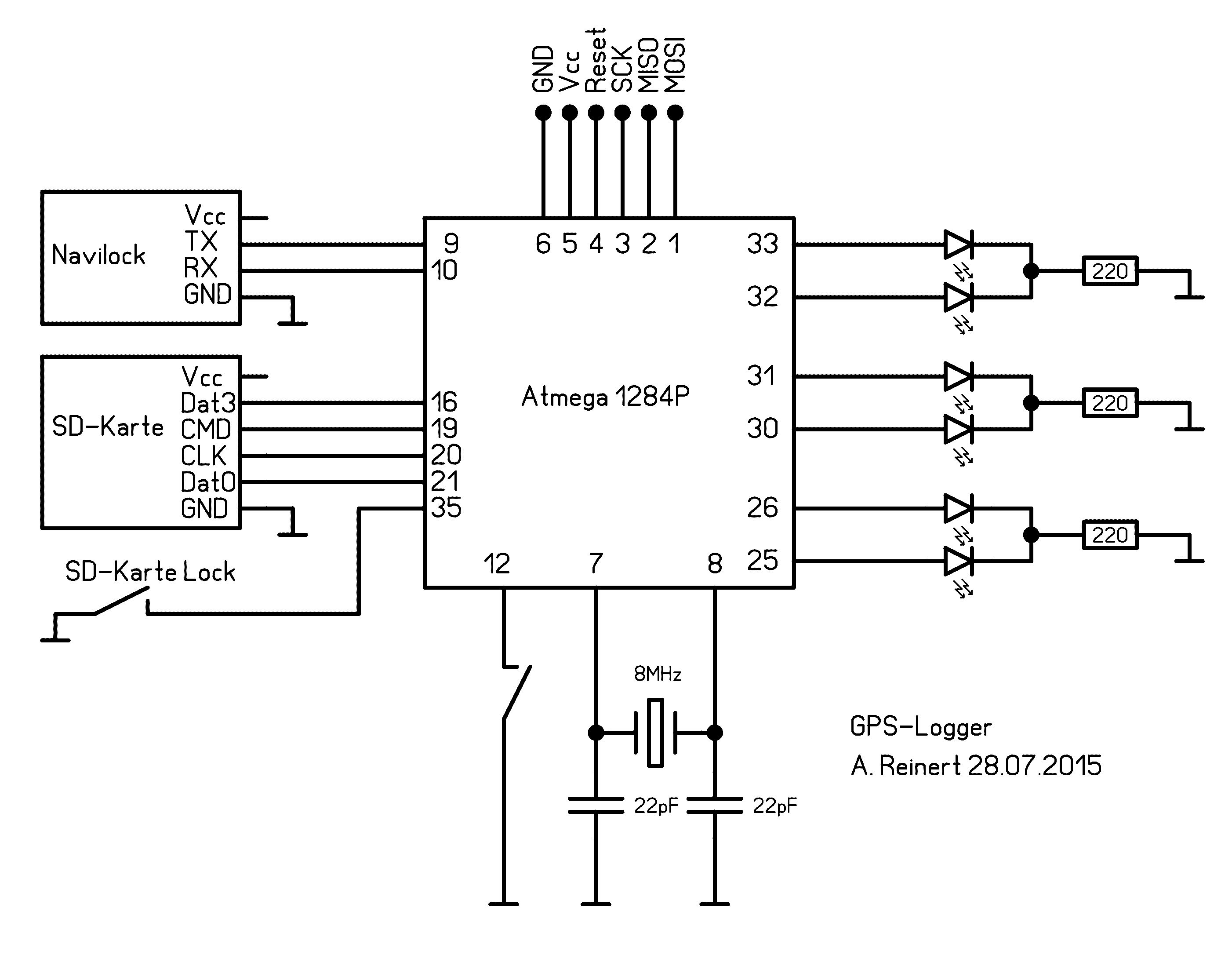
Aufgrund einiger Anfragen hier noch der Schaltplan (3,3V Spannungsversorgung nicht eingezeichnet) sowie das HEX-File zum Mini-GPS-Logger
Wolfgang schrieb
> Es geht um den von dir völliog falsch verwendeten Begriff "Sekunden".
Ich wollte mich dazu eigentlich nicht mehr äußern, aber da du immer sehr
sachlich argumentierst, ich gerade eine Woche Urlaub erfolgreich mit
meinem Logger in den Alpen aufgezeichnet habe und mich wieder etwas
beruhigt habe, hier ein letzter Versuch. (zumal ich das Gefühl habe das
wir aneinander vorbeireden.)
Einen Winkel kann man auf verschiedene Weisen angeben. Alle Angaben sind
nur unterschiedliche Sprechweisen die keinerlei Einfluss auf die
Mathematische Korrektheit haben. (Ich betrachte hier nur Grad Angaben,
nicht Bogenmaß und auch nicht geodätische Winkelangaben)
Ich zitiere hier mal aus Wikipedia:
Bruchteile von Graden können in mehreren Varianten angegeben werden:
dezimal: ggg,g…°
sexagesimal:
Grad und Minuten: ggg° mm′
Grad, Minuten und Sekunden: ggg° mm′ ss″
Grad, Minuten, Sekunden und Tertien: ggg° mm′ ss″ tt‴ (heute
selten)
sexagesimal und dezimal kombiniert:
Minuten dezimal: ggg° mm,m…′
Sekunden dezimal: ggg° mm′ ss,s…″
Tertien dezimal: ggg° mm′ ss″ tt,t…‴
Hierzu mal folgendes Beispiel:
Grad Minuten Sekunden
12° 34´ 56"
56" (Sekunden) sind in Dezimal 56" x 10 / 6 = 93.333333.... Dezimale
Sekunden.
D.h. Obiger Wert in Grad und Dezimalminuten ist dann:
12° 34,9333333...´
,93333333.... stellen nach wie vor die Sekunden dar, nur als Dezimale
Nachkommastellen der Minuten. Exakt das habe ich immer wieder gepostet.
Ich werde weitere Posts zu diesem Thema ab jetzt wirklich strikt
ignorieren!!!
Hallo Andreas, schade daß du das ignorieren willst, denn "die Sekunden dar, nur als Dezimale Nachkommastelle" würde ich so auch nicht stehen lassen. Sekunden haben als Basis 60. Umgerechnet in Minuten sind es keine Sekunden mehr, sondern die Nachkommastellen der Minuten. NMEA hat Grad und Minuten mit Nachkommastellen. Ich will nicht bohren oder motzen, es ist halt so :o) Gruss Harry
Andreas R. schrieb: > Hierzu mal folgendes Beispiel: > Grad Minuten Sekunden > 12° 34´ 56" > > 56" (Sekunden) sind in Dezimal 56" x 10 / 6 = 93.333333.... Dezimale > Sekunden. <Grrr> Es gibt keine dezimalen Sekunden. Nenn das bitte nicht so. Es sind dezimale Bruchteile einer Minute. Oh und bevor du dich aufregst: du darfst das natürlich weiter dezimale Sekunden nennen. Nur wundere dich dann bitte nicht, daß dich keiner versteht und dir alle widersprechen. Ich nehme an, den Witz mit "da sind ja nur Geisterfahrer" kennst du. Mit dezimalen Sekunden bist du der Geisterfahrer. > D.h. Obiger Wert in Grad und Dezimalminuten ist dann: > 12° 34,9333333...´ > > ,93333333.... stellen nach wie vor die Sekunden dar, nur als Dezimale > Nachkommastellen der Minuten. Ja. Eben. Nachkommastellen und nicht Sekunden Sekunden sind das, wovon 60 auf eine Minute kommen. Nachkommastellen werden nach dem Dezimalsystem interpretiert. 1,5' ist das gleiche wie 1,50' und 1,500'. Aber 1' 5" ist was anderes als 1' 50" oder gar 1' 500". Und genau deswegen nennt man den Teil nach dem Komma auch nicht Sekunden.
So, endlich habe ich die Zeit gefunden noch ein Gehäuse zu fräsen. Nun ist das Ding fertig und ist wirklich nicht größer als ein Einwegfeuerzeug geworden...
Sehr schönes Projekt! Gefällt mir gut. Frage: Was passt denn da für eine Batterie in das Fräsgehäuse?
Moin Andreas, danke für das Teilen deines Projektes! Gefällt mir sehr gut. Weiter so! Gruß Max
Vielleicht Nachbauer ;-) schrieb > Sehr schönes Projekt! Gefällt mir gut. Danke! Vielleicht Nachbauer ;-) schrieb > Frage: Was passt denn da für eine Batterie in das Fräsgehäuse? Lach, netter Witz! :-) Nein, wie ich weiter oben schon schrieb, habe ich das Ding gebastelt um damit Motorradtouren aufzuzeichnen. Die Spannungsversorgung kommt dann aus dem Bordnetz des Fahrzeugs und wird mittels 5,5mm Hohlstecker eingespeist. Siehe Bilder. Deshalb auch in der "großen" Version der selbstgebaute Step-Down-Regler und in der "mini" Version der gekaufte Step-Down-Regler von Traco. (so klein kriege ich den selber nicht gebaut wegen der dazu erforderlichen Kondensatoren) Das Gehäuse hat innen 19,5 x 12,5 x 57mmm, da passt nicht mal EINE AA-Zelle rein. Siehe Bild. Hätte ich das für Batteriebetrieb gebaut, hätte ich vermutlich mit einem Ultra-Low-Drop-Längsregler gebaut. (z.B. mit einem Zetex ZLDO33T8TA) und dann das Ganze mit 3 oder 4 AA Zellen betrieben. Aber auch so kann man das Gerät mit 4 AA-Zellen betreiben. Sollte dann bei angenommenen 2000mAh etwa 60 Stunden laufen. Max B. schrieb > danke für das Teilen deines Projektes! Gefällt mir sehr gut. Weiter so! Danke!
Axel S. schrieb >> D.h. Obiger Wert in Grad und Dezimalminuten ist dann: >> 12° 34,9333333...´ >> >> ,93333333.... stellen nach wie vor die Sekunden dar, nur als Dezimale >> Nachkommastellen der Minuten. > > Ja. Eben. Nachkommastellen und nicht Sekunden Zunächst mal: Wäre ich auch nur ansatzweise so dämlich wie du mich offensichtlich einschätzt, wäre ich wohl kaum imstande (oder schreibt man das nach dem Rechtschreibunsinn jetzt "im Stande"?) eine funktionierende Software für den Logger zu schreiben. Aus diesem Grunde zweifle ich auch ernsthaft an deinem Intellekt, da du mir ständig versuchst zu erklähren was Sekunden sind! Vom Begriff der DEZIMALSEKUNDEN habe ich mich nach Belehrung von Wolfgang umgehend distanziert, da dies nach geltenden sprachlichen mathematischen Konventionen definitiv falsch ist. Ich versuchs noch mal mit einem Kindergartenbeispiel. Annahme: Eine Torte hat 12 Stücke. Ich habe 2 Torten und 9 Stücke. Das sind in Dezimaltorten dann 2,75 Torten! Die 0,75 Torten sind nichts anderes als die 9 Tortenstücke als dezimale Nachkommastellen der Torte. Trotzdem beschreiben die 0,75 Torten immer noch die 9 Tortenstücke und daran wird sich auch nach Bemühungen von Geisterfahrerwitzen kaum etwas ändern... Und nichts anderes poste ich hier
...Aber möglicherwise kann mir ja mal jemand diesen Effekt erklähren!? Ich fahre eine Strecke und der Logger (das GPS-Empfangsmodul) liefert mir super Werte. Kaum eine Abweichung größer als 2-3 Meter. Befinde ich mich im Stillstand fangen die Empfangenen Kooordinaten plötzlich an zu "wandern". Dabei müsste man doch eigentlich annehmen das im Stillstand die optimalen Empfangsbedingungen gegeben sind...
Vermutlich geht die Doppler-Messung der eigenen Geschwindigkeit in die Positionsbestimmung ein. Sobald du stehst liefert der Doppler natürlich keine sinnvollen Werte mehr und das Ergebnis verschlechtert sich. Näheres dazu kann dir der Modulhersteller sagen (wird er aber wahrscheinlich nicht).
Andreas R. schrieb: > Zunächst mal: Wäre ich auch nur ansatzweise so dämlich wie du mich > offensichtlich einschätzt, wäre ich wohl kaum imstande ... eine > funktionierende Software für den Logger zu schreiben. Ja. Das ist ganz genau dein Problem. Du bist zwar nicht dämlich, aber du drückst dich so aus, daß andere dich für dämlich halten müssen. Jetzt darfst du einmal raten, auf wessen Seite der Fehler liegt. > Vom Begriff der DEZIMALSEKUNDEN habe ich mich nach Belehrung von > Wolfgang umgehend distanziert Na prima. Wenn das vor meinem Post war, dann habe ich das wohl überlesen. Mea culpa!
Andreas R. schrieb: > Kaum eine Abweichung größer als 2-3 Meter. Befinde ich > mich im Stillstand fangen die Empfangenen Kooordinaten plötzlich an zu > "wandern". Schau mal nach, ob Du zu diesem Zeitpunkt noch alle Satelitten hast. Mein Navi mach solche Zicken öfter, wenn es wenige Sats empfängt. Evtl. wird zu dieser Zeit eine Richtung abgeschirmt? Da versucht er neu zu berechnen.
@Andreas: Dieses Phänomen habe ich auch schon beobachtet. Bei Aufzeichnung mehrerer hundert Werte ohne Ortsänderung sind sogar wenige Punkte dabei, die bis zu 50m entfernt sind. Mir wurde das mal durch ständig wechselnde Empfangsstärken erklärt. Mir ist auch letzte Woche aufgefallen, daß ein GPS-Tacho von mir morgens (ca. 7 Uhr) 4-5 Satelliten empfängt und sich das bis spät nachmittags auf 10-11 erhöht. Der Empfänger wird natürlich nicht bewegt und das ganze ist über mehrere Tage reproduzierbar. Harry
Crazy H. schrieb > Bei Aufzeichnung mehrerer hundert Werte ohne Ortsänderung sind sogar wenige > Punkte dabei, die bis zu 50m entfernt sind. So sieht´s auch bei mir aus. Ich habe ja nun 2 verschidene Module. Die Navilocks mit U-Blox 5 Chipsatz und die PA6H Module mit MTK MT3339 Chipsatz. Beide Module habe ich im Stillstand und in Bewegung getestet. Der Effekt tritt bei beiden Modulen immer nur im Stillstand auf. Unabhängig von der Anzahl der empfangenen Sateliten. Getestet ruhig liegend auf dem Tisch, als Fußgänger, im Auto und auf dem Motorrad. Sobald sich die Module in Ruhe befinden geht das "wandern" los. Sieht man sehr schön bei meinen Logs wenn ich irgendwo an einer Ampel stehe. Sobald ich mich wieder in Bewegung setze sind die Koordinaten wieder sehr präzise. Die Geschindigkeit spielt dabei keine Rolle. 3-4 km/h reichen schon. oszi40 schrieb > Schau mal nach, ob Du zu diesem Zeitpunkt noch alle Satelitten hast. > Mein Navi mach solche Zicken öfter, wenn es wenige Sats empfängt. Evtl. > wird zu dieser Zeit eine Richtung abgeschirmt? Wie ich schon erwähnte, der Effekt ist unabhängig von der Anzahl an empangenen Sateliten. Jack Smith schrieb > Vermutlich geht die Doppler-Messung der eigenen Geschwindigkeit in die > Positionsbestimmung ein. Sobald du stehst liefert der Doppler natürlich > keine sinnvollen Werte mehr und das Ergebnis verschlechtert sich. Das wäre durchaus denkbar, aber wie soll man wissen was in den Modulen passiert??? Der Hersteller wird das wohl kaum verraten. Letztendich ist das auch der Grund weshalb ich noch keine Stillstandserkennung (also nicht aufzeichnen wenn ich mich nicht bewege) implementiert habe. Im Stillstand habe ich Geschwindigkeiten von 0km/h bis zu 6km/h, ständig wandernde Positionen und logischerweise auch ständig wechselnde Werte der Bewegungsrichtung. Da wird eine Stillstandserkennung nahezu unmöglich. Deshalb habe ich bislang nur implementiert, das nur 1 Punkt je Minute aufgezeichnet wird bei Geschwindigkeiten unter 7km/h. Nun könnte man natürlich aufwändig 10 bis 20 Werte puffern, Mittelwerte bilden oder prüfen ob in einem bestimmten Zeitraum ein gewisser Umkreis um die letzte Position verlassen wurde, das ganze aber nur bei Geschwindigkeiten unter 6km/h... ganz befriedigend finde ich das alles nicht. Ich denke ich will da zu viel perfektion. Beide Logger funktionieren tadellos und die kleinen Punktewolken an einer Ampel kann ich wohl verschmerzen. Zumal die in der Linie der gefahrenen Strecke eh untergehen
So, ich hatte mich vor einigen Wochen noch mal dran gemacht und die Software überarbeitet und nun ist eine Stillstandserkennung implementiert. Das heisst: Die entstehenden Punktewolken bei Fahrtpausen gibt es nicht mehr. Anbei die neuen Hex-Dateien. Beide getestet und funktionieren fehlerfrei. Die Datei GPS-Logger groß ist für den Logger mit dem Navilock Modul. Die Datei GPS-Logger klein ist für den Logger mit dem PA6H Modul.
Andreas R. schrieb: > Das heisst: Die entstehenden Punktewolken bei Fahrtpausen gibt es nicht > mehr. Wie hast es gelöst?
Lukas L. schrieb
> Wie hast es gelöst?
Eigentlich recht einfach. Bei Geschwindigkeiten unter 8 km/h bilde ich
über 10 Sekunden die Durchschnittsgeschwindigkeit (fortlaufend, also
immer den Durchschnittswert der letzten 10 Sekunden). Das Problem ist,
das auch im Stillstand Ausreißer von bis zu 6 km/h dabei sind. Über den
Durchschittswert von 10 Sekunden gehen diese Ausreißer unter. Bei einem
Durchschnittswert unter 2 km/h wird nicht mehr aufgezeichnet.
Hinreichend getestet und funktioniert absolut fehlerfrei.
Andreas R. schrieb: > Empfehlenswert ist meine Vorgehensweise sicher nicht. > Aber so bin ich eben... ;-) (Und bislang bin ich so gut klargekommen) Macht jeder mal so und man meint, man hat dieses Projekt (oder Programm ... was auch immer) so verinnerlicht, dass man es nie, wirklich niiie mehr vergisst. Es läuft alles sehr gut, denn man war ja ordentlich beim Erstellen und macht dann womöglich Jahre nichts und dann(!), dann kommt ein Fehler oder eine Erweiterung soll dran. Jetzt geht es los. Was beim Programm mit Kommentaren und bei Platinen mit Schaltplan nur ganz kurz gedauert hätte, dauert dann Stunden bis Tage. Ich habe draus gelernt. Mittlerweile lege ich mir immer Mappen von jedem Projekt an.
Bitte melde dich an um einen Beitrag zu schreiben. Anmeldung ist kostenlos und dauert nur eine Minute.
Bestehender Account
Schon ein Account bei Google/GoogleMail? Keine Anmeldung erforderlich!
Mit Google-Account einloggen
Mit Google-Account einloggen
Noch kein Account? Hier anmelden.

























