Hallo, Ich entwerfe gerade für ein Schulprojekt eine Schrittmotoransteuerung für den Baustein TB6600 von Toshiba. Einstellungen wie Schrittwahl sollen vom Mikrocontroller aber auch über ein DIP-Switch der die Collector-Emitter-Stecke des Optokopplers überbrückt einstellbar sein. Nun bin ich mir unsicher ob dies dem Optokoppler typ. PC827 schaden kann. über sachliche Beiträge würde ich mich sehr freuen. LG Nico
Sieht nicht so aus, als ob es schaden würde, wie gehts auf der rechten Schlatplanseite weiter. Pull-down? Du setzt nur den Optokoppler außer Betrieb, ginge bei Pull-down auch mit einer Serienschaltung des Dip-Switch. Ist der Optokoppler denn sinvoll in dieser Schaltung?
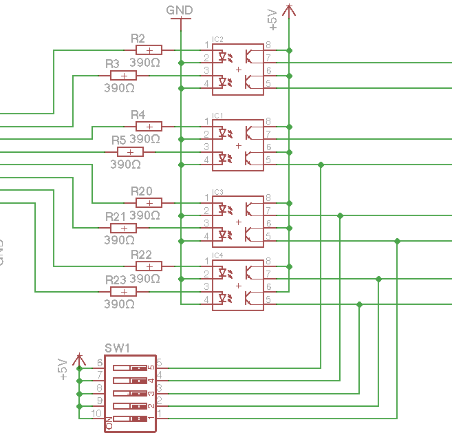
Hier mal die Ganze Seite des Schaltplans. Wobei zu erwähenen wäre das intern im TB660 ein 100k Pull-Down am Eingang verschatet ist. LG Nico
@ Nico Klingel (geforce1994) >Ich entwerfe gerade für ein Schulprojekt eine Schrittmotoransteuerung >für den Baustein TB6600 von Toshiba. Wozu braucht man da Optokoppler? Die übliche Angst? >Nun bin ich mir unsicher ob dies dem Optokoppler typ. PC827 schaden >kann. Kann man so machen, auch wenn Optokoppler hier überflüssig sind.
Die Optokoppler sind recht überflüssig. GND = GND, somit gibts keine Potentialtrennung, nur der Schutz vor evtl. zuviel Spannung auf den Eingangsleitungen, der besteht. 100 kOhm als Pull-Down sind in in gestörter Umgebung (deshalb die Optokoppler?) viel zu hochohmig.
Ja die Optokoppler sind als Schutz vor Überspannung verbaut. opto schrieb: > 100 kOhm als Pull-Down sind in in gestörter Umgebung (deshalb die > Optokoppler?) viel zu hochohmig was meinst du mit gestörter Umgebung?
>Ja die Optokoppler sind als Schutz vor Überspannung verbaut.
Hast Du mal an Dioden, nach +5V gedacht? Zusammen mit den 390 Ohm
sollten die fast alles abkönnen.
Der DIP-Schalter schadet dem Optokoppler nicht, aber wohl die 100Ohm (!) Vorwiderstände der LED, der kann am Ausgang max. 50 mA. Und, welche Spannung liegt am Eingang des Optokoppler an? Optokoppler haben nur eine recht geringe Stromverstärkung, hier maximal 1,4. D.h. wenn am Eingang mit den 390 Ohm Widerständen auch nur 5V geschaltet werden bezweifle ich dass der Ausgang auf 5V kommt... Nimm einfach Transistoren: Mit dem Emitter auf Masse als Inverter, wenn Du mit der Invertierung leben kannst. Oder als Emitterfolger mit dem Kollektor an 5V.
Die Vorwiderstände der LED´s und der des Optokopplers wurde genau über das jeweilige Datenblatt berechnet.
Nico K. schrieb: > Die Vorwiderstände der LED´s und der des Optokopplers wurde genau über > das jeweilige Datenblatt berechnet. ???? Welches Datenblatt schreibt 100 Ohm Vorwiderstand an 5V vor? Wieso soviel Strom für die LEDs?
Die LED ist blau hat gegenüber einer roten LED eine höhere Durchlassspanung . Dies erklärt auch den geringen Widerstand.
Trotzdem ist das knapp für den Optokoppler. Wieviel Spannung kommt an Eingang an? Wie gesagt, die Stromverstärkung ist maximal 1,4
Mein Berechneter IC ist 20,5mA daraus ergibt sich bei einer gewählten Sättigungsspannung von 0,5V ein IF von 10mA. Wiederum daraus ergibt sich ein UF von 1,1V
Tcf K. schrieb: > Der DIP-Schalter schadet dem Optokoppler nicht, aber wohl die 100Ohm (!) > Vorwiderstände der LED, der kann am Ausgang max. 50 mA. Warum sollten die 50mA überschritten werden. Bei 100Ω sollten doch allerhöchstens 20mA fließen. Begrenzend wird da eher das CTR der Optokoppler sein. Eine simple Anzeige-LED sollte bei vernünftigem Wirkungsgrad allerdings auch mit 2mA zu betreiben sein. Sonst holen sich die Schüler noch Augenschäden. http://www.reichelt.de/LEDs-5-mm/LED-5-05000-BL/3/index.html?&ACTION=3&LA=2&ARTICLE=83226&GROUPID=3019&artnr=LED+5-05000+BL
@Wolfgang: ist ja eine blaue LED, ist geklärt. @Nico: Kann ich nicht nachvollziehen für den PC827. Für einen Ic = 20 mA sollten mindestens auch If = 20 mA durch die LED fließen (besser mehr!), sonst kommt der nicht in Sättigung.
mein IC ist 20,5mA. Wie muss ich dann dieses Diagramm interpretieren da dieses nur bis 7mA geht aber der max. IC-Srom bei diesem IC bei 50mA liegt.
Kannst Du doch extrapolieren... bei Ic=7mA braucht es gut If=6...7mA damit der Ausgangstransistor in Sättigung geht... also bei Ic=20mA mindestens If=20mA, besser deutlich mehr. Den Rest sagt die CTR aus, die Stromübertragungsrate. Die ist garantiert nur über 50% (!) und typisch 140%. Sorry, das mit den Optokopplern ist eigentlich Blödsinn, mit einzelnen Transistoren hätte man das Problem nicht!
Bitte melde dich an um einen Beitrag zu schreiben. Anmeldung ist kostenlos und dauert nur eine Minute.
Bestehender Account
Schon ein Account bei Google/GoogleMail? Keine Anmeldung erforderlich!
Mit Google-Account einloggen
Mit Google-Account einloggen
Noch kein Account? Hier anmelden.


