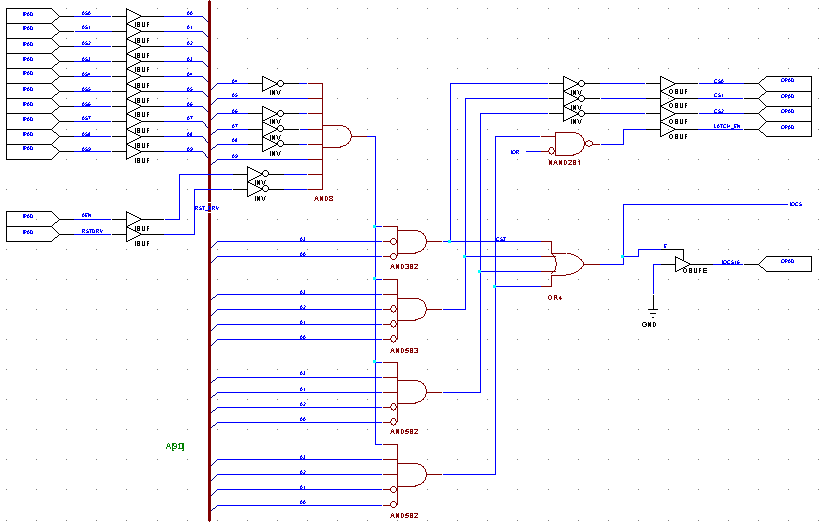
Hallo liebe Foren Gemeinde, ich habe bei mir 6 alte Sheet's auf einer Festplatte gefunden, welche zu einen PLD (XC9586) gehören. Leider kann ich diese mir nicht mehr anschauen mit der akteullen Version vom Xilinx ISE 14.7 sogar mit einer alten version 4.1 lässt diese sich nicht öffnen. Hat jemand eine Idee wie ich diese nochmal öffnen kann. Gruß
benutzer schrieb: > Hat jemand eine Idee wie ich diese nochmal öffnen kann. Irgendein alter WebPack muss das doch wohl können .... (hab es nicht ausprobiert) http://www.xilinx.com/webpack/classics/wpclassic/ (---> CPLD Schematic Entry Libraries)
The file being read is a version ? type schematic file This software can read only version 4-6 type schematic files Braucht wohl eine version <= 3.
Foundation 3.1i kann das. Es fehlen allerdings einige Symbole. Und ich denke mal Du meinst den XC9536 oder?
benutzer schrieb: > wo bekomme ich die software her? Sieht nicht gut aus. Ich habe die Software + Lizenz gekauft aber neu aktivieren lässt sie sich nicht mehr bei Xilinx. Wird von Platte zu Platte vererbt. Wenn Du nur ein paar wichtige Schaltpäne hast könnte ich die ausdrucken. ************************* Aber das Internet ist groß ;-)
benutzer schrieb: > also wie gesagt mit 4.1 funktioniert es leider nicht. Was hält dich davon ab die 3.0 zu versuchen?
Unter WinXP läuft Webpack 3.3 noch bei mir hier. Ich brauche davon allerdings nur den Programmer für die alten Philips/Xilinx Coolrunner z.B. XCR5128, die in neueren Versionen nicht mehr unterstützt werden. Im oben angegebenen Link steht die 3.3 ganz unten.
Bitte melde dich an um einen Beitrag zu schreiben. Anmeldung ist kostenlos und dauert nur eine Minute.
Bestehender Account
Schon ein Account bei Google/GoogleMail? Keine Anmeldung erforderlich!
Mit Google-Account einloggen
Mit Google-Account einloggen
Noch kein Account? Hier anmelden.
