Hallo ihr Lieben, ich habe in einer Projektgruppe den Auftrag bekommen eine Motorsteuerung zu realisieren. Leider stehe ich ein wenig auf dem Schlauch und komme nicht weiter. Eckdaten: Motor (2mal) 24V DC 18A Nennstrom Raspberry Pi Modell 2 B Die Überlegung war, über den Raspberry Pi ein PWM Signal auszugeben, welches die Motoren anlaufen lässt, da leider ein direktes ansteuern nicht möglich ist. Verschaltet werden soll das ganze dann über Schütze, die Die Motoren ein und ausschalten Vielleicht weiß ja jemand Rat
Egon schrieb: > Hallo ihr Lieben, Hallo du Liebster > Vielleicht weiß ja jemand Rat Was genau ist denn das Problem?
Egon schrieb: > Verschaltet werden soll das ganze dann über Schütze, die Die Motoren ein > und ausschalten Schütze sind viel zu langsam für PWM.
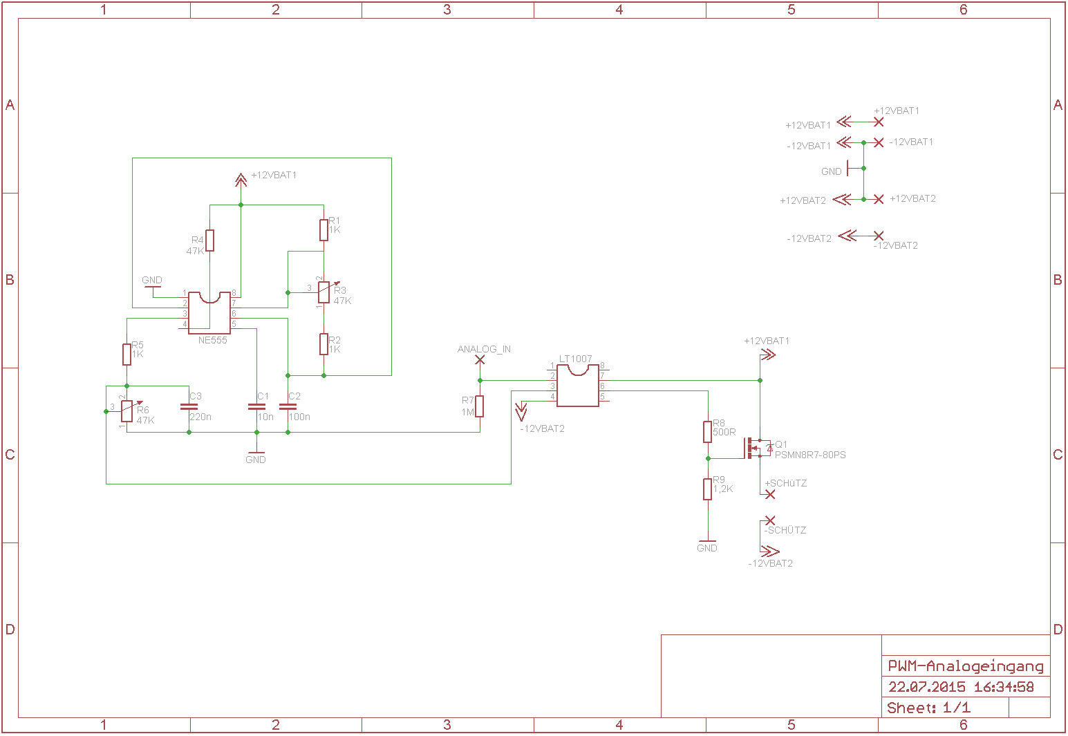
Also ich rätsel schon etwas länger und hänge mal alles an, was ich bis jetzt fabriziert habe. Das Problem bei der Schaltung war / ist, dass an dem Eingang des OP eine Spannung liegt, wo keine sein sollte.
Bitte melde dich an um einen Beitrag zu schreiben. Anmeldung ist kostenlos und dauert nur eine Minute.
Bestehender Account
Schon ein Account bei Google/GoogleMail? Keine Anmeldung erforderlich!
Mit Google-Account einloggen
Mit Google-Account einloggen
Noch kein Account? Hier anmelden.
