Guten Tag. Ich stelle mich mal kurz hier in diesem super Forum vor (bin schon lange als Leser unterwegs): Ich bin in einem Gewerbe tätig das heutzutage mehr denn je mit Computern etc. zu tun hat. Und ich bin auch persönlich schon lange interessiert am Thema Elektrik/Elektronik (baue Schaltungen etc.), seit einigen Monaten bin ich auch im Mikrocontroller "Sektor" angekommen ^^ (Atmega8L...). Ich würde von mir sagen das ich ein "Hobbyelektroniker" bin ;-) Nun ich habe ein Labornetzgerät gebraucht, da das Geld momentan nicht gereicht hätte für teurere, habe ich mich für dieses entschieden, da es auch genügend Leistung für mich hat: https://de.vidaxl.ch/p/30041/labornetzgerat-netzgerat-labornetzteil-dc-netzteil-trafo-30v-5a-2-led Ich habe gegoogelt und heraus gefunden das es von HYelec übernommen ist und die Nummer 3005 hat, bzw. Hyelec DC Power Supply (HY) 3005. Nun gibt es dieses Labornetzgerät in "Mantel-Trafo Bauweise" also die üblichere oder mit einem Ringkerntrafo. Ich habe einen Ringkerntrafo drinnen auf dem steht HY 3005 Ich bin in Absprache mit dem Verkäufer, aber das dauert... deswegen hoffe ich das mir jemand eine Bestätigung geben kann. also weiter gegoogelt und einen Schaltplan gefunden für dieses Gerät, nur die Frage ist ob es für beide "Trafo Ausführungen" gilt. Hier die Seite (englisch) in der beschrieben ist, dass es dieses Gerät auch noch mit einem Ringkerntrafo gibt, die Bilder sind von einem in Mantel Bauweise: http://www.eevblog.com/forum/reviews/mastech-hy5002-power-supply-died-worth-fixing/ im Anhang ist der Schaltplan zu finden, auf diesem wäre das Gerät galvanisch getrennt. Nun ist das auch bei meinem der Fall? Ich würde nämlich gerne mit dem Oszilloskop Messungen durchführen aber es könnte ja eine "Masse-Problematik" entstehen bzw. es geben beide Geräte den Geist auf wenn es nicht getrennt ist und daher will ich mir sicher sein. Schon mal Vielen Dank! mfg
Ist mein Labornetzgerät galvanisch getrennt? schrieb im Beitrag
#4298574:
> Nun ist das auch bei meinem der Fall?
Prüfe es doch: Nimm ein Ohmmeter und prüfe zwischen Primär und
Sekundärseite
des Trafos. Es ist außerordentlich unwahrscheinlich, daß es nicht
galvanisch getrennt ist.
MfG Paul
lt. Plan isser getrennt.
Ist mein Labornetzgerät galvanisch getrennt? schrieb im Beitrag #4298574: > im Anhang ist der Schaltplan zu finden, auf diesem wäre das Gerät > galvanisch getrennt. Nun ist das auch bei meinem der Fall? Paul B. schrieb: > Es ist außerordentlich unwahrscheinlich, daß es nicht > galvanisch getrennt ist. unterschreibe ich, alleine 30V DC und 4mm Buchsen sprechen schon für eine galvanische Trennung, ich wüsste kein "normales" Labornetzgerät welches nicht galvanisch getrennt wäre, vermute mal das es auch hier unzulässig wäre.
ich verstehe die Frage des TO so, ob eine Verbindung zwischen PE und den Ausgangsbuchsen besteht. Und die besteht lt. Schaltplan zwischen PE und der Masse-Buchse. Nicht zu verwechseln mit der Minus-Buchse. schöne Grüße Flolix
Ist mein Labornetzgerät galvanisch getrennt? schrieb im Beitrag
#4298574:
> Ist mein Labornetzgerät galvanisch getrennt?
Sicher ist dein Labornetzteil galvanisch getrennt, jedes normale
Labornetzteil ist SELV vom Netz getrennt. Auch Ringkerne gibt es in SELV
(Doppelquadrat-Zeichen).
Mit der Grünen buchse kannst du einen Erdbezug der Ausgangsspannung zu
plus oder minus herstellen, es also nicht getrennt machen.
Klaus Vidaxl schrieb: > Michael B. schrieb: >> (Doppelquadrat-Zeichen). > > Das bedeutet SK II, nicht SELV. Na der Ausgang eines 30V SK II Gerätes ist doch SELV
Auch der Ausgang eines SK I Netzgerätes kann SELV sein.
Das Netzteil nach diesen Schaltplan funktioniert nicht, das sind 741 verbaut und laut Forum hier kann man damit nichts vernünftiges bauen bzw. sind die Erbauer völlig verblödet und wissen nicht was sie tun.
Glauben Sie ja nicht, wen Sie vor sich haben.
Member 22 schrieb: > und wissen nicht was sie tun. und andere wiederum wissen nicht was sie schreiben ;-)
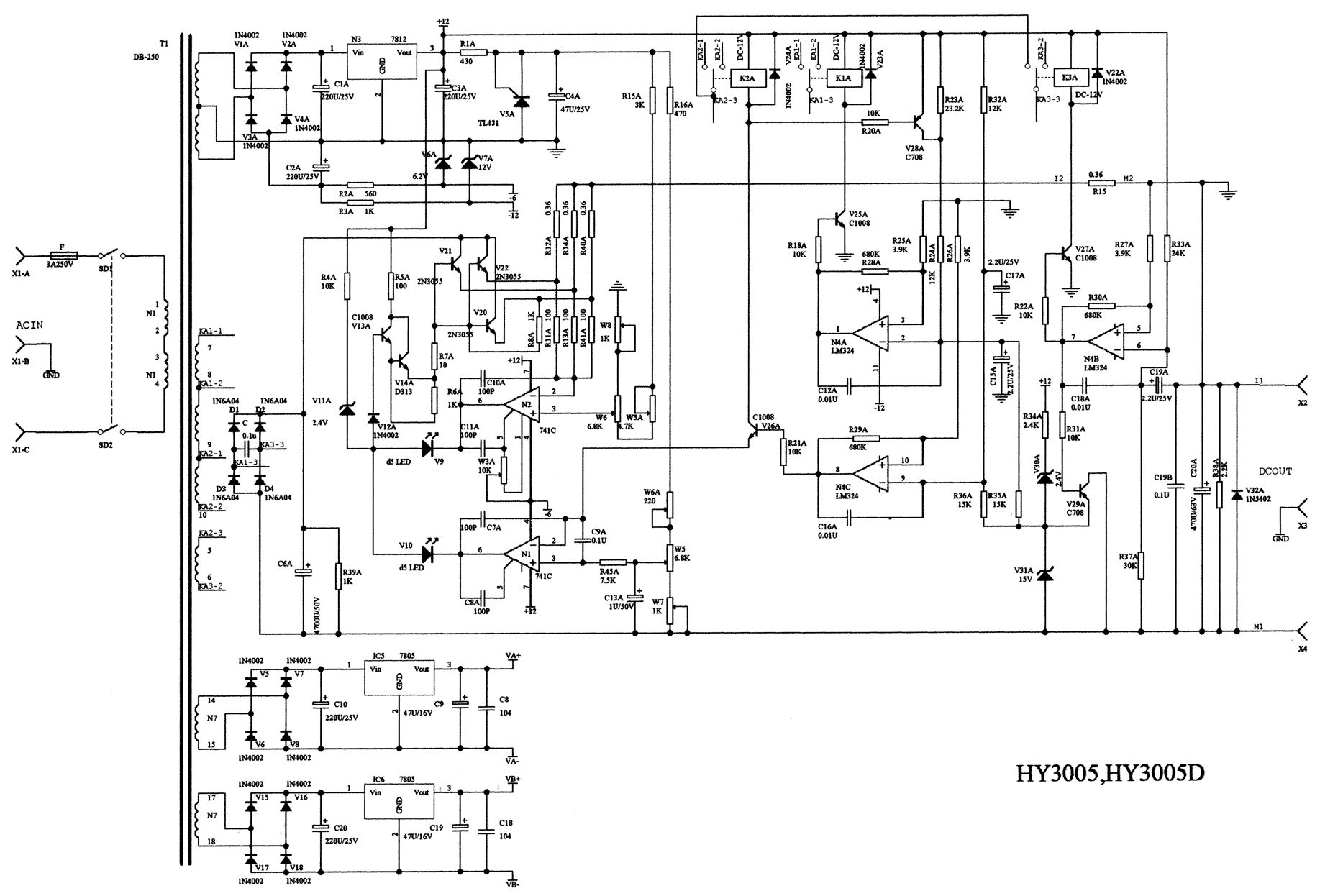
Vielen Dank für die zahlreichen Antworten! @Klaus Vidaxl (Gast) Wenn hier der Gast mit dem Namen "Klaus Vidaxl" wirklich von dieser Firma ist, könnten Sie mir weiterhelfen? Paul B. schrieb: > Ist mein Labornetzgerät galvanisch getrennt? schrieb im Beitrag > #4298574: >> Nun ist das auch bei meinem der Fall? > > Prüfe es doch: Nimm ein Ohmmeter und prüfe zwischen Primär und > Sekundärseite > des Trafos. Es ist außerordentlich unwahrscheinlich, daß es nicht > galvanisch getrennt ist. > > MfG Paul Leider kann ich dies nicht durchführen weil ich das Gerät nicht aufmache oder ähnliches, da ich die Garantie behalten will! (Es wäre auch schwierig zu messen, weil die Abgriffe wahrscheinlich gelötet sind und der Trafo isoliert ist, aber wenn man sowieso keine Garantie mehr hat, auf dem Gerät, kann man das sicherlich machen) Danke trotzdem! Aber ich konnte mit dem Ohmmeter feststellen, bei ausgestecktem Gerät (bei Aus und An)[natürlich ohne das Gerät zu öffnen](durch messen von der Erde aus, beim Anschluss), dass die Erde auf das Gehäuse geht und vorne bei Ground rauskommt bzw. anliegt. Und beim negativen sowie dem positiven Pol nicht! also das ist schon mal gut und normal. Bedeutet aber nicht zwangsläufig das es "getrennt" ist... flolix schrieb: > ich verstehe die Frage des TO so, ob eine Verbindung zwischen PE > und den > Ausgangsbuchsen besteht. Und die besteht lt. Schaltplan zwischen PE und > der Masse-Buchse. Nicht zu verwechseln mit der Minus-Buchse. > > schöne Grüße > Flolix Genau, das will ich wissen, leider kann ich mich nicht zu 100% auf den Schaltplan verlassen da ich ihn selber gegoogelt habe. Aber laut diesem, wäre das Labornetzgerät getrennt, stimmt natürlich. Ich hoffe ich bekomme demnächst eine Antwort vom Verkäufer... Auf die Frage, ob die positiven und negativen Ausgänge Potentialfrei (Massepotential) sind habe ich ein NEIN zurück bekommen (Frage war auch nicht sehr gut gestellt so von mir, oder?. Aber da ich davon ausgehe das dies eine 50/50 Antwort war gebe ich wenig darauf. Nun ist die Fachabteilung am Zug (hoffentlich) und gibt mir eine klare Antwort. Der Schaltplan habe ich wie oben geschrieben, gegoogelt - also muss nicht 100%ig zu meinem Gerät passen, aber ich gehe davon aus. Ganz sicher ist das der Ringkerntrafo mit HY 3005 beschriftet ist und auf der oberen Platine drei (Schalt)-Relais verbaut sind, die jeweils 2 Kabel vom Trafo bekommen (wahrscheinlich gesteckte Verbindung). Die Bezeichnung der Relais kann ich (durch das Gehäuse) lesen - hat mich aber nicht weitergebracht. Auf der neuen Broschüre, die ich per Mail bekam, ist zu entnehmen (vom Bild) das es von HYelec stammt und das Model 3005 ist ( die Ziffern kann man fast nicht lesen, sind aber die einzig logischen..) Hier sind Bilder in denen man sehr schön den Trafo und die vielen Kabel der "Abgriffe" bzw. Anzapfungen sieht. Zur Info ich habe das Leistung stärkere Model nicht das kleine hohe am Anfang.. http://www.astronomicum.de/modules.php?name=Forums&file=viewtopic&p=82104 Ein Unterschied besteht aber, den ich sehe, die weisse "Schutzisolierung"? beim Ringkerntrafo ist anders beschrieben oder nur um 180° gedreht? k.A. bei diesem Youtube Video konnte ich bislang keinen grossen Unterschied, ausser dem "Titel" bzw. Marke?(auf dem Gerät) der "MASTERAM" wäre, sonst ziemlich genau dasselbe (ab min. 2 nimmt er das Gehäuse ab): https://www.youtube.com/watch?v=ZL4b4WkrUJ4 Quelle vom Bild im Anhang: http://www.astronomicum.de/modules.php?name=Forums&file=viewtopic&p=82104 Ich weiss nicht ob ich es riskieren soll mit dem Oszi ran zu gehen (für Messungen) scheint mir solange keine 100%ige Klarheit besteht zu gefährlich/kostspielig zu sein. Ich will mir sicher sein können. Aber eigentlich sollte kein einziges Labornetzgerät ungetrennt oder sogar mit einem Spartrafo ausgerüstet sein! Das ist Irreführung! Ich bin um jeden Kommentar froh! :-) mfg
Mein Name ist mit der gleichen Wahrscheinlichkeit Klaus Vidaxel wie das
Netzteil nicht galvanisch getrennt ist.
Ist mein Labornetzgerät galvanisch getrennt? schrieb im Beitrag
#4298919:
> Genau, das will ich wissen,...
Das hat nichts mit galavischer Trennung zu tun.
Der Verkäufer ist bestimmt ein ausgeglichener Mensch, nimm es mit Humor
und bleibe gelassen, verbuche es als Lernen, sei mir nicht böse.
Beantworte die eine Frage: was soll ein typisches einstellbares
Labornetzteil ohne sichere galvanische Trennung?
Mein wirklicher Name ist Peter Hyelec und ich bin ein ganz schlechter
Pädagoge.
Klaus Vidaxl schrieb: > Mein Name ist mit der gleichen Wahrscheinlichkeit Klaus Vidaxel > wie das > Netzteil nicht galvanisch getrennt ist. > > Ist mein Labornetzgerät galvanisch getrennt? schrieb im Beitrag > #4298919: >> Genau, das will ich wissen,... > Das hat nichts mit galavischer Trennung zu tun. > > Der Verkäufer ist bestimmt ein ausgeglichener Mensch, nimm es mit Humor > und bleibe gelassen, verbuche es als Lernen, sei mir nicht böse. > Beantworte die eine Frage: was soll ein typisches einstellbares > Labornetzteil ohne sichere galvanische Trennung? > > Mein wirklicher Name ist Peter Hyelec und ich bin ein ganz schlechter > Pädagoge. Alles klar ;-) Naja aus Fernost gibt es linear geregelte Labornetzgeräte die wahrscheinlich noch einen Spartrafo eingebaut haben, nur um mehr Profit bzw. billiger zu sein als die Konkurrenz. Das ist zwar Abzocke aber was soll man machen, vielleicht besser aufpassen. Aber eben, es macht überhaupt keinen Sinn (ausser den oben erwähnten), wie du schon geschrieben hast, es hätte den Namen "Labornetzgerät", auch wenn der "Name" nicht geschützt ist, nicht verdient! Und so schlecht bist du doch gar nicht ^^, pädagogisch hat mir das doch ein wenig weitergeholfen ;-) Cooler Name übrigens :-) soweit Offtopic ^^ aber zum Thema: ob ich mein Oszilloskop (nicht billig) bei einer Messung verlieren will? doch eher nicht, aber bei gesunden Menschenverstand müsste es getrennt sein, völlig klar... ich bin am rätseln, denn die Antwort vom Verkäufer kann dauern.. wenn nur jemand so ein ähnliches (sehr ähnlich) Teil hätte...oder die "stärkere" Version mit 2 Ausgängen und einem konstanten.. mfg
Die Unwahrscheinlichkeit eines Labornetzgerätes ohne galvanische Trennung ist so hoch, dass sie für den Bau eines unendlichen Unwahrscheilichkeits-Antriebs ausreichen könnte ;-)).
Ist mein Labornetzgerät galvanisch getrennt? schrieb im Beitrag #4299224: > aber zum Thema: > ob ich mein Oszilloskop (nicht billig) bei einer Messung verlieren will? > doch eher nicht, aber bei gesunden Menschenverstand müsste es getrennt > sein, völlig klar... ich bin am rätseln, denn die Antwort vom Verkäufer > kann dauern.. Nach diesen Worten wird niemand hier und auch nicht der Verkäufer die Hand ins Feuer legen, das deinem Oszi nichts passiert. Ob mit Ringkerntrafo oder einem geschachtelten, mit deinen Kenntnissen ist es wahrscheinlich, das dein Oszi Schaden nehmen wird. Mach doch den Selbsttest. Die Niedervolt-Ausgangsspannung ist egal. Mit einer Hand greifst du an die Heizung, mit der anderen an den Plus-Ausgang. Du wirst es überleben, also auch dein hochpreisiger Oszi.
Hallo, ich denke, dass es nur nicht galvanisch getrennt ist, wenn ein Spartrafo verbaut wurde! Sollte in einem Labornetzteil nicht vorkommen. Wenn es wirklich sowas gibt, dann Asche und Finger weg! Man mißt einfach den Widerstand zwischen den Wicklungsanzapfungen. Da sollte bei einem "richtigen" Trafo zwischen primär und sekundär ein "Unendlich" auftauchen. Wenn da irgendwelche Widerstandswerte angezeigt werden, dann "Schade"...Spartrafo! Schrott!! Gruß Rainer
Wenn es wirklich dieses Gerät hier ist was du gekauft hast: https://de.vidaxl.ch/p/30041/labornetzgerat-netzgerat-labornetzteil-dc-netzteil-trafo-30v-5a-2-led dann hat es natürlich die Eigenschaft, die du erwartest oder glaubt jemand im ernst ein halbwegs seriöser Verkäufer würde das Gerät mit diesem Satz hier bewerben: " Dieses regelbare Gleichstrom-Netzgerät ist ideal für den Einsatz in Labor, Werkstatt Autorennbahn oder Modelleisenbahn. " und damit riskieren, dass Jugendliche beim Anschluss des NT an die schöne Autorennbahn einen tödlichen Stromschlag erleidet??? Da könnte der VK ja gleich mit dem Aufruf zur Selbsttötung werben und das macht er mit Sicherheit nicht, schließlich ist das keine Seite mit nur chinesischen Schriftzeichen von irgend einer kuriosen Hinterhofklitschen-URL. Nutze das NT einfach so wie du willst und alles wird gut. In Bezug auf Messungen mit dem Oszi kannst du beim eevblog nützliche Tipps abschauen. Da musst du natürlich aufpassen, wenn ein Potential gegen Erde am NT-Ausgang irrtümlich auf einen geerdeten Oszi-Eingang trifft. Das sollte nicht sein.
Ist mein Labornetzgerät galvanisch getrennt? schrieb im Beitrag #4299224: > Naja aus Fernost gibt es linear geregelte Labornetzgeräte > die wahrscheinlich noch einen Spartrafo eingebaut haben, Was soll denn dieser Schwachsinn?! Wenn Du Dir mal eine Prinzipschaltung gezeichnet hättest (= Spartrafo und Graetz-Brücke), dann hättest Du gesehen, dass ein Spartrafo für diesen Zweck ungeeignet ist: Je nachdem, wie herum man den Stecker in die Dose steckt, hat man an den DC-Ausgängen nämlich (ungefähr) 230 V AC gegen Erde oder eben nicht - und zwar auf der Kleinspannungs- seite ! Wenn der DC-Ground nämlich (zufällig) auf der N-Seite ist, ist alles fein; wenn man den Netzstecker jedoch umdreht und der DC-Ground bei L ist, liegt dort Netzspannung gegen Erde an. Wohgemerkt: Die Schaltung zwischen den DC-Klemmen funktioniert korrekt; die Netz-Wechselspannung liegt nur von beiden DC-Klemmen gegen Erde an. Das ganze wäre - frei nach Herwig Hüner - ein elektrischer Quanten-Stuhl; deswegen gibt es so etwas nicht. Die DC-Ausgänge auf der Kleinspannungsseite MÜSSEN mit einem normalen Trafo potenzialgetrennt sein.
Ok vielen Dank für die Antworten! für die weniger objektiven und/oder beileidigenden Beiträge nur so viel: wenn Ihr im Forum so unausstehlich seit, will ich nicht wissen wie ihr euch im "realen" Leben benehmt. Muss mich zum Glück auch nicht interessieren. Und ja natürlich gibts noch viel zu lernen, aber sowas ist echt unterste Schublade. Ich weiss jetz nicht ob das gross relevant ist, ich bin von CH demnach habe ich keinen "Schukostecker" sondern den SEV 1011 und wenn ein Schutzleiter bzw. Erdung vorhanden ist kann man ihn nicht umgekehrt einstecken. In der Annahme das kein "Pfusch" verbaut wurde..wie schon vorgekommen in Haushalten. Eigentlich wollte ich über das Labornetzgerät eine Schaltung anschliessen die ein PWM Signal ausgibt und wenn nun der Minus und Plus Ausgang nicht galvanisch getrennt ist würde das nicht gut kommen, zumal ich die Spannung mit dem Oszi (das natürlich auch geerdet ist) messen will, um die Frequenz eventuell anzupassen. Soweit das was ich vor hatte, bevor ich mir nicht mehr so sicher war über eine "trennung"... Also nochmals Danke! Das mit dem Ground beim Gerät ist mir bekannt aber danke für den Hinweis! Mfg
Possetitjel schrieb: > Ist mein Labornetzgerät galvanisch getrennt? schrieb: > Naja aus Fernost gibt es linear geregelte Labornetzgeräte die > wahrscheinlich noch einen Spartrafo eingebaut haben, > > Was soll denn dieser Schwachsinn?! > Wenn Du Dir mal eine Prinzipschaltung gezeichnet hättest (= Spartrafo > und Graetz-Brücke), dann hättest Du gesehen, dass ein Spartrafo für > diesen Zweck ungeeignet ist: Je nachdem, wie herum man den Stecker in > die Dose steckt, hat man an den DC-Ausgängen nämlich (ungefähr) 230 V AC > ... Hast natürlich recht ungeeignet wäre dies völlig. Und sich ein Blatt Papier zu nehmen und die Schaltung aufzuzeichnen ist nicht viel verlangt und bringt meist was.
W7 schrieb: > Wenn es wirklich dieses Gerät hier ist was du gekauft hast: > > https://de.vidaxl.ch/p/30041/labornetzgerat-netzge... > > dann hat es natürlich die Eigenschaft, die du erwartest oder glaubt > jemand im ernst ein halbwegs seriöser Verkäufer würde das Gerät mit > diesem Satz hier bewerben: > > " Dieses regelbare Gleichstrom-Netzgerät ist ideal für den Einsatz in > Labor, Werkstatt Autorennbahn oder Modelleisenbahn. " > > und damit riskieren, dass Jugendliche beim Anschluss des NT an die > schöne Autorennbahn einen tödlichen Stromschlag erleidet??? > > Da könnte der VK ja gleich mit dem Aufruf zur Selbsttötung werben und > das macht er mit Sicherheit nicht, schließlich ist das keine Seite mit > nur chinesischen Schriftzeichen von irgend einer kuriosen > Hinterhofklitschen-URL. > > Nutze das NT einfach so wie du willst und alles wird gut. In Bezug auf > Messungen mit dem Oszi kannst du beim eevblog nützliche Tipps abschauen. > Da musst du natürlich aufpassen, wenn ein Potential gegen Erde am > NT-Ausgang irrtümlich auf einen geerdeten Oszi-Eingang trifft. Das > sollte nicht sein. Ja habe das gekauft nur eben den Netzstecker musste ich tauschen da ein Schukostecker dabei war. Habe natürlich wieder eines mit Erdung genommen! Aber gut zu hören :-) Vielen Dank für die Antwort!
TO schrieb: > Eigentlich wollte ich über das Labornetzgerät eine Schaltung > anschliessen die ein PWM Signal ausgibt und wenn nun der Minus und Plus > Ausgang nicht galvanisch getrennt ist würde das nicht gut kommen, zumal > ich die Spannung mit dem Oszi (das natürlich auch geerdet ist) messen > will, um die Frequenz eventuell anzupassen. Das ist ja wahnsinnige Raketentechnik. Falls du aber weitere Schaltungen mit dem Oszi testen willst, wirst du ab und an dein Blaues Wunder erleben. Übrigens, Minus und Plus sind nicht galvanisch voneinander getrennt. Hast du keine Angst vor deinem Akku-Rasierer, Handy-Lader, Mixer, PC, Tischleuchte, Kühlschrank....
Ich weiß nicht, ob es schon erwähnt wurde, aber ein Trenntrafo für den Osszi löst einiges...
Wieso misst du nicht einfach die Spannung zwischen erde(PE) und dem Plus- bzw. Minuspol des Netzteiles? Wenn du 0 Volt hast( wovon wir alle ausgehen) ist es galvanisch getrennt.
Schafft er das ? Mit seinem Super-Tuper Meßgerät wird er sicher was messen, was gefährlich aussieht.
Mani W. schrieb: > Ich weiß nicht, ob es schon erwähnt wurde, aber ein Trenntrafo für > den Osszi löst einiges... Ah - die Darwin-Award-Fraktion ist wieder mit konstruktiven Vorschlägen für den ersten Preis im Anmarsch.... Hast Du Dir eigentlich einmal überlegt welch unfasslicher Unsinn ein Oszi am Trenntrafo eigentlich ist? Wenn nein - dann schlag nicht so einen lebensgefährlichen Blödsinn vor. Wenn an Netzspannung gemessen werden soll: Differenztastkopf, der das ausählt (TEstec..., Pintech etc) oder das Testobjekt an den Trenntrafo. Und zwar nur 1 Testobjekt. Nicht 2 oder 3. Oder ein floatendes Oszi, das so gekapselt ist, daß keine Metallteile berührt werden können (Tektronix und andere), obacht auf die Tastköpfe beim BNC-Anschluß, die günstigen 1:100 von Hameg oder Testec sind am BNC nicht isoliert... Grüße MiWi
michael_ schrieb: > Schafft er das ? Mit seinem Super-Tuper Meßgerät wird er sicher was > messen, was gefährlich aussieht. Also, jetzt wirds ja wirklich blöd! So viel Geschwafel für einen klaren Fall: Das Labornetzteil ist galvanisch getrennt und der Osszi sollte über einen Trenntrafo versorgt werden. Da kann gar nichts passieren, außer der Blitz schlägt ein... Und jetzt klinkt euch wieder ein... Gruß Mani
MiWi schrieb: > Ah - die Darwin-Award-Fraktion ist wieder mit konstruktiven Vorschlägen > für den ersten Preis im Anmarsch.... > > Hast Du Dir eigentlich einmal überlegt welch unfasslicher Unsinn ein > Oszi am Trenntrafo eigentlich ist? Wenn nein - dann schlag nicht so > einen lebensgefährlichen Blödsinn vor. Es war nie die Rede von Messungen an Netzspannung!!!
Mani W. schrieb: > michael_ schrieb: >> Schafft er das ? Mit seinem Super-Tuper Meßgerät wird er sicher was >> messen, was gefährlich aussieht. > > Also, jetzt wirds ja wirklich blöd! Nein, nicht blöd! Dann schalte auf Wechselspannung und messe. Über die Y-C wirst du eine relativ hohe Spannung messen.
Man man, man, was sagt das Typenschild? Ich denke da wird eine Schutzklasse oder ggf. auch die Schutztrennung ausgewiesen sein. Es handelt sich um ein Labornetzteil, alles andere als eine sichere galvanische Trennung zwischen Primär- und Sekundärseite wäre da nicht nur ungewöhnlich, sondern fahrlässig. Wenn ich mir den Schaltplan anschaue, scheint es da aber eine Fehler zu geben. Ich denke nicht, dass der Schutzleiter der Eingangsspannung auf das Potential GND gelegt wird, sonder auf das Schutzleiter oder Gehäusepotential. An der Ausgangsseite scheint es vom Reglungsteil Verbindungen zum Schutzleiterpotential zu geben. Das ist sicherlich nicht schlimm, bei guten Netzteilen gibt es dafür aber meistens eine eigene 4mm Buchse. Es kann aber auch sein, das mit GND (Ground) das Erdungspotential gemeint ist und das Schutzleitersymbol die Signalmasse darstellt. Dann würde das wieder passen. Wenn du sicher gehen möchtest, schleppe das Teil zum örtlichen Elektriker und lass eine Isolations- und Ableitstrommessung durchführen. Dann weist du das genau.
michael_ schrieb: > Hast du keine Angst vor deinem Akku-Rasierer, Handy-Lader, Mixer, PC, > Tischleuchte, Kühlschrank.... Sollte man immer haben: https://www.youtube.com/watch?v=kHQl3VTrmkM
@michael_ (Gast) Hast du ein Problem? Es scheint mir so als würde es dir besser gehen wenn du abfällig über andere schreiben kannst. Und persönlich zu werden ist ziemlich verachtenswert... leider würdigen Leute wie du, eine solch schöne Community herab. Aber nun Schluss. Gabriel M. schrieb: > Wieso misst du nicht einfach die Spannung zwischen erde(PE) und > dem > Plus- bzw. Minuspol des Netzteiles? Wenn du 0 Volt hast( wovon wir alle > ausgehen) ist es galvanisch getrennt. Also eine Spannungsmessung zwischen Schutzleiter (also "Eingangs-seitig bzw. beim Netzstecker") und den Plus/Minus-Pol ("Ausgängen") durchführen. Dazu habe ich hier was gefunden vor einigen Tagen: http://www.physikerboard.de/topic,28204,-schaltnetzteil---galvanische-trennung-ueberpruefen-%3F!.html Da steht das, die Messung nicht aussagekräftig wäre... Und die "Alternative" Messung habe ich bereits durchgeführt bevor ich die Seite gefunden hab. Wie in meinem zweiten Beitrag im Thread zu lesen ist, gibt es zwischen der Erde/PE "hinten" und den Ausgängen Minus und Plus "vorne" keine "Verbindung" (bzw. unendlichen Widerstand beim Multimeter) nur der Ground ist "verbunden", wie es sein soll. Wie würde denn der Messaufbau genau aussehen bei deinem Vorschlag? Marek W. schrieb: > Man man, man, > > was sagt das Typenschild? > Ich denke da wird eine Schutzklasse oder ggf. auch die Schutztrennung > ausgewiesen sein. > Es handelt sich um ein Labornetzteil, alles andere als eine sichere > galvanische Trennung zwischen Primär- und Sekundärseite wäre da nicht > nur ungewöhnlich, sondern fahrlässig. > > Wenn ich mir den Schaltplan anschaue, scheint es da aber eine Fehler zu > geben. Ich denke nicht, dass der Schutzleiter der Eingangsspannung auf > das Potential GND gelegt wird, sonder auf das Schutzleiter oder > Gehäusepotential. An der Ausgangsseite scheint es vom Reglungsteil > Verbindungen zum Schutzleiterpotential zu geben. Das ist sicherlich > nicht schlimm, bei guten Netzteilen gibt es dafür aber meistens eine > eigene 4mm Buchse. Es kann aber auch sein, das mit GND (Ground) das > Erdungspotential gemeint ist und das Schutzleitersymbol die Signalmasse > darstellt. Dann würde das wieder passen. > > Wenn du sicher gehen möchtest, schleppe das Teil zum örtlichen > Elektriker und lass eine Isolations- und Ableitstrommessung durchführen. > Dann weist du das genau. Also ein CAUTION Kleber ist drauf, auf dem steht: CAUTION INPUT VOLTAGE 50 Hz, 207 to 253V U_\sim (wenn's nicht sichtbar ist, das sollte das Zeichen für Wechselspannung sein, - "gebogen" bzw. die "Tilde" sein). FUSE T3 15A L 250VØ5x20 ..und ein Kleber weil das passive Kühlelement heiss werden kann und.. Das Typenschild, wenn man dies so nennen kann, sagt aus: Itemnumber: 30041 (so wird das Gerät (intern?) bei der Firma "genannt") Input: 230V. 50Hz Output DC 0-30V;0-5A Display: 2 led über diesen Angaben ist noch der Name der Firma und wo sie genau in den Niederlanden zu finden sind. Leider nichts von primary, secondary, windings, toroidal usw. Und jemand der Elektroingenieur studiert hat, ist ganz in der Nähe für Messungen... Eine Ableitstrommessung ok... dafür müsste man die Kiste aber aufmachen (oder?) ausser es geht unter Schutzklasse 1 - naja ich les mich mal mehr wieder ein, ist echt zu lange her das Ganze.. Aber eben, wie sich das Forum bereits geäussert hat, muss es zu 99.99% getrennt sein. Vielen Dank für eure Antworten! mfg der "Labornetzgerät-Typ" ;-)
TO schrieb: > Und persönlich zu werden ist ziemlich verachtenswert... Naja. Mir stellt sich schon ernsthaft die Frage, was Du eigentlich willst. 1) Niemand hier - soweit ich das übersehe - kennt ein Beispiel für ein NICHT potenzialgetrenntes Kleinspannungs-Labornetzteil. Das interessiert Dich nicht. 2) Der vorliegende Schaltplan sagt eindeutig, dass das Gerät potenzialgetrennt ist. Das interessiert Dich nicht. 3) Einige Teilnehmer haben daraufhingewiesen, dass sich grundlegende Sicherheitsnormen ohne Potenzialtrennung gar nicht erfüllen lassen (Schutz gegen indirekter Berühren zum Beispiel). Das interessiert Dich nicht. 4) Man kann sich mit elektrotechnischem Grundwissen überlegen, dass sich auch viele funktionelle Anforderungen an ein übliches Labornetzteil nur mit Potenzialtrennung erfüllen lassen (z.B. die Möglichkeit zur Reihenschaltung mehrerer Spannungen). Das interessiert Dich nicht. *** Ein nicht potenzialgetrenntes Labornetzteil ist ungefähr so nützlich wie ein Auto, das den Auspuff im Fahrgastraum hat. Fragst Du auch nach dem Autokauf in einem Web-Forum nach einem Beweis, dass der Auspuff NICHT innen ist?
Sorry wenn das falsch rüberkam. Ich würde nicht fragen wenn mich eure Antworten nicht interessieren würden! Ich bin für jede (objektive) Antwort dankbar! Und bin froh das so viele geschrieben haben! Deshalb ist für mich die Sache dank euch klar soweit! Ich werde sobald ich es die Zeit zulässt an meinem Projekt weiterarbeiten mit Oszi. Ich danke allen für die nette Hilfe hier da ich mir wirklich nicht sicher war... Aber eure Antworten gehen genau auf das hinaus was ich mir auch erhofft habe. Danke an alle! Thread ist damit beendet bzw. Frage gelöst.
Bitte melde dich an um einen Beitrag zu schreiben. Anmeldung ist kostenlos und dauert nur eine Minute.
Bestehender Account
Schon ein Account bei Google/GoogleMail? Keine Anmeldung erforderlich!
Mit Google-Account einloggen
Mit Google-Account einloggen
Noch kein Account? Hier anmelden.

