Hallo, Projekt: Steuerplatine mit FPGA, AVR´s und externen Schnittstellen, wie CAN, Profibus, Ethernet, USB usw..... An allen Schnittstellen kann (Theoretisch) jeweils ein Gerät angeschlossen werden, welches über sein Netzteil an einem anderen Stromkreis hängt! Die Schnittstellen sind alle über Optokoppler (o.ä.) vom Rest der Steuerplatine isoliert. Leider finde ich nirgendwo eine "Norm" welche mit den genauen Isolationsabstand sagt/beschreibt. Kennt jemand was genaueres? Für meine Dokumentation (auch gegenüber TÜV) würde ich das gerne untermauern wollen. Einen Abstand von 3mm auf den Außenlagen und 1,7 auf den Innenlagen kann und halte ich ein, aber das ist für mich nur "gefühlt" richtig. Danke schonmal für eure Rückmeldung Schöne Grüße Lutz
Die Frage ist doch eher wofür das Ding gut sein soll. Ist es ein Bastelprojekt/Uniprojekt für ein Einzelstück ? Dann nimm als Richtwert 1kv Spannungsfestigkeit und sein glücklich. Den TÜV interessiert sowas bei einer Einzelzulassung für Forschungsfahrzeuge nicht. Falls das Ding in Serie gehen soll musst du alle möglichen iso/iec Tests bestehen können und dafür ist der normale TÜV nicht zuständig... TÜV nord/süd bieten soetwas ggf. als Dienstleister an....kostet aber locker 10...100k ... Daher die frage wofür s sein soll...
Hi, na das ist ja eine schnelle Rückmeldung . . Die Baugruppe wird natürlich in Serie gebaut und auch über den TÜV Safety Zertifiziert (Maschienensteuerung). Betriebsspannung der Steuerung ist 24VDC.
F800 G. schrieb: > Für meine Dokumentation (auch gegenüber TÜV) würde ich das gerne > untermauern wollen. > Einen Abstand von 3mm auf den Außenlagen und 1,7 auf den Innenlagen kann > und halte ich ein, aber das ist für mich nur "gefühlt" richtig. Es wäre hilfreich, wenn du wüsstest, welche Spannungen im schlimmsten Fall auf den Leitungen auftreten können. Dazu steht vermutlich im jeweiligen Busstandard was (USB, Ethernet, CAN, ...), zum anderen in den Normen, die hier aufgelistet sind: https://de.wikipedia.org/wiki/Elektromagnetische_Vertr%C3%A4glichkeit#Normen. Das gibt mal einen Einstieg, vor allem die 61000-4-2, 61000-4-4 und 61000-4-5. Dann kannst du dir im zweiten Schritt Gedanken machen, was du alles lokal wegklammern kannst (ESD-Schutzdioden sind hilfreich, bei höherfrequenten Signalen wie USB und Ethernet unbedingt auf geeignete Devices mit hinreichend kleiner Eingangskapazität achten, sonst macht dir die Kapazität das Signal kaputt). Im dritten Schritt kannst du dann auf Basis von https://www.mikrocontroller.net/articles/Leiterbahnabst%C3%A4nde die tatsächlich einzuhaltenden Abstände ermitteln. Viel Spaß mit den Normen, Produktentwicklung ist leider zu einem nicht unerheblichen Teil Herumwühlen in einschlägigen Normen. Max
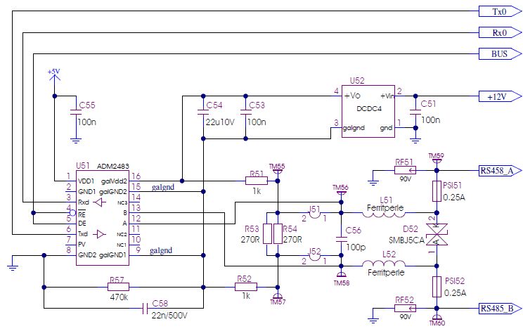
Hallo, > F800 G. schrieb: > Die Baugruppe wird natürlich in Serie gebaut und auch über den TÜV > Safety Zertifiziert (Maschienensteuerung). > Betriebsspannung der Steuerung ist 24VDC. dann ist anzunehmen, dass die 24V als Kleinspannung mit einer sicheren galvanischen Trennung zur Netzspannung erzeugt werden, oder. https://de.wikipedia.org/wiki/Kleinspannung Jeder Stromkreis, der aus solch einer Stromversogung geüsiest wird und nicht anderweitig irgendwie gefährliche Spannung führen kann, ist aus Sicht der VDE erstmal als unkritisch zu bewerten. Was anderes sind Konzepte zur Vermeidung von Störunegn und Ausfällen infolge von Überspannungen (Blitzschlag), ESD, Funkeinstrahlung und anderen Störungen (auch Kabelgebundene). Da kann es auch norwendig sein, Luft und Kerichstrecken zu beachten. Ich setze z.B. gegen Blitzschlag und sonstige Gleichtaktstörungen oft Gasbableiter mit Auslösespannung 90V ein. Diese haben eine max. Durchbruchspannung unter 500V. Damit sind dann z.B. auch ganz einfache DCDC-Wandler mit 500V-Spannungsfestigkeit ausreichend. Das ganze kann dann z.B. aussehen, wie die Schaltung im Anhang.
Max G. schrieb: > Dazu steht vermutlich im > jeweiligen Busstandard was Das geht garnicht, weil das ja vom Einsatz abhängt - es könnte ja jemand auf die Idee kommen, einen Busknoten in einer 30 kV-Hochspannungsanlage einzusetzen. Ähnliche Fragen gabs hier ja schon. Georg
Georg schrieb: > Das geht garnicht, weil das ja vom Einsatz abhängt - es könnte ja jemand > auf die Idee kommen, einen Busknoten in einer 30 kV-Hochspannungsanlage > einzusetzen. Ähnliche Fragen gabs hier ja schon. > > Georg Moin, genau darum geht es ja..... Niemand weiß vorher, wo der Kunde seine Schnittstelle her bekommt und an welchem Stromkreis sie angeschlossen ist.... da kann schon mal KV´s zwischen liegen. Ich denke ich belasse es bei der max. Isolation, die die Optokoppler machen. In diesem Fall 3mm auf Außenlagen und 1,7mm auf Innenlagen. Damit liege ich bei (Verschmutzungsgrad II/I) 4KV. Zusätzlicher ESD Schutz ist natürlich bei jeder Schnittstelle nach Herstellerapplikation, vorhanden. Der TÜV wird dazu natürlich nichts sagen, da nach der 61800-5-1, nach der wir testen müssen, wir hier nach OVCII und einer Stoßspannung von 500V, NUR 0,2mm gegen PE einhalten müssen. Ich dachte nur, dass es irgendwo etwas "einheitliches" (DIN / EN) zum Schnittstellenproblem gibt. Gesucht hab ich ja auch schon, aber nichts gefunden und es wäre ja schön gewesen, wenn man seine "Gedanken" auch schriftlich untermauen kann..... ich meine auch schon einmal (in den letzten 25 Jahren!) etwas über dieses Problem gelesen zu haben, kann mich aber nicht erinnern, wo das war. . . . ich glaub ich werd alt . . . Lutz
F800 G. schrieb: > genau darum geht es ja..... Niemand weiß vorher, wo der Kunde seine > Schnittstelle her bekommt und an welchem Stromkreis sie angeschlossen > ist.... da kann schon mal KV´s zwischen liegen. OK, nachvollziehbar. Die Welt wäre ohne Kunden viel einfacher ;) Letztendlich muss dann der Hinweis auf die maximale Differenzspannung in die Anleitung; ob das jemand liest und wer haftet, wenn es trotzdem knallt, ergibt sich wie üblich im Nachhinein. Neugierdehalber: setzt du isolierende CAN-Transceiver ein? Wenn ja, wie löst du das Problem der isolierten Spannungsversorgung? ;ax
Max G. schrieb: > Neugierdehalber: setzt du isolierende CAN-Transceiver ein? Wenn ja, wie > löst du das Problem der isolierten Spannungsversorgung? > ziemlich kompliziert . . . Spannung wir über einen kleinen Trafo erzeugt. CAN und Profibus gehen über ADuM1301CRWZ und ADUM1201AR.
Danke, hatte mir so was gedacht (und leise auf die ultimative Lösung gehofft). Max
Bitte melde dich an um einen Beitrag zu schreiben. Anmeldung ist kostenlos und dauert nur eine Minute.
Bestehender Account
Schon ein Account bei Google/GoogleMail? Keine Anmeldung erforderlich!
Mit Google-Account einloggen
Mit Google-Account einloggen
Noch kein Account? Hier anmelden.
