Hallo, ich habe zwei gleiche Hifi-Verstärker (Grundig V8300) im Medienraum übereinander gestellt, weil ich mehrere Räume damit beschalle und ich keine Lust auf Lautsprecherschalter habe. Jetzt ist es so, dass immer beide Verstärker auf die Fernbedienung reagieren. Ich hätte es aber gerne so, dass ich mit Fernbedienung 1 den ersten Verstärker schalten möchte, und mit Fernbedienung 2 den zweiten Verstärker. Jetzt ist die Frage, wie man das umsetzen könnte? Ich dachte, dass man das evtl. mit unterschiedliche Quarze das realisieren könnte. Das heißt, dass in der zweiten Fernbedienung und im Verstärker 2 andere Quarze ich einbaue. Würde das Funktionieren? Leider kann ich auf dem Schaltplan der Fernbedienung und auch in der Fernbedienung keine Frequenz des Quarzes richtig erkennen kann. Anbei die Schaltpläne vom Gerät, und der Fernbedienung..
Vielleicht würde es funktionieren, mit jeweils einem kleinen Fitzelchen Polarisationsfolie die eine Fernbedienung und ihren Empfänger horizontal, und die andere Fernbedienung plus Empfänger vertikal polarisiert zu betreiben. Einen Versuch wäre es mir wert. Die Reichweite könnte dabei allerdings etwas sinken.
> 2 andere Quarze ich einbaue. > Würde das Funktionieren? Wenn du in der Fernbedienung den Quarz änderst, ändert sich damit sowhl die Trägerfrequenz als auch das Signal. Du musst dann beim Empfänger für die Trägerfrequenz den Demodulator anpassen (vermutlich den Schwingkreis an Pin 4+5 des TDA Chips). Und außerdem den Mikrocontroller langsamer machen, der das Signal empfängt.
Wenn das funktioniert, reicht eigentlich auch eine Fernbedienung für beide Geräte: wenn man die Fernbedienung waagerecht hält, würde der eine Verstärker reagieren, bei Neigung um 90 Grad der andere.
Hubert M. schrieb: > Leider kann ich auf dem Schaltplan der Fernbedienung und auch in der > Fernbedienung keine Frequenz des Quarzes richtig erkennen kann. Steht doch genau neben dem Quarz! Platine 4: 4MHz Fernbedienung: 360kHz Aber ob das was hilft, diese Quarze zu ändern, kann ich nicht sagen. Und vor allem müssen sie ja nach der Änderung wieder zusammen passen. Was evtl. noch alles von der Quarzfrequenz anhängt, kann ich hier auch nicht sagen. Da müßte man erstmal das Datenblatt der beiden ICs lesen und dann die Funktionsweise nachvollziehen...
Daniel Düsentrieb schrieb: > Vielleicht würde es funktionieren, mit jeweils einem kleinen Fitzelchen > Polarisationsfolie die eine Fernbedienung und ihren Empfänger > horizontal, und die andere Fernbedienung plus Empfänger vertikal > polarisiert zu betreiben. > > Einen Versuch wäre es mir wert. Die Reichweite könnte dabei allerdings > etwas sinken. Hmm, ich glaube eher, das die Polfilter auch die "falsche" Richtung noch so gut durchlassen, das der Empfänger trotzdem anspricht, zumindest bei leichter Schräglage des Senders.
Harald W. schrieb: > Daniel Düsentrieb schrieb: >> Vielleicht würde es funktionieren, mit jeweils einem kleinen Fitzelchen >> Polarisationsfolie die eine Fernbedienung und ihren Empfänger >> horizontal, und die andere Fernbedienung plus Empfänger vertikal >> polarisiert zu betreiben. >> >> Einen Versuch wäre es mir wert. Die Reichweite könnte dabei allerdings >> etwas sinken. > > Hmm, ich glaube eher, das die Polfilter auch die "falsche" Richtung > noch so gut durchlassen, das der Empfänger trotzdem anspricht, > zumindest bei leichter Schräglage des Senders. Da kann man ggf. nachhelfen indem man auf einer seite, z.B. am Empfänger 2 Polfilter übereinander legt und beide minimal gegeneinander verdreht. Solange man die Filter weniger weit verdreht als sie Trennscharf sind verringert sich der mögliche Bereich. Zusätzlich leidet die Reichweite nochmal, aber wenn wir mal ehrlich sind, Fernbedienungen sind in der regel deutlich Leistungsstärker als nötig. Mit den meisten kann man, bei hellen Wänden, sogar mit der Fernbedienung auf die wand gegenüber zielen und fernbedienen. Ich würd's einfach mal ausprobieren.
Vielleicht kann man auch Zirkular polarisieren, mit den Filtern aus passiven 3D-Brillen?
Hallo, gerade mal kurz probiert: 2x TV-Brille, recht Seite und linke Seite direkt hintereinander und mit der Fernbedienung durchgeleuchtet. Reagiert wie immer, auch indirekt über Raumreflexionen. Gruß aus Berlin Michael
Zwei Möglichkeiten: Entweder den in den Verstärkern verbauten µC durch was selbstgestricktes ersetzen und eine komplett andere Fernbedienungscodierung (mit Kanalnummern o.ä.) verwenden, oder einen "Adapter" konstruieren. Der Adapter besteht aus einem µC mit Fernbedienungsempfänger und einer IR-Sendediode. Über den Empfänger empfängt er die Signale einer mehrkanalfähigen Fernbedienung, diese Signale wiederum, sofern sie zu "seiner" Kanalnummer passen, übersetzt er in das Ur-IR-Protokoll der Verstärker und gibt das mit der IR-Sendediode aus. Die wird direkt auf das IR-Empfangsfenster des jeweiligen Verstärkers geklebt, und zwar so, daß nichts anderes mehr im Verstärker ankommen kann. Letzteres ist ein Projekt, das sich mit einem der hier beliebten AVRs problemlos umsetzen lassen dürfte, und ohne Eingriff in die Verstärker auskommt. Ansonsten: Aufstehen, Verstärker von Hand bedienen.
Man könnte auch die IR-Empfangseinheiten "takten". Abwechselnd wird einer der beiden Verstärker aktiv geschaltet, während der andere gesperrt ist – etwa in 3 oder 5s-Intervallen. Der aktuelle Zustand wird mittels LED angezeigt, um das passende Zeitfenster gezielt ansprechen zu können.
Hab grad rum experimentiert. Ich habe noch einen defekten CD8400, der hat die Möglichkeit, entweder separat gesteuert zu werden oder über Bus der Anlage. (Über meinen V8300) Leider hab ich für den keinen Schaltplan. Ich habe also mal das Quarz angeschaut, und das hat 6 MHZ. Ein Tausch des Quarzes, und mit der Fernbedienung des CD 8400 passierte nichts. Nach dem ich noch das Quarz des CD 8400 Fernbedienung in die vom V 8300 eingebaut habe, hat sich schon eine reaktion gezeigt, teilweise schalten möglich. Auf der Platine des Ir-Empfängers ist noch eine einstellbare Spule, an der ein wenig gedreht, und bingo!!! Die Aufschrift vom dem Quarz von der Fernbedienung des 8400 steht: 440B. Heißt dass, das die Frequenz 440 Khz ist? Probiert hatte ich es an meinem Ersatz- Verstärker, ich glaub ich bau das jetzt in den richtigen ein....
Harald W. schrieb: > Hmm, ich glaube eher, das die Polfilter auch die "falsche" Richtung > noch so gut durchlassen, das der Empfänger trotzdem anspricht, das wären zirkulare Klaus Dieter schrieb: > Vielleicht kann man auch Zirkular polarisieren, mit den Filtern aus > passiven 3D-Brillen? also ich würde eher lineare versuchen, siehe oben und hier https://de.wikipedia.org/wiki/Polarisationsfilter um wirklich 2 gleiche FB optisch zu trennen, bedeutet aber das man wirklich die FB genau ausrichten muss um nicht in den falschen Winkel zu kommen. Alternativ kauft man andere FB und baut was mit IRMP und IRSND und klebt die Sendedioden auf die Empfänger.
Anderer Ansatz: Man ändert den Empfänger des Anlage mit einem Tubus so, dass er nur noch funktioniert, wenn man den Sender direkt drauf richtet. Bei der zweiten Anlage montiert man eine verkabelte Infrarot-Verlängerung, deren Empfänger (auch mit Tubus) an einer anderen Wand des Raumes platziert wird, wo man dann die Fernbedienung hin zeigen muss.
....hab da ja nicht so die Ahnung, aber für mich sieht es so aus als bestimmt der 360KHz Quarz die Trägerfrequenz für den IR-Sender und die trimmbare Spule zwischen pin 4 und 5 des TDA5040 den "Sichtbereich" des Empfängers...man kann also damit den Eingangsfilter einstellen :) Mit dieser Kombination sollte man ausreichend Abstand hinbekommen, indem man in die eine Fernbedienung einen etwas höheren Quarz für die Trägerfrequenz reinfummelt und in die andere entsprechend einen etwas niedrigeren....jetzt die Filter etwas nach oben und den anderen etwas nach unten.... Ist nur so eine fixe Idee, vielleicht erzähle ich auch nur Murks...bin da leider nicht so fit....
....auf jeden Fall ist der Einsatz nur zwei wenige Cent kostende Quarze...der Empfangsfilter scheint ja in gewissen Grenzen einstellbar zu sein....Der Aufwand es zu probieren ist also minimal und reversibel...
Ich kann mir nicht vorstellen, dass eine Frequenzänderung etwas bringen würde. Zum einen müsste diese bei Sender UND Empfänger durchgeführt werden, zum anderen sind oft noch Filter im Signalweg, die man nicht so einfach "überreden" kann. Es kann sogar sein, dass die verwendeten Empfänger integriert sind (schon aus Kostengründen) und man aus diesem Grunde nichts machen kann.
Hol Dir Funksteckdosen und nimm die Module daraus. Bei den Verstärkern ein Relais an den IR-Empfänger setzten zum Abschalten, und das ganze zb mit ner Klinkenbuchse etc auf die Gehäuserückseite setzten. Auf dem Fucksteckdosenmodul das Schließerrelais gegen ein wechselrelais tauschen und die 230V am Bockpol gegen eine eigene Leitung ersetzten. Dann mit dem Funksteckdosenmodul mit Wechselrelaiskontakt das eine oder andere gerät Blind schalten. Dann hätte man halt die kleine weisse FB mit Doppelklebeband oder so an der für die Verstärker mit dran. So ähnlich habe ich diese Module für Heimautomatisation verwendet.
Lichtleiter vor dem Sensorauge eines Gerätes anbringen. aber so, dass "von daneben" keine Empfangsmöglichkeit mehr besteht. Rest also abdecken. den Lichtleiter dann wegführen in eine Raumecke oder so. jedenfalls so, dass man die FB dann so von dem unveränderten Gerät weg halten muss. Es gibt doch auch so Repeater für Fernbedienungen. den Transmitter davon klemmst Du direkt an das eine Gerät, an dessen IR-Sensor und klebst die Ränder ab, so dass nix weiter raus kommt. Den Empfänger des Repeaters so weit vom Empfänger des unbehandelten Gerätes, dass dieses die FB nicht sieht, also auch wieder in eine andere Raumecke oder so
Mal eine blöde Idee. Gibt es IR Dioden mit unterschiedlichen Frequenzbereichen?
Mani schrieb: > Mal eine blöde Idee. > Gibt es IR Dioden mit unterschiedlichen Frequenzbereichen? Welche Frequenz meinst Du denn? Die Lichtfrequenz? Oder die Modulationsfrequenz?
Mani schrieb: > Gibt es IR Dioden mit unterschiedlichen Frequenzbereichen? ja, in IR Sender z.B. von 880nm bis 950nm und IR Empfänger 950nm Modulationsfrequenz TSOP z.B. von 33-40kHz
Amateur schrieb: > Ich kann mir nicht vorstellen, dass eine Frequenzänderung etwas > bringen > würde. ...warum nicht? > Zum einen müsste diese bei Sender UND Empfänger durchgeführt werden ...genau das habe ich beschrieben,aber Du darfst den Beitrag gerne noch einmal lesen :) > zum anderen sind oft noch Filter im Signalweg, die man nicht so einfach > "überreden" kann. > Es kann sogar sein, dass die verwendeten Empfänger integriert sind > (schon aus Kostengründen) und man aus diesem Grunde nichts machen kann. ...ja da liegst Du richtig,er sitzt im Signalweg und ist integriert , deshalb erwähnte ich den laut Schaltplan verbauten TDA5040,welcher m.E.für die Filterung und Signalaufbereitung zuständig ist. Da er universell ist besitzt er die oben angesprochene AUSSENBESCHALTUNG zur Filterdimensionierung im EMPFÄNGER.... Im SENDER kann man die angesprochenen Quarze tauschen...was war daran so schlecht zu verstehen?
...aber tröste Dich,ich kann auch nicht lesen,da hätte man sich alles sparen können....Hubert hatte die Lösung schon selber gefunden.. Hubert M. schrieb: > Hab grad rum experimentiert. Ich habe noch einen defekten CD8400, > der > hat die Möglichkeit, entweder separat gesteuert zu werden oder über Bus > der Anlage. (Über meinen V8300) > Leider hab ich für den keinen Schaltplan. Ich habe also mal das Quarz > angeschaut, und das hat 6 MHZ. Ein Tausch des Quarzes, und mit der > Fernbedienung des CD 8400 passierte nichts. Nach dem ich noch das Quarz > des CD 8400 Fernbedienung in die vom V 8300 eingebaut habe, hat sich > schon eine reaktion gezeigt, teilweise schalten möglich. Auf der Platine > des Ir-Empfängers ist noch eine einstellbare Spule, an der ein wenig > gedreht, und bingo!!! > Die Aufschrift vom dem Quarz von der Fernbedienung des 8400 steht: 440B. > Heißt dass, das die Frequenz 440 Khz ist? > Probiert hatte ich es an meinem Ersatz- Verstärker, ich glaub ich bau > das jetzt in den richtigen ein....
Mani schrieb: > Gibt es IR Dioden mit unterschiedlichen Frequenzbereichen? Auch IR Dioden mit unterschiedlichen Frequenzbereichen sind zu breitbandig für eine ausreichende Signaltrennung. Da helfen dann nur extrem schmalbandige optische Bandpassfilter mit 2 unterschiedlichen Wellenlängen je vor den Sendern und Empfängern. Nachteil: Für die Kosten kannst du dir 2 neue Highend-Verstärker kaufen.
Kleine externe Platine: 1x (kleiner) Mikrocontroller mit Spannungsversorgung 1x IR-Empfänger (TSOP34836 oder ähnlich) 2x IR-Sendedioden 2x Status LEDs Die IR-Sendedioden müssen so an oder in den Verstärkern angebracht werden, dass sie den jeweiligen Empfänger anstrahlen. Dabei darf die jeweilige IR-Sendediode nicht nach außen strahlen und der jeweilige Empfänger darf von außen nichts anderes mehr empfangen. Eine Taste der Fernbedienung muss nun zur Umschaltung der beiden Kanäle reserviert werden. Der Mikrocontroller senden die empfangenen Codes nun immer nur an den ausgewählten Verstärker weiter. Wird der Umschaltcode empfangen, so wird der Kanal gewechselt und entsprechend per LED(s) signalisiert. Materialkosten: ~5 EUR + Platine (oder Lochraster) + NT (oder Abgriff in einem der Verstärker).
Mani schrieb: > Gibt es IR Dioden mit unterschiedlichen Frequenzbereichen? Ja, die anderen Frequenzbereiche nennen sich "blau", "grün", "gelb" oder "rot".
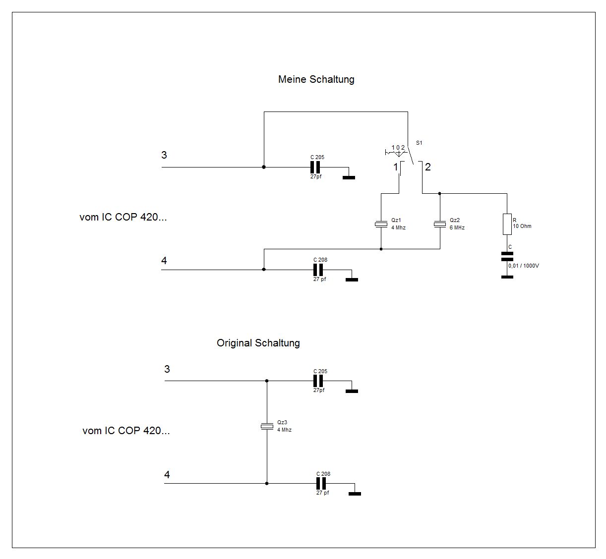
Ich möchte nun mal ein Resüme geben. Ich habe in der Fernbedienung einen Umschalter eingebaut, und beide Quarze, um zwischen den beiden Quarzen hin und her schalten zu können. Das gleiche habe ich dann im Verstärker gemacht. Mein Fundus ergab aber ein Schalter mit der Mittelstellung aus. Nachdem Einbau, stellte sich heraus, dass das FB Signal nur zögerlich angenommen wird, und auch nur wenn man ganz nah dran ist. In der Werkstatt, wo ich das ganze eingebaut habe, funktionierte es besser, ich glaube, das es an der LED-Beleuchtung vom Raum liegt. Ein Verstellen der Spule des TDA 4050 brachte Verbesserung, aber kein befriedigendes Ergebnis. Also hab ich mal mit Kondensator und Widerstände experimentiert. Heraus gekommen ist, die im Anhang entstandene Schaltung. Der Verstärker verhält sich damit fast so wie früher. Ich kann mit dem Schalter den Ursprungs-Zustand herstellen. So kann ich wählen, ob beide Verstärker gleichzeitig reagieren sollen, oder nicht. Der Schalter für meine neue FB-Ebene am Verstärker muss aber zwingend auf null stehen, bei Stellung 2 spinnt sie. Der Draht zum Schalter für die Stellung 2 muss aber wiederum zwingend dran sein, sonst funktioniert es wiederum nicht. Warum weiß ich nicht, ich glaube da geschieht eine Kapazitive Einkopplung. Die Drähte zum Schalter sind ca. 30cm Lang. D.h. Von Platine zum Schalter 30cm, vom Schalter zum Quarz 30 cm. Meine Komponenten im Verstärker hab ich auf eine Lochrasterplatine gelötet. Vielleicht weiß jemand von euch was da passiert, und hat evtl. noch eine Verbesserung für mich parat.
einen Schwingquarz mit einem mechanischen Schalter und Leitungen dieser Länge umzuschalten ist ja auch keine gute Idee.... Die zugehörigen Kondensatoren haben 27 PF , was wird wohl der Aufbau deiner Umschaltung an Kapazität mitbringen??? Das ganze auch noch bei 6Mhz... Warum veränderst Du überhaupt die Taktfrequenz der verarbeitenden Logik??? Damit machst Du allenfalls die Zeitfenster für Signale kleiner und es fällt schwerer zu synchronisieren.... Hast Du schon mal versucht den Träger (also die 360 khz) in dem Sender (also der Fernbedienung) zu ändern, in dem Du einen etwas grösseren oder kleineren Quarz rein baust? Im Empfänger hast Du die entsprechende Spule Ja schon gefunden, mit welcher Du dan den Eingangsfilter auf die neue Trägerfrequenz einstellen kannst..... Hatte ich ja schon weiter oben beschrieben.... Wenn Du eine Umschaltbare Fernbedienung haben willst, dann lassen sich die 360KHz wesentlich leichter umschalten....
In der Fernbedienung ist jetzt der Originale 360 khz, und ein 440 kHz Quarz drin, zwischen diesen beiden Schalte ich um. Ich hatte ja am Anfang in der Fernbedienung die 440 kHz eingebaut, komme aber mit der Spule zur keiner Synchronisation, sprich die Anlage reagiert da nicht. Ich habe mir auch schon überlegt, ein 2,09 MHz Quarz zu besorgen und die dazugehörigen 56 pf Kondensatoren, so wie es im Datenblatt des COP 420 beschrieben ist. Jetzt kommt das Problem: Was für ein Quarz kommt dann in die Fernbedienung? Ich verstehe den Zusammenhang nicht: 360 kHz in der Fernbedienung, und 4 MHz im Gerät. Wie passt das zusammen? Nach meinem Verständnis, müssten doch beide Quarze dieselben sein. Halbe Frequenz im Gerät, gleich halber Quarz in der Fernbedienung? 180 kHz?.
Bitte melde dich an um einen Beitrag zu schreiben. Anmeldung ist kostenlos und dauert nur eine Minute.
Bestehender Account
Schon ein Account bei Google/GoogleMail? Keine Anmeldung erforderlich!
Mit Google-Account einloggen
Mit Google-Account einloggen
Noch kein Account? Hier anmelden.


