Hallo Community, ich stehe vor folgendem Problem bei einer Projektarbeit: Und zwar geht es darum, eine Batterie zu testen (Be- und Entladeverhalten, Zyklenfestigkeit etc), bzw einen Batterieteststand aufzubauen. Die Ansteuerung voll via LabView erfolgen. So weit, so gut. Nun ist es so, dass die mir zur Verfügung stehende Analog-Ausgangskarte (Meilhaus 3106) nur eine Stromrichtung ausgeben kann. Um die Batterie be- und entladen zu können braucht es aber beide Stromrichtungen, also muss eine entsprechende Schaltung her. Okay die Schaltung per se ist imho auch noch kein Problem. Nun stehe ich aber vor der Frage, was für ein Schaltelement ich nutzen kann? ein Relais wird aufgrund der zu geringen Ströme im Steuerkreis nicht funktionieren, und ein MOSFET geht wohl auch nicht (Gegenspannung der Batterie?) Würde ein Solid-State-Relais funktionieren? Wie etwa dieses hier?: https://www.conrad.de/de/weidmueller-top-5vdc48vdc-01a-505454.html Ich muss leider sagen, dass ich sehr wenig Ahnung von Elektronik habe (bin nur dummer Wi-Ing;)) :/ Lieben Gruß und Danke schon einmal im Voraus für etwaige Hilfe
Alejandro L. schrieb: > Und zwar geht es darum, eine Batterie zu testen (Be- und > Entladeverhalten, Zyklenfestigkeit etc), bzw einen Batterieteststand > aufzubauen. Die Ansteuerung voll via LabView erfolgen. So weit, so gut. Welche Spannungen, Lade- und Entladeströme werden dabei auftreten und wie genau sollten die Ergebnisse sein? > Nun ist es so, dass die mir zur Verfügung stehende Analog-Ausgangskarte > (Meilhaus 3106) nur eine Stromrichtung ausgeben kann. Um die Batterie > be- und entladen zu können braucht es aber beide Stromrichtungen, also > muss eine entsprechende Schaltung her. Du hast damit nur 16 Ausgänge (16-bit, ±10V, ±3,5mA). http://www.meilhaus.de/fileadmin/upload/pdf/redlab_specs/e/TD_RedLab_3106_en.pdf > Okay die Schaltung per se ist imho auch noch kein Problem. Das glaube ich nicht so ganz - zeig doch einmal, wie du dir das vorstellst. > Nun stehe ich aber vor der Frage, was für ein Schaltelement ich nutzen > kann? ein Relais wird aufgrund der zu geringen Ströme im Steuerkreis > nicht funktionieren, und ein MOSFET geht wohl auch nicht (Gegenspannung > der Batterie?) Zuerst sollte die Frage nach der Spezifikation geklärt werden. Dann hängt es davon ab, ob die eigentliche Aufgabe nur die Ermittlung der Akku-Daten ist oder tatsächlich die Entwicklung eines mit LabView steuerbaren n-Quadranten-Labornetzteiles beinhaltet.
Der Akku soll einfach nur abwechselnd be- und entladen werden. Es sol getestet werden, wie viele Zyklen dieser standhält und wie der Spannungsabfall ist. Recht primitiv. Über die Stromrichtungen wird be- und entladen und dabei wird die Spannung aufgezeichnet (mit Meilhaus LS1208) So in etwa habe ich mir die Schaltung vorgestellt; Wenn ein DO aktiviert wird via LabView wird geladen, wenn der andere aktiviert wird entsprechend entladen...
Jetzt mal abgesehen davon, dass es keine gute Idee ist, eine Primärzelle wie die CR2430 zu laden - es fehlt dieser Schaltung eine Strombegrenzung. Sowohl, was die LED der Optokoppler betrifft als auch den Lastkreis. Die einfachste Lösung wäre eine Lade-/Entladestrombegrenzung mit Widerständen. S1 und S2 könnten mit P- resp. N-Kanal Mosfets realisiert werden und damit direkt von den Digitalausgängen der LS1208(FS|LS) gesteuert werden.
1 | +--> AnalogIn |
2 | / | / |
3 | +V ----o o----Rl---+-------Re--o o--+ |
4 | S1 | S2 | |
5 | Akku | |
6 | | | |
7 | GND----------------+----------------+ |
Ansonsten könnte man über passende spannungsgesteuerte Stromquellen bzw. Senken nachdenken. Aber wie schon gesagt - zuerst liegt es an dir alle zur Verfügung stehenden Informationen zu liefern...
Ich habe einfach bei EAGLE "Battery" eingegeben und mir die nächstbeste rausgesucht. Es ging dabei ja nur um den grundsätzlichen Schaltplan. Es sollen selbstgebaute Batterien getestet werden, diese sind aber noch nicht fertig, dies übernimmt eine andere Projektgruppe. Warum eine Strombegrenzung? Als Stromquelle dient die 3106 und die kann ja bereits nur 20mA maximal ausgeben (Die Stromstärken sollen in der Testphase variiert werden können). Welche Informationen fehlen denn noch? Ich habe als Stromquelle die Meilhaus 3106 zur Verfügung. Die Batterien existieren (noch) nicht. Die 3106 kann als Stromquelle bis 20mA liefern oder als Spannungsquelle +-10V. Der Dozent sagte MOSFET (war auch bereits ein Vorschlag von mir) gehe nicht. Warum wolle er mir nicht sagen :D Und da normale Relais aufgrund zu geringer Ströme auch nicht funktionieren dachte ich halt an Optokoppler.. Vielen Dank trotzdem schon einmal Und deine Zeichnung sieht gleich viel einfacher aus :D
Alejandro L. schrieb: > Als Stromquelle dient die 3106 Die hatte ich irgendwie übersehen und nach den Parametern der Spannungsausgänge nicht mehr weitergelesen. Das Problem ist aber, dass diese Stromausgänge nur unidirektional funktionieren - d.h. zum Laden/Entladen ist tatsächlich eine Vollbrücke notwendig. Wenn also Mosfets (und somit auch integrierte Brücken) ausfallen, bleiben fast nur mehr Optokoppler übrig. Auf einen Stromspiegel anstelle von Re/S2 möcht ich dann doch nicht setzen. Allerdings solltest du den Brückenstrom direkt steuern und nicht auf einen konstanten Stromübtragungsfaktor(CTR) der Optos setzten. Was ich im Benutzerhandbuch nicht ganz verstehe, ist die Stromrichtung. Einerseits werden positive Werte (0-20mA) angegeben, was üblicherweise einem Strom aus dem Pin bedeutet. Dazu passt aber die Richtung der für den Betrieb notwendigen externen Spannungsquelle (min. 6V+Lastkreisspannung) nicht(*). Möglicherweise hat der Ersteller hier physikalische und technische Stromrichtung vermischt. Wie dem auch sei - erst einmal messen und ggfls. die Spannungquelle und die Optokoppter umdrehen. Ich hab auch nicht geprüft, ob der Gleichtaktbereich der LS1208 für die Messung der Spannung AB ausreicht. (*) Fig. 6 bzw. Tab. 5 http://www.meilhaus.org/downloadserver/redlab/manual/RedLab%203106_en.pdf
Alejandro L. schrieb: > Ich muss leider sagen, dass ich sehr wenig Ahnung von Elektronik habe Du brauchst keine Analog-Ausgangskarte, deine Meilhaus 3106 ist also hier falsch, sondern eine Analog-Eingangskarte mit zumindest 2 Kanälen (Strom und Spannung) und zwei Digitalausgänge, Laden und Entladen. Dann kannst du den Akku an dein Ladegerät und an die Entlade(widerstände, elektronische Last?)Einrichtung mit ausreichend starken Relais ankoppeln. Dabei kann man problemlos auch die Analogeingänge mit kleinen (Reed-)Relais umschalten. bruno42 Schaltung ist im Prinzip in Ordnung, S1 und S2 sind die Kontakte der Lade und Entladerelais, allerdings muss man noch den Strom an R1 messen können (den Strom durch Re kann man ja durch die Akkuspannung und den konstanten Widerstandswert bestimmen)
1 | +---------> AnalogIn1 |
2 | | Differenz = Ladestrom |
3 | | +--> AnalogIn2 |
4 | | | |
5 | / | | / |
6 | +V ----o o--+-Rl---+-------Re--o o--+ |
7 | S1 | S2 | |
8 | Akku | |
9 | | | |
10 | GND----------------+----------------+ |
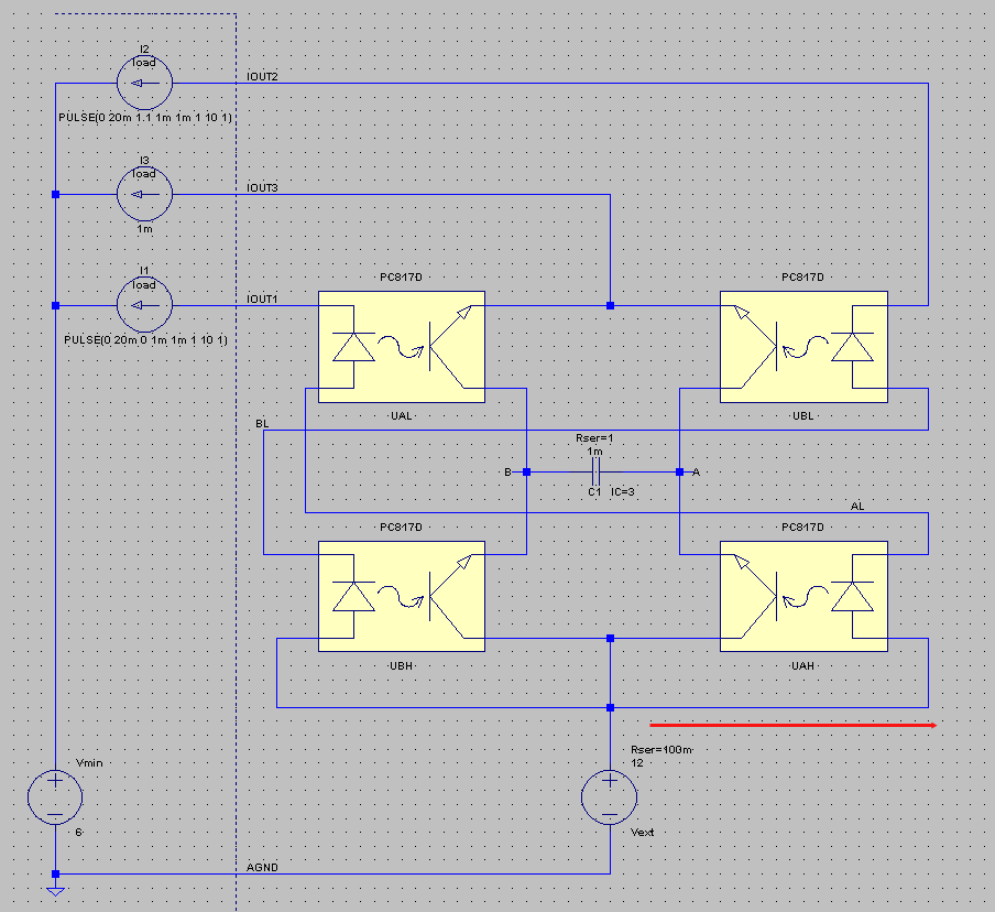
Okay vielen Dank fpr die Hilfe=) Nur eine Frage zu der Schaltung in dem Bild habe ich dann schon noch:Sind IOUT1 und IOUT3 dann die digitalen Ausgänge DOUTx um die jeweiligen Optokoppler zu schalten? Und was stellt V1 dar? Die externe Spannungsquelle??? LG
Alejandro L. schrieb: > noch:Sind IOUT1 und IOUT3 dann die digitalen Ausgänge DOUTx Nein, das sind IOUT1-3 (auch wenn es nicht ganz zur Bezeichnung der I1-3 gepasst hat). Damit bist du nicht auf die max. 2,5mA der DOUTx limitiert, sparst die Strombegrenzungswiderstände ein und bist unabhängiger vom tatsächlichen CTR. Du solltest dir unbedingt die Funktionsweise und Ansteuerung eines Optokopplers ansehen. >Und was stellt V1 dar? Die externe Spannungsquelle??? Jepp - und mitlerweile bin ich mir ziemlich sicher, dass die Ausgänge als Stromsenken arbeiten (Nomenklatur analog zu Logik-IC, Iol=Strom in den Ausgang-positiv, Ioh=Strom vom Ausgang-negativ) Alejandro L. schrieb: > Und kann ich AL und BL als DGND interpretieren/ anschließen? Nein! Das sind Netznamen, also Bezeichner für Punkte gleichen Potentials (Nodes), die miteinander verbunden sind ohne die Verbindungslinie einzuzeichnen - ist manchmal übersichtlicher. Hier sind die beiden Dioden einfach in Serie geschaltet. ps. Ich hoffe, an deinen Akkus treten keine Spannungen >6V auf. Das ist das Limit Veco des LTV-816 (aber auch vieler anderer OK).
Okay aber das verstehe ich noch nicht ganz. Um die Stränge A und B jeweils aktivieren/ deaktivieren zu können brauche ich doch eigentlich digitale Ausgänge,m die AH und AL oder eben BH und BL ansteuern oder? die normalen Stromausgänge liefern ja konstant Strom. Kann ich anstelle von einem einfachen Optokoppler nicht auch so ein Halbleiter-Relais (mit integrierten Optokoppler) verwenden? Ich dachte an sowas hier: https://www.conrad.de/de/weidmueller-top-5vdc48vdc-01a-505454.html oder http://www.reichelt.de/Solid-State-Relais/FIN-34-81-05-024/3/index.html?&ACTION=3&LA=2&ARTICLE=74928&GROUPID=3298&artnr=FIN+34.81+05-024&SEARCH=Solid-State-Relais Und diese halt mit den DOs ansteuern...
Alejandro L. schrieb: > Okay aber das verstehe ich noch nicht ganz. Um die Stränge A und B > jeweils aktivieren/ deaktivieren zu können brauche ich doch eigentlich > digitale Ausgänge,m die AH und AL oder eben BH und BL ansteuern oder? > die normalen Stromausgänge liefern ja konstant Strom. Was ist der Unterschied zwischen den digitalen und den Stromausgängen, wenn man sie zwischen 0 und 5V bzw. 0 und 20mA schaltet - vor allem, wenn man damit LED ansteuert? > Kann ich anstelle von einem einfachen Optokoppler nicht auch so ein > Halbleiter-Relais (mit integrierten Optokoppler) > Und diese halt mit den DOs ansteuern... Schau doch ins Datenblatt und vergleiche die Werte des Steuerkreises mit den Werten der DO.
Der Unterschied ist der, dass die DOs doch eben für "an/ aus" da sind. Die IOUTS liefern konstant Strom, so dass die Schalter die ganze zeit über leitend wären... oder wo ist da mein Denkfehler? Wobei ich das eigentlich eben mit LabView umgehen könnte (Laden: x mA, Entladen: 0mA (und umgekehrt)) oder? In den Datenblättern steht 5V und 7(,7)mA da bin ich ja drin. Oder sind das Soll-Werte? Ich bin davon ausgegangen dass dies Maximal-Werte sind die nicht überschritten werden dürfen. Danke für die Hilfe, ist echt super Support hier=)
Alejandro L. schrieb: > Der Unterschied ist der, dass die DOs doch eben für "an/ aus" da sind. Solange man sich im zulässigen Bereich bewegt. z.B. Output high voltage (IOH = –2.5 mA) 3.8 V min > Die IOUTS liefern konstant Strom, so dass die Schalter die ganze zeit > über leitend wären... oder wo ist da mein Denkfehler? > Wobei ich das eigentlich eben mit LabView umgehen könnte (Laden: x mA, > Entladen: 0mA (und umgekehrt)) oder? Schön langsam dämmert's - versuch es doch einmal mit einer Tabelle:
1 | IOUT1 IOUT2 |
2 | Aus |
3 | Laden |
4 | Entladen |
5 | ? |
Und wofür ist IOUT3 zuständig? > In den Datenblättern steht 5V und 7(,7)mA da bin ich ja drin. Oder sind > das Soll-Werte? Ich bin davon ausgegangen dass dies Maximal-Werte sind > die nicht überschritten werden dürfen. Das ist der Nennstrom, den das Teil benötigt um sicher zu funktionieren.
Ja das klingt einleuchtend. IOUT3 ist dann der "Arbeitsstrom" mit dem ich be- bzw entlade. und IOUT1 und IOUT2 sind die "Steuerströme". So interpretiere ich jedenfalls die Schaltung. Mich verwirren dann trotzdem noch AL und BL. Müssen die nicht irgendwie auf Masse gelegt werden? Und am anderen Ende des Steuerstromkreises/ Eingangssignal der Optokoppler kommt Potential? Und... in dem Schaltbild sieht es für mich so aus, als sei da ein Kurzschluss zwischen IOUTn und der Masse :/ Also ich würde das jetzt, wenn ich die Bauteile da hätte, wie im Schaltbild hier anschließen: IOUT1 ist mein Arbeitsstrom der zum LAden der Batterie benutzt wird. IOUT2 steuert OPTO2 und OPTO4 an, IOUT3 steuert OPTO1 und OPTO3 an...
Alejandro L. schrieb: > Mich verwirren dann trotzdem noch AL und BL. Müssen die nicht irgendwie > auf Masse gelegt werden? Und am anderen Ende des Steuerstromkreises/ > Eingangssignal der Optokoppler kommt Potential? So besser? Versuch einmal die einzelnen Strompfade zu verfolgen und einzuzeichnen. * Ein Stromkreis muß geschlossen sein * Der Strom fließt von + nach - (zumindest in Schaltplänen) * Eine Diode leitet nur in eine Richtung * Ein Transistor ebenfalls[1] aber nur in Abhängigkeit vom Steuerstrom [1] Nein, der Reversebetrieb ist (noch) kein Thema
Ja, so ist schon besser :D I1 versorgt wohl B, I2 A, und I3 ist halt der Laststrom der entweder durch A oder B fließst je nachdem ob I1 oder I2 aktiv ist. Die zweite Stromqelle Vmin stellt dann wohl die Analogausgangskarte da? Vielen Dank für die Hilfe, hat mir geholfen und ich habe dazu gelernt ;)
Alejandro L. schrieb: > Die zweite Stromqelle Vmin stellt dann wohl die Analogausgangskarte da? Das ist die primitivste Möglichkeit um in der Simulation die Tatsache abzubilden, dass es eine Minimalspannung gibt, ab der die Stromeinstellung erst richtig funktioniert. Compliance voltage range +8V min bis +36V max bzw. Max. Load Resistance = (Compliance Voltage – 6 V)/0.020 A
Ah okay. Alles klar vielen lieben Dank für die Hilfe und die Informationen=) Eine Frage habe ich da noch. Vorgeschlagen wurde ja der 816. Dieser benötigt einen typ. Vorwärtsstrom von 20mA. Da dies das Maximum ist was die Karte hergibt hätte ich lieber einen mit bspw 10mA typ.Vorwärtsstrom. Bei Reichelt sehe ich da aber nur DIP-6 oder DIP-8 Exemplare, also welche mit TRIAC-Ausgang(?) oder doppelten Ausgängen(?). Macht das was aus? Wo ist der Unterschied, bzw wann benutze ich am besten was für Optokoppler? Gruß P.S.: Was ist mit diesem hier: http://www.reichelt.de/Optokoppler/TLP-621/3/index.html?&ACTION=3&LA=2&ARTICLE=76198&GROUPID=3046&artnr=TLP+621&SEARCH=Optokoppler Warum steht da DIP-8 obwohl der eindeutig 4 PINs hat?!?
Alejandro L. schrieb: > hätte ich lieber einen mit bspw 10mA typ.Vorwärtsstrom Die Typen unterscheiden sich bei If=10mA kaum, was den CTR betrifft. LTV816/17 gibt es auch mit vorselektiertem CTR zu kaufen - allerdings nicht bei Reichelt. Um beurteilen zu können, ob das überhaupt eine Rolle spielt - bruno42 schrieb: > Welche Spannungen, Lade- und Entladeströme werden dabei auftreten und
Hallo ,
also die Schaltung per se funktioniert. Ich kann die Stromrichtung auf
Befehl in LabView umkehren. Vielen Dank an das Forum=)
Mit der Schaltung scheint es trotzdem ein elektronisches Problem zu
geben bzgl der Messung. Irgendetwas stimmt da nicht, kann es sein dass
es Rückströme bzw Entladungen von der Batterie durch die Schaltung gibt?
Als Spannungs"messer", also Analaogeingngskarte, dient eine 1208LS.
Im Anhang habe ich mal einmal den Schaltplan nach der Ich die
Optokoppler verschaltet habe ("Steuereinheit") beigefügt und einmal
einen Plan (Visio, sorry) des Gesamtaufbaus mit externer
Spannungsquelle, 3106 Analogausgangskarte, 1208 Analogeingangskarte und
eben der mit eurer Hilfe selbst entworfenen "Steuereinheit".
Des Weiteren habe ich ein Bild des Spannungsverlaufes angefügt. Die
Batterie soll vollautomatisch bei 4,2V entladen, bei 3V wieder aufladen
und so weiter.
Alejandro L. schrieb: > kann es sein dass es Rückströme bzw Entladungen von der Batterie durch > die Schaltung gibt? Hast du dir einmal den Eingangswiderstand bzw. -strom der 1208LS angesehen?
Im Handbuch steht dazu nichts... Werde Montag früh wenn ich ins Labor kann mal nachmessen. Worauf willst du denn hinaus? Die Messung per se ist ja richtig, ich habe zur Kontrolle noch ein normales MM an der Batterie dran, die zeigt dieselbe Spannung an wie die 1208 bzw LabView. "Lediglich" die Sprünge beim Switch sind... merkwürdig und fehl am Platze
Alejandro L. schrieb: > Worauf willst du denn hinaus? Wie willst du die Zelle mit konstanten 70µA laden bzw. entladen, wenn die Spannungsmessung einen Strom in der gleichen Größenordnung schluckt? > "Lediglich" die Sprünge beim Switch sind... merkwürdig und fehl am > Platze Welche Sprünge, oder meinst du die unterschiedliche Periodendauer?
in der dt. Version, die ich vorliegen habe, fehlt diese Zeile :D > >> "Lediglich" die Sprünge beim Switch sind... merkwürdig und fehl am >> Platze > Welche Sprünge, oder meinst du die unterschiedliche Periodendauer? In den Bildern der Excel sieht man recht gut wie er beim switchen von Entladen auf Laden bei Erreichen der Entladeschlussspannung von 3V unmittelbar auf ~3,V springt. Diesen Sprung meine ich. Ein Kommilitone hat inzwischen berichtet, dass dieses Phänomen auch bei Messungen mit einem Potentiostaten auftritt. Es scheint also etwas mit den Batterien selber nicht zu stimmen, die sind ja in Eigenregie produziert worden...
Alejandro L. schrieb: > So in etwa habe ich mir die Schaltung vorgestellt; Wenn ein DO aktiviert > wird via LabView wird geladen, wenn der andere aktiviert wird > entsprechend entladen... ich würde die beiden Optodioden antiparallel schalten und zwischen 2 Ports hängen einer high der andere low, jeweils mit Vorwiderstand, somit kann immer nur eine durchgeschaltet sein und es gibt keinen Kurzschluss. Zur Ladung - Entladung würde ich auch einen Vorwiderstand einplanen. Alternativ eine H-Brücke, als Vollbrücke mit Strombegrenzung.
Alejandro L. schrieb: > In den Bildern der Excel sieht man recht gut wie er beim switchen von > Entladen auf Laden bei Erreichen der Entladeschlussspannung von 3V > unmittelbar auf ~3,V springt. Diesen Sprung meine ich. So ganz verstehe ich dass immer noch nicht. Wenn es der rot markierte Sprung ist, würde ich erst einmal versuchen eine Pause einzubauen - also IOUT3 auf Null, eine Sekunde bzw. einige Messungen lang warten und dann erst IOUT5 aktivieren. > Ein Kommilitone hat inzwischen berichtet, dass dieses Phänomen auch bei > Messungen mit einem Potentiostaten auftritt. Es scheint also etwas mit > den Batterien selber nicht zu stimmen, die sind ja in Eigenregie > produziert worden... Keine Ahnung, was ihr da zusammengerührt habt, aber bei den meisten üblichen Zellen ist es so, dass der Innenwiderstand mit zunehmender Entladung zunimmt. Fällt nun der Laststrom weg, steigt die Ausgangsspannung unmittelbar an. Das ist aber bei der Messunsicherheit des Stroms schwer zu beurteilen. Joachim B. schrieb: > ich würde die beiden Optodioden antiparallel schalten und zwischen 2 > Ports hängen einer high der andere low, jeweils mit Vorwiderstand, somit > kann immer nur eine durchgeschaltet sein und es gibt keinen Kurzschluss. Jezt wo klar ist, dass der Laststrom im µA Bereich liegt, könnte man das auch so machen - ursprünglich ging es darum die Beschränkung der digitalen IO von ca. 2,5mA zu umschiffen und damit auch mit kleinem CTR klarzukommen. > Zur Ladung - Entladung würde ich auch einen Vorwiderstand einplanen. Der Strom wird über die 3106 Analog-Ausgangskarte gesteuert. > Alternativ eine H-Brücke, als Vollbrücke mit Strombegrenzung. Wurde aufgrund höherer Mächte abgelehnt.
Bitte melde dich an um einen Beitrag zu schreiben. Anmeldung ist kostenlos und dauert nur eine Minute.
Bestehender Account
Schon ein Account bei Google/GoogleMail? Keine Anmeldung erforderlich!
Mit Google-Account einloggen
Mit Google-Account einloggen
Noch kein Account? Hier anmelden.











