Kann man bei einem AVR-Projekt ohne galvanische Trennung von 230V, eingebaut im Metallgehäuse, einen Drehencoder mit Metallknopf einsetzen? Die Encoder-Achse ist aus Plastik (www.bourns.com/docs/product-datasheets/pec12r.pdf), aber das Encodergehäuse ist aus Metall und berührt die Frontplatte. Die sollte geerdet sein, aber darauf möchte ich mich nicht verlassen. Könnten über das Encodergehäuse 230V auf die Frontplatte und damit evtl. auf einen Metallknopf kommen? Oder bedeutet die Angabe "Insulation Resistance 10M @ 250 VDC" im Datenblatt, dass das Übertragen der Spannung an den Signal-Pins auf das Encodergehäuse sicher ausgeschlossen ist?
Michael schrieb: > "Insulation Resistance 10M > @ 250 VDC" Dies reicht definitiv nicht für 230V AC, da die Spitzenspannung im Normallfall hier schon 325V beträgt. Die Überspannungsfestigkeit muss natürlich noch deutlich größer sein. Ausserdem müssen die Luft- und Kriechstrecken eingehalten sein. Dazu mal in die entsprechende Normen schauen(i.e. EN60664/VDE110). Bei Deinem Gerät wird vermutlich Überspannungskategorie II gelten, da wird von einer Stossspannung von 1.5kV ausgegangen. http://www.ptr.eu/fileadmin/template/ptr/media/images/informationen/Bemessungsstossspannung_Tab_F1.jpg http://www.ptr.eu/fileadmin/template/ptr/media/images/informationen/Luftstrecken_Tab_F2.jpg Das Metallgehäuse braucht natürlich auch einen Schutzleiteranschluss (Schutzklasse I), es sei denn, es wird eine verstärkte Isolierung der spannungsführenden Teile im Inneren sichergestellt (Schutzklasse II). Also z.B Metallgehäuse im Inneren mit Isolierung versehen.
@ Michael (Gast) >geerdet sein, aber darauf möchte ich mich nicht verlassen. Könnten über >das Encodergehäuse 230V auf die Frontplatte und damit evtl. auf einen >Metallknopf kommen? JA! > Oder bedeutet die Angabe "Insulation Resistance 10M >@ 250 VDC" im Datenblatt, dass das Übertragen der Spannung an den >Signal-Pins auf das Encodergehäuse sicher ausgeschlossen ist? NEIN! Das ist nur eine Prüfspannung, aber KEINE sichere Isolation im Sinne einer Schutztrennung!
Der Encoder ist für den Betrieb ohne galvanische Trennung in einem Metallgehäuse ohne Schutzleiteranschluss (Schutzklasse II) absolut ungeeignet. Er müsste in diesem Fall eine verstärkte oder doppelte Isolierung aufweisen und außerdem 3,75kV Prüfspannung (Stückprüfung!) aushalten.
Michael schrieb: > Die Encoder-Achse ist aus Plastik > (www.bourns.com/docs/product-datasheets/pec12r.pdf), aber das > Encodergehäuse ist aus Metall und berührt die Frontplatte Dann ist der Drehknopf garnicht das Problem, sondern der Encoder selbst, die Konstruktion wäre auch mit Kunststoff-Drehknopf nicht zulässig. Falsche Fragestellung. Georg
Danke für die Klarstellungen. Da der Drehencoder benötigt wird, habe ich die Nulldurchgangserkennung auf Optokoppler umgestellt, so dass die 5V-Seite jetzt galvanisch getrennt ist. Aber dadurch entsteht ein Problem auf der Platine: Mangels Platz im Layout musste der Optokoppler auf eine Seite und dessen LED-Vorwiderstände (33K/2W, Package 2512) genau auf die gegenüberliegende Seite - es gibt an dieser Stelle oben 5V und unten 230V. Ist so was ok?
Aus dem Bauch heraus: nein. Habe mich aber lange nicht mehr damit befasst. Was spricht dagegen, den Optokoppler senkrecht (in deinem Foto) zu stellen? Oben die isolierte, unten die 230V-Seite. Welcher Optokoppler ist es denn? Mir scheint sogar der Abstand der Pads zu klein, ginge dann nur mit zusätzlicher Fräsung in der Platine. Kommt aber auch ein bisschen drauf an, ob das ein Einzelstück für dich wird oder ob es ein Produkt werden soll, womit auch andere zu tun haben werden (da geht gar kein Weg an absoluter Einhaltung ALLER diesbezüglicher Vorschriften vorbei, sprich hier ist die falsche Plattform)
Michael schrieb: > Mangels Platz im Layout wo? Auf Deiner Platine ist doch noch massenweise Platz. > dessen > LED-Vorwiderstände (33K/2W, Package 2512) ui, was ist denn das für eine Bratrohr-Lösung. 2x 150K würden es genauso tun. Und denk an die Spannungsfestigkeit, daher würde ich eher MELF vorschlagen, da gibt es 500V-Typen. OK ist ein AC-Typ? Ansonsten siehe hier: http://www.dse-faq.elektronik-kompendium.de/dse-faq.htm#F.9.3 und vor allem http://www.dextrel.net/diyzerocrosser.htm > es gibt an dieser Stelle oben 5V und unten > 230V. Ist so was ok? so nah am Rand auf jeden Fall nicht: Die Kriechstrecke um den Platinenrand rum ist viel zu klein.
> so nah am Rand auf jeden Fall nicht: Die Kriechstrecke um den Platinenrand rum ist viel zu klein Danke für den Hinweis, daran hatte ich nicht gedacht. Aber grundsätzlich (nicht am Rand): 230V auf einer Seite und 5V auf der anderen (SMD, keine Bohrungen): ist das erlaubt? > denk an die Spannungsfestigkeit, daher würde ich eher MELF vorschlage Bei MELF (MMB 0207: http://www.vishay.com/docs/28713/melfprof.pdf) sehe ich 350V und 1W. Meine 2512 haben nur 250V. Aber ich schätze, auch 350V ist noch zu wenig, um nur einen Widerstand am Nulldurchgangs-Optokoppler zu riskieren? > Was spricht dagegen, den Optokoppler senkrecht (in deinem Foto) zu stellen? Der Raum über dem Optokoppler muss wegen der Antenne eines Wifi-Moduls frei bleiben. Ich habe die mal eingeblendet. > Optokoppler [...] Mir scheint sogar der Abstand der Pads zu klein, ginge dann nur mit zusätzlicher Fräsung in der Platine Oops. Jetzt wo Du es sagst. Daran hatte ich auch noch nicht gedacht. Ausgesucht wurde der FOD814, RM2,54mm (http://de.rs-online.com/web/p/optokoppler/8088770/) - wurde irgendwo für so eine Anmwendung empfohlen. > Bratrohr-Lösung. 1.1W. Ist hier egal, da die Einschaltzeit des Geräts, das der Optokoppler überwacht, kurz ist (Minuten). > 2x 150K würden es genauso tun Ziel war eine Auslegung, die bei Anstieg der Umgebungstemperatur auf 50-70 Grad möglichst genau bleibt, dafür erscheint es mir am besten, wenn das Signal nur im steilsten Bereich der Sinuskurve (willkürlich 5 Grad Breite gewählt) Low wird. Also wenn die Netzspannung unter 14V fällt. Auf Output-Seite brauche ich bei einem 47K-Pullup ca. 0,1mA (100nA Leakage-Current). CTR ist vermutlich 30-50 (nur für 1mA angegeben: 50). Daraus ergeben sich ca. 64K. Mit grösseren Widerständen würde man den Übergang Hi->Low im flachen Bereich der Sinuskurve messen, d.h. wo sich Änderungen der Bauteile durch Erwärmen stärker zeitlich auswirken,.
Michael schrieb: > Danke für den Hinweis, daran hatte ich nicht gedacht. Aber grundsätzlich > (nicht am Rand): 230V auf einer Seite und 5V auf der anderen (SMD, keine > Bohrungen): ist das erlaubt? bin ich mir nicht sicher. >> denk an die Spannungsfestigkeit, daher würde ich eher MELF vorschlage > > Bei MELF (MMB 0207: http://www.vishay.com/docs/28713/melfprof.pdf) sehe > ich 350V und 1W. Meine 2512 haben nur 250V. Aber ich schätze, auch 350V > ist noch zu wenig, um nur einen Widerstand am Nulldurchgangs-Optokoppler > zu riskieren? Auf keinen Fall. Du darfst nicht mit 230V rechnen, sondern musst mit Spannungsspitzen rechnen. 1500V ist da das absolute Minimum. Daher dachte ich eher an sowas hier: http://www.mouser.de/ProductDetail/Vishay-Beyschlag/CMB02070X1503GB200/?qs=sGAEpiMZZMsU0eETUM64JxJrGR1k2xBGDqt7ZhTjviprYo4ZU3F5Xw%3d%3d Operating Voltage 500V, 1min Isolation 750V Davon 2 Stück in Reihe und Du bist bei 1500V. > Ziel war eine Auslegung, die bei Anstieg der Umgebungstemperatur auf > 50-70 Grad möglichst genau bleibt, dafür erscheint es mir am besten, > wenn das Signal nur im steilsten Bereich der Sinuskurve (willkürlich 5 > Grad Breite gewählt) Low wird. Also wenn die Netzspannung unter 14V > fällt. Auf Output-Seite brauche ich bei einem 47K-Pullup ca. 0,1mA > (100nA Leakage-Current). CTR ist vermutlich 30-50 (nur für 1mA > angegeben: 50). Daraus ergeben sich ca. 64K. Mit grösseren Widerständen > würde man den Übergang Hi->Low im flachen Bereich der Sinuskurve messen, > d.h. wo sich Änderungen der Bauteile durch Erwärmen stärker zeitlich > auswirken,. Huh. Und Du bist Dir da mit Deinen CTR-Rechnungen so sicher? Meiner Erfahrung nach schwankt die ziemlich, z.B. zwischen verschiedenen Bauteilen, mit Temperatur, mit Alterung etc. Die Angaben im Datenblatt dazu sind doch normal auch Minimum- oder Typical-Angaben. Da würde ich nicht drauf setzen. Ist doch normal auch gar nicht so wichtig, da Du per Software eh den Mittelpunkt des Low-Signals errechnen kannst. Daher lieber höhere Rs nehmen die ohne Schaden ne Weile laufen können. Wenn es Dir wirklich auf ein genaues Signal ankommt, dann würde ich mir auf jeden Fall mal die oben von mir verlinkten Dextrel-Schaltung näher anschauen. Auch wenn sie mehr Platz braucht.
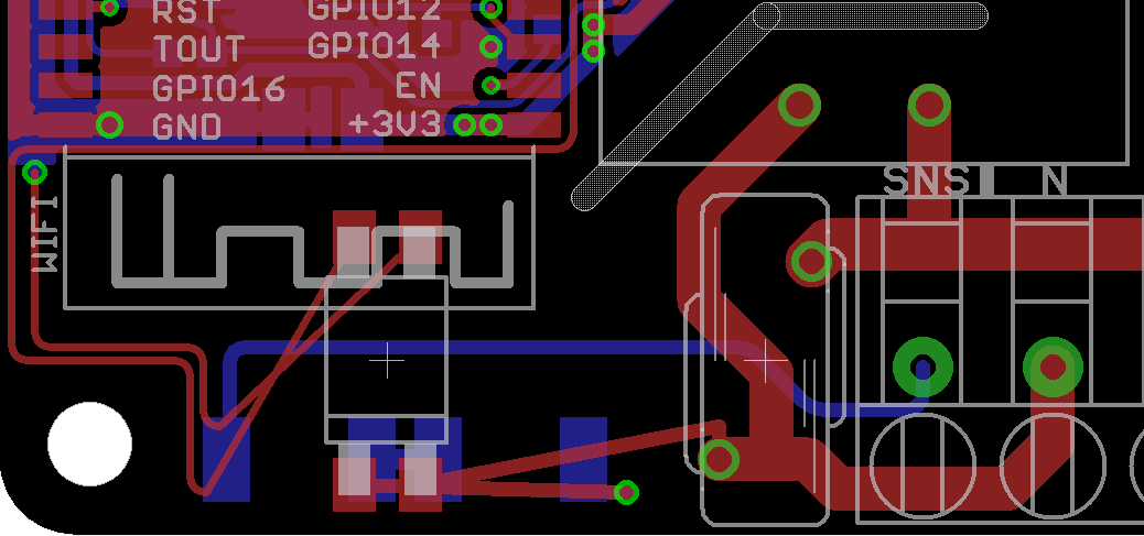
Michael schrieb: > ... eingebaut im Metallgehäuse ... Michael schrieb: > ... wegen der Antenne eines Wifi-Moduls ... Ob das so gut zusammenpasst?
Michael schrieb: >> Optokoppler [...] Mir scheint sogar der Abstand der Pads zu klein, ginge dann > nur mit zusätzlicher Fräsung in der Platine > > Oops. Jetzt wo Du es sagst. Daran hatte ich auch noch nicht gedacht. > Ausgesucht wurde der FOD814, RM2,54mm nicht der Abstand, Gerd meinte sicher den zwischen 230V- und 5V-Pads. Der Layout-Vorschlag im Datenblatt sagt 7.9mm. Wenn du ein wenig mogelst und die Pads um 0.05mm nach außen verschiebst, kommst du genau auf 8mm. Wie groß ist eigentlich der Abstand Leiterplatte - Metallgehäuse? Einzelne 230V-Bahnen liegen dicht am Leiterplattenrand, da hilft nur die Luftstrecke bis zum Gehäuse. > Ziel war eine Auslegung, die bei Anstieg der Umgebungstemperatur auf > 50-70 Grad möglichst genau bleibt (...) > Auf Output-Seite brauche ich bei einem 47K-Pullup ca. 0,1mA > (100nA Leakage-Current). Vorsicht: das gilt bei 25⁰C, bei 75⁰ steigt der Leckstrom ungefähr auf das 100-fache (Datenblatt Seite 7).
Michael schrieb: > Oder bedeutet die Angabe "Insulation Resistance 10M > @ 250 VDC" im Datenblatt, dass das Übertragen der Spannung an den > Signal-Pins auf das Encodergehäuse sicher ausgeschlossen ist? Du solltest dir klar machen, dass bei 230V Netzspannung die Momentanspannung deutlich darüber liegt. Es gibt nämlich einen Unterschied zwischen Effektivwert und Amplitude ;-) Die Angabe des Isolationswiderstandes bei einer bestimmten Prüfspannung sagt wenig über die Spannungsfestigkeit aus - mal ganz davon abgesehen, dass die Prüfspannung erheblich über der Betriebsspannung liegen muss.
Ist das so akzeptabel? Der kleinere Varistor (S07K275) lässt mehr Platz
zu. Dazu ein paar Slots. Ein Problem habe ich jetzt noch oberhalb der
Opto-Widerstände (R12/R16 unten), der Abstand zur anderen Phase ist sehr
klein. Da liegt ein 1,0mm-Slot dazwischen.
> Wie groß ist eigentlich der Abstand Leiterplatte - Metallgehäuse?
Die Platine kommt in ein Plastik-Modulgehäuse. Das kommt dann in ein
Metallgehäuse. Encoder und Display hängen am Kabel dran und sind an der
Front des Metallgehäuses installiert. Es hat Raspberry Pi A+-Grösse, ist
also für ein Pi-Gehäuse. Deshalb kann unter die Platine nichts dickeres
als ca. 3mm (die 500V-MELF-Widerstände wären vmtl. zu dick).
Michael schrieb: > Die Platine kommt in ein Plastik-Modulgehäuse. Das kommt dann in ein > Metallgehäuse. Bedenke Dieters Einwand oben zu Funk und Metallgehäuse. > Es hat Raspberry Pi A+-Grösse, ist > also für ein Pi-Gehäuse. Deshalb kann unter die Platine nichts dickeres > als ca. 3mm (die 500V-MELF-Widerstände wären vmtl. zu dick). Daß es nicht ins Gehäuse passt ist kein besonders überzeugendes Argument, keine Widerstände mit ausreichender Isolationsspezifikation für die Verbindung zwischen den Phasen zu verwenden.
> Daß es nicht ins Gehäuse passt ist kein besonders überzeugendes Argument, keine Widerstände mit ausreichender Isolationsspezifikation [...] zu verwenden. Die ausgesuchten Widerstände (http://de.rs-online.com/web/p/smd-widerstande/7551381/) sollten geeignet sein: Deren maximale Betriebsspannung - bei zwei in Reihe - ist 500V und die maximale Überlastspannung 1000V. Daneben habe ich als Überspannungsschutz auf AC-Seite den Varistor (vielleicht sollte ich eine schneller ansprechende TVS-Diode nehmen, aber ich sehe bei anderen Schaltungen neben Netzteilen immer Varistoren?). > Bedenke Dieters Einwand oben zu Funk und Metallgehäuse Zur Zeit ist ein Bluetooth-Modul drin, das sendet problemlos auf der gleichen Frequenz. Das Metallgehäue hat zahlreiche Lüftungsschlitze und andere Öffnungen (z.B. Schalter).
Nächster Versuch. Rechts (zwischen Relais-Beinen und Kleinspannungsseite) 8mm Kriechstrecke Wo das nicht erreicht wird, sind 2mm Fräsungen: in der Mitte (über Netzteil-Pins) 6mmm, in der kritischen gelben Wifi-Ecke 4.75mm (das Antennen-Kupfer liegt 1,6mm höher, die Kriechstrecke ist grösser, als es in der Aufsicht aussieht: ca. 6mm). MELF-Widerstände würden - falls das Pi-Gehäuse 5.8mm unter der Platine hergibt - auch auf die 2512-Pads passen. Das blaue Varistor-Bein hat (beim einzig sinnvollen Anschluss der Schaltung) die gleiche Phase, wie der rechte Opto-Widerstand, so dass eine Fräsung dort unnötigt sein sollte.
Michael schrieb: > Daneben habe ich als > Überspannungsschutz auf AC-Seite den Varistor (vielleicht sollte ich > eine schneller ansprechende TVS-Diode nehmen, aber ich sehe bei anderen > Schaltungen neben Netzteilen immer Varistoren?). Varistoren haben den Nachteil, das sie altern und dann Brände auslösen können
Gibt es denn irgendeinen Grund, statt dem Varistor keine bidirektionale TVS-Diode (wie http://de.rs-online.com/web/p/suppressordioden-tvs/6873905/) einzusetzen? Das in erster Linie zu schützende Teil ist das Schaltnetzteil. Und eben der Optokoppler.
Bitte melde dich an um einen Beitrag zu schreiben. Anmeldung ist kostenlos und dauert nur eine Minute.
Bestehender Account
Schon ein Account bei Google/GoogleMail? Keine Anmeldung erforderlich!
Mit Google-Account einloggen
Mit Google-Account einloggen
Noch kein Account? Hier anmelden.


