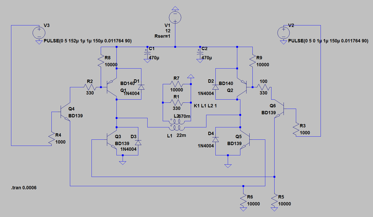
Ich suche eigentlich gerade nach dem richtigen Trafo für eine Schaltung die ich bauen will und dachte ich simuliere einfach ein paar und irgendwann finde ich schon den richtigen. Nun habe ich die Schaltung schon einmal experimentell aufgebaut und die Simulation und die Realität liegen mir zu weit auseinander. Sprich die Simulation hat zu wenig/falsche Daten. Vorweg, das ist eine meiner ersten Spice Simulationen und ich bin daher für Tipps sehr dankbar. Bild 1 ist die Schaltung Bild 2 Die Simulation, wobei GRÜN das Simulierte und ROT das Reale auf dem Oszi darstellt. Daten hab ich aus diesem PDF: https://www.schukat.com/schukat/schukat_cms_de.nsf/index/FrameView?OpenDocument&art=SV1504A&wg=D8513 wie bekomme ich das besser hin? Ziel der Schaltung ist es einen 350µS langen Rechteck Wechselpuls (+- 60V) an einem 330 Ohm Widerstand aus 12V zu generieren. Das Ganze Potentialfrei. Der verwendete Trafo schafft scheinbar nicht genug Leistung und der Spannungsanstieg ist zu langsam. Ich hoffe ihr habt ein paar Tipps für mich.
Du hast einen Koppelfaktor von 1 eingetragen, d.h. Dein simulierter Trafo ist ideal und hat Null Streuinduktivität. Ich würde mal mit k1=0.95 starten.
:
Bearbeitet durch User
Dein Lastwiderstand ist also 330 Ohm und der Innenwiderstand der Ausgangswicklung bereits 180 Ohm. Oh je. Dein Trafo ist viel zu klein! Was ist das eigentlich für ein mieser Trafo bei seiner Größe? Höchstens als Audioübertrager brauchbar. Gibt noch andere Probleme... Mir fallen z.B. die Dioden auf. Da müssen schnelle rein!
:
Bearbeitet durch User
Hans schrieb: > wobei GRÜN das Simulierte und ROT das Reale auf dem Oszi darstellt. Nur, wenn man die Signale um eine Viertelperiode gegeneinander verschiebt. Sieht so aus, als wäre einmal der Strom und einmal die Spannung dargestellt.
Ach ja der koppelfaktor. Den sollte ich natürlich ändern. Diesen Trafo habe ich eigentlich nur gewählt, da es der einzige war den ich gefunden habe der das richtige wicklungsverhältnis hatte. (1:5 oder 1:6) Bin da anfangs recht blauäugig rangegangen und wollte einfach mal testen. Falls mir jemand einen geeigneteren vorschlagen kann würde mir das natürlich sehr weiterhelfen. Am simpelsten wäre natürlich einer mit mittelanzapfung , aber da habe ich gar nichts gefunden. Die Spannung die ich mit dem oszi gemessen habe, habe ich nur rein qualitativ eingezeichnet. Sprich ohne zeitlichen Bezug.
Hans schrieb: > Diesen Trafo habe ich eigentlich nur gewählt, da es der einzige war den > ich gefunden habe der das richtige wicklungsverhältnis hatte. (1:5 oder > 1:6) Du kannst Deinen Trafo ganz einfach selber gestalten. Maßgebend sind nur die Induktivitäten. Welche Wicklungsverhältnisse sich daraus ergeben musst Du dann selber errechnen. Ich aber nicht so schwer. Im Prinzip brauchst Du nur Deinen AL-Wert des magnetischen Kreises. Der ist bei Übertragern in der Regel gegeben. Der Kraus sagt etwas in seinem Tutorial dazu aus. http://www.gunthard-kraus.de/LTSwitcherCAD/index_LTSwitcherCAD.html mfg klaus
Bitte melde dich an um einen Beitrag zu schreiben. Anmeldung ist kostenlos und dauert nur eine Minute.
Bestehender Account
Schon ein Account bei Google/GoogleMail? Keine Anmeldung erforderlich!
Mit Google-Account einloggen
Mit Google-Account einloggen
Noch kein Account? Hier anmelden.

