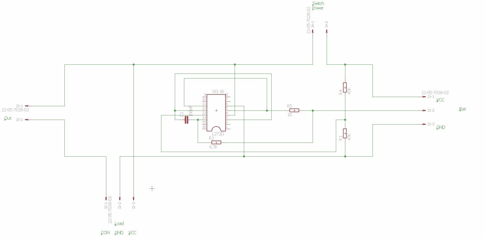
Hallo, momentan versuche ich einen Balancer für diese Akkus zu bauen: https://www.conrad.de/de/spezial-akku-18650-kabel-li-ion-emmerich-icr-18650nq-sp-37-v-2600-mah-251006.html Die Schaltung soll möglichst kompakt sein, da in dem Gerät nicht sehr viel Platz verbleibt. Ich bin auf diese Schaltung gestoßen (http://www.richard-dj1pi.de/pic.html) und habe diese auch adaptiert, leider funktioniert es bei mir nicht so wie gewollt. Ich würde mich freuen, wenn mir jemand erklären kann, warum und ggf. eine passende Schaltung oder einen Verbesserungsvorschlag hat. Grundsätzlich soll der Power-Switch für den Betrieb und auch beim Laden geschlossen sein. Der Spannungsteiler hängt auf der Batterieseite, damit nicht falsch balanciert wird, falls doch mal geladen wird, während der Power-Switch noch aus ist. Die Ladebuchse ist nach außen 2 polig, hat aber einen mechanischen Unterbrecher, sobald man den Stecker einsteckt. CON und GND sind verbunden solange nichts eingesteckt ist und werden dann unterbrochen, damit die angeschlossene Elektronik nicht am Ladestrom zieht. Der L272D ist von Reichelt: http://www.reichelt.de/L-272-D/3/index.html?&ACTION=3&LA=446&ARTICLE=39400&artnr=L+272+D&SEARCH=l272 Zu den Problemen: 1. Wenn der Schalter geschlossen ist und kein Ladestecker angesteckt ist, wird der L272D sehr heiß (ok, er balanciert ja), aber nach 2 Stunden haben sich die Spannungen immernoch nicht angenähert. Eigentlich hat nur die Gesamtspannung stark abgenommen. Warum? 2. Wenn der Schalter geöffnet ist und kein Ladestecker angeschlossen ist, dann mess ich am Ausgang etwa 2,7V. Warum? Würde mich freuen, wenn ihr mir helfen könntet. Beste Grüße, Daniel
Das orginal Schaltungsbild, welches ich adaptiert habe, gibt es unter dieser Adresse, nicht wie oben angegeben: http://www.richard-dj1pi.de/Liposymetr.jpg
Warum hast Du Deine Schaltung nicht mit normalen OPV-Symbolen gepinselt? So verhirnt man sich die Birne.... Old-Papa
Hey, danke für die Anmerkung. Habs mal in das Symbol eingefügt. :)
Hallo, ich habe eine sehr einfache Balancierschaltung für eine 18650-Batterie einbebaut. Die ist aber nur für moderate Ladeströme ausgelegt. Da ich eh von einem Tag zum nächsten über Nacht lade, ist das aber für mich kein Problem. Gruß Öletronik
U. M. schrieb: > Hallo, > ich habe eine sehr einfache Balancierschaltung für eine 18650-Batterie > einbebaut. Die ist aber nur für moderate Ladeströme ausgelegt. > Da ich eh von einem Tag zum nächsten über Nacht lade, ist das aber für > mich kein Problem. > Gruß Öletronik "Sehr einfach..." ist ja auch relativ ;-) Old-Papa
@Klaus2 (Gast) >...der balancing teil an sich schon :) Das ist die gleiche Schaltung wie von mir vorgeschlagen, allerdings halte ich die Dimensionierung für ungünstig. Der Spannungsteiler an jedem ZR431 ist unnötig niederohmig, hier fließen bei Nennspannung der Zelle schon 1,04mA. Dafür ist der Vorwiderstand für den ZR431 mit 10k zu hoch, denn beim minimalen Kathodenstrom von 50uA fallen hier bereits 0,5V ab, damit könnte der PNP-Transistor schon langsam aufsteuern. Die 10K sollte man duch 4k7 ersetzen und den Spannungsteiler um Faktor 10-100 ehöhen, dann frißt der Balancer ca. 60uA Ruhestrom, im Gegensatz zu den aktuellen 1100uA.
Hallo, > Falk B. schrieb: > Die 10K sollte man duch 4k7 ersetzen und den Spannungsteiler um Faktor > 10-100 ehöhen, dann frißt der Balancer ca. 60uA Ruhestrom, im Gegensatz > zu den aktuellen 1100uA. Ja, diese Optimierungen kann man machen. Zumindest bei mir funktioniert die Begrenzung aber sehr zuverlässig. Ich meine, die 10k sind völlig unkritisch. Der Transistor soll ja aufsteuern, wenn Iz größer wird. Praktisch wird bei ca. 60uA der Transitor anfangen zu leiten. das liegt also im Nennbereich des ZR431 (laut Datenblatt ab typ. 35uA, max 50uA) für stabilen Betrieb. Wenn die Spannung aber unter der Z-Spannung liegt, dann spielt das alles auch keine Rolle. Der Ruhestrom war mir allerdings auch nicht wichtig, weil ich die LiPo-Zellen bei Nichtbenutzung raus nehme. Wenn man das nicht machen will, dann sollte man tatsächlich hochohmiger werden. Ich würde aber nur 10...20 fach empfehlen. 100 fach höher wäre schon grenzwertig. Der Strom am Eingang Iref kann bis ca. 1uA betragen. Der Strom durch den Spannungteiler sollte aber deutlich größer sein, sonst kann der Spannungteiler nicht mehr als unbelastet gelten. Das hängt aber sicher auch wieder von der Temp. ab. Bei Erwärmung, z.B. durch höhere Balancierströme könnte die Z-Spannung wegdriften, weil Iref bei Erwärmung wahrscheinlich zunimmt. Gruß Öletronika
@ U. M. (oeletronika) >Ja, diese Optimierungen kann man machen. Sollte. >Zumindest bei mir funktioniert die Begrenzung aber sehr zuverlässig. >Ich meine, die 10k sind völlig unkritisch. Nö. >Der Transistor soll ja aufsteuern, wenn Iz größer wird. Praktisch wird >bei ca. 60uA der Transitor anfangen zu leiten. Aber UNTERHALB der Ladeschlußspannung soll der Transistor möglichst vollkommen geschlossen sein. Und genau deshlab sollten dann KEINE 500mV an der Basis anliegen. Das ist nämlich grenzwertig, je nach Temperatur. > das liegt also im >Nennbereich des ZR431 (laut Datenblatt ab typ. 35uA, max 50uA) für >stabilen Betrieb. Es ist grenzwertig. >Wenn die Spannung aber unter der Z-Spannung liegt, dann >spielt das alles auch keine Rolle. Doch, denn dann sollte der Minimalstrom NUR durch dein Vorwiderstand, aber keinesfalls durch die Basis des PNP fließen. >will, dann sollte man tatsächlich hochohmiger werden. Ich würde aber nur >10...20 fach empfehlen. >100 fach höher wäre schon grenzwertig. Das wären 10uA. >Der Strom am Eingang Iref kann >bis ca. 1uA betragen. Der Strom durch den Spannungteiler sollte aber >deutlich größer sein, sonst kann der Spannungteiler nicht mehr als >unbelastet gelten. 10:1 ist schon OK. Ausserdem hast du doch bis hierher auch immer mit typischen Werten argumentiert und nicht mit maximalen. Ok, man kann vielleicht auch 20-30uA gehen, dann ist es sicher und die Gesamtstromaufnahme liegt immer noch unter 100uA.
Hallo, > Falk B. schrieb: > Aber UNTERHALB der Ladeschlußspannung soll der Transistor möglichst > vollkommen geschlossen sein. Und genau deshlab sollten dann KEINE 500mV > an der Basis anliegen. Das ist nämlich grenzwertig, je nach Temperatur. ich weiß nicht, auf was du hinaus willst bzw. ob du was missverstehst? Oder habe doch ich da was falsch interpretiert? Unterhalb der Z-Spannung geht der Z-Strom quasi gegen Null, also deutlich unter 50uA und dann kann an dem Transistor auch keine relevante Basisspannung mehr anliegen. In dem Fall spielt es also keine Rolle mehr, bei welchem Strom die Z-Diode stabil begrenzt, weil man sowieso ganz sicher unterhalb dieser Spannung liegt! Erst wenn die Z-Spannung überschritten wird, dann fließt auch der notwendige Z-Strom (typ 35uA, max 50uA) und erst darüber setzt auch der Transistor ein (ab ca.60uA). > 10:1 ist schon OK. Nein, ist es nicht, weil die Drift der eingestellten Z-Spannung dann fast 10% sein kann. Es ist schon ein messbarer Unterschied, ob der Teiler bei 10uA Querstrom mit 0,1uA oder 1uA belastet wird. Auch eine Belastung mit 0.5uA würde schon einen deutlichen Fehler verursachen. Die Balancierspannung möchte man schon auf weniger als 0,1V genau habeb. Die Schaltung läßt das auch problemlos zu, wenn man sie nicht falsch dimensioniert. > Ausserdem hast du doch bis hierher > auch immer mit typischen Werten argumentiert und > nicht mit maximalen. > Ok, man kann vielleicht auch 20-30uA gehen, dann ist es > sicher und die Gesamtstromaufnahme liegt immer noch unter 100uA. Bei 20uA liegt man im WostCase immer noch bei fast 5% Driftfehler. Ich meine, unter ca. 2% wäre ok. >immer mit typischen Werten argumentiert und nicht mit maximalen. Nein, das habe ich nicht! Ich habe im gleichen Satz sowohl den typ. als auch den max. Wert genannt und mich ansonsten nicht auf typ. Werte bezogen, eher auf höhere Werte (z.B. 60uA). Abgesehen davon bin ich auch darauf eingegangen, dass der Setstrom von 1uA auch nur als Maximalwert angegeben ist und nicht unbedingt so hoch sein muss. Aber zumindest kann man auch hier nicht nur 0,1uA als festen Wert annehmen. Der Vorwurf nur typ. Werte zu nutzen, trifft dich selbst. Um stabile Verhältnisse zu erhalten, sollte der Strom durch den Spannungteiler eher mind. ca. 50...100 fach höher sein und nicht nur 10...30-fach. Die Balancierspannung möchte man ja schließlich nicht nur auf 5% genau haben oder sogar noch schlechter. Nur wenn Stromsparen absolute Priorität hat, dann kann man unter Beachtung möglicher Toleranzen weiter in diese Richtung optimieren. Das ist aber nicht pauschal zu empfehlen. Gruß Öletronika
@ U. M. (oeletronika) >Unterhalb der Z-Spannung geht der Z-Strom quasi egen Null, also deutlich >unter 50uA Das glaube ich nicht ganz. Hast du das gemessen? >Erst wenn die Z-Spannung überschritten wird, Sie wird nicht überschritten, bestenfalls um ein paar mV. >> 10:1 ist schon OK. >Nein, ist es nicht, weil die Drift der eingestellten Z-Spannung dann >fast 10% sein kann. Nö. Simulier es. > Es ist schon ein messbarer Unterschied, ob der >Teiler bei 10uA Querstrom mit 0,1uA oder 1uA belastet wird. Sicher. Aber ein 10uA Teiler wird durch 1uA NICHT um 10% verstimmt. Ein Teiler aus 160k+240k wird durch 1uA Fehlerstrom um ca. 3% verstimmt, sagt PSpice. >Bei 20uA liegt man im WostCase immer noch bei fast 5% Driftfehler. Nö. >Ich meine, unter ca. 2..3% wäre ok. OK >Um stabile Verhältnisse zu erhalten, sollte der Strom durch den >Spannungteiler eher ca. 50...100 fach höher sein Das ist übertrieben. >und nicht nur >10...30-fach. 30fach reicht. Ein Teiler 53k + 80k wird durch 1uA um gerade mal noch 1% verstimmt. > Die Balancierspannung möchte man ja schließlich nicht nur >auf 5% genau haben oder sogar noch schlechter. Schon klar, aber 1mA ist deutlich zuviel und macht den Ansatz mit dem stromsparenden ZR431 zunichte. Da hätte man auch gleich den ollen TL431 nehmen können. Und wer es genauer will, braucht sowieso einen Poti zum Abgleich (ja, der gleicht natürlich keine thermische Drift bei sich änderndem Iref aus)
Hallo, >Unterhalb der Z-Spannung geht der Z-Strom quasi egen Null, also deutlich >unter 50uA >Das glaube ich nicht ganz. Hast du das gemessen? Ja, und du kannst es auch im Datenblatt lesen. http://www.diodes.com/_files/datasheets/ZR431.pdf Die typ 35uA/max. 50uA werden als "Mnimum cathode current for regulation" abgegeben. Darunter steht Iz(off) = "Off-state current" bis herab zu 0,1uA. Der Z-Strom nimmt unterhalb der Z-Spannung auf alle Fälle deutlich ab. >Erst wenn die Z-Spannung überschritten wird, >Sie wird nicht überschritten, bestenfalls um ein paar mV. Also muss sie ja wohl überschritten werden, sonst könnte der Z-Strom nicht fließen. Auf Grund er steilen Kennlinie reichen eben die paar mV. das ist ja das gute an dieser schaltung im Vergleich zu einfachen Z-Dioden. > Es ist schon ein messbarer Unterschied, ob der >Teiler bei 10uA Querstrom mit 0,1uA oder 1uA belastet wird. Sicher. Aber ein 10uA Teiler wird durch 1uA NICHT um 10% verstimmt. Ein Teiler aus 160k+240k wird durch 1uA Fehlerstrom um ca. 3% verstimmt, sagt PSpice. Ok, da habe ich nicht nachgerechnet. Hätte ich machen sollen. Ich komme aber auf knapp 4% Fehler bei Änderung des Teilerstromes von 10uA auf 9uA. Hast du berücksichtigt, dass die Spannung sich nur am oberen Widertand ändert? Über den unteren Widertand wird weiterhin die Referenzspannung anliegen. > 30fach reicht. Ein Teiler 53k + 80k wird durch 1uA um gerade mal noch 1% > verstimmt. Gut, wenn du um die Effekte weißt und diese nach deinen Ansprüchen optimierst, dann ist es ok. Wie ich oben ja auch schon geschrieben hatte, kann man den Strom mind. Faktor 10..20 reduzieren und ja auch Faktor 30...40 wird noch kein Problem machen. > Und wer es genauer will, braucht sowieso einen Poti zum > Abgleich (ja, der gleicht natürlich keine thermische Drift bei sich > änderndem Iref aus) Potis sind potentielle Schwachstellen und haben meist auch noch einen miesen TK. Um thermische Drift zu unterdrücken, versuche die ZR431 möglichst gut von den Transistoren zu entkopplen. Dann must du auch nicht mit so hohen Driftwerten rechnen, wie im DS als Maximum angegeben sind. Ist nochmal eine Möglichkeit etwas hochohmiger zu werden. Meine Balancierschaltung ist auch moderat eingestellt. Das schont die Akkus, aber wenn es dir auf max. Ladung ankommt, dann kannst du die Spannung evtl. auch noch etwas höher setzen. Gruß Öletronika
@ U. M. (oeletronika) >>>Unterhalb der Z-Spannung geht der Z-Strom quasi egen Null, also deutlich >>>unter 50uA >Das glaube ich nicht ganz. Hast du das gemessen? >Ja, und du kannst es auch im Datenblatt lesen. >http://www.diodes.com/_files/datasheets/ZR431.pdf >Die typ 35uA/max. 50uA werden als "Mnimum cathode current for >regulation" abgegeben. Schon klar, aber >Darunter steht Iz(off) = "Off-state current" bis herab zu 0,1uA. >Der Z-Strom nimmt unterhalb der Z-Spannung auf alle Fälle deutlich ab. Nö, schau dir mal die Testschaltung an! Da liegt IREF hart auf GND! Also MESSEN, dann reden wir weiter. >>Erst wenn die Z-Spannung überschritten wird, >>Sie wird nicht überschritten, bestenfalls um ein paar mV. >Also muss sie ja wohl überschritten werden, sonst könnte der Z-Strom >nicht fließen. Es ist KEINE passive Z-Diode sondern eine aktive Nachbildung, ähnlich einem OPV! > Auf Grund er steilen Kennlinie reichen eben die paar mV. >das ist ja das gute an dieser schaltung im Vergleich zu einfachen >Z-Dioden. Ja. >> Es ist schon ein messbarer Unterschied, ob der >>Teiler bei 10uA Querstrom mit 0,1uA oder 1uA belastet wird. >Sicher. Aber ein 10uA Teiler wird durch 1uA NICHT um 10% verstimmt. >Ein Teiler aus 160k+240k wird durch 1uA Fehlerstrom um ca. 3% verstimmt, >sagt PSpice. >Ok, da habe ich nicht nachgerechnet. Hätte ich machen sollen. >Ich komme aber auf knapp 4% Fehler bei Änderung des Teilerstromes von >10uA auf 9uA. Das ist die falsche Betrachtung, du musst 1uA aus dem Teiler ziehen, ähnlich einer Konstantstromquelle. > Hast du berücksichtigt, dass die Spannung sich nur am >oberen Widertand ändert? Nein. > Über den unteren Widertand wird weiterhin die > Referenzspannung anliegen. Ja.
Hui, ein Wochenende und schon so viel zum lesen :) Danke für den Vorschlag, ich werde in einer ruhigen Stunde mal versuchen die Schaltung zu verstehen. Da direkt eine neue Schaltung vorgeschlagen wurde: Haltet ihr meinen Ansatz (bzw. meine Kopie ;) ) für Unsinn? Bzw. kann mir jemand erklären warum es nicht funktioniert? In der Simulation kann ich keine Probleme feststellen (ist allerdings auch das erste Mal, dass ich LTspice benutze)
Bitte melde dich an um einen Beitrag zu schreiben. Anmeldung ist kostenlos und dauert nur eine Minute.
Bestehender Account
Schon ein Account bei Google/GoogleMail? Keine Anmeldung erforderlich!
Mit Google-Account einloggen
Mit Google-Account einloggen
Noch kein Account? Hier anmelden.

